获得徽章 0
- 今天跑了 8 单 , 55 块钱 ! 今天搞 Java , 明年搞 AI .
今天搞了 :
1. 观看技术直播在线面试 AI 大模型应用开发 + Python
2. 练习 Java 全栈项目 + AI 编程
3. 持续学习 AI 相关知识...
4. 机器学习: 梯度下降法 , 一种优化方法 , 是个迭代算法 , 用于求解无约束优化问题.
5. 两道 LeetCode 算法题 T2090 / T2379 滑动窗口.
______________________________________________
人生的意义很简单 : 就是每天都开开心心 , 快快乐乐的 ~ !!
偶尔会失意 ~ 但不论被打倒多少次 ~ 总能站起来继续向前 ~ !
我的Emotion解决方法:读书 (程序员也要浪漫一点 , 多读点书 ~ !),
知乎 (很多想不明白的事,我到这里就明白了),
学习 (视频or文档or书籍 , 学无止境 ~),
电影 (它让我知道,这个世界很大 !),
健身 (身体最重要, 健身是人生中最好的投资之一 !),
自律众包仔 (没事儿跑下外卖体验一下生活 ~),
自律网约车 (毕业后搞一辆绿牌车体验一下 ~),
TT语音 ~ (体验人类物种多样性 !).
okokok , 这个沸点到这里就结束了 , 我们下个沸点再见 ~ !!! 加油 ~ ! 爱你老己 , 明天会更好 ~ !!!
#AI 整活大赛,正式开擂!#展开110 - jym,已经快到目标体重了,目前87.25kg了(100kg掉下来的),历经3个月碳循环。
附:最近在追一个有好感的女生,是不是不能太舔吖(是不是要西格玛男人一点),女生是不是都不喜欢太舔狗类型的男生,吃饭的地方太难选了(太久没谈恋爱了,可能有三年吧),已经不会跟女生沟通,不知道怎么表达了。救救jy吧![[流泪]](//lf-web-assets.juejin.cn/obj/juejin-web/xitu_juejin_web/img/jj_emoji_6.dde0d83.png)
302 - #你敢让微信龙虾碰代码吗# 不敢不敢
![[我想静静]](//lf-web-assets.juejin.cn/obj/juejin-web/xitu_juejin_web/img/jj_emoji_74.d954f2d.png)
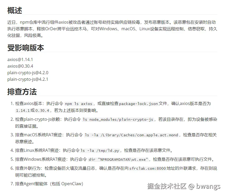
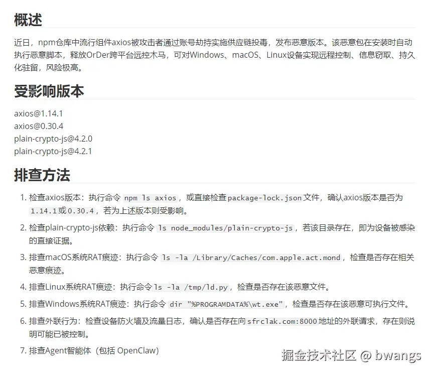
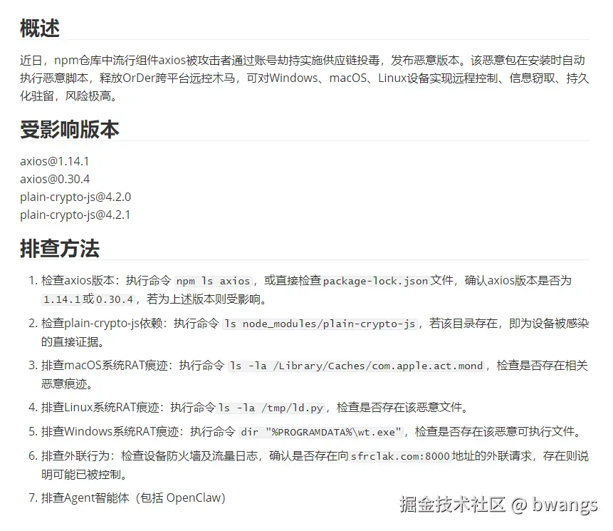
前几天Apifox、LiteLLM被投毒,这axios也被投毒,不知道是不是错觉,总感觉小龙虾活了之后,投毒事件明显上升了。jym快快自查吧 41
![[流泪]](http://lf-web-assets.juejin.cn/obj/juejin-web/xitu_juejin_web/img/jj_emoji_6.dde0d83.png)
![[我想静静]](http://lf-web-assets.juejin.cn/obj/juejin-web/xitu_juejin_web/img/jj_emoji_74.d954f2d.png)
![[泪奔]](http://lf-web-assets.juejin.cn/obj/juejin-web/xitu_juejin_web/img/jj_emoji_85.43ad2fc.png)
![[捂脸]](http://lf-web-assets.juejin.cn/obj/juejin-web/xitu_juejin_web/img/jj_emoji_28.8981538.png)