获得徽章 3
#你敢让微信龙虾碰代码吗# 不敢不敢![[我想静静]](//lf-web-assets.juejin.cn/obj/juejin-web/xitu_juejin_web/img/jj_emoji_74.d954f2d.png)
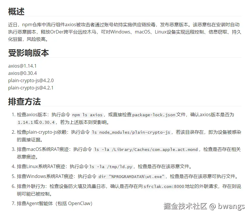
前几天Apifox、LiteLLM被投毒,这axios也被投毒,不知道是不是错觉,总感觉小龙虾活了之后,投毒事件明显上升了。jym快快自查吧
![[我想静静]](http://lf-web-assets.juejin.cn/obj/juejin-web/xitu_juejin_web/img/jj_emoji_74.d954f2d.png)
前几天Apifox、LiteLLM被投毒,这axios也被投毒,不知道是不是错觉,总感觉小龙虾活了之后,投毒事件明显上升了。jym快快自查吧
4
1
赞了这篇沸点
演示站点部署好了
接上篇帖子NginxPulse 开源了,项目目前已经有 132 个 star 了,感谢大家的支持。
有不少好兄弟反馈说没有演示站缺少灵魂,现在补齐了,欢迎大家体验:
nginx-pulse.kaisir.cn
接上篇帖子NginxPulse 开源了,项目目前已经有 132 个 star 了,感谢大家的支持。
有不少好兄弟反馈说没有演示站缺少灵魂,现在补齐了,欢迎大家体验:
展开
4
4
赞了这篇文章
;![[震惊]](http://lf-web-assets.juejin.cn/obj/juejin-web/xitu_juejin_web/img/jj_emoji_57.6b8baad.png)
![[打哈欠]](http://lf-web-assets.juejin.cn/obj/juejin-web/xitu_juejin_web/img/jj_emoji_44.74cc36f.png)
![[奸笑]](http://lf-web-assets.juejin.cn/obj/juejin-web/xitu_juejin_web/img/jj_emoji_17.bcebf79.png)
Exp +8![[看]](http://lf-web-assets.juejin.cn/obj/juejin-web/xitu_juejin_web/img/jj_emoji_97.39cdc9f.png)