设计模式09 行为型模式3-备忘录+解释器+状态

242 阅读17分钟

完整设计模式学习笔记请戳

19. 备忘录模式

游戏角色状态恢复问题
游戏角色有攻击力和防御力,在大战 Boss 前保存自身的状态(攻击力和防御力),当大战 Boss 后攻击力和防御力下降,从备忘录对象恢复到大战前的状态

19

统的方式的问题分析

  1. 一个对象,就对应一个保存对象状态的对象, 这样当我们游戏的对象很多时,不利于管理,开销也很大.
  2. 传统的方式是简单地做备份,new 出另外一个对象出来,再把需要备份的数据放到这个新对象,但这就暴露了对象内部的细节
  3. 解决方案: => 备忘录模式

基本介绍

  1. 备忘录模式(Memento Pattern)在不破坏封装性的前提下,捕获一个对象的内部状态,并在该对象之外保存这个状态。这样以后就可将该对象恢复到原先保存的状态
  2. 可以这里理解备忘录模式:现实生活中的备忘录是用来记录某些要去做的事情,或者是记录已经达成的共同意见的事情,以防忘记了。而在软件层面,备忘录模式有着相同的含义,备忘录对象主要用来记录一个对象的某种状态,或者某些数据,当要做回退时,可以从备忘录对象里获取原来的数据进行恢复操作
  3. 备忘录模式属于行为型模式

原理

20

对原理类图的说明-即(备忘录模式的角色及职责)

  1. originator : 对象(需要保存状态的对象)
  2. Memento : 备忘录对象,负责保存好记录,即 Originator 内部状态
  3. Caretaker: 守护者对象,负责保存多个备忘录对象, 使用集合管理,提高效率
  4. 说明:如果希望保存多个 originator 对象的不同时间的状态,也可以,只需要要 HashMap <String, 集合>

原理代码实现

① Originator 需要保存状态的对象

public class Originator {

    private String state;//状态信息

    public String getState() {
        return state;
    }

    public void setState(String state) {
        this.state = state;
    }

    //编写一个方法,可以保存一个状态对象Memento
    // 因此编写一个方法,返回Memento
    public Memento saveStateMemento(){
        return new Memento(state);
    }

    //通过备忘录对象,恢复状态
    public String getStateFromMemento(Memento memento){
        state = memento.getState();
        return state;
    }

}

② Memento 备忘录对象 即Originator的内部状态

public class Memento {
    private String state;

    public Memento(String state) {
        this.state = state;
    }

    public String getState() {
        return state;
    }
}

③ Caretaker 守护者对象

public class Caretaker {

    //在list集合中会有很多的备忘录
    private List<Memento> mementoList = new ArrayList<>();

    public void add(Memento memento){
        mementoList.add(memento);
    }

    //获取到第index个Originator的备忘录对象
    public Memento get(int index){
        return mementoList.get(index);
    }

}

④ 客户端调用

public class Client {
    public static void main(String[] args) {
        Originator originator = new Originator();
        Caretaker caretaker = new Caretaker();
        originator.setState(" 状态#1 血槽全满 ");
        //保存了当前的状态
        caretaker.add(originator.saveStateMemento());
        originator.setState(" 状态#2 血槽还剩80% ");
        caretaker.add(originator.saveStateMemento());
        originator.setState(" 状态#3 血槽还剩50% ");
        caretaker.add(originator.saveStateMemento());
        
        System.out.println("当前的状态是=="+originator.getState());
        //希望恢复到状态1
        System.out.println("恢复到状态1=="+originator.getStateFromMemento(caretaker.get(0)));
    }
}

代码实现

游戏角色有攻击力和防御力,在大战 Boss 前保存自身的状态(攻击力和防御力),当大战 Boss 后攻击力和防御力下降,从备忘录对象恢复到大战前的状态

21
  • 备忘录对象(Originator内部状态)
public class Memento {

    private int vit;//攻击力
    private int def;//防御力

    public Memento(int vit, int def) {
        this.vit = vit;
        this.def = def;
    }

    public int getVit() {
        return vit;
    }
    
    public int getDef() {
        return def;
    }
    
}
  • 游戏角色 (originator角色,需要保存状态的对象)
public class GameRole {

    private int vit;
    private int def;

    public void setDef(int def) {
        this.def = def;
    }

    public void setVit(int vit) {
        this.vit = vit;
    }

    public Memento createMemento(){
        return new Memento(vit,def);
    }

    //恢复gameRole的状态
    public void recoverGameRoleFromMemento(Memento memento){
        this.vit = memento.getVit();
        this.def = memento.getDef();
    }

    //显示当前游戏角色的状态
    public void display(){
        System.out.println("游戏角色当前的攻击力:"+this.vit+",当前游戏角色的防御力:"+this.def);
    }


}
  • Caretaker: 守护者对象,负责保存多个备忘录对象
//守护者对象,保存游戏角色的状态
public class Caretaker {

    //对游戏角色保存状态
    private Memento memento;

    public Memento getMemento() {
        return memento;
    }

    public void setMemento(Memento memento) {
        this.memento = memento;
    }
}
  • 客户端测试代码
public class Client {
    public static void main(String[] args) {
        //创建游戏角色
        GameRole gameRole = new GameRole();
        gameRole.setVit(100);
        gameRole.setDef(100);
        System.out.println("和boss大战前的状态");
        gameRole.display();
        //把当前状态保存caretaker
        Caretaker caretaker = new Caretaker();
        caretaker.setMemento(gameRole.createMemento());
        System.out.println("和boss开始大战");
        gameRole.setDef(30);
        gameRole.setVit(30);
        gameRole.display();
        System.out.println("大战后,使用备忘录恢复元气");
        gameRole.recoverGameRoleFromMemento(caretaker.getMemento());
        gameRole.display();
    }
}
  • 输出
和boss大战前的状态
游戏角色当前的攻击力:100,当前游戏角色的防御力:100
和boss开始大战
游戏角色当前的攻击力:30,当前游戏角色的防御力:30
大战后,使用备忘录恢复元气
游戏角色当前的攻击力:100,当前游戏角色的防御力:100

备忘录模式的注意事项和细节

  1. 给用户提供了一种可以恢复状态的机制,可以使用户能够比较方便地回到某个历史的状态
  2. 实现了信息的封装,使得用户不需要关心状态的保存细节
  3. 如果类的成员变量过多,势必会占用比较大的资源,而且每一次保存都会消耗一定的内存, 这个需要注意
  4. 适用的应用场景:1、后悔药。 2、打游戏时的存档。 3、Windows 里的 ctri + z。 4、IE 中的后退。 4、数据库的事务管理
  5. 为了节约内存,备忘录模式可以和原型模式配合使用

20. 解释器模式

需求 通过解释器模式来实现四则运算,如计算 a+b-c 的值,具体要求

  1. 先输入表达式的形式,比如 a+b+c-d+e, 要求表达式的字母不能重复
  2. 在分别输入 a ,b, c, d, e 的值

传统方案解决四则运算问题分析

  1. 编写一个方法,接收表达式的形式,然后根据用户输入的数值进行解析,得到结果
  2. 问题分析:如果加入新的运算符,比如 * / ( 等等,不利于扩展,另外让一个方法来解析会造成程序结构混乱, 不够清晰.
  3. 解决方案:可以考虑使用解释器模式, 即: 表达式 -> 解释器(可以有多种) -> 结果

基本介绍

  1. 在编译原理中,一个算术表达式通过词法分析器形成词法单元,而后这些词法单元再通过语法分析器构建语法分析树,最终形成一颗抽象的语法分析树。这里的词法分析器和语法分析器都可以看做是解释器
  2. 解释器模式(Interpreter Pattern):是指给定一个语言(表达式),定义它的文法的一种表示,并定义一个解释器, 使用该解释器来解释语言中的句子(表达式)
  3. 应用场景
  • 应用可以将一个需要解释执行的语言中的句子表示为一个抽象语法树
  • 一些重复出现的问题可以用一种简单的语言来表达
  • 一个简单语法需要解释的场景
  1. 这样的例子还有,比如编译器、运算表达式计算、正则表达式、机器人等

原理
22

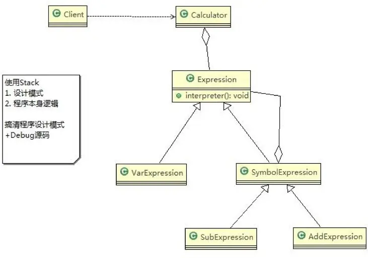
对原理类图的说明-即(解释器模式的角色及职责)

  1. Context: 是环境角色,含有解释器之外的全局信息.
  2. AbstractExpression: 抽象表达式, 声明一个抽象的解释操作,这个方法为抽象语法树中所有的节点所共享
  3. TerminalExpression: 为终结符表达式, 实现与文法中的终结符相关的解释操作
  4. NonTermialExpression: 为非终结符表达式,为文法中的非终结符实现解释操作.
  5. 说明: 输入 Context 和 TerminalExpression 信息通过 Client 输入即可

代码实现

  1. 应用实例要求 通过解释器模式来实现四则运算, 如计算 a+b-c 的值

  2. 思路分析和图解(类图)
    23

① 抽象表达式

/**
 * @author DSH
 * @date 2020/7/16
 * @description 抽象类表达式,通过hashmap键值对,可以获取到变量的值
 */
public abstract class Expression {
    // a + b - c
    //解释公式和数值,key就是公式(表达式) 参数[a,b,c],value 就是具体值
    //hashmap {a=10,b=20}
    public abstract int interpreter(HashMap<String,Integer> var);
}

② 具体表达式

/**
 * @author DSH
 * @date 2020/7/16
 * @description
 * 抽象运算符号解析器这里,每个运算符号都只和自己左右两个数字有关系,
 * 但左右两个数字有可能也是一个解析的结果,无论何种类型,都是Expression类的实现类
 */
public class SymbolExpression extends Expression{
    protected Expression left;
    protected Expression right;

    public SymbolExpression(Expression left, Expression right) {
        this.left = left;
        this.right = right;
    }

    //SymbolExpression 是让他的子类来实现的,因此interpreter是一个默认实现
    @Override
    public int interpreter(HashMap<String, Integer> var) {
        return 0;
    }
}

/**
 * @author DSH
 * @date 2020/7/16
 * 变量的解释器
 */
public class VarExpression extends Expression {
    private String key; //key = a,key = b,key = c,

    public VarExpression(String key) {
        this.key = key;
    }

    //interpreter根据变量名称  返回对应值
    @Override
    public int interpreter(HashMap<String, Integer> var) {
        return var.get(key);
    }
}

③ 符号解释器


/**
 * @author DSH
 * @date 2020/7/16
 * 加法解释器
 */
public class AddExpression extends SymbolExpression {

    public AddExpression(Expression left, Expression right) {
        super(left, right);
    }

    //处理相加
    @Override
    public int interpreter(HashMap<String, Integer> var) {
        //        返回left表达式对应的值        返回right表达式对应的值
        return super.left.interpreter(var)+super.right.interpreter(var);
    }
}

/**
 * @author DSH
 * @date 2020/7/16
 * @description
 */
public class SubExpression extends SymbolExpression {
    public SubExpression(Expression left, Expression right) {
        super(left, right);
    }

    @Override
    public int interpreter(HashMap<String, Integer> var) {
        return super.left.interpreter(var)-super.right.interpreter(var);
    }
}

④ 计算器

public class Calculator {

    // 定义表达式
    private Expression expression;
    // 构造函数传参,并解析
    public Calculator(String expStr) { // expStr = a+b
        // 安排运算先后顺序
        Stack<Expression> stack = new Stack<>();
        // 表达式拆分成字符数组
        char[] charArray = expStr.toCharArray();// [a, +, b]
        Expression left = null;
        Expression right = null;
        //遍历我们的字符数组,  即遍历	[a, +, b]
        //针对不同的情况,做处理
        for (int i = 0; i < charArray.length; i++) {
            switch (charArray[i]) {
                case '+': //
                    left = stack.pop();// 从 stack 取 出 left => "a"
                    right = new VarExpression(String.valueOf(charArray[++i]));// 取出右表达式 "b"
                    stack.push(new AddExpression(left, right));// 然后根据得到 left 和 right 构建 AddExpresson 加入stack
                    break;
                case '-': //
                    left = stack.pop();
                    right = new VarExpression(String.valueOf(charArray[++i]));
                    stack.push(new SubExpression(left, right));
                    break;
                default:
                    //如果是一个 Var 就创建要给 VarExpression 对象,并 push 到 stack
                    stack.push(new VarExpression(String.valueOf(charArray[i])));
                    break;
            }
        }
        //当遍历完整个 charArray  数组后,stack 就得到最后 Expression
         this.expression = stack.pop();
    }

    public int run(HashMap<String, Integer> var) {
        //最后将表达式 a+b 和 var = {a=10,b=20}
        //然后传递给 expression 的 interpreter 进行解释执行
        return this.expression.interpreter(var);
    }

}

⑤ 客户端测试代码

/**
 * @author DSH
 * @date 2020/7/16
 * @description 解释器模式测试代码
 */
public class Client {

    public static void main(String[] args) throws IOException {
        String expStr = getExpStr(); // a+b
        HashMap<String, Integer> var = getValue(expStr);// var {a=10, b=20}
        Calculator calculator = new Calculator(expStr);
        System.out.println("运算结果:" + expStr + "=" + calculator.run(var));
    }

    // 获得表达式
    public static String getExpStr() throws IOException {
        System.out.print("请输入表达式:");
        return (new BufferedReader(new InputStreamReader(System.in))).readLine();
    }

    // 获得值映射
    public static HashMap<String, Integer> getValue(String expStr) throws IOException {
        HashMap<String, Integer> map = new HashMap<>();

        for (char ch : expStr.toCharArray()) {
            if (ch != '+' && ch != '-') {
                if (!map.containsKey(String.valueOf(ch))) {
                    System.out.print("请输入" + String.valueOf(ch) + "的值:");
                    String in = (new BufferedReader(new InputStreamReader(System.in))).readLine();
                    map.put(String.valueOf(ch), Integer.valueOf(in));
                }
            }
        }

        return map;
    }

}

输出

请输入表达式:a+b-c
请输入a的值:10
请输入b的值:5
请输入c的值:3
运算结果:a+b-c=12

解释器模式的注意事项和细节

  1. 当有一个语言需要解释执行,可将该语言中的句子表示为一个抽象语法树,就可以考虑使用解释器模式,让程序具有良好的扩展性
  2. 应用场景:编译器、运算表达式计算、正则表达式、机器人等
  3. 使用解释器可能带来的问题:解释器模式会引起类膨胀、解释器模式采用递归调用方法,将会导致调试非常复杂、效率可能降低.

21. 状态模式

APP 抽奖活动问题
请编写程序完成 APP 抽奖活动 具体要求如下:

  1. 假如每参加一次这个活动要扣除用户 50 积分,中奖概率是 10%
  2. 奖品数量固定,抽完就不能抽奖
  3. 活动有四个状态: 可以抽奖、不能抽奖、发放奖品和奖品领完
  4. 活动的四个状态转换关系图(右图)
24

基本介绍

  1. 状态模式(State Pattern):它主要用来解决对象在多种状态转换时,需要对外输出不同的行为的问题。状态和行为是一一对应的,状态之间可以相互转换
  2. 当一个对象的内在状态改变时,允许改变其行为,这个对象看起来像是改变了其类

原理类图
25

对原理类图的说明-即(状态模式的角色及职责)

  1. Context 类为环境角色, 用于维护 State 实例,这个实例定义当前状态
  2. State 是抽象状态角色,定义一个接口封装与 Context 的一个特点接口相关行为
  3. ConcreteState 具体的状态角色,每个子类实现一个与 Context 的一个状态相关行为

代码实现

  1. 应用实例要求 完成 APP 抽奖活动项目,使用状态模式.
  2. 思路分析和图解(类图) -定义出一个接口叫状态接口,每个状态都实现它。 -接口有扣除积分方法、抽奖方法、发放奖品方法
26

① 抽象状态(State角色)

public abstract class State {
    abstract void deduceMoney();//扣除积分 -50
    abstract boolean raffle();//是否抽中奖品
    abstract void dispensePrize();//发放奖品
}

② 具体状态 (ConcreteState角色)

public class CanRaffleState extends State {

    RaffleActivity activity;

    public CanRaffleState(RaffleActivity activity) {
        this.activity = activity;
    }

    //已经扣除了积分,不能再扣
    @Override
    public void deduceMoney() {
        System.out.println("已经扣取过了积分");
    }

    //可以抽奖, 抽完奖后,根据实际情况,改成新的状态
    @Override
    public boolean raffle() {
        System.out.println("正在抽奖,请稍等!");
        Random r = new Random();
        int num = r.nextInt(10);
        // 10%中奖机会
        if (num == 0) {
            // 改 变 活 动 状 态 为 发 放 奖 品 context
            activity.setState(activity.getDispenseState());
            return true;
        } else {
            System.out.println("很遗憾没有抽中奖品!");
            // 改变状态为不能抽奖
            activity.setState(activity.getNoRafflleState());
            return false;
        }
    }

    // 不能发放奖品
    @Override
    public void dispensePrize() {
        System.out.println("没中奖,不能发放奖品");
    }

}


public class NoRaffleState extends State {

    // 初始化时传入活动引用,扣除积分后改变其状态
    RaffleActivity activity;

    public NoRaffleState(RaffleActivity activity) {
        this.activity = activity;
    }

    //当前状态是可以扣积分的,扣除后,将状态设置成抽象状态
    @Override
    public void deduceMoney() {
        System.out.println("扣除 50 积分成功,您可以抽奖了");
        activity.setState(activity.getCanRaffleState());
    }

    @Override
    public boolean raffle() {
        System.out.println("扣了积分才能抽奖喔!");
        return false;
    }

    @Override
    public void dispensePrize() {
        System.out.println("不能发放奖品");
    }
}


public class DispenseState extends State {

    // 初始化时传入活动引用,发放奖品后改变其状态
    RaffleActivity activity;

    public DispenseState(RaffleActivity activity) {
        this.activity = activity;
    }


    @Override
    public void deduceMoney() {
        System.out.println("不能扣除积分");
    }

    @Override
    public boolean raffle() {
        System.out.println("不能抽奖");
        return false;
    }

    @Override
    public void dispensePrize() {
        if (activity.getCount() > 0) {
            System.out.println("恭喜中奖了");
            // 改变状态为不能抽奖
            activity.setState(activity.getNoRafflleState());
        } else {
            System.out.println("很遗憾,奖品发送完了");
            // 改变状态为奖品发送完毕, 后面我们就不可以抽奖
            activity.setState(activity.getDispensOutState());
            //System.out.println("抽奖活动结束");
            //System.exit(0);
        }

    }
}


public class DispenseOutState extends State {

    // 初始化时传入活动引用
    RaffleActivity activity;

    public DispenseOutState(RaffleActivity activity) {
        this.activity = activity;
    }


    @Override
    public void deduceMoney() {
        System.out.println("奖品发送完了,请下次再参加");
    }

    @Override
    public boolean raffle() {
        System.out.println("奖品发送完了,请下次再参加");
        return false;
    }

    @Override
    public void dispensePrize() {
        System.out.println("奖品发送完了,请下次再参加");
    }
}

③ 环境 (Context角色)

public class RaffleActivity {

    // state 表示活动当前的状态,是变化
    State state = null;

    // 奖品数量
    int count = 0;

    // 四个属性,表示四种状态
    State noRafflleState = new NoRaffleState(this);
    State canRaffleState = new CanRaffleState(this);
    State dispenseState = new DispenseState(this);
    State dispensOutState = new DispenseOutState(this);

    //构造器
    //1. 初始化当前的状态为 noRafflleState(即不能抽奖的状态)
    //2. 初始化奖品的数量
    public RaffleActivity(int count) {
        this.state = getNoRafflleState();
        this.count = count;
    }

    //扣分, 调用当前状态的 deductMoney
    public void debuctMoney() {
        state.deduceMoney();
    }

    //抽奖
    public void raffle() {
        // 如果当前的状态是抽奖成功
        if (state.raffle()) {
            //领取奖品
            state.dispensePrize();
        }
    }


    public State getState() {
        return state;
    }


    public void setState(State state) {
        this.state = state;
    }

    //这里请大家注意,每领取一次奖品,count--
    public int getCount() {
        int curCount = count;
        count--;
        return curCount;
    }


    public void setCount(int count) {
        this.count = count;
    }


    public State getNoRafflleState() {
        return noRafflleState;
    }


    public void setNoRafflleState(State noRafflleState) {
        this.noRafflleState = noRafflleState;
    }


    public State getCanRaffleState() {
        return canRaffleState;
    }


    public void setCanRaffleState(State canRaffleState) {
        this.canRaffleState = canRaffleState;
    }


    public State getDispenseState() {
        return dispenseState;
    }


    public void setDispenseState(State dispenseState) {
        this.dispenseState = dispenseState;
    }

    public State getDispensOutState() {
        return dispensOutState;


    }


    public void setDispensOutState(State dispensOutState) {
        this.dispensOutState = dispensOutState;
    }
}

④ 客户端测试代码

public class Client {
    public static void main(String[] args) {
        // 创建活动对象,奖品有 1 个奖品
        RaffleActivity activity = new RaffleActivity(1);
        // 我们连续抽 300 次奖
        for (int i = 0; i < 30; i++) {
            System.out.println("--------第" + (i + 1) + "次抽奖----------");
            // 参加抽奖,第一步点击扣除积分
            activity.debuctMoney();
            // 第二步抽奖
            activity.raffle();
        }
    }
}

状态模式在实际项目-借贷平台 源码剖析

  1. 借贷平台的订单,有审核-发布-抢单 等等 步骤,随着操作的不同,会改变订单的状态, 项目中的这个模块实现就会使用到状态模式
  2. 使用状态模式完成 借贷平台项目的审核模块 [设计+代码]
27 28

代码

29

① 状态接口

public interface State {
    /**
     * 电 审
     */
    void checkEvent(Context context);
    
    /**
     * 电审失败
     */
    void checkFailEvent(Context context);
    
    /**
     * 定价发布
     */
    void makePriceEvent(Context context);
    
    /**
     * 接 单
     */
    void acceptOrderEvent(Context context);
    
    /**
     * 无人接单失效
     */
    void notPeopleAcceptEvent(Context context);

    /**
     * 付 款
     */
    void payOrderEvent(Context context);
    
    /**
     * 接单有人支付失效
     */
    void orderFailureEvent(Context context);
    
    /**
     * 反 馈
     */
    void feedBackEvent(Context context);
    
    String getCurrentState();
}
public abstract class AbstractState implements State {

    protected static final RuntimeException EXCEPTION = new RuntimeException("操作流程不允许");

    //抽象类,默认实现了 State 接口的所有方法
    //该类的所有方法,其子类(具体的状态类),可以有选择的进行重写

    @Override
    public void checkEvent(Context context) { throw EXCEPTION;
    }


    @Override
    public void checkFailEvent(Context context) { throw EXCEPTION;
    }


    @Override
    public void makePriceEvent(Context context) { throw EXCEPTION;
    }


    @Override
    public void acceptOrderEvent(Context context) { throw EXCEPTION;
    }


    @Override
    public void notPeopleAcceptEvent(Context context) { throw EXCEPTION;
    }


    @Override


    public void payOrderEvent(Context context) { throw EXCEPTION;
    }


    @Override
    public void orderFailureEvent(Context context) { throw EXCEPTION;
    }


    @Override
    public void feedBackEvent(Context context) { throw EXCEPTION;
    }
}

② 具体状态及枚举

public enum  StateEnum {
    //订单生成
    GENERATE(1, "GENERATE"),

    //已审核
    REVIEWED(2, "REVIEWED"),

    //已发布
    PUBLISHED(3, "PUBLISHED"),

    //待付款
    NOT_PAY(4, "NOT_PAY"),

    //已付款
    PAID(5, "PAID"),

    //已完结
    FEED_BACKED(6, "FEED_BACKED");

    private int key; private String value;

    StateEnum(int key, String value) { this.key = key;
        this.value = value;
    }
    public int getKey() {return key;} public String getValue() {return value;}

}


//各种具体状态类
class FeedBackState extends AbstractState {

    @Override
    public String getCurrentState() {
        return StateEnum.FEED_BACKED.getValue();
    }
}

public class GenerateState extends AbstractState {
    @Override
    public void checkEvent(Context context) { context.setState(new ReviewState());
    }


    @Override
    public void checkFailEvent(Context context) { context.setState(new FeedBackState());
    }


    @Override
    public String getCurrentState() {
        return StateEnum.GENERATE.getValue();
    }

}


public class NotPayState extends AbstractState{
    @Override
    public void payOrderEvent(Context context) { context.setState(new PaidState());
    }

    @Override
    public void feedBackEvent(Context context) { context.setState(new FeedBackState());
    }


    @Override
    public String getCurrentState() {
        return StateEnum.NOT_PAY.getValue();
    }
    
}


public class PaidState extends AbstractState {
    @Override
    public void feedBackEvent(Context context) { context.setState(new FeedBackState());
    }
    
    @Override
    public String getCurrentState() {
        return StateEnum.PAID.getValue();
    }

}


public class PublishState extends AbstractState {

    @Override
    public void acceptOrderEvent(Context context) {
    //把当前状态设置为	NotPayState。。。
    //至于应该变成哪个状态,有流程图来决定
        context.setState(new NotPayState());
    }

    @Override
    public void notPeopleAcceptEvent(Context context) { context.setState(new FeedBackState());
    }

    @Override
    public String getCurrentState() {
        return StateEnum.PUBLISHED.getValue();
    }

}


public class ReviewState extends AbstractState{
    @Override
    public void makePriceEvent(Context context) { context.setState(new PublishState());
    }

    @Override
    public String getCurrentState() {
        return StateEnum.REVIEWED.getValue();
    }
}

③ 上下文环境

public class Context extends AbstractState{
    //当前的状态 state, 根据我们的业务流程处理,不停的变化
    private State state;


    @Override
    public void checkEvent(Context context) { state.checkEvent(this); getCurrentState();
    }


    @Override
    public void checkFailEvent(Context context) { state.checkFailEvent(this); getCurrentState();
    }

    @Override
    public void makePriceEvent(Context context) { state.makePriceEvent(this); getCurrentState();
    }


    @Override
    public void acceptOrderEvent(Context context) { state.acceptOrderEvent(this); getCurrentState();
    }


    @Override
    public void notPeopleAcceptEvent(Context context) { state.notPeopleAcceptEvent(this); getCurrentState();
    }

    @Override
    public void payOrderEvent(Context context) { state.payOrderEvent(this); getCurrentState();
    }

    @Override
    public void orderFailureEvent(Context context) { state.orderFailureEvent(this); getCurrentState();
    }


    @Override
    public void feedBackEvent(Context context) { state.feedBackEvent(this); getCurrentState();
    }


    public State getState() { return state;
    }


    public void setState(State state) { this.state = state;
    }


    @Override
    public String getCurrentState() {
        System.out.println("当前状态 : " + state.getCurrentState()); return state.getCurrentState();
    }

}

④客户端测试

public class ClientTest {


    public static void main(String[] args) {
        // TODO Auto-generated method stub
        //创建 context 对象
        Context context = new Context();
        //将当前状态设置为 PublishState
        context.setState(new PublishState());
        System.out.println(context.getCurrentState());


        //		//publish --> not pay
        context.acceptOrderEvent(context);
        //		//not pay --> paid
        context.payOrderEvent(context);
        //	// 失败, 检测失败时,会抛出异常
        try {
            context.checkFailEvent(context);
            System.out.println("流程正常..");
        } catch (Exception e) {

            //	// TODO: handle exception
            //	System.out.println(e.getMessage());
            //	}

        }

    }
}

输出

当前状态 : PUBLISHED
PUBLISHED
当前状态 : NOT_PAY
当前状态 : PAID

状态模式的注意事项和细节

  1. 代码有很强的可读性。状态模式将每个状态的行为封装到对应的一个类中
  2. 方便维护。将容易产生问题的 if-else 语句删除了,如果把每个状态的行为都放到一个类中,每次调用方法时都要判断当前是什么状态,不但会产出很多 if-else 语句,而且容易出错
  3. 符合“开闭原则”。容易增删状态
  4. 会产生很多类。每个状态都要一个对应的类,当状态过多时会产生很多类,加大维护难度
  5. 应用场景:当一个事件或者对象有很多种状态,状态之间会相互转换,对不同的状态要求有不同的行为的时候, 可以考虑使用状态模式


设计模式学习代码及笔记)

【代码】
github.com/willShuhuan…
【笔记】
设计模式01 七大原则
设计模式02 类关系与UML类图
设计模式03 创建型模式1-单例+工厂
设计模式04 创建型模式2-原型+建造者
设计模式05 结构型模式1-适配器+桥接+装饰者
设计模式06 结构型模式2-组合+外观+享元+代理
设计模式07 行为型模式1-模板方法+命令+访问者
设计模式08 行为型模式2-迭代器+观察者+中介者
设计模式09 行为型模式3-备忘录+解释器+状态
设计模式10 行为型模式4-策略+职责链