完整设计模式学习笔记请戳
16 迭代器模式
需求
编写程序展示一个学校院系结构:需求是这样,要在一个页面中展示出学校的院系组成,一个学校有多个学院, 一个学院有多个系。
传统的方式的问题分析
- 将学院看做是学校的子类,系是学院的子类,这样实际上是站在组织大小来进行分层次的
- 实际上我们的要求是:在一个页面中展示出学校的院系组成,一个学校有多个学院,一个学院有多个系, 因此这种方案,不能很好实现的遍历的操作
- 解决方案:=> 迭代器模式
基本介绍
- 迭代器模式(Iterator Pattern)是常用的设计模式,属于行为型模式
- 如果我们的集合元素是用不同的方式实现的,有数组,还有 java 的集合类,或者还有其他方式,当客户端要遍历这些集合元素的时候就要使用多种遍历方式,而且还会暴露元素的内部结构,可以考虑使用迭代器模式解决。
- 迭代器模式,提供一种遍历集合元素的统一接口,用一致的方法遍历集合元素,不需要知道集合对象的底层表示,即:不暴露其内部的结构。
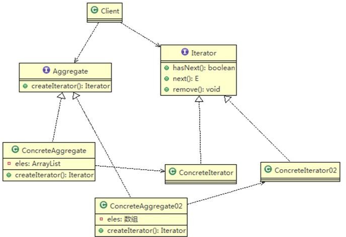
对原理类图的说明-即(迭代器模式的角色及职责)
- Iterator : 迭代器接口,是系统提供,含义 hasNext, next, remove
- ConcreteIterator : 具体的迭代器类,管理迭代
- Aggregate :一个统一的聚合接口, 将客户端和具体聚合解耦
- ConcreteAggreage : 具体的聚合持有对象集合, 并提供一个方法,返回一个迭代器, 该迭代器可以正确遍历集合
- Client :客户端, 通过 Iterator 和 Aggregate 依赖子类
代码实现
-
应用实例要求 编写程序展示一个学校院系结构:需求是这样,要在一个页面中展示出学校的院系组成,一个学校有多个学院, 一个学院有多个系。
-
设计思路分析

-
代码实现
① 迭代器接口Iterator 使用jdk提供的java.util.Iterator
② 具体的迭代器类 (ConcreteIterator 角色)
public class InfoCollegeIterator implements Iterator {
List<Department> departmentList;//信息工程学院是以List方式存放系
int index = -1;//遍历的位置
public InfoCollegeIterator(List<Department> departmentList) {
this.departmentList = departmentList;
}
@Override
public boolean hasNext() {
if (index>=departmentList.size()-1){
return false;
}
index += 1;
return true;
}
@Override
public Object next() {
Department department = departmentList.get(index);
return department;
}
//删除方法默认空实现
@Override
public void remove() {
}
}
public class ComputerCollegeIterator implements Iterator {
//需要知道Department是以怎样的方式存放 => 数组
Department[] departments;
int position = 0;//遍历的位置
public ComputerCollegeIterator(Department[] departments) {
this.departments = departments;
}
@Override
public boolean hasNext() {
if (position>=departments.length||departments[position]==null){
return false;
}
return true;
}
@Override
public Object next() {
Department department = departments[position];
position += 1;
return department;
}
//删除方法默认空实现
@Override
public void remove() {
}
}
③ 统一的聚合接口 (Aggregate 角色)
public interface College {
public String getName();
//增加系的方法
public void addDepartment(String name,String desc);
//返回一个迭代器 遍历
public Iterator createIterator();
}
④ 具体的聚合持有对象集合 (ConcreteAggreage 角色)
public class ComputerColleage implements College {
Department[] departments;
int numOfDepartment = 0;//保存当前数组的对象个数
public ComputerColleage() {
departments = new Department[5];
addDepartment("Java","java专业");
addDepartment("PHP","PHP专业");
addDepartment("大数据","大数据专业");
}
@Override
public String getName() {
return "计算机学院";
}
@Override
public void addDepartment(String name, String desc) {
Department department = new Department(name,desc);
departments[numOfDepartment] = department;
numOfDepartment += 1;
}
@Override
public Iterator createIterator() {
return new ComputerCollegeIterator(departments);
}
}
public class InfoCollegeIterator implements Iterator {
List<Department> departmentList;//信息工程学院是以List方式存放系
int index = -1;//遍历的位置
public InfoCollegeIterator(List<Department> departmentList) {
this.departmentList = departmentList;
}
@Override
public boolean hasNext() {
if (index>=departmentList.size()-1){
return false;
}
index += 1;
return true;
}
@Override
public Object next() {
Department department = departmentList.get(index);
return department;
}
//删除方法默认空实现
@Override
public void remove() {
}
}
⑤ 输出类(个人认为有点像外观模式中的外观类)
public class OutputImpl {
//学院集合
List<College> collegeList;
public OutputImpl(List<College> collegeList) {
this.collegeList = collegeList;
}
//遍历所有的许愿 然后调用printDepartment 输出各个学院的系
public void printCollege(){
//从collegeList去除所有学院
//java 中的List已经实现了iterator
Iterator<College> iterator = collegeList.iterator();
while (iterator.hasNext()){
College c = (College)iterator.next();
System.out.println(c.getName());
printDepartment(c.createIterator());
}
}
//输出 学院输出系
public void printDepartment(Iterator iterator){
while (iterator.hasNext()){
Department d = (Department)iterator.next();
System.out.println(d.getName()+" -- "+d.getDesc());
}
}
}
⑥ 客户端调用
public class Client {
public static void main(String[] args) {
//创建学院
ArrayList<College> collegeList = new ArrayList<>();
ComputerColleage computerColleage = new ComputerColleage();
InfoColleage infoColleage = new InfoColleage();
collegeList.add(computerColleage);
collegeList.add(infoColleage);
OutputImpl output = new OutputImpl(collegeList);
output.printCollege();
}
}
迭代器模式在 JDK-ArrayList 集合应用的源码分析
JDK 的 ArrayList集合中就使用了迭代器模式
public class IteratorDemo {
public static void main(String[] args) {
List<String> a = new ArrayList<>();
a.add("jack");
a.add("tom");
Iterator<String> iterator = a.iterator();
while (iterator.hasNext()){
System.out.println(iterator.next());
}
}
}
对类图的角色分析和说明
- 内部类 Itr 充当具体实现迭代器 Iterator 的类, 作为 ArrayList 内部类
- List 就是充当了聚合接口,含有一个 iterator() 方法,返回一个迭代器对象
- ArrayList 是实现聚合接口 List 的子类,实现了 iterator()
- Iterator 接口系统提供
- 迭代器模式解决了 不同集合(ArrayList ,LinkedList) 统一遍历问题
迭代器模式的注意事项和细节
优点
- 提供一个统一的方法遍历对象,客户不用再考虑聚合的类型,使用一种方法就可以遍历对象了。
- 隐藏了聚合的内部结构,客户端要遍历聚合的时候只能取到迭代器,而不会知道聚合的具体组成。
- 提供了一种设计思想,就是一个类应该只有一个引起变化的原因(叫做单一责任原则)。在聚合类中,我们把迭代器分开,就是要把管理对象集合和遍历对象集合的责任分开,这样一来集合改变的话,只影响到聚合对象。而如果遍历方式改变的话,只影响到了迭代器。
- 当要展示一组相似对象,或者遍历一组相同对象时使用, 适合使用迭代器模式
缺点
每个聚合对象都要一个迭代器,会生成多个迭代器不好管理类
17. 观察者模式
天气预报项目需求,具体要求如下
- 气象站可以将每天测量到的温度,湿度,气压等等以公告的形式发布出去(比如发布到自己的网站或第三方)。
- 需要设计开放型 API,便于其他第三方也能接入气象站获取数据。
- 提供温度、气压和湿度的接口
- 测量数据更新时,要能实时的通知给第三方
传统方案

或者

传统方式代码实现
天气情况 CurrentConditions
public class CurrentConditions {
// 温度,气压,湿度
private float temperature;
private float pressure;
private float humidity;
//更新 天气情况,是由 WeatherData 来调用,我使用推送模式
public void update(float temperature, float pressure, float humidity) {
this.temperature = temperature;
this.pressure = pressure;
this.humidity = humidity;
display();
}
//显示
public void display() {
System.out.println("***Today mTemperature: " + temperature + "***");
System.out.println("***Today mPressure: " + pressure + "***");
System.out.println("***Today mHumidity: " + humidity + "***");
}
}
天气核心类 WeatherData
/**
* 类是核心
* 1. 包含最新的天气情况信息
* 2. 含有 CurrentConditions 对象
* 3. 当数据有更新时,就主动的调用 CurrentConditions 对象 update 方法(含 display), 这样他们(接入方)就看到最新的信息
*
* @author Administrator
*/
public class WeatherData {
private float temperatrue;
private float pressure;
private float humidity;
private CurrentConditions currentConditions;
//加入新的第三方
public WeatherData(CurrentConditions currentConditions) {
this.currentConditions = currentConditions;
}
public float getTemperature() {
return temperatrue;
}
public float getPressure() {
return pressure;
}
public float getHumidity() {
return humidity;
}
public void dataChange() {
//调用 接入方的 update
currentConditions.update(getTemperature(), getPressure(), getHumidity());
}
//当数据有更新时,就调用 setData
public void setData(float temperature, float pressure, float humidity) {
this.temperatrue = temperature;
this.pressure = pressure;
this.humidity = humidity;
//调用 dataChange, 将最新的信息 推送给 接入方 currentConditions
dataChange();
}
}
客户端测试
public class Client {
public static void main(String[] args) {
//创建接入方 currentConditions
CurrentConditions currentConditions = new CurrentConditions();
//创建 WeatherData 并将 接入方 currentConditions 传递到 WeatherData 中
WeatherData weatherData = new WeatherData(currentConditions);
//更新天气情况
weatherData.setData(30, 150, 40);
//天气情况变化
System.out.println("============天气情况变化=============");
weatherData.setData(40, 160, 20);
}
}
传统方式问题分析
- 其他第三方接入气象站获取数据的问题
- 无法在运行时动态的添加第三方 (新浪网站)
- 违反 ocp 原则=>观察者模式
//在 WeatherData 中,当增加一个第三方,都需要创建一个对应的第三方的公告板对象,并加入到 dataChange, 不利于维护,也不是动态加入
观察者模式介绍
- 观察者模式类似订牛奶业务
- 奶站/气象局:Subject
- 用户/第三方网站:Observer
- Subject:登记注册、移除和通知
- registerObserver: 注 册
- removeObserver: 移除
- notifyObservers(): 通知所有的注册的用户,根据不同需求,可以是更新数据,让用户来取,也可能是实施推送, 看具体需求定
- Observer:接收输入
- 观察者模式:对象之间多对一依赖的一种设计方案,被依赖的对象为 Subject,依赖的对象为 Observer,Subject 通知 Observer 变化,比如这里的奶站是 Subject,是 1 的一方。用户时 Observer,是多的一方。
代码实现天气预报需求
① Subject角色(主题) ,登记注册、移除和通知
抽象主题
public interface Subject {
public void registerObserver(Observer observer);
public void removeObserver(Observer observer);
public void notifyObservers();
}
具体主题
/**
* 类是核心
* 1. 包含最新的天气情况信息
* 2. 含有 观察者 使用ArrayList管理
* 3. 当数据有更新时,就主动的调用 ArrayList 这样他们(接入方)就看到最新的信息
*
* @author Administrator
*/
public class WeatherData implements Subject{
private float temperatrue;
private float pressure;
private float humidity;
//观察者集合
private ArrayList<Observer> observers;
public WeatherData() {
observers = new ArrayList<>();
}
public float getTemperature() {
return temperatrue;
}
public float getPressure() {
return pressure;
}
public float getHumidity() {
return humidity;
}
//当数据有更新时,就调用 setData
public void setData(float temperature, float pressure, float humidity) {
this.temperatrue = temperature;
this.pressure = pressure;
this.humidity = humidity;
dataChange();
}
public void dataChange() {
notifyObservers();
}
@Override
public void registerObserver(Observer observer) {
observers.add(observer);
}
@Override
public void removeObserver(Observer observer) {
if (observers.contains(observer)){
observers.remove(observer);
}
}
@Override
public void notifyObservers() {
for (Observer observer: observers) {
observer.update(getTemperature(),getPressure(),getHumidity());
}
}
}
② Observer:接收输入
抽象观察者
/**
* @author DSH
* @date 2020/7/14
* @description 观察者接口,由观察者来实现
*/
public interface Observer {
public void update(float temperature,float pressure,float humidity);
}
具体观察者
public class CurrentConditions implements Observer {
// 温度,气压,湿度
private float temperature;
private float pressure;
private float humidity;
//更新 天气情况,是由 WeatherData 来调用,我使用推送模式
public void update(float temperature, float pressure, float humidity) {
this.temperature = temperature;
this.pressure = pressure;
this.humidity = humidity;
display();
}
//显示
public void display() {
System.out.println("***Today mTemperature: " + temperature + "***");
System.out.println("***Today mPressure: " + pressure + "***");
System.out.println("***Today mHumidity: " + humidity + "***");
}
}
具体观察者,扩展天气服务站点
public class BaiduSite implements Observer {
// 温度,气压,湿度
private float temperature;
private float pressure;
private float humidity;
//更新 天气情况,是由 WeatherData 来调用,我使用推送模式
public void update(float temperature, float pressure, float humidity) {
this.temperature = temperature;
this.pressure = pressure;
this.humidity = humidity;
display();
}
//显示
public void display() {
System.out.println("***百度数据 气温: " + temperature + "***");
System.out.println("***百度数据 气压: " + pressure + "***");
System.out.println("***百度数据 湿度: " + humidity + "***");
}
}
③ 客户端调用
public class Client {
public static void main(String[] args) {
//创建一个WeatherData
Subject subject = new WeatherData();
//创建观察者
Observer observer = new CurrentConditions();
Observer observer2 = new BaiduSite();
//注册到weatherData
subject.registerObserver(observer);
subject.registerObserver(observer2);
//通知各个注册的观察者
((WeatherData)subject).setData(10f,20f,30f);
}
}
观察者模式的好处
优点
- 观察者模式设计后,会以集合的方式来管理用户(Observer),包括注册,移除和通知。
- 这样,我们增加观察者(这里可以理解成一个新的公告板),就不需要去修改核心类 WeatherData 不会修改代码, 遵守了 ocp 原则。
- 解除观察者与主题之间的耦合。让耦合的双方都依赖于抽象,而不是依赖具体。从而使得各自的变化都不会影响另一边的变化。
- 易于扩展,对同一主题新增观察者时无需修改原有代码。
缺点
- 依赖关系并未完全解除,抽象主题仍然依赖抽象观察者。
- 使用观察者模式时需要考虑一下开发效率和运行效率的问题,程序中包括一个被观察者、多个观察者,开发、调试等内容会比较复杂,而且在Java中消息的通知一般是顺序执行,那么一个观察者卡顿,会影响整体的执行效率,在这种情况下,一般会采用异步实现。
- 可能会引起多余的数据通知。
观察者模式在 Jdk 应用的源码分析
Jdk 的 Observable 类就使用了观察者模式
public interface Observer {//(抽象观察者
//只定义了一个update方法
void update(Observable o, Object arg);
}
public class Observable {//抽象被观察者
private boolean changed = false;//定义改变状态,默认为false
private final ArrayList<Observer> observers;//定义一个观察者list
public Observable() {//构造函数,初始化一个观察者list来保存观察者
observers = new ArrayList<>();
}
//添加观察者,带同步字段的,所以是线程安全的
public synchronized void addObserver(Observer o) {
if (o == null)
throw new NullPointerException();
if (!observers.contains(o)) {
observers.add(o);
}
}
//删除观察者
public synchronized void deleteObserver(Observer o) {
observers.remove(o);
}
//通知所以观察者,无参数
public void notifyObservers() {
notifyObservers(null);
}
//通知所有观察者,带参数
public void notifyObservers(Object arg) {
Observer[] arrLocal;
//加synchronized字段,保证多线程下操作没有问题
synchronized (this) {
if (!hasChanged())//这里做了是否发生改变的判断,是为了防止出现无意义的更新
return;
arrLocal = observers.toArray(new Observer[observers.size()]);//ArrayList转换成一个临时的数组,这样就防止了通知,添加,移除同时发生可能导致的异常
clearChanged();///清除改变状态,设置为false
}
//遍历逐一通知
for (int i = arrLocal.length-1; i>=0; i--)
arrLocal[i].update(this, arg);
}
//清楚所有观察者
public synchronized void deleteObservers() {
observers.clear();
}
//设置被观察者为改变状态,设置为true
protected synchronized void setChanged() {
changed = true;
}
//清除改变状态,设置为false
protected synchronized void clearChanged() {
changed = false;
}
//返回当前的改变状态
public synchronized boolean hasChanged() {
return changed;
}
//观察者数量
public synchronized int countObservers() {
return observers.size();
}
}
模式角色分析
- Observable 的作用和地位等价于 我们前面讲过Subject
- Observable 是类,不是接口,类中已经实现了核心的方法 ,即管理 Observer 的方法 add.. delete .. notify...
- Observer 的作用和地位等价于我们前面讲过的 Observer, 有 update
- Observable 和 Observer 的使用方法和前面讲过的一样,只是 Observable 是类,通过继承来实现观察者模式
18. 中介者模式
需求:智能家庭项目
- 智能家庭包括各种设备,闹钟、咖啡机、电视机、窗帘 等
- 主人要看电视时,各个设备可以协同工作,自动完成看电视的准备工作,比如流程为:闹铃响起->咖啡机开始做咖啡->窗帘自动落下->电视机开始播放
传统方式解决

传统的方式的问题分析
- 当各电器对象有多种状态改变时,相互之间的调用关系会比较复杂
- 各个电器对象彼此联系,你中有我,我中有你,不利于松耦合.
- 各个电器对象之间所传递的消息(参数),容易混乱
- 当系统增加一个新的电器对象时,或者执行流程改变时,代码的可维护性、扩展性都不理想考虑中介者模式
基本介绍
- 中介者模式(Mediator Pattern),用一个中介对象来封装一系列的对象交互。中介者使各个对象不需要显式地相互引用,从而使其耦合松散,而且可以独立地改变它们之间的交互
- 中介者模式属于行为型模式,使代码易于维护
- 比如 MVC 模式,C(Controller 控制器)是 M(Model 模型)和 V(View 视图)的中介者,在前后端交互时起到了中间人的作用
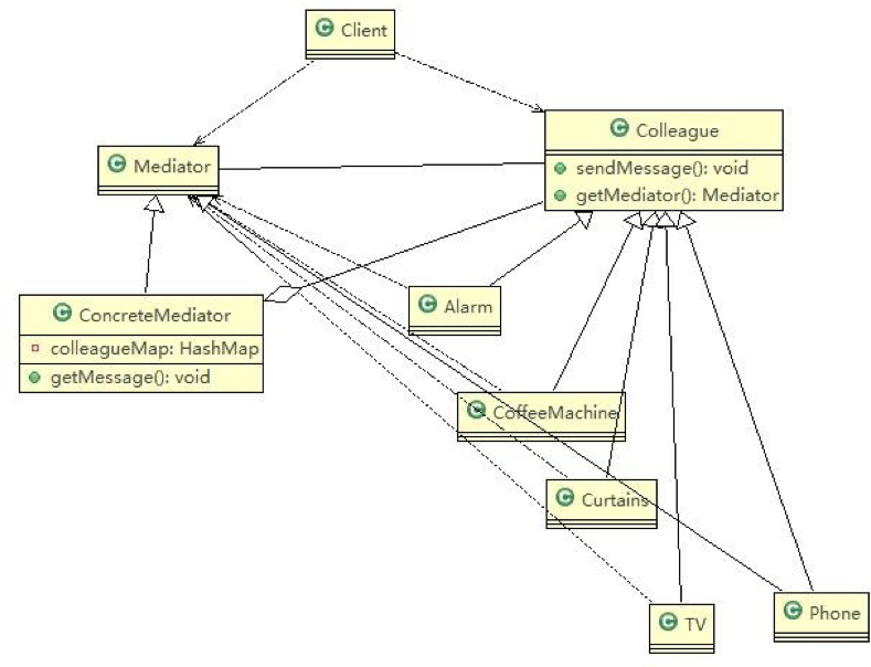
原理类图

对原理类图的说明-即(中介者模式的角色及职责)
- Mediator 就是抽象中介者,定义了同事对象到中介者对象的接口
- Colleague 是抽象同事类
- ConcreteMediator 具体的中介者对象, 实现抽象方法, 他需要知道所有的具体的同事类,即以一个集合来管理 HashMap,并接受某个同事对象消息,完成相应的任务
- ConcreteColleague 具体的同事类,会有很多, 每个同事只知道自己的行为, 而不了解其他同事类的行为(方法), 但 是他们都依赖中介者对象
代码实现
完成前面的智能家庭的项目,使用中介者模式

中介者模式一智能家庭的操作流程:
- 创建ConcreMediator对象
public abstract class Mediator {
//将给中介者对象,加入到集合中
public abstract void Register(String colleagueName, Colleague colleague);
//接收消息, 具体的同事对象发出
public abstract void GetMessage(int stateChange, String colleagueName);
public abstract void SendMessage();
}
- 创建各个同事类对象,比如: Alarm、CoffeeMachine. TV..
- 在创建同事类对象的时候,就直接通过构造器,加入到 colleagueMap
public abstract class Colleague {
private Mediator mediator;
public String name;
public Colleague(Mediator mediator, String name) {
this.mediator = mediator;
this.name = name;
}
public Mediator getMediator() {
return mediator;
}
public abstract void SendMessage(int stateChange);
}
public class TV extends Colleague {
public TV(Mediator mediator, String name) {
super(mediator, name);
mediator.Register(name, this);
}
@Override
public void SendMessage(int stateChange) {
this.GetMediator().GetMessage(stateChange, this.name);
}
public void StartTv() {
System.out.println("It's time to StartTv!");
}
public void StopTv() {
System.out.println("StopTv!");
}
}
//具体的同事类
public class Alarm extends Colleague {
//构造器
public Alarm(Mediator mediator, String name) {
super(mediator, name);
//在创建 Alarm 同事对象时,将自己放入到 ConcreteMediator 对象中[集合]
mediator.Register(name, this);
}
public void SendAlarm(int stateChange) {
SendMessage(stateChange);
}
@Override
public void SendMessage(int stateChange) {
this.GetMediator().GetMessage(stateChange, this.name);
}
}
public class CoffeeMachine extends Colleague {
public CoffeeMachine(Mediator mediator, String name) {
super(mediator, name);
mediator.Register(name, this);
}
@Override
public void SendMessage(int stateChange) {
this.GetMediator().GetMessage(stateChange, this.name);
}
public void StartCoffee() {
System.out.println("It's time to startcoffee!");
}
public void FinishCoffee() {
System.out.println("After 5 minutes!");
System.out.println("Coffee is ok!");
SendMessage(0);
}
}
public class Curtains extends Colleague {
public Curtains(Mediator mediator, String name) { super(mediator, name);
mediator.Register(name, this);
}
@Override
public void SendMessage(int stateChange) {
this.GetMediator().GetMessage(stateChange, this.name);
}
public void UpCurtains() {
System.out.println("I am holding Up Curtains!");
}
}
- 同事类对象,可以调用sendMessage ,最终会去调用 ConcreteMediator的 getMessage方法
//具体的中介者类
public class ConcreteMediator extends Mediator {
//集合,放入所有的同事对象
private HashMap<String, Colleague> colleagueMap;
private HashMap<String, String> interMap;
public ConcreteMediator() {
colleagueMap = new HashMap<String, Colleague>();
interMap = new HashMap<String, String>();
}
@Override
public void Register(String colleagueName, Colleague colleague) {
colleagueMap.put(colleagueName, colleague);
if (colleague instanceof Alarm) {
interMap.put("Alarm", colleagueName);
} else if (colleague instanceof CoffeeMachine) {
interMap.put("CoffeeMachine", colleagueName);
} else if (colleague instanceof TV) {
interMap.put("TV", colleagueName);
} else if (colleague instanceof Curtains) {
interMap.put("Curtains", colleagueName);
}
}
//具体中介者的核心方法
//1. 根据得到消息,完成对应任务
//2. 中介者在这个方法,协调各个具体的同事对象,完成任务
@Override
public void GetMessage(int stateChange, String colleagueName) {
//处理闹钟发出的消息
if (colleagueMap.get(colleagueName) instanceof Alarm) {
if (stateChange == 0) {
((CoffeeMachine) (colleagueMap.get(interMap
.get("CoffeeMachine")))).StartCoffee();
((TV) (colleagueMap.get(interMap.get("TV")))).StartTv();
} else if (stateChange == 1) {
((TV) (colleagueMap.get(interMap.get("TV")))).StopTv();
}
} else if (colleagueMap.get(colleagueName) instanceof CoffeeMachine) {
((Curtains) (colleagueMap.get(interMap.get("Curtains"))))
.UpCurtains();
} else if (colleagueMap.get(colleagueName) instanceof TV) {//如果 TV 发现消息
} else if (colleagueMap.get(colleagueName) instanceof Curtains) {
//如果是以窗帘发出的消息,这里处理...
}
}
@Override
public void SendMessage() {
}
}
- getMessage会根据接收到的同事对象发出的消息来协调调用其它的同事对象 ,完成任务
- 可以看到getMessage是核心方法,完成相应任务
public class Client {
public static void main(String[] args) {
//创建一个中介者对象
Mediator mediator = new ConcreteMediator();
//创建 Alarm 并且加入到 ConcreteMediator 对象的 HashMap
Alarm alarm = new Alarm(mediator, "alarm");
//创建了 CoffeeMachine 对象,并 且加入到 ConcreteMediator 对象的 HashMap
CoffeeMachine coffeeMachine = new CoffeeMachine(mediator, "coffeeMachine");
//创建 Curtains , 并 且加入到 ConcreteMediator 对象的 HashMap
Curtains curtains = new Curtains(mediator, "curtains");
TV tV = new TV(mediator, "TV");
//让闹钟发出消息
alarm.SendAlarm(0);
coffeeMachine.FinishCoffee();
alarm.SendAlarm(1);
}
}
中介者模式的注意事项和细节
- 多个类相互耦合,会形成网状结构,使用中介者模式将网状结构分离为星型结构,进行解耦
- 减少类间依赖,降低了耦合,符合迪米特原则
- 中介者承担了较多的责任,一旦中介者出现了问题,整个系统就会受到影响
- 如果设计不当,中介者对象本身变得过于复杂,这点在实际使用时,要特别注意
设计模式学习代码及笔记)
【代码】
github.com/willShuhuan…
【笔记】
设计模式01 七大原则
设计模式02 类关系与UML类图
设计模式03 创建型模式1-单例+工厂
设计模式04 创建型模式2-原型+建造者
设计模式05 结构型模式1-适配器+桥接+装饰者
设计模式06 结构型模式2-组合+外观+享元+代理
设计模式07 行为型模式1-模板方法+命令+访问者
设计模式08 行为型模式2-迭代器+观察者+中介者
设计模式09 行为型模式3-备忘录+解释器+状态
设计模式10 行为型模式4-策略+职责链