获得徽章 0
- 引言
如今,DoorDash 是美国外卖市场无可争议的领导者,占据了超过 60% 的市场份额。然而,这家由 Tony Xu 联合创立的公司,其通往巅峰的道路并非一帆风顺。它的早期岁月充满了不确定性、濒死体验和与主流观点相悖的战略抉择。本案例研究旨在深入剖析 DoorDash 的 formative years,从一个在斯坦福校园内萌芽的项目,逐步演变为行业巨头的关键历程。我们将重点分析其在客户痴迷、运营挑战和融资困境交织下所做出的关键决策、战略转折和重要时刻。本文旨在为商学院学生和创业者提供深刻的商业洞见,揭示一个成功的企业如何在混沌中找到方向,并最终定义一个全新的市场。
#信息差 #优质信息源 #newsletter #职场展开评论点赞 - ## 引言:为什么卓越执行力也可能拖垮一家公司?
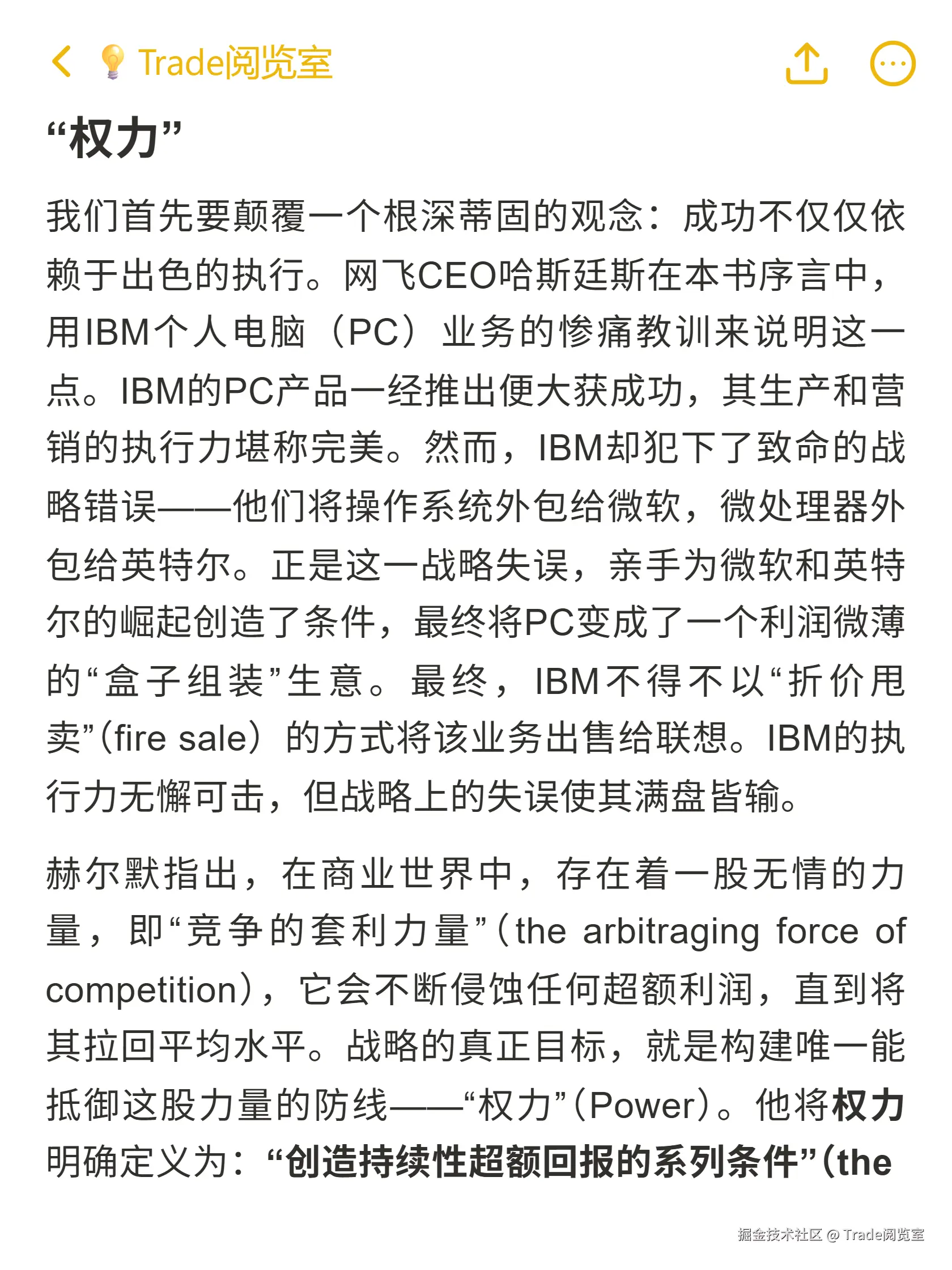
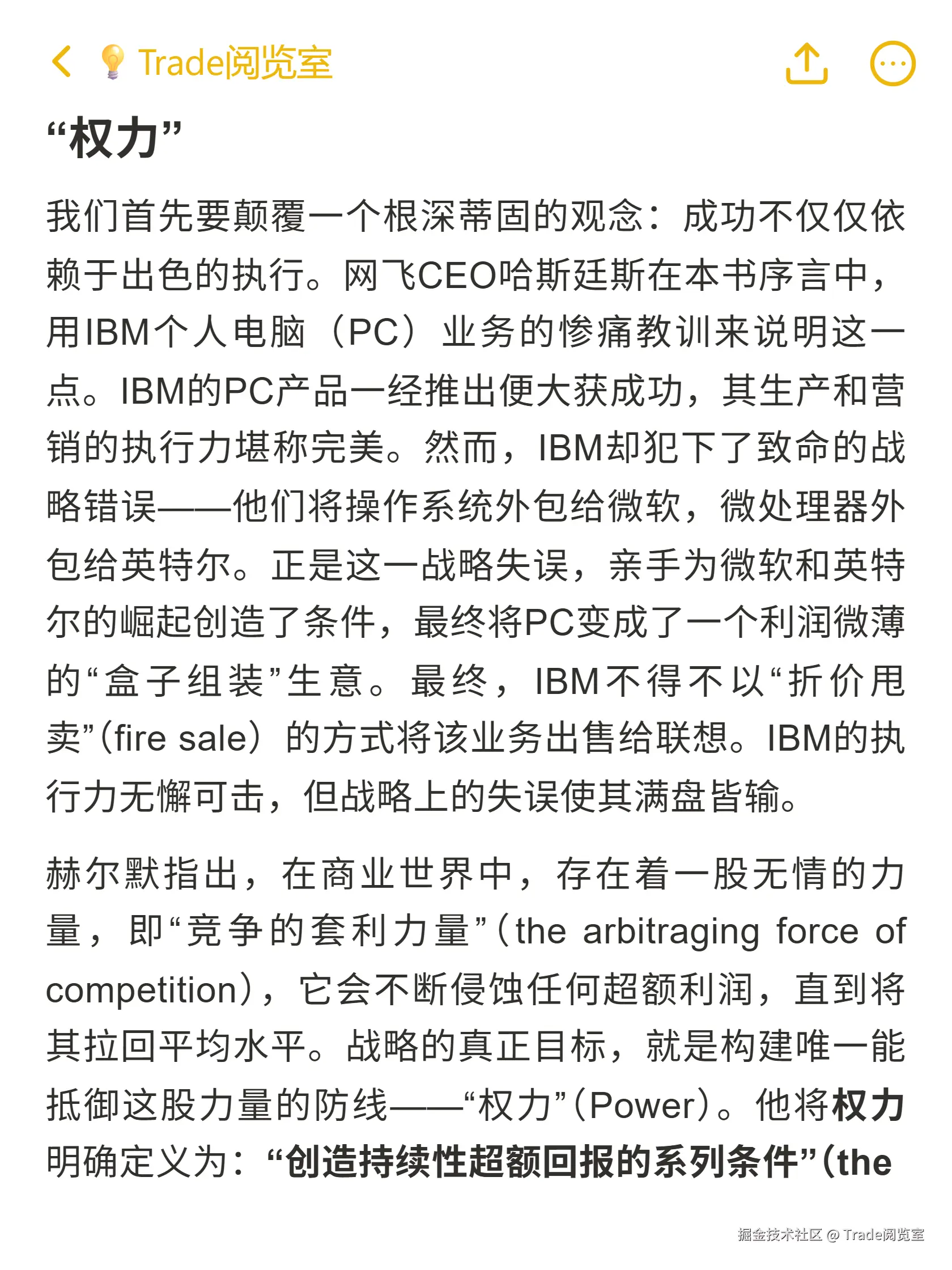
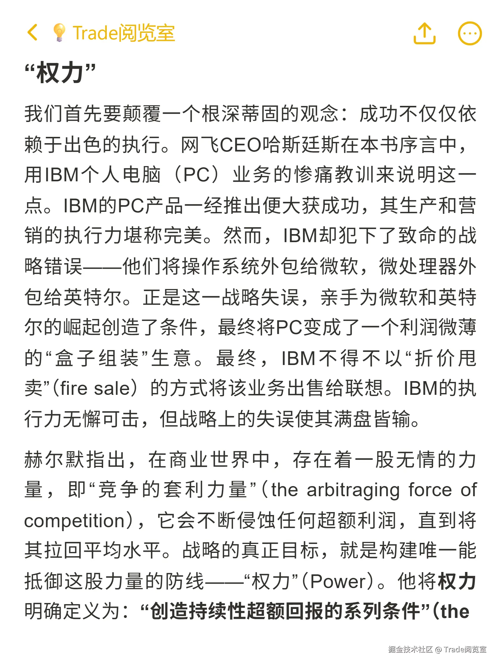
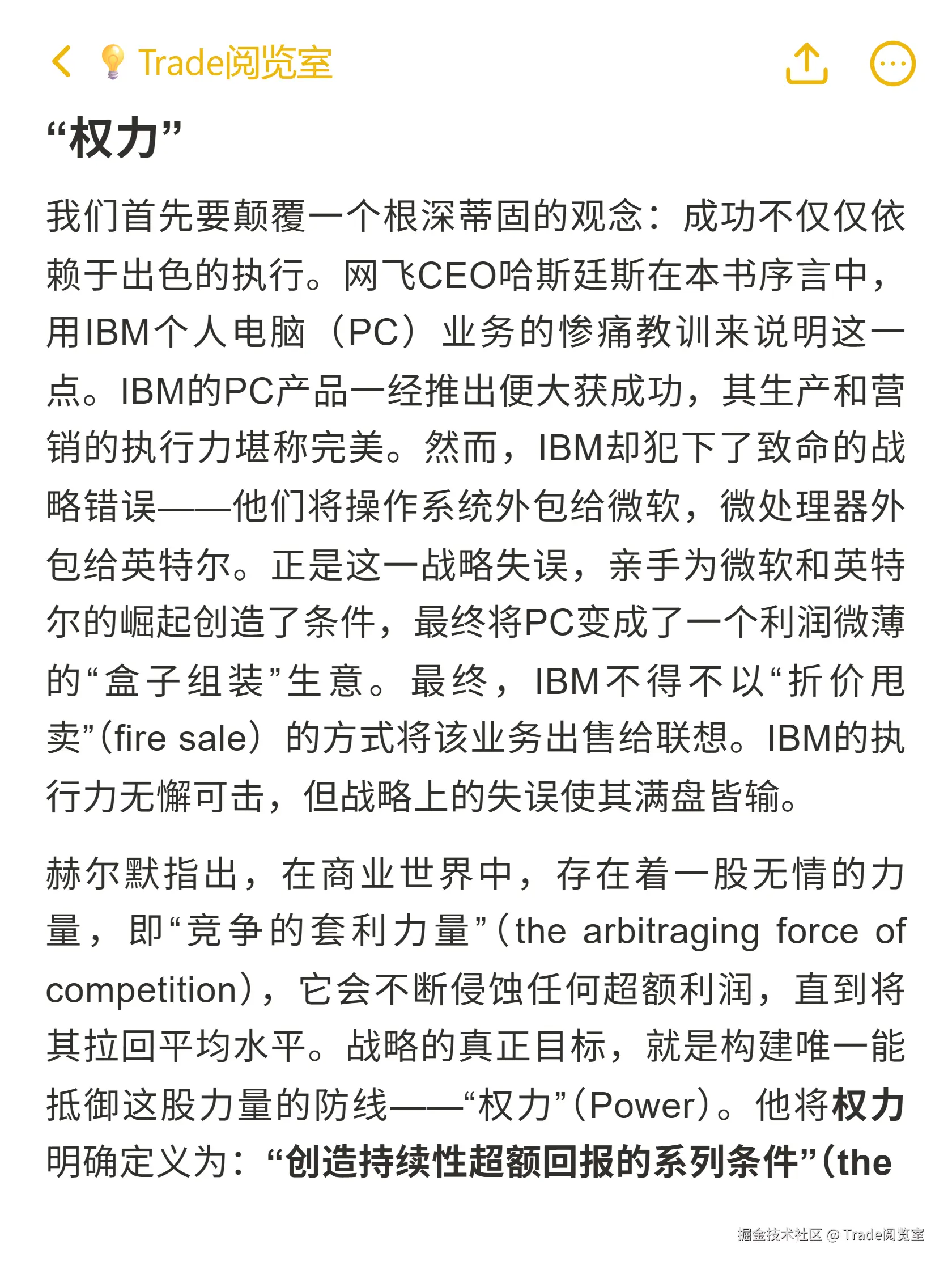
几乎所有商学院和企业管理者都将“卓越的执行力”奉为圭臬。大家普遍认为,只要团队执行力够强,就一定能走向成功。然而,现实却更加残酷:**我们见过太多执行力无可挑剔的公司,最终却黯然收场。它们并非不够努力,而是从一开始就走错了战略方向。**
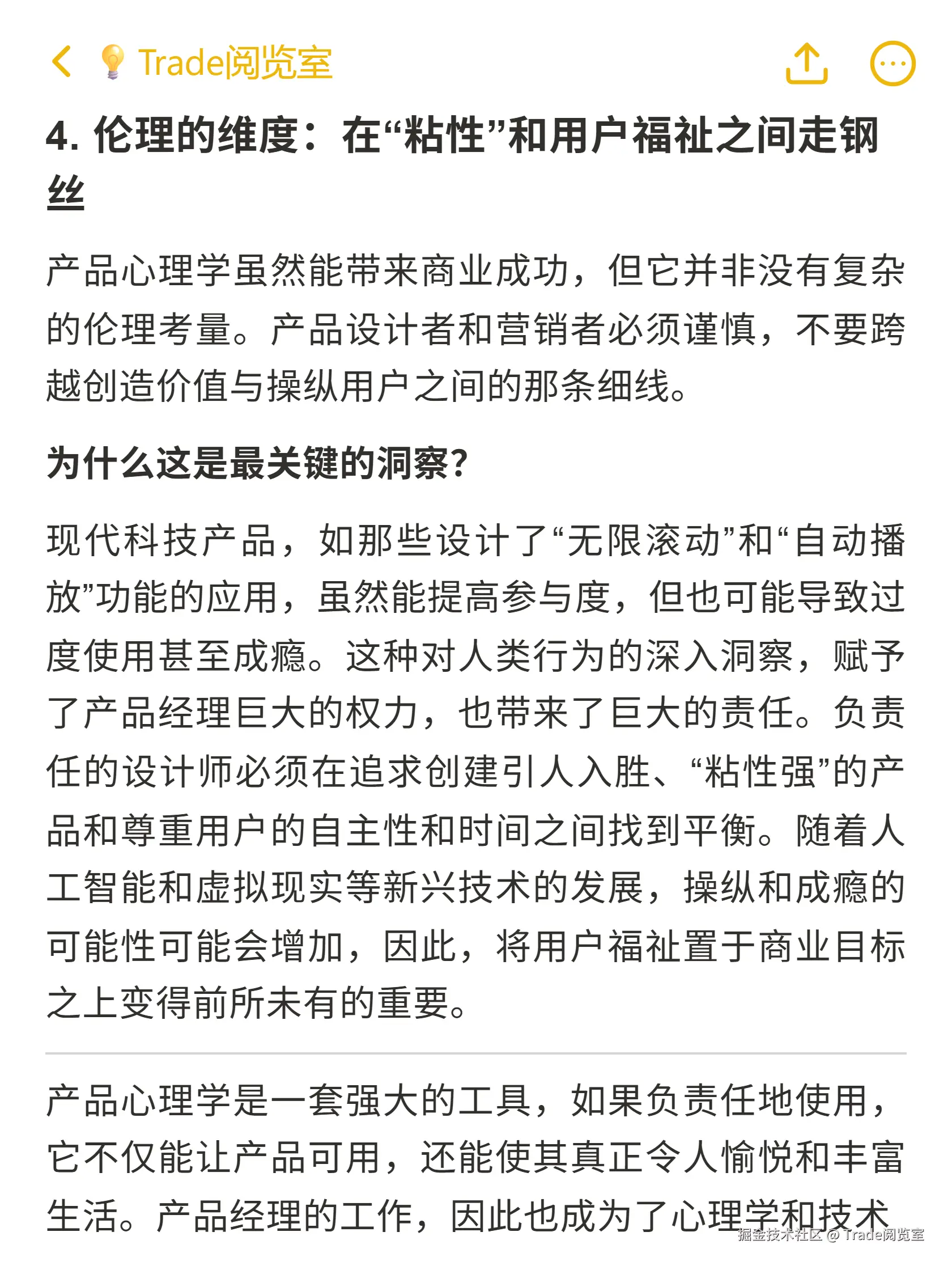
Stripe的CEO帕特里克·科里森(Patrick Collison)一语中的:“硅谷正确地将巨大价值赋予执行和文化。然而,我认为这有时会导致对战略的重视不足。汉密尔ton·赫尔默深刻而敏锐的著作将有望帮助纠正这一点。”他所说的这本著作,正是商业战略家汉密尔顿·赫尔默(Hamilton Helmer)的《7 powers:商业战略的基础》(7 Powers: The Foundations of Business Strategy)。这本书被誉为硅谷的战略“圣经”,深受网飞(Netflix)CEO里德·哈斯廷斯(Reed Hastings)等一众顶尖企业家的推崇,他们认为,这本书清晰地揭示了企业如何构建真正持久的竞争优势。
本文将从这本战略巨著中,为你提炼出4个最具颠覆性和实践价值的核心思想。它们将彻底改变你对商业竞争和战略的看法,帮助你从日常的执行琐事中抽身,思考真正决定企业生死的根本问题。
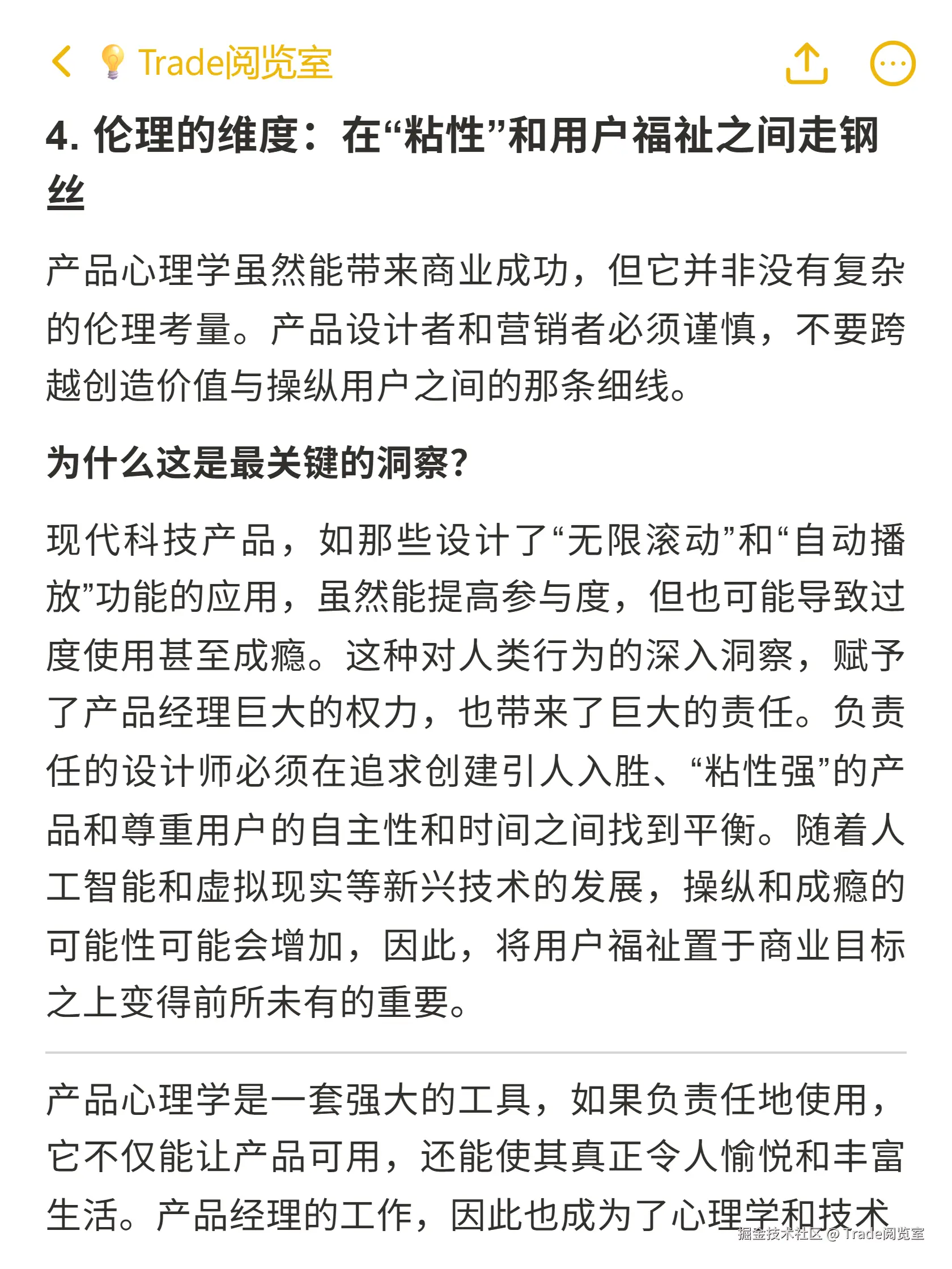
#信息差 #优质信息源 #newsletter #职场展开评论点赞 - 你是否曾有过这样的经历:拿起手机,本想快速查看一则消息,结果却发现自己不知不觉在某个应用中“迷失”了半小时?你以为这是意志力薄弱,但真相可能更令人惊讶:**你正在体验产品心理学的强大力量**。
产品设计远不止于美观的界面;它是一门理解人们如何与产品互动,并利用这些知识来创造深度共鸣的设计的艺术与科学。通过利用心理学原理,设计师可以打造出直观、令人满意且令人难以抗拒的产品体验。
对于产品经理而言,掌握这些驱动用户行为的“隐形力量”至关重要。以下是四个最令人惊讶、最具影响力,且每位产品经理都必须理解的心理学概念,它们揭示了产品如何悄无声息地塑造我们的日常生活
#信息差 #优质信息源 #newsletter #商业分析展开评论点赞 - ### **导言:反直觉的创业成功秘诀**
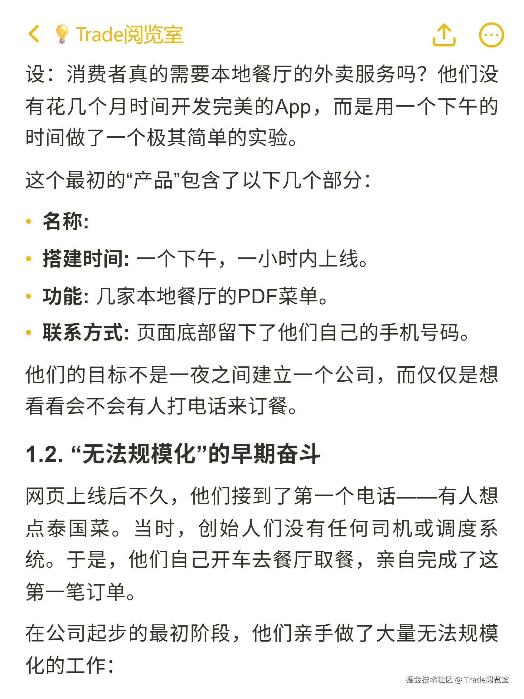
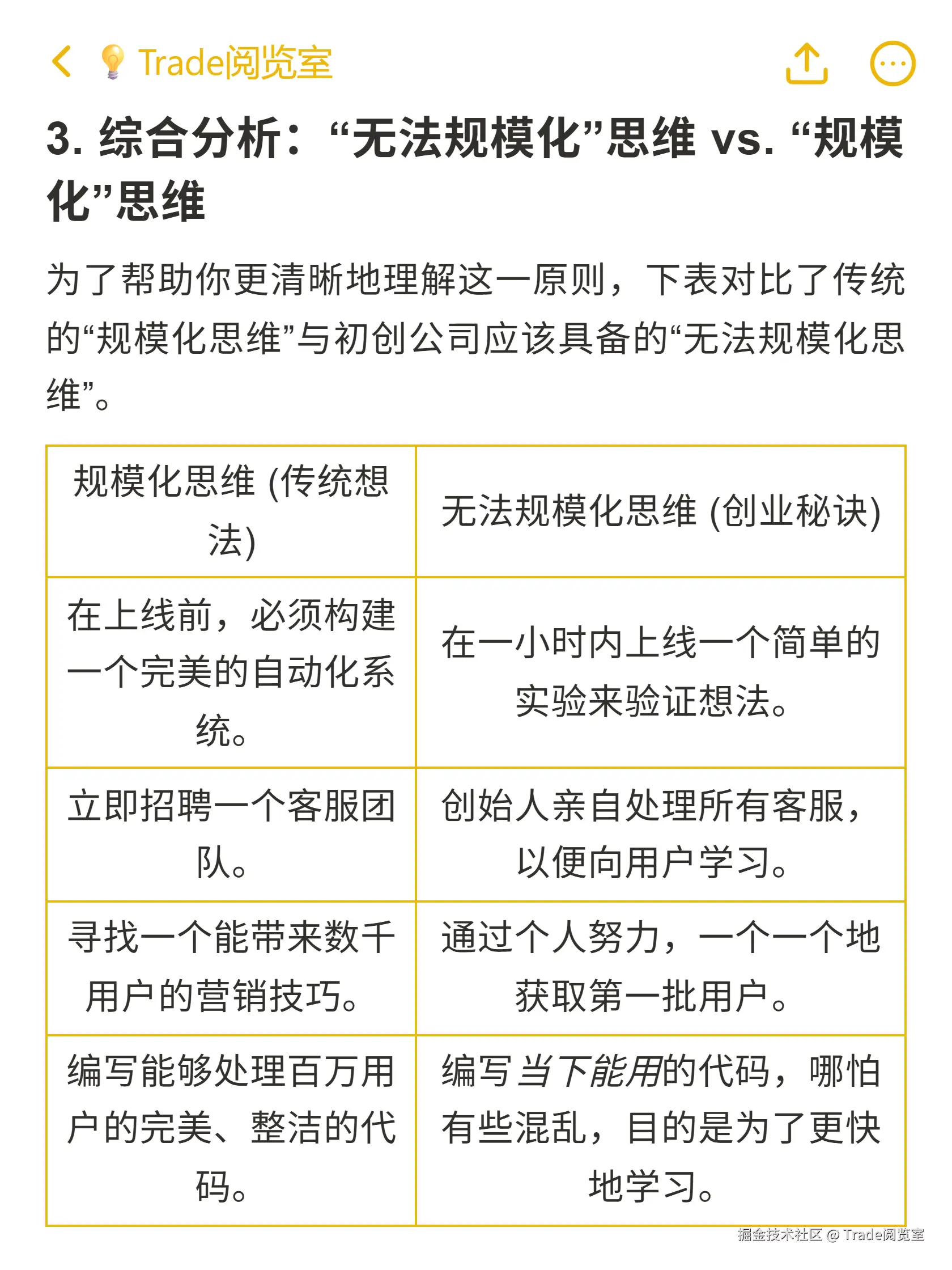
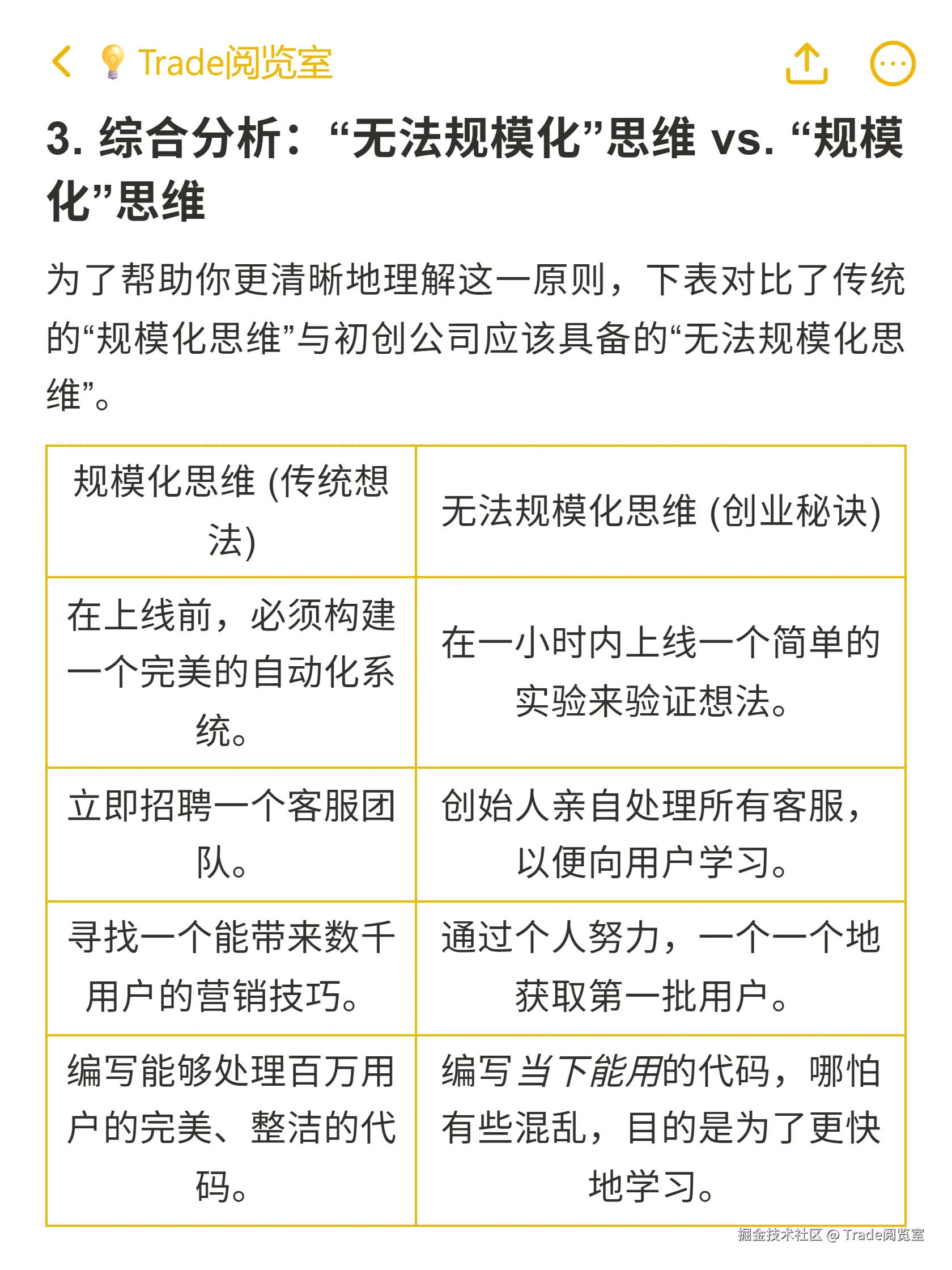
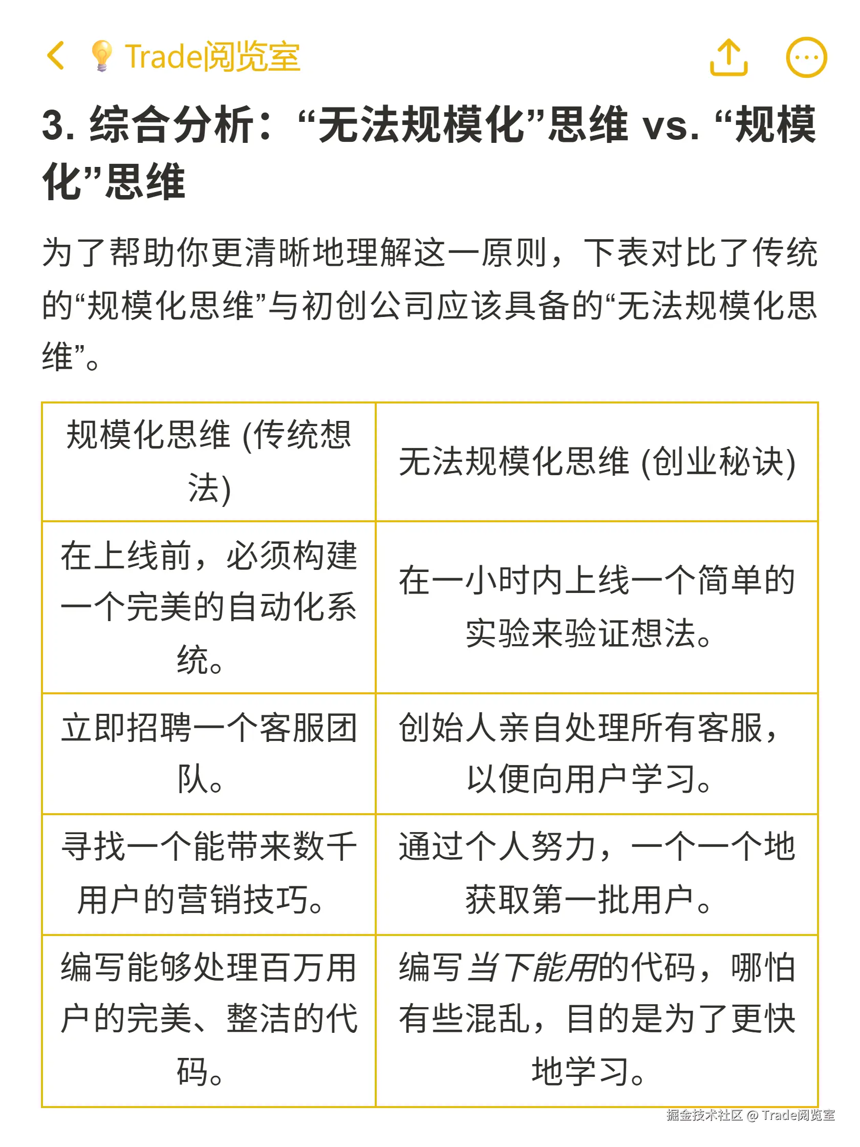
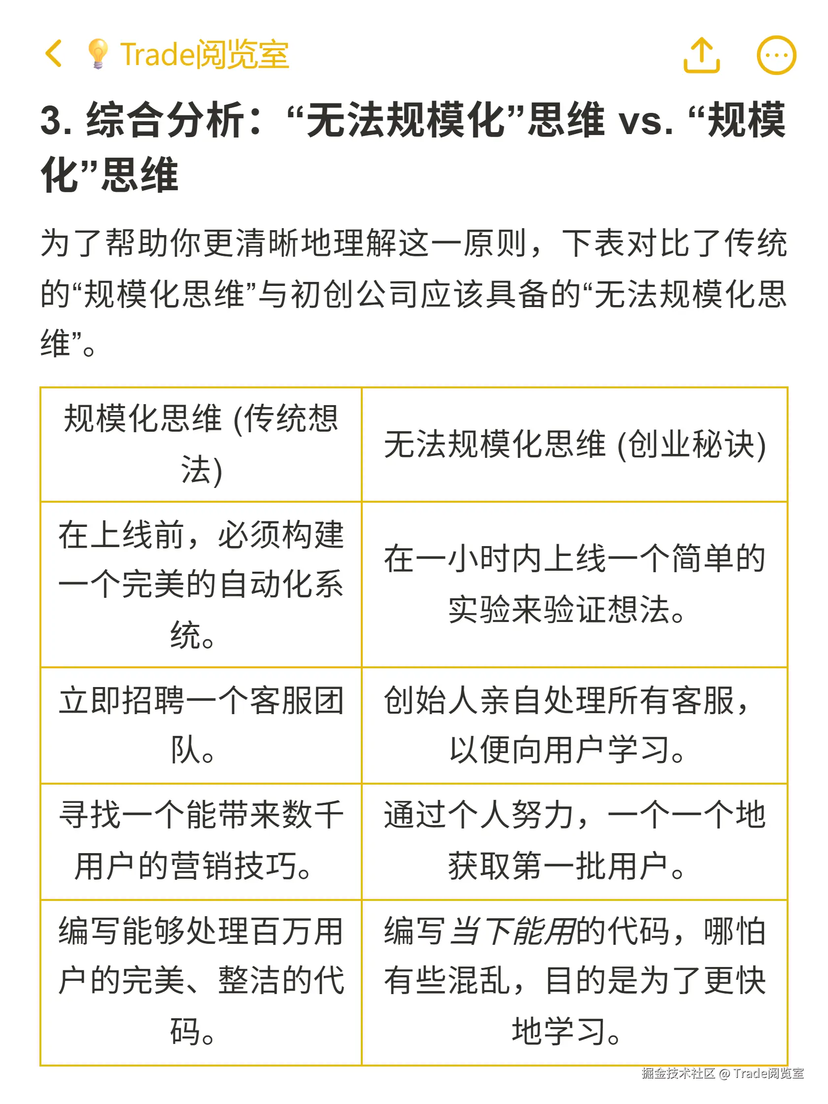
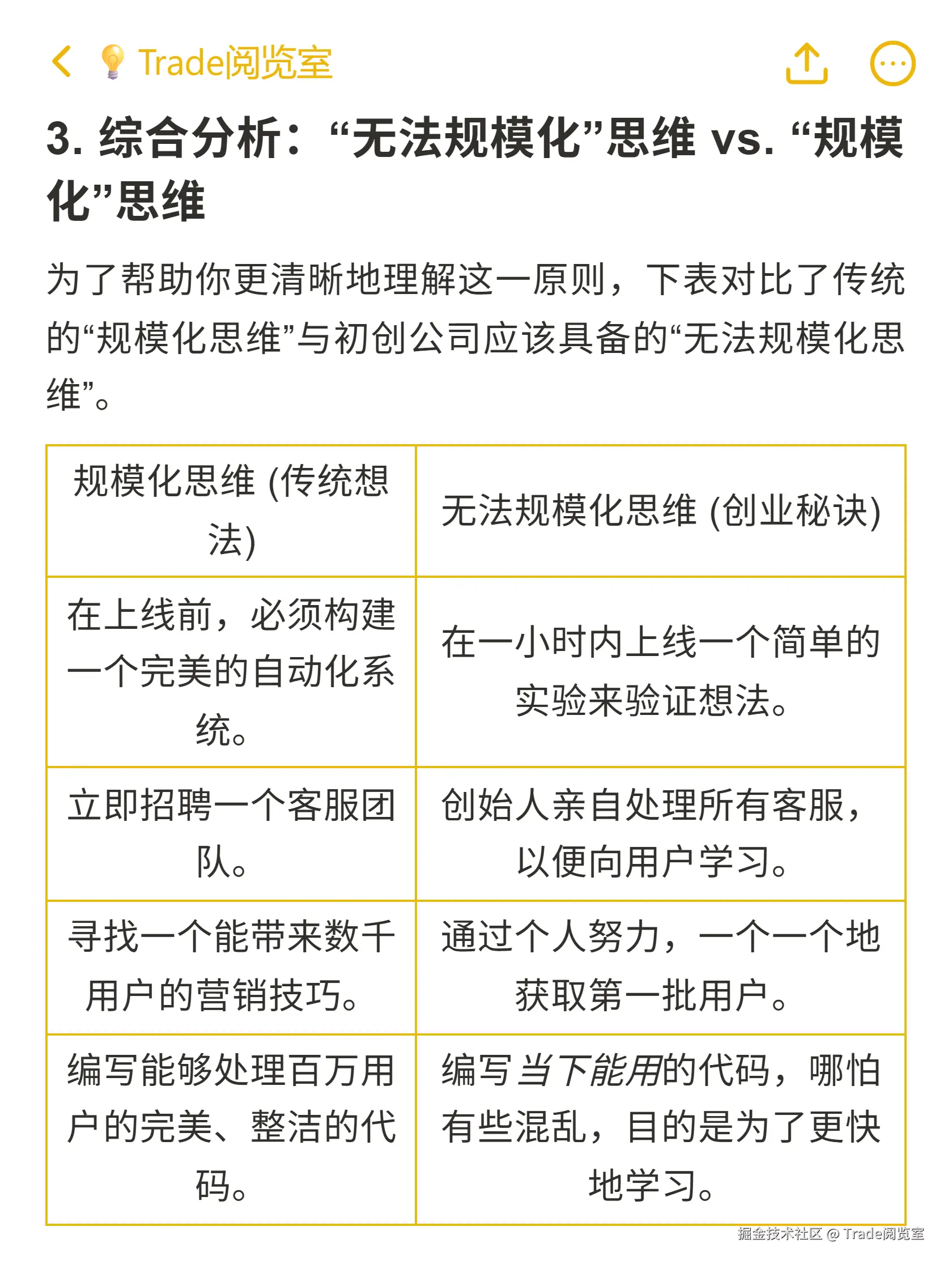
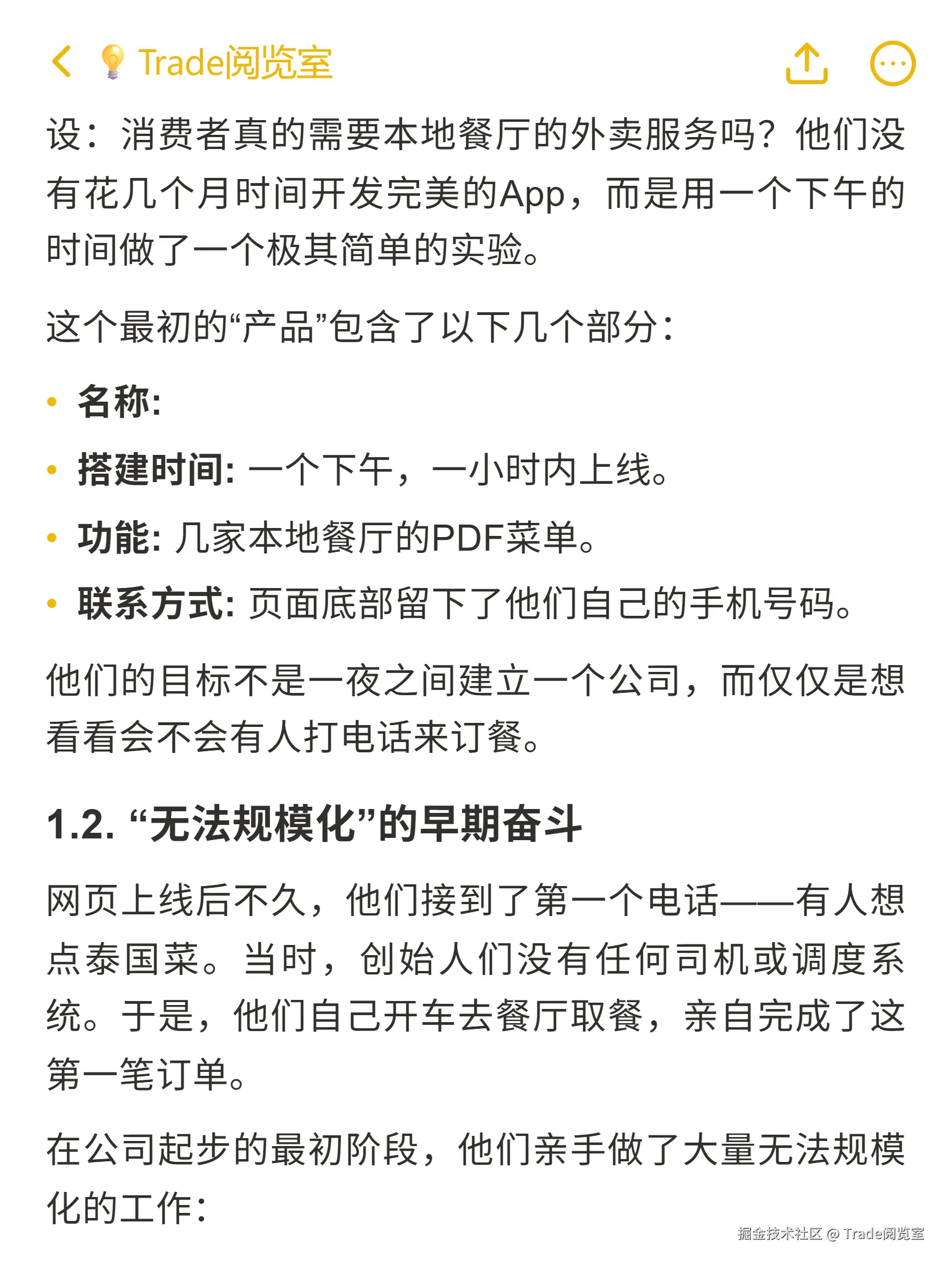
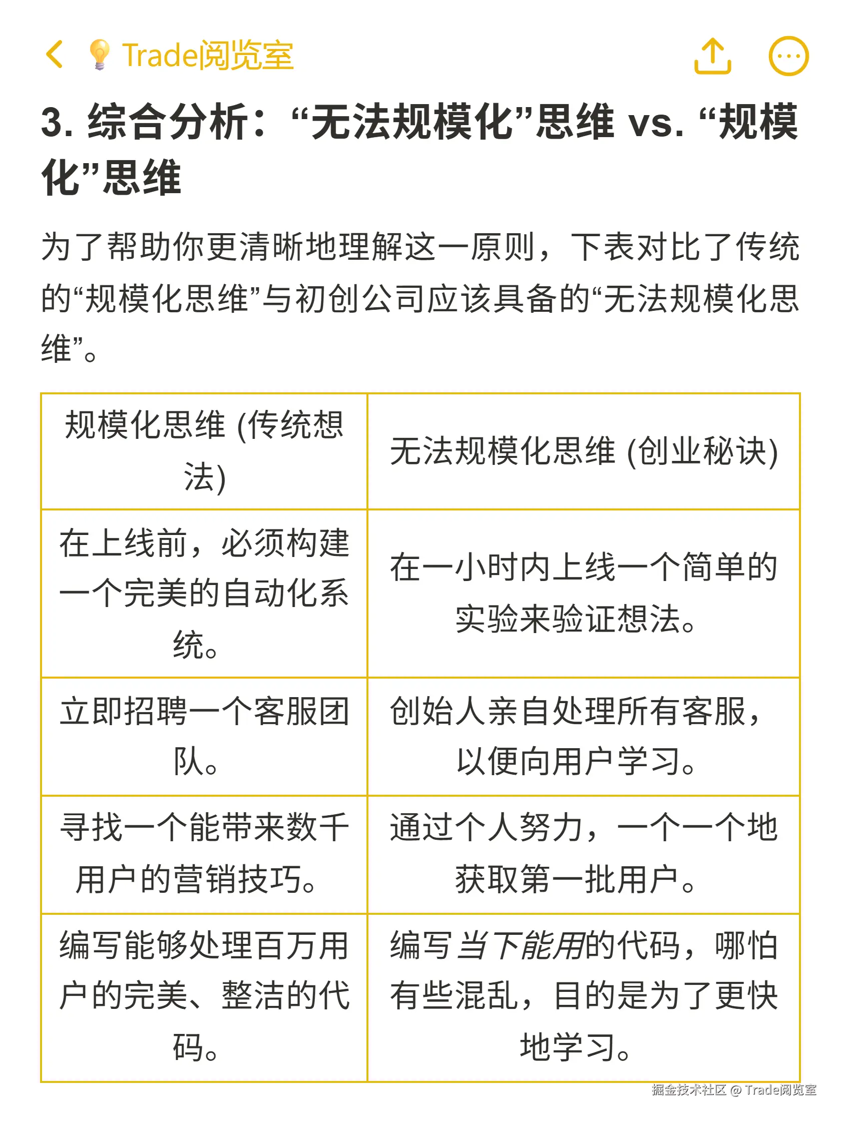
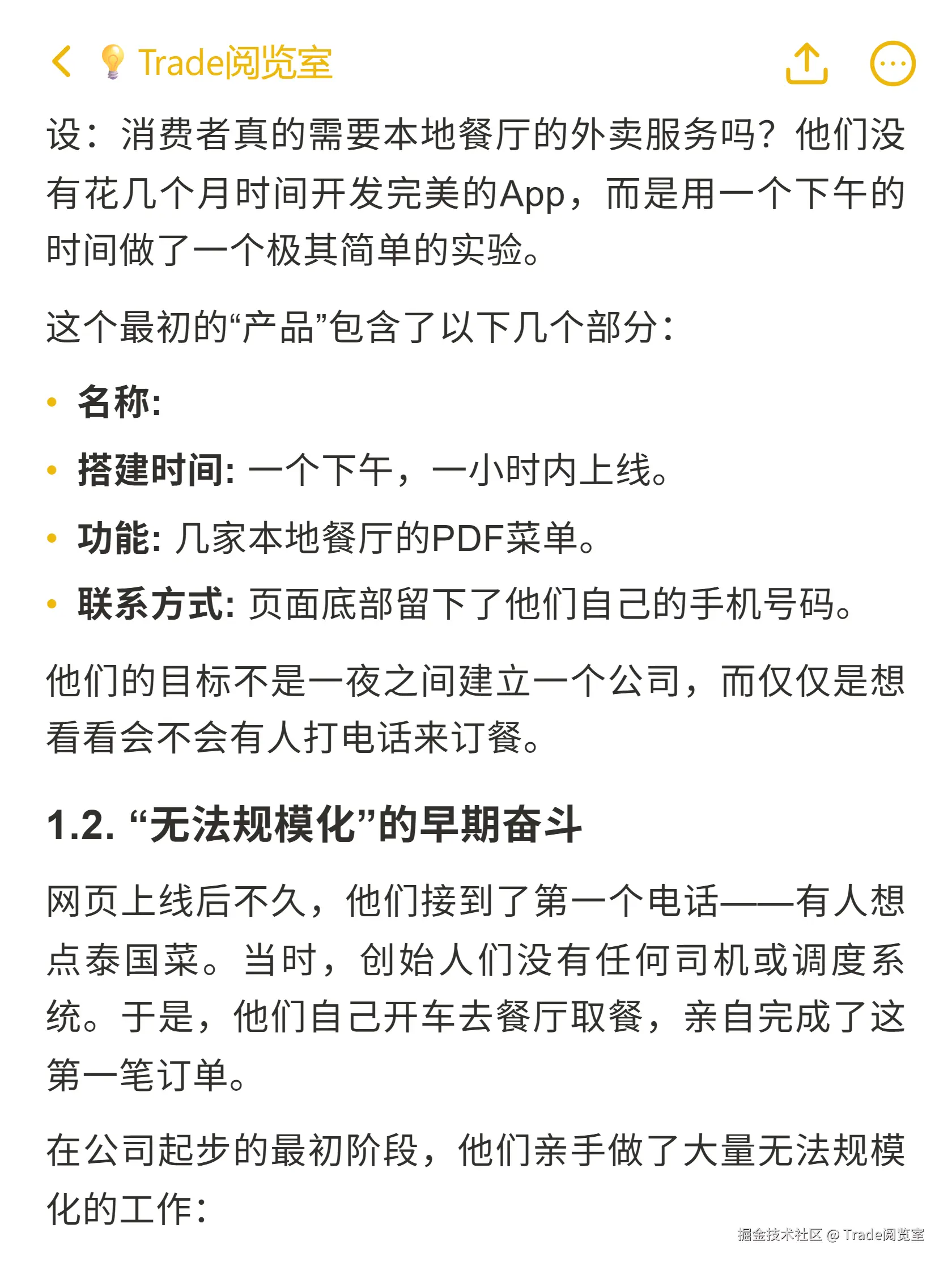
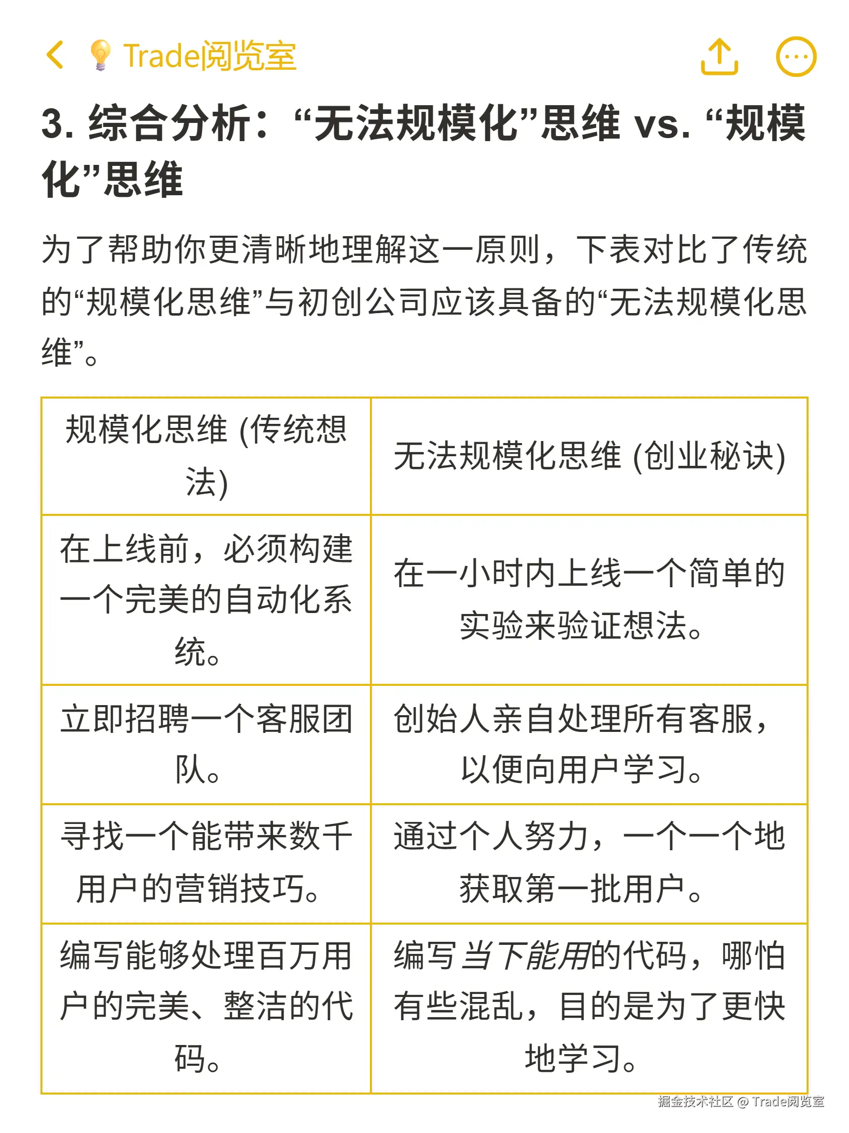
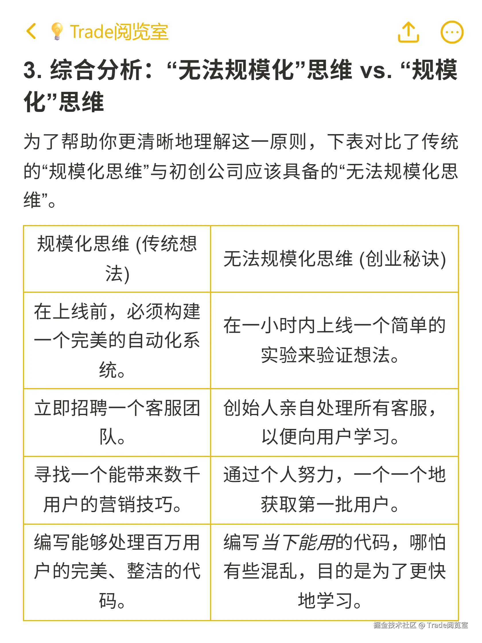
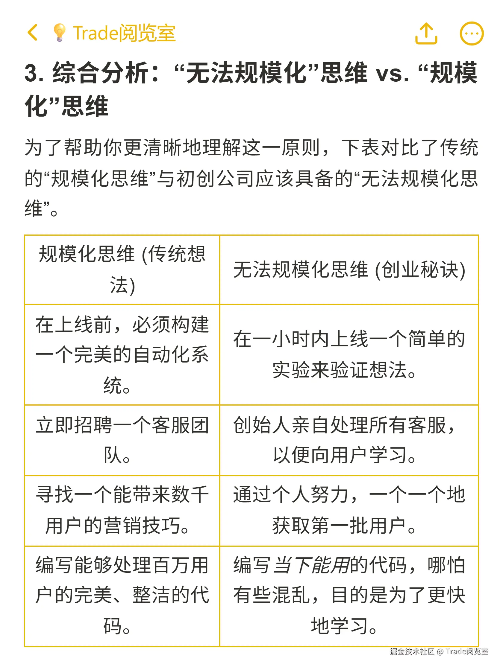
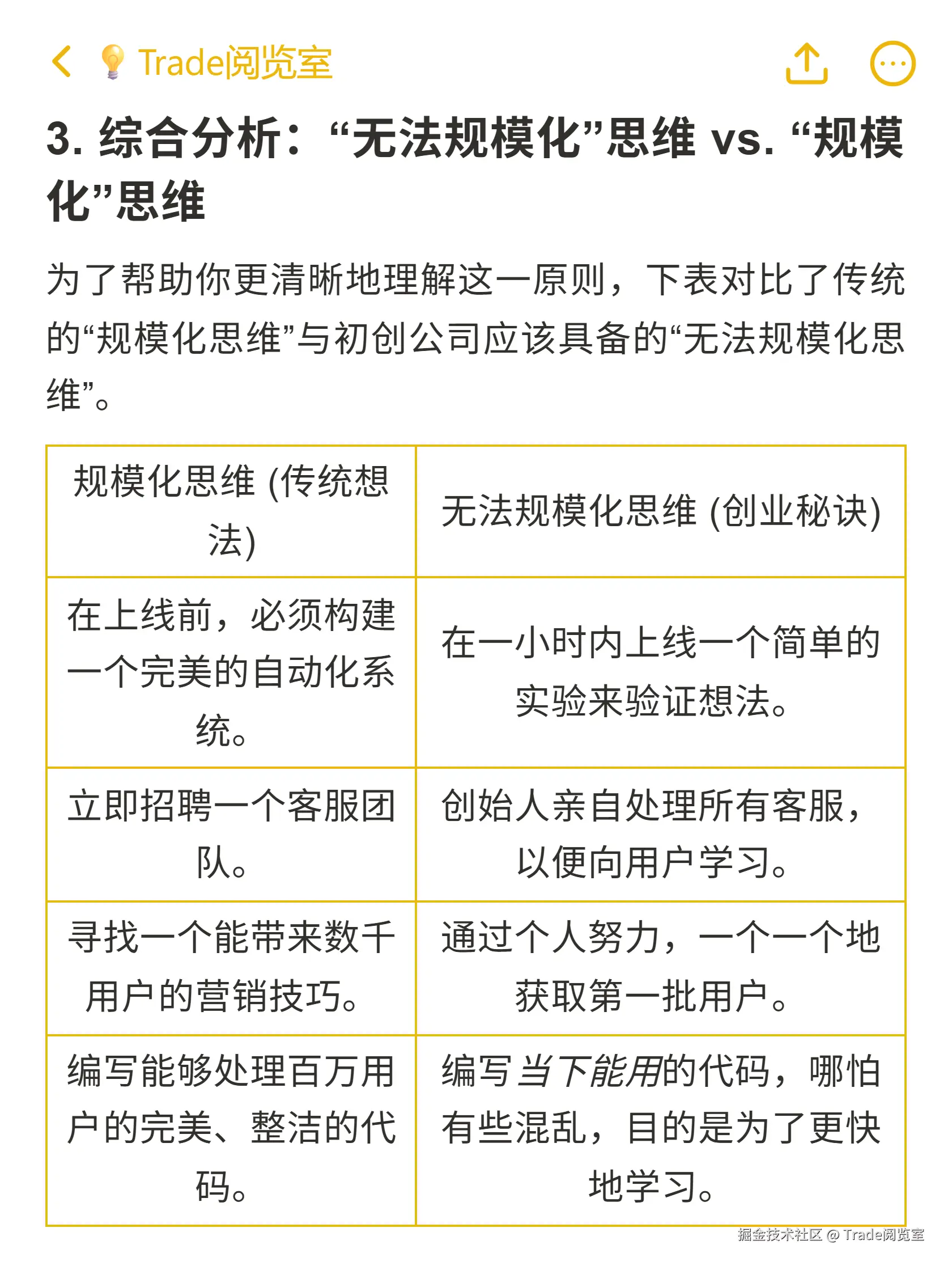
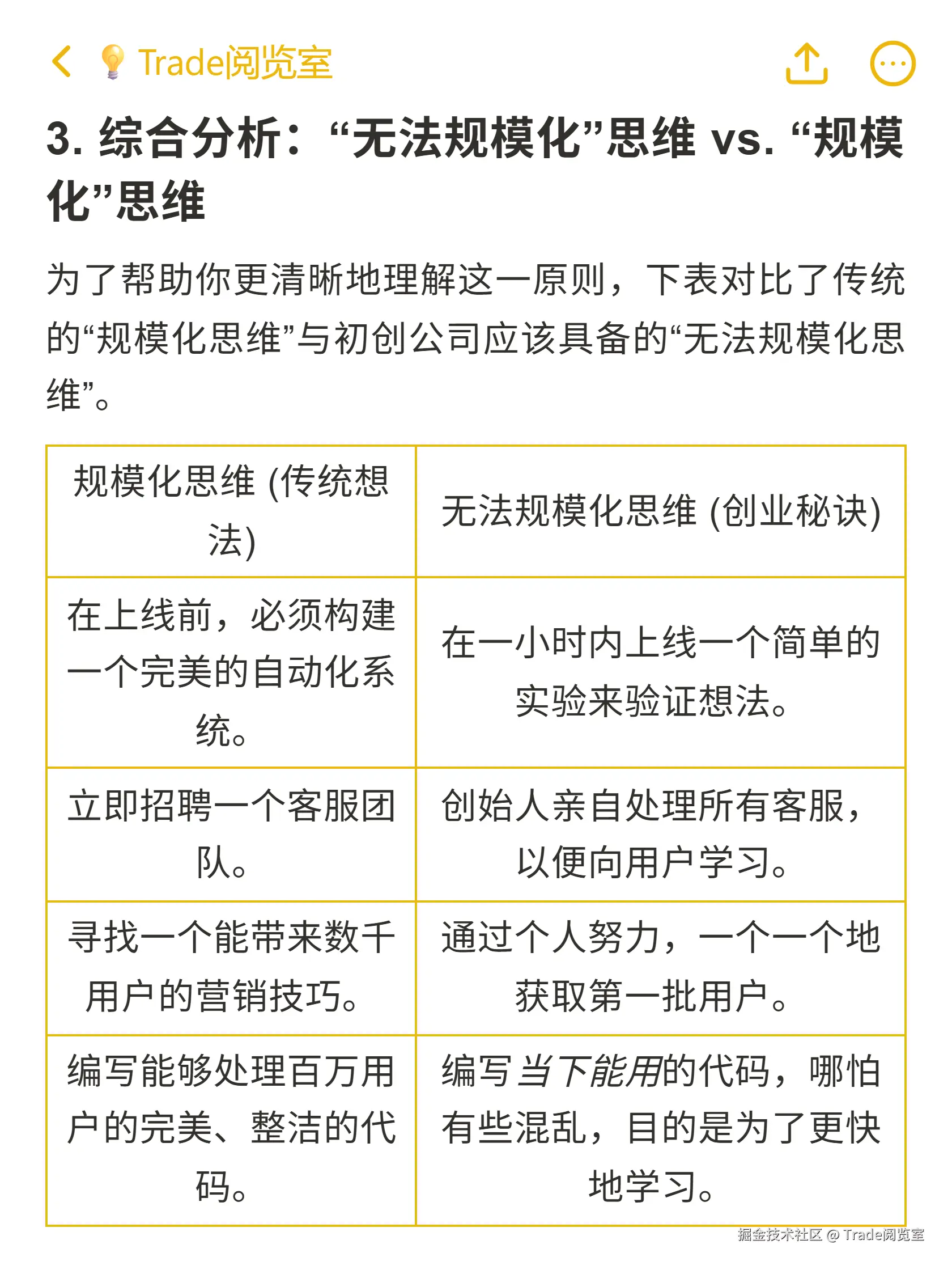
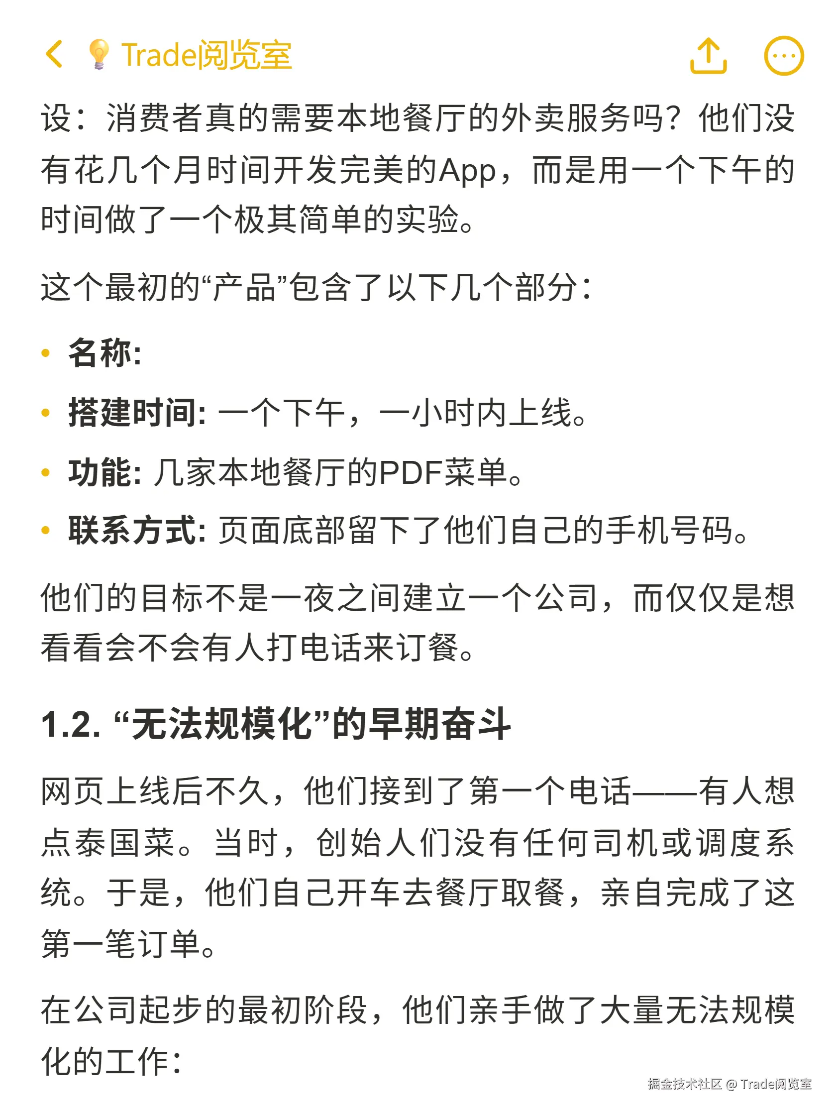
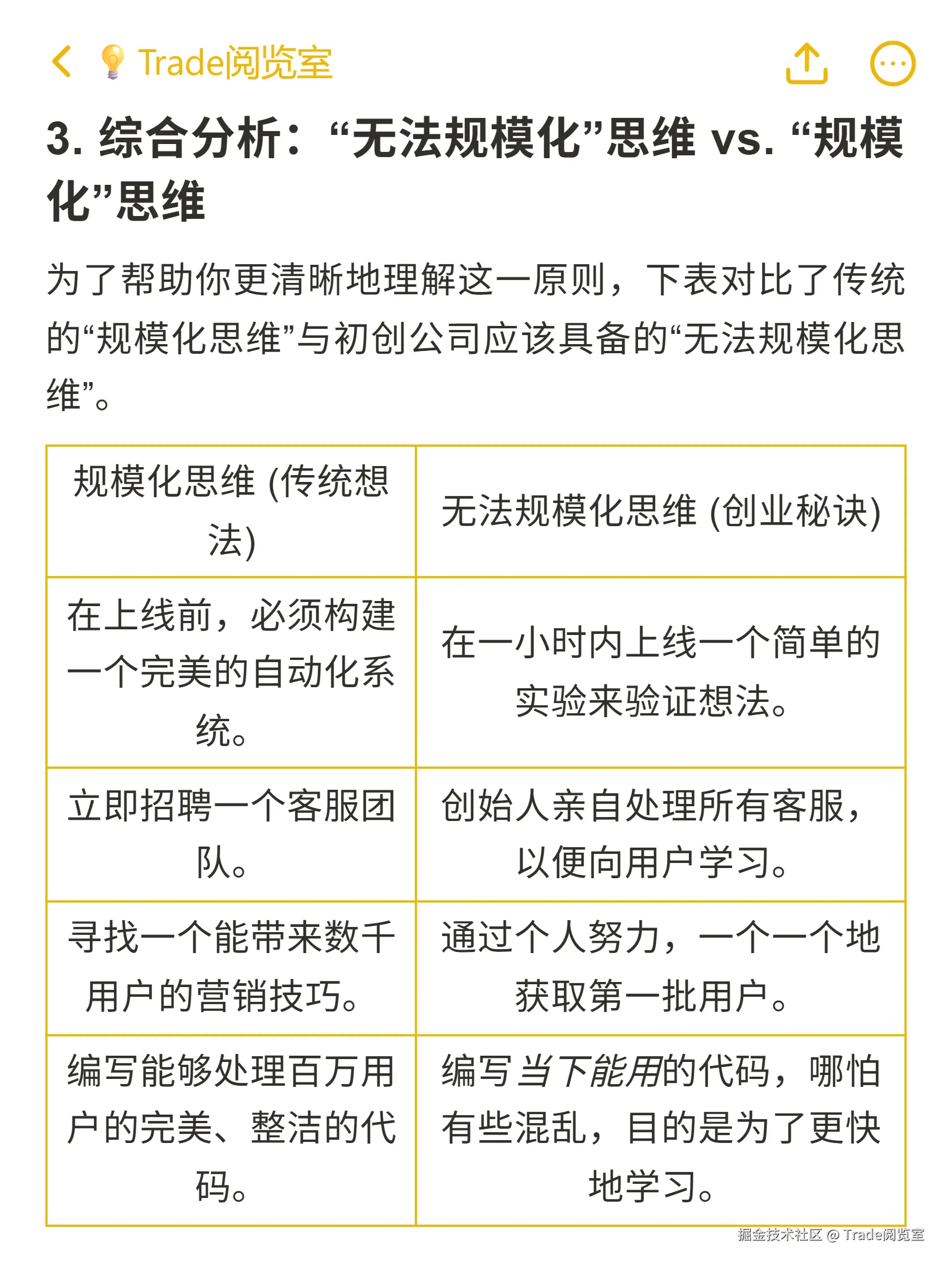
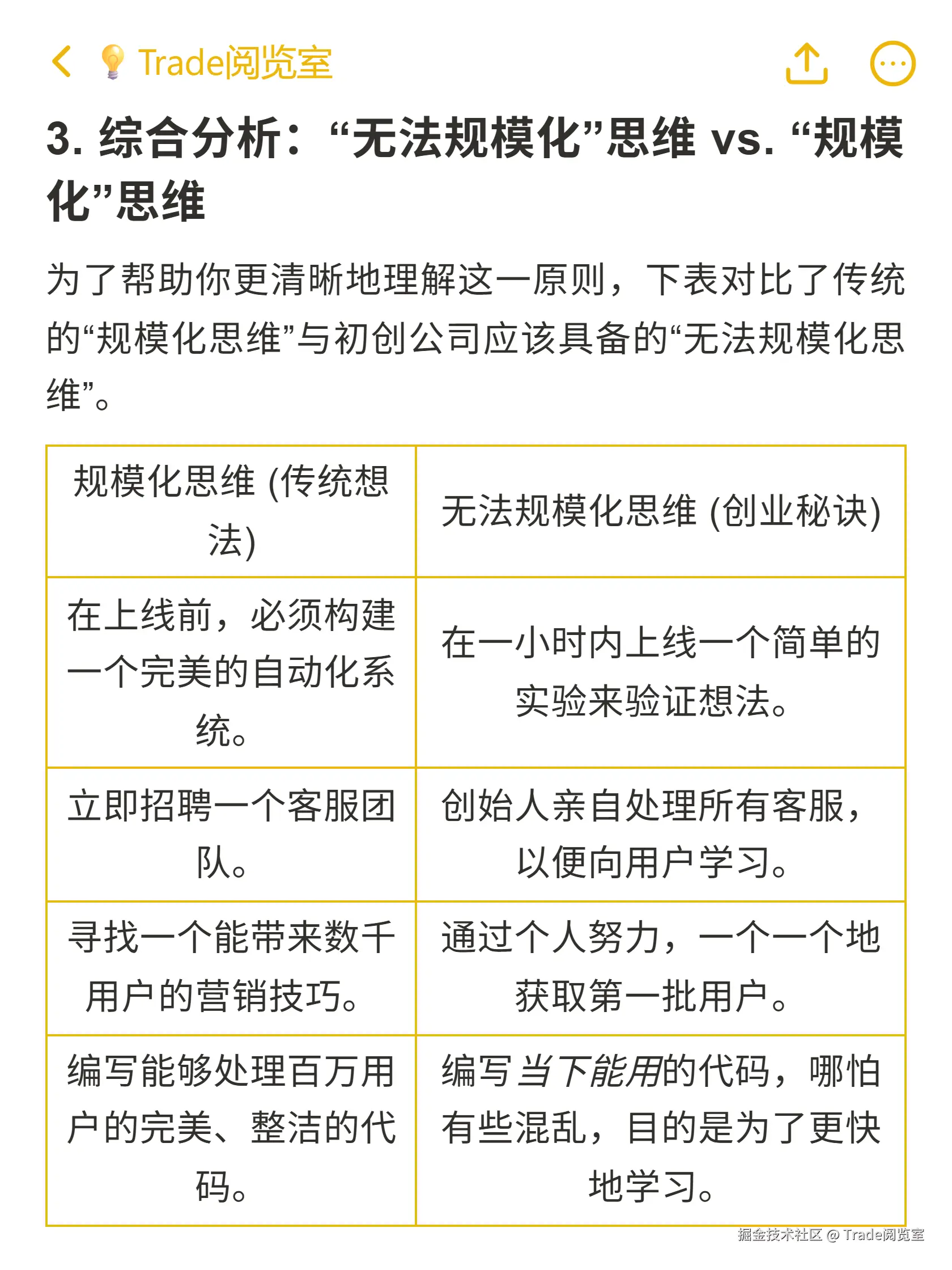
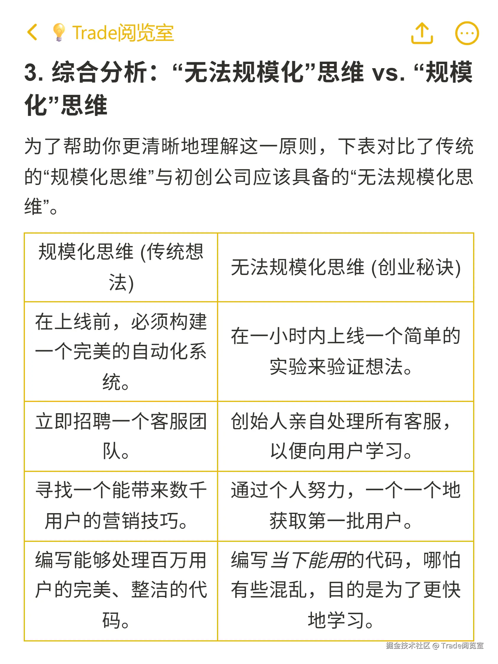
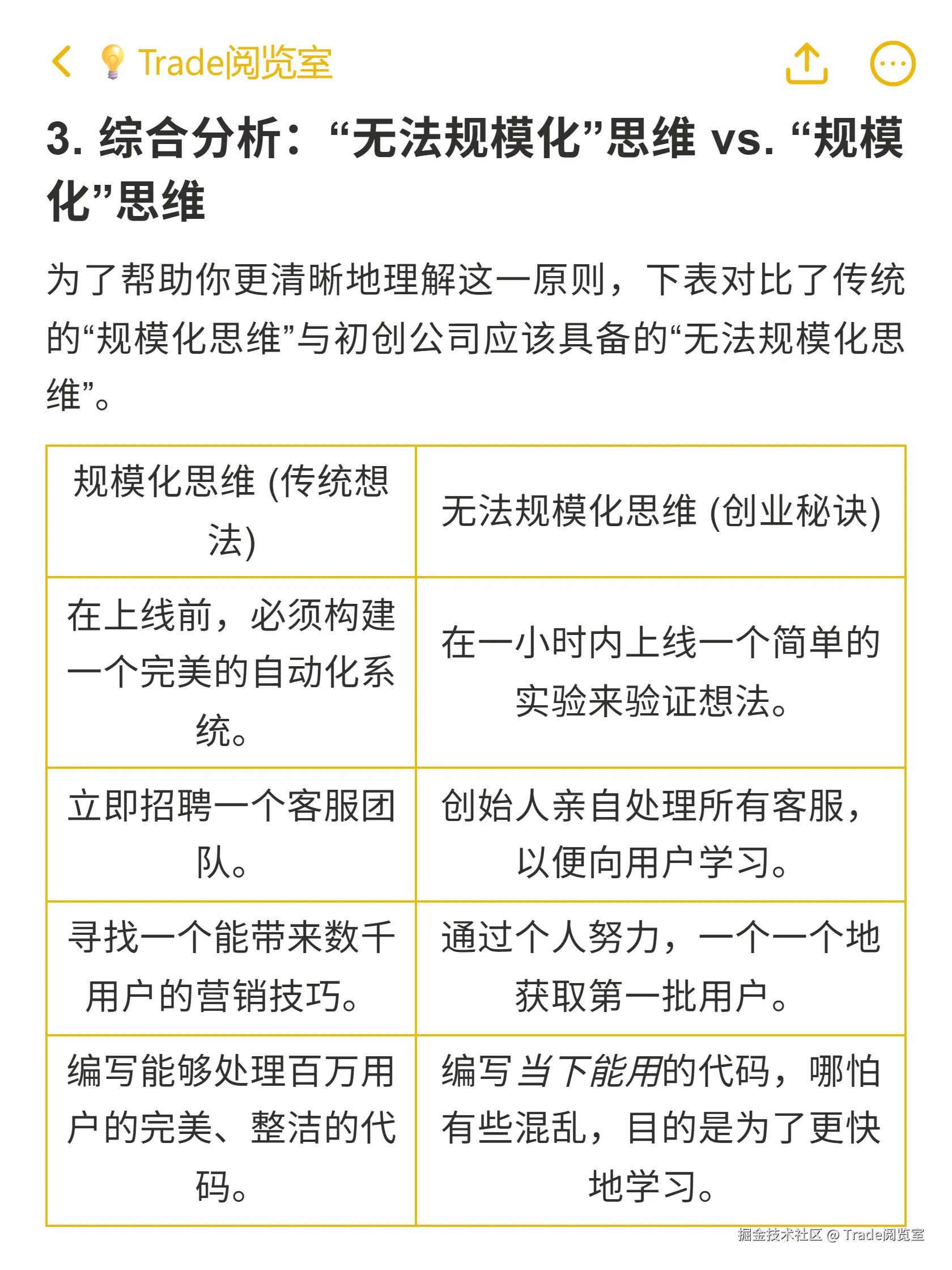
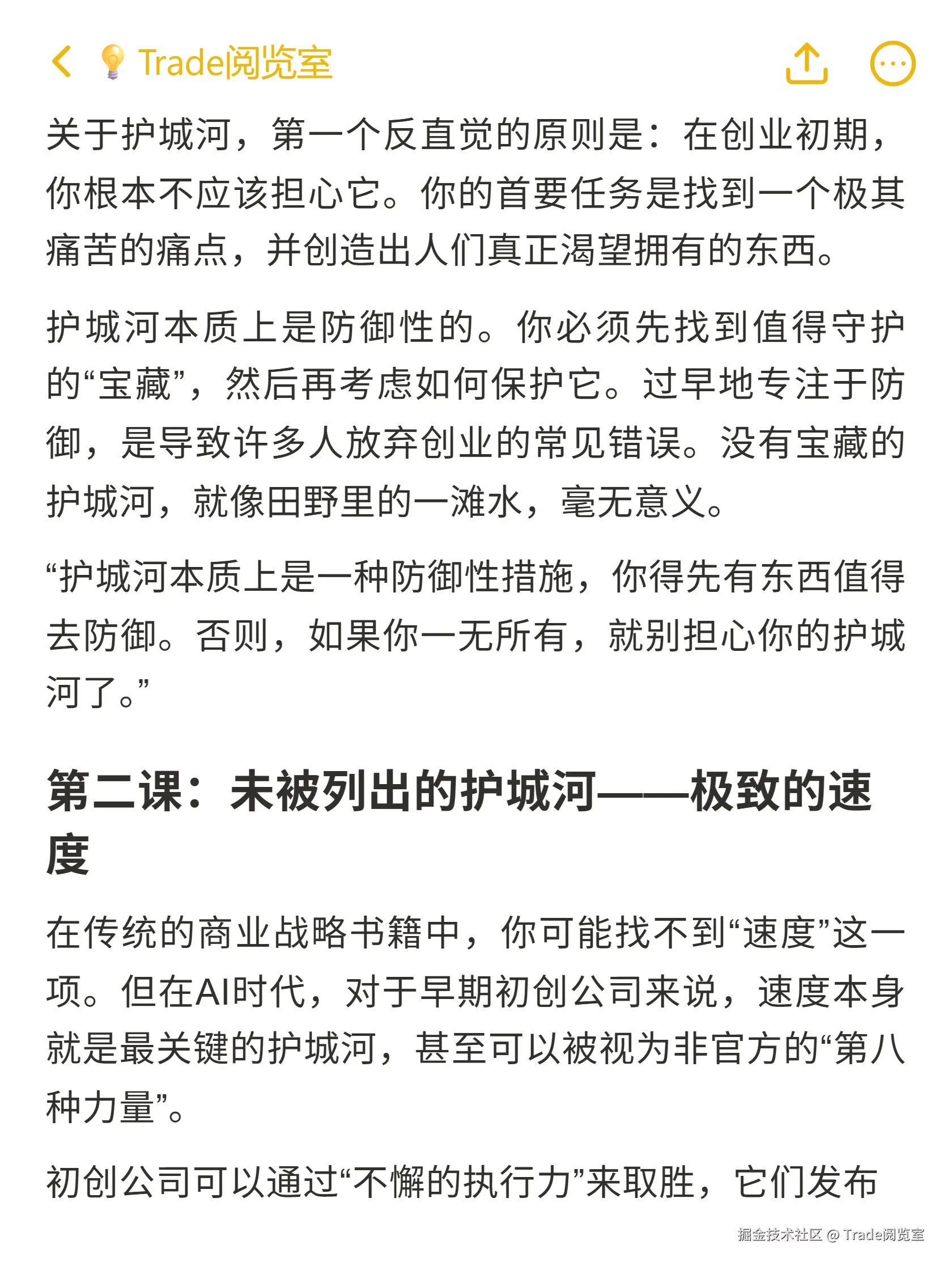
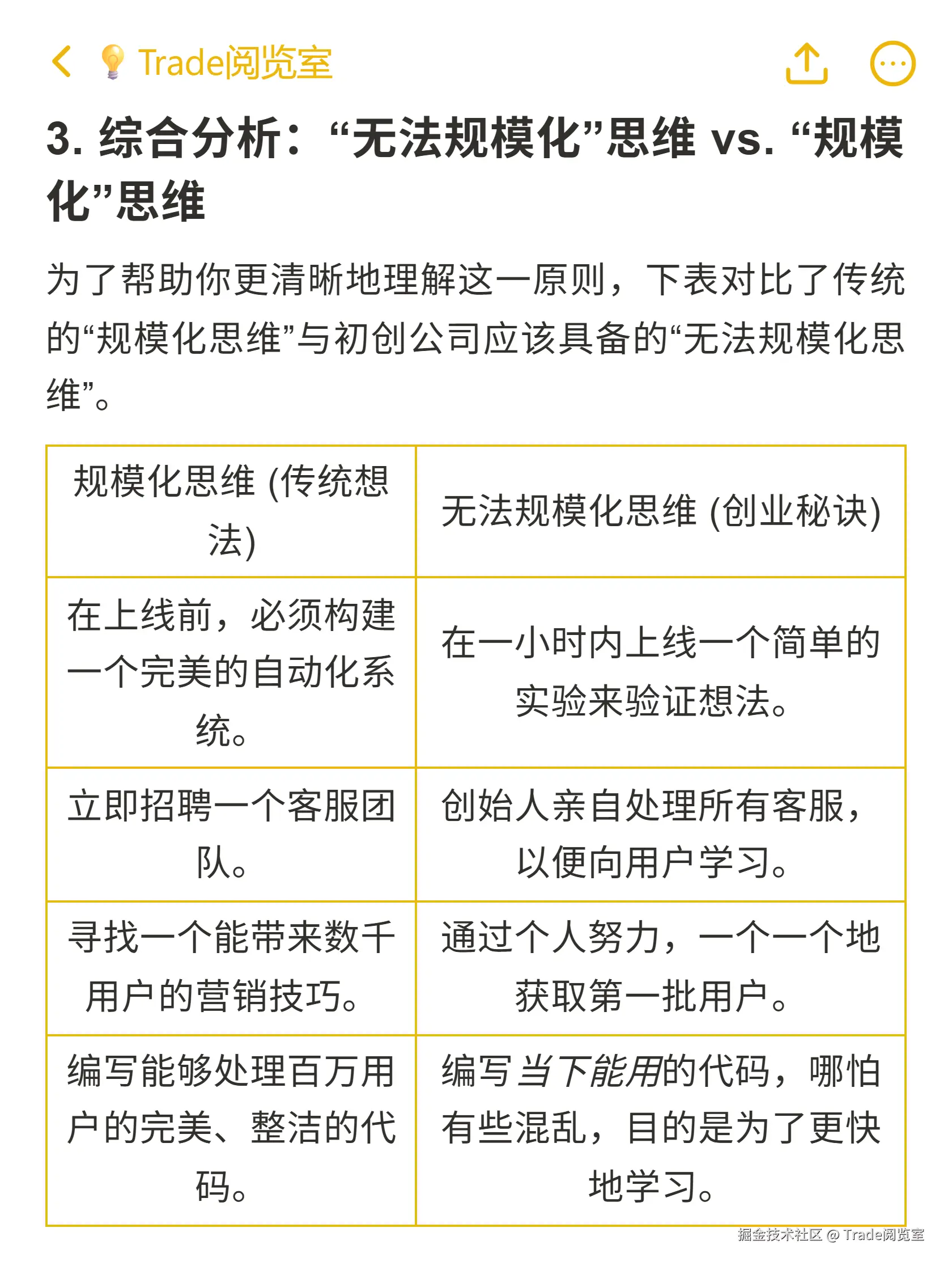
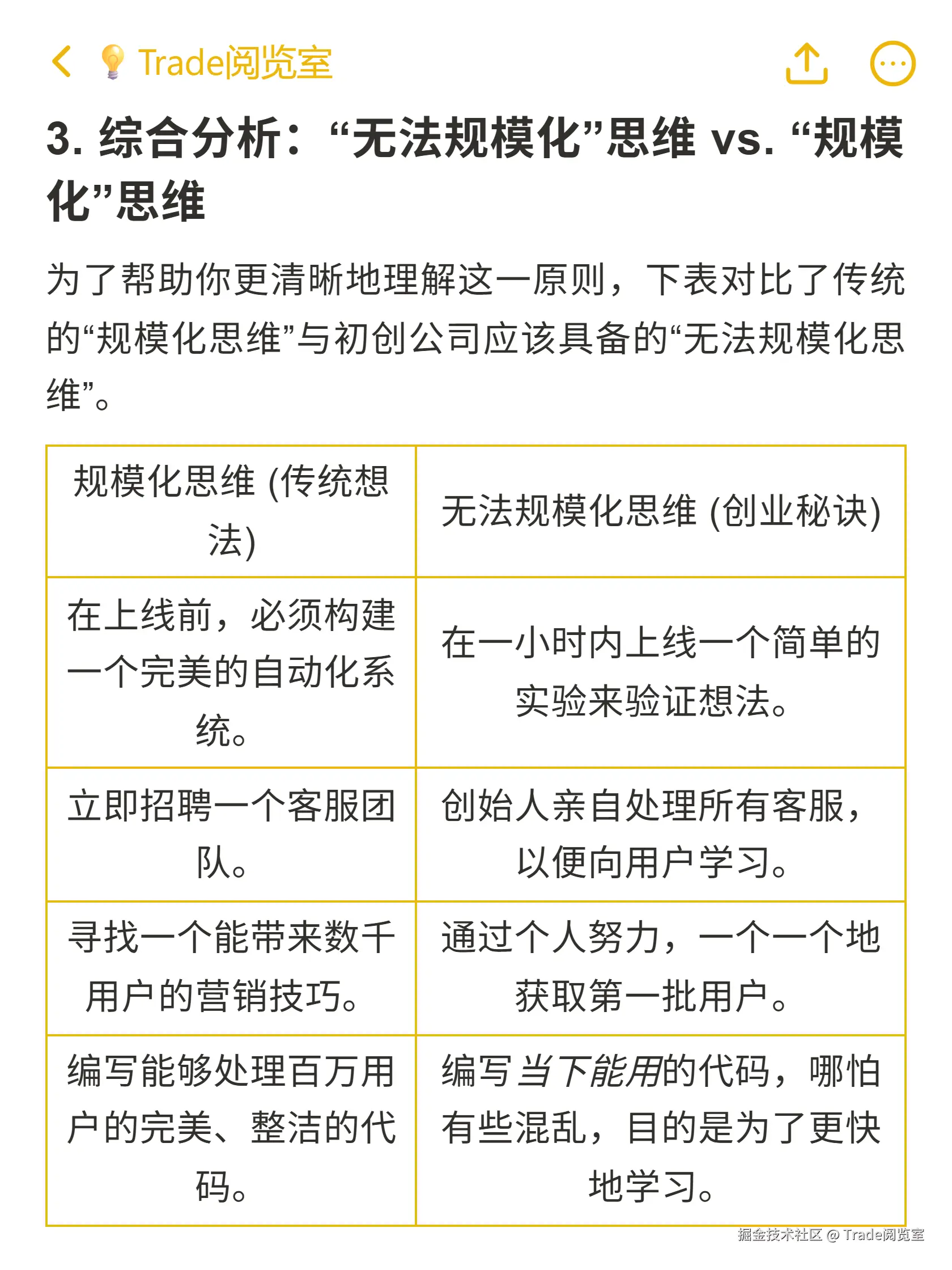
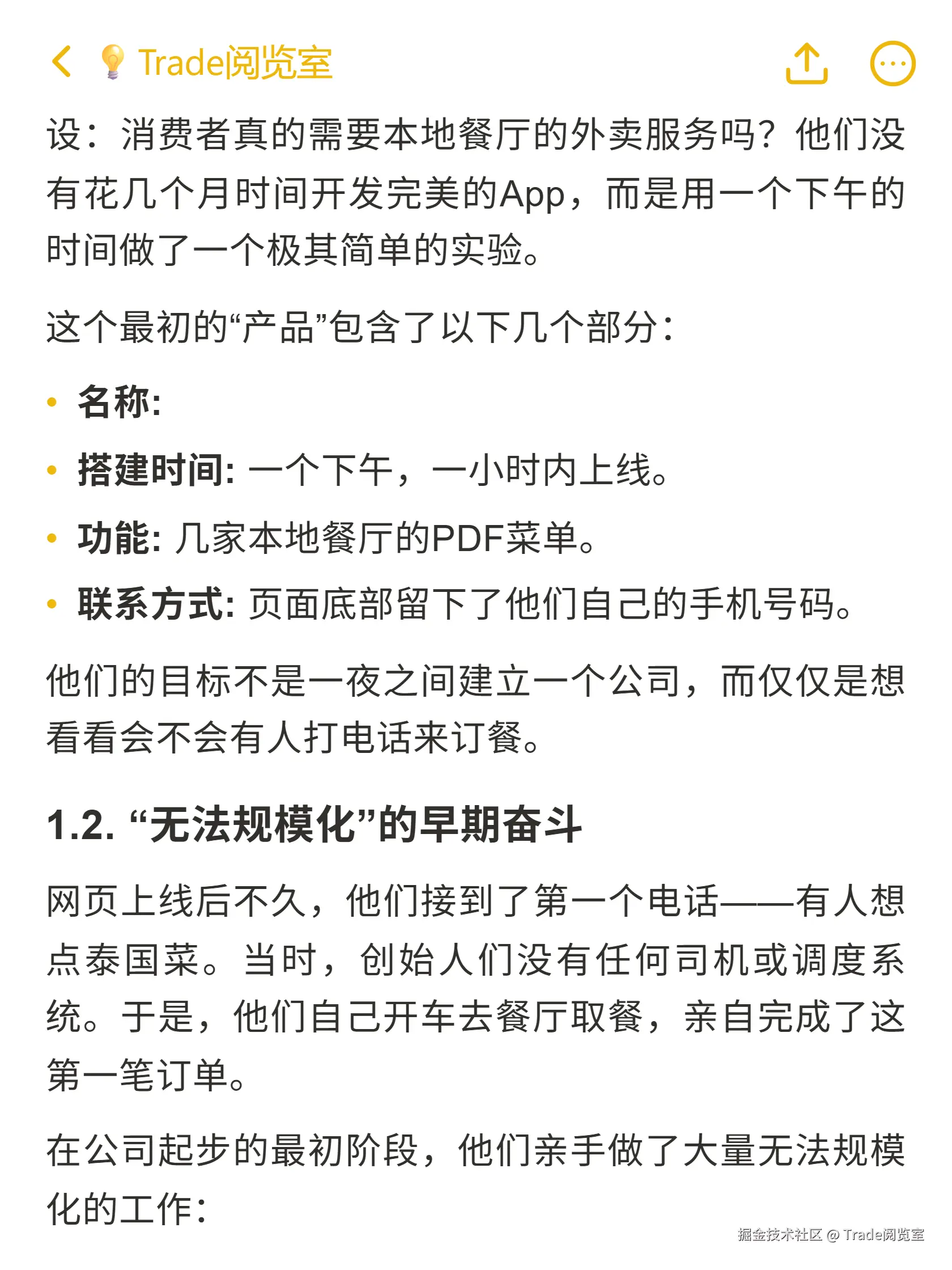
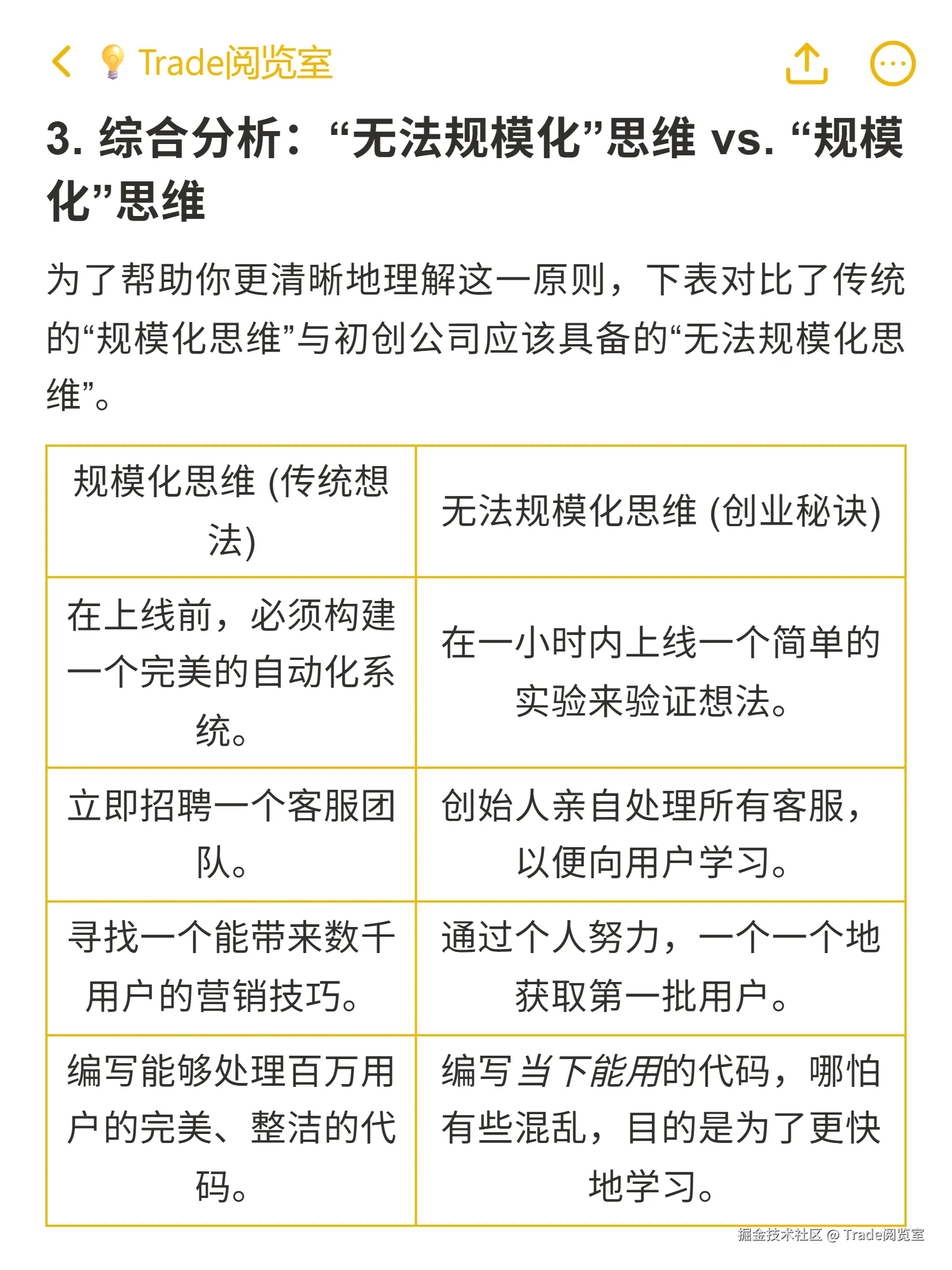
在今天的创业环境中,我们总被“规模化”、“自动化”、“病毒式增长”这些宏大概念所包围。人们普遍认为,成功的关键在于从第一天起就构建一个能服务百万用户的完美系统。然而,硅谷最重要的一条成功秘诀却恰恰相反,甚至有些反直觉:**做那些无法规模化的事 (Doing things that don't scale)**。
“无法规模化的事”到底是什么意思?Teespring的创始人沃克·威廉姆斯(Walker Williams)将其定义为“那些从根本上不可持续的事情。它们不会长久,也无法为你带来第一百万个用户。” 换句话说,这些都是需要创始人亲力亲为、耗费大量时间和精力的手动任务。
本文将通过两个真实案例——外卖巨头DoorDash和电商平台Teespring的起源故事,深入解析这一原则的实践意义,以及为什么它能成为初创公司最关键的竞争优势。
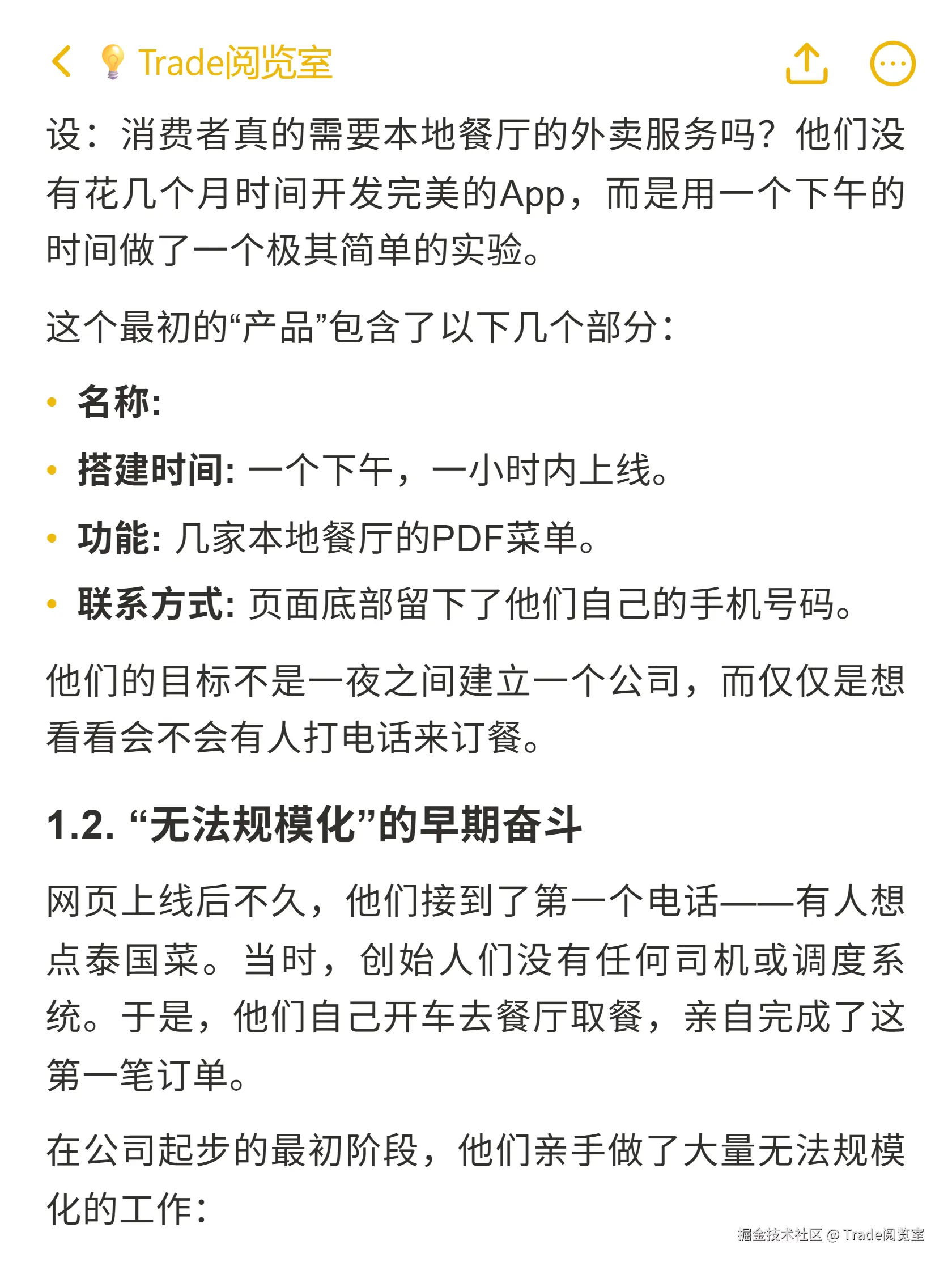
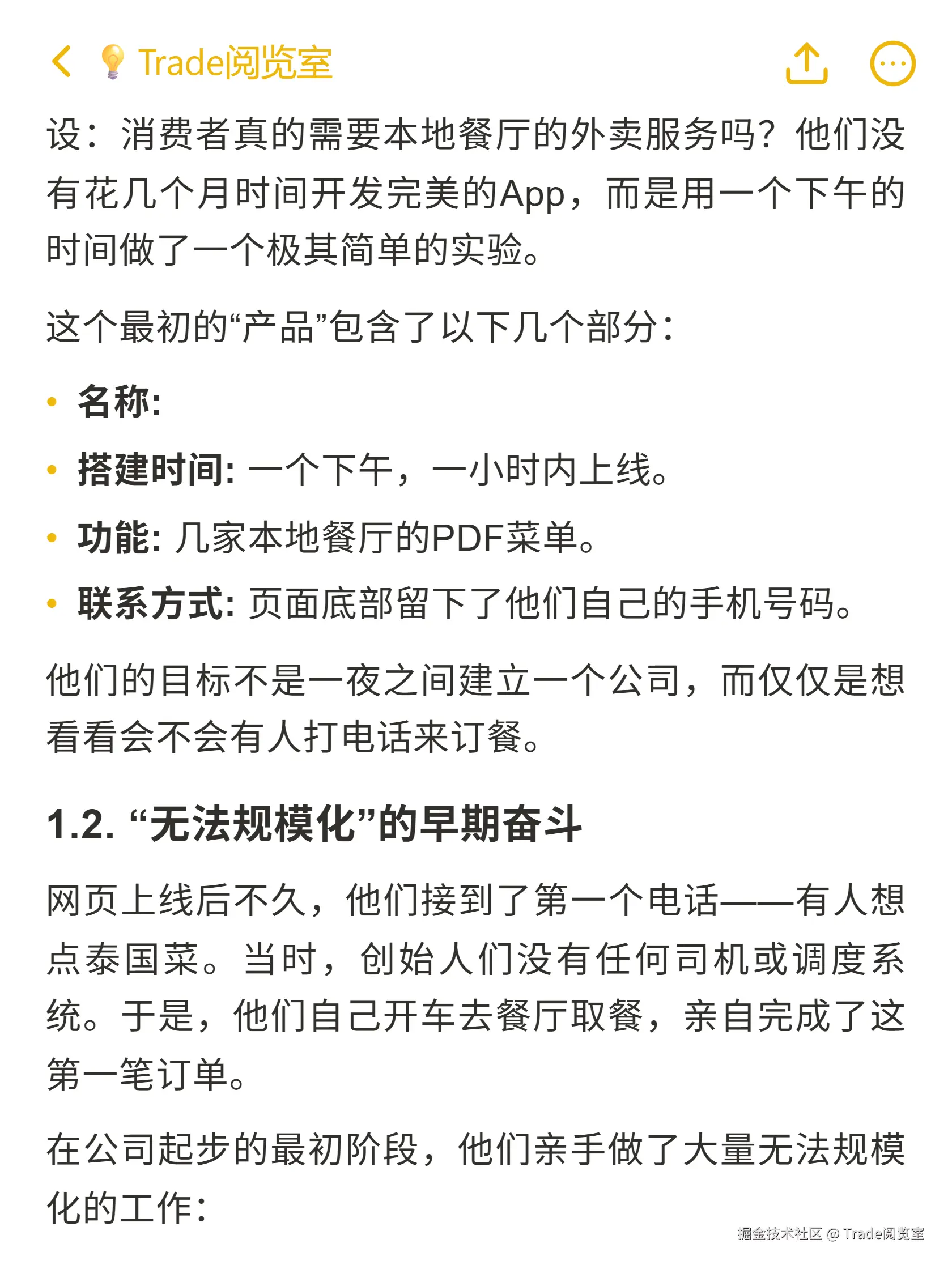
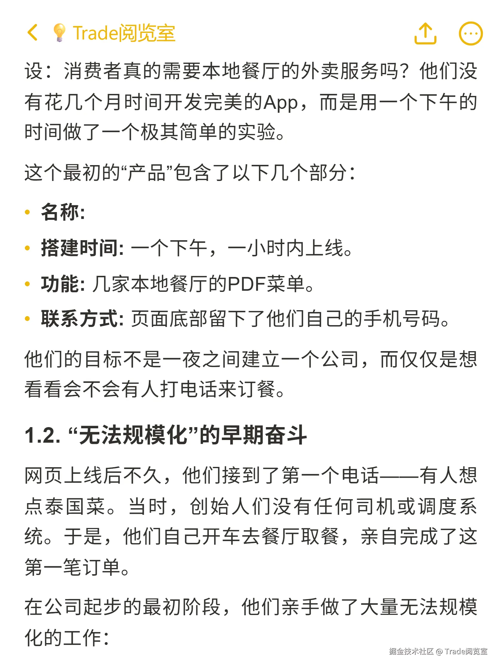
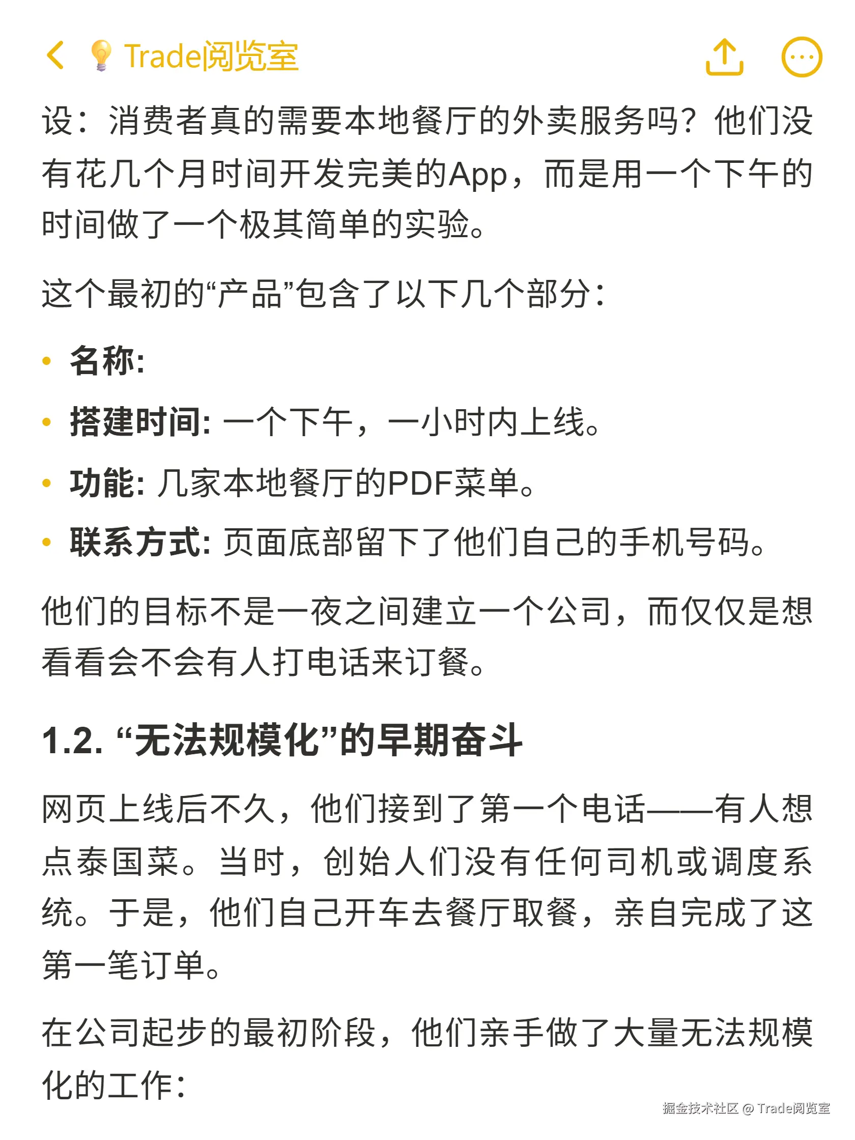
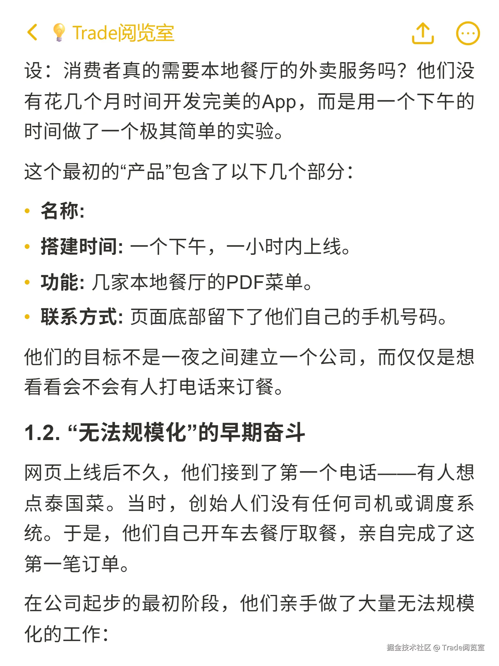
让我们先从DoorDash的故事开始,看看他们是如何从一个简陋的网页起步的。
#信息差 #优质信息源 #newsletter #商业分析展开评论点赞 - 媒体关系的战略基石:明确你的目标
在寻求媒体曝光之前,最关键的第一步是定义清晰、可衡量的商业目标。许多创始人错误地将获得新闻报道本身视为终极目标,这是一种常见的误解。如果不与具体的业务成果挂钩,媒体关系很容易沦为一场耗时耗力的虚荣游戏。记住,媒体曝光是汽油,不是引擎。它能加速一个正在运转的业务,但无法启动一个根本不存在的业务。只有明确目标,才能将媒体关系从随机的宣传活动,转变为能够精准服务于公司发展的强大商业工具。
正如Y Combinator合伙人Justin Kan所强调的,媒体报道并非一个神奇的、基于优劣的精英体系,而是一个需要精确商业目标来驱动的工具。漫无目的地寻求报道是对创始人宝贵时间的巨大浪费。如果仅仅是为了“上新闻”而上新闻,那么除了可以把报道发给家人证明自己有一份“正经工作”外,它对你的初创公司几乎没有任何实际价值。因此,在投入任何精力之前,你必须首先回答一个问题:“我们希望通过这次报道实现什么?”
#信息差 #优质信息源 #newsletter #商业分析展开评论点赞 - 引言:播下种子
“我们在这里建立一家公司,它将成长并赋能每一个实体企业,如果我们成功,将能提升每个城市的GDP。这不会在1年、2年、5年或10年内发生。我们希望它能成为一项永恒的使命。”
— Tony Shu
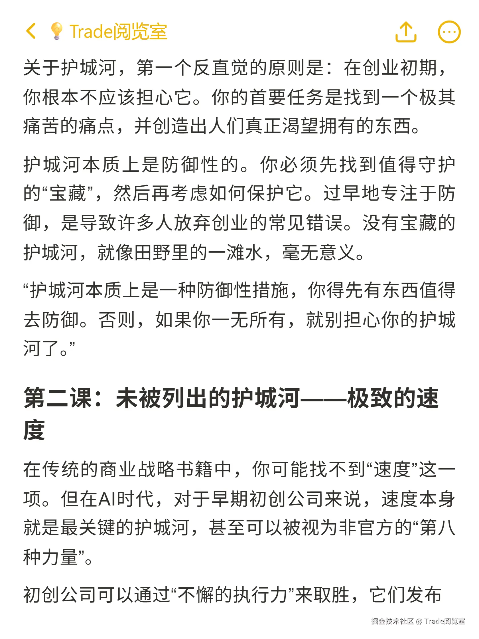
这个宏大的愿景,是DoorDash创始人兼CEO Tony Shu为公司设定的北极星。然而,在成为价值数百亿美元的上市公司之前,DoorDash的故事始于一个更为朴素的起点:一个斯坦福大学的“项目”。这是一个关于愿景如何被锻造的故事——它并非诞生于会议室,而是在几近致命的运营崩溃、违背硅谷主流智慧的逆向押注,以及一种多年来投资者都认为不可能实现的使命的坚定信念中淬炼而成。
#信息差 #优质信息源 #newsletter #职场展开评论点赞 - 掌握硅谷的核心秘诀
当一个产品成功度过引爆点后,它就进入了“逃逸速度”(Escape Velocity)阶段。这并非一个可以高枕无忧、坐享其成的状态,恰恰相反,这是一个需要投入巨大努力来强化和扩大网络效应的时期。在这个阶段,产品需要“狂热地”工作,以维持其高速增长的轨迹,并将其网络效应转化为持久的竞争优势。
在优步(Uber)总部的“战情室”里,一个指标的波动就可能引发一场深夜激辩,决定数百万美元的战略走向。这并非特例,而是硅谷顶级公司驾驭网络效应的日常。这些公司的成功秘诀并非魔法,而是一套可以被解构和学习的系统性战术。网络效应正是这套战术的核心,它为从优步到爱彼迎(Airbnb)等最具价值的科技公司提供了动力。
这些公司并非仅仅因为打造了卓越的产品而成功,更是因为它们构建了强大的、能够自我增强的用户网络,使得产品随着用户数量的增加而变得更有价值。本战略手册旨在揭开网络效应的神秘面纱,提供一个名为“冷启动理论”(Cold Start Theory)的实用、分阶段的框架。它并非一套空洞的理论,而是一本实战指南,旨在帮助创始人、产品负责人和增长团队系统地构建、扩展和捍卫具有网络效应的产品。无论您是在打造一个全新的市场、社交应用还是协作工具,本手册都将为您提供清晰的路线图,引导您攻克从零到一的“冷启动难题”,并最终构筑坚不可摧的商业护城河。
#信息差 #优质信息源 #newsletter #商业分析展开评论点赞 - ## 掌握硅谷的核心秘诀
在优步(Uber)总部的“战情室”里,一个指标的波动就可能引发一场深夜激辩,决定数百万美元的战略走向。这并非特例,而是硅谷顶级公司驾驭网络效应的日常。这些公司的成功秘诀并非魔法,而是一套可以被解构和学习的系统性战术。网络效应正是这套战术的核心,它为从优步到爱彼迎(Airbnb)等最具价值的科技公司提供了动力。
这些公司并非仅仅因为打造了卓越的产品而成功,更是因为它们构建了强大的、能够自我增强的用户网络,使得产品随着用户数量的增加而变得更有价值。本战略手册旨在揭开网络效应的神秘面纱,提供一个名为“冷启动理论”(Cold Start Theory)的实用、分阶段的框架。它并非一套空洞的理论,而是一本实战指南,旨在帮助创始人、产品负责人和增长团队系统地构建、扩展和捍卫具有网络效应的产品。无论您是在打造一个全新的市场、社交应用还是协作工具,本手册都将为您提供清晰的路线图,引导您攻克从零到一的“冷启动难题”,并最终构筑坚不可摧的商业护城河。
#信息差 #优质信息源 #newsletter #商业分析展开评论点赞 - 在当今的风险投资环境中,初创企业的增长轨迹与其营销效率紧密相连。然而,许多看似前景光明的增长曲线背后,隐藏着一个被忽视的根本性力量——营销渠道的必然衰退。深刻理解这一衰退周期,对于我们准确评估初创企业的长期护城河、识别不可持续的增长模式以及规避重大投资风险至关重要。
这一现象可以被一个简洁而深刻的理论所概括,即“垃圾点击率定律”(The Law of Shitty Clickthroughs)。该定律的核心思想是:**随着时间的推移,所有营销策略的有效性都将不可避免地下降。** 这是一个如同商业世界中重力般存在的法则,它作用于每一个新兴的或已成熟的营销渠道。
#信息差 #优质信息源 #newsletter #商业分析展开评论点赞 - 对于许多有志于在AI领域创业的人来说,一个幽灵般的问题始终挥之不去:“我的想法会不会只是一个简单的‘ChatGPT包装’?会不会轻易被复制,或者被大模型公司一举击溃?” 这种担忧非常普遍,甚至导致许多优秀的人才在起步前就打了退堂鼓。
但AI时代的护城河,真的是在白板上规划出来的吗?Y Combinator的专家们认为,恰恰相反。真正的护城河并非静态的壁垒,而是通过日复一日的行动动态“赚”来的。本文将为你梳理出YC专家们分享的几个最核心、也最反直觉的见解,揭示AI创业公司如何通过执行力,而非空想,来建立真正坚固的防御。
#信息差 #优质信息源 #newsletter #商业分析展开评论点赞