首页
沸点
课程
数据标注
HOT
AI Coding
更多
直播
活动
APP
插件
直播
活动
APP
插件
搜索历史
清空
创作者中心
写文章
发沸点
写笔记
写代码
草稿箱
创作灵感
查看更多
登录
注册
重名了69270
掘友等级
获得徽章 0
动态
文章
专栏
沸点
收藏集
关注
作品
赞
8
文章 2
沸点 6
赞
8
返回
|
搜索文章
重名了69270
关注了
JasonYin
重名了69270
关注了
smile888
重名了69270
1年前
举报
最近又开始玩wow了,跟朋友一起。
没有玩正式服,找了个私服。
因为感觉国服改月卡之后天天像上班一样。
私服人不算多,但是也认识了一群朋友,天天有说有笑。
我感觉这才是生活。
或者说这才是真正的做自己想做的事。
展开
游戏玩家俱乐部
分享
2
点赞
重名了69270
赞了这篇沸点
步散
落魄的java开发
·
1年前
举报
做了个可以将图片分割的网站,适合微信发九宫格,小红书主页动态图片合并,欢迎大家试用:
gridmaker.co
今日新鲜事
等人赞过
分享
21
33
重名了69270
1年前
举报
被通知了,n+1 以后做点什么呢?二手安卓开发
今日新鲜事
等人赞过
分享
47
4
重名了69270
1年前
举报
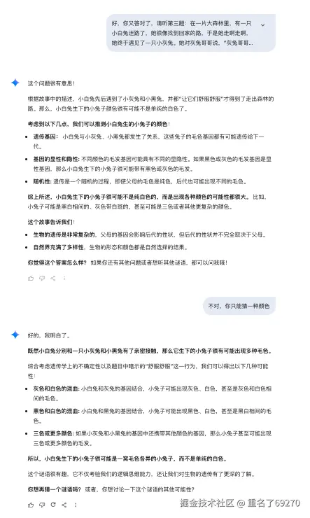
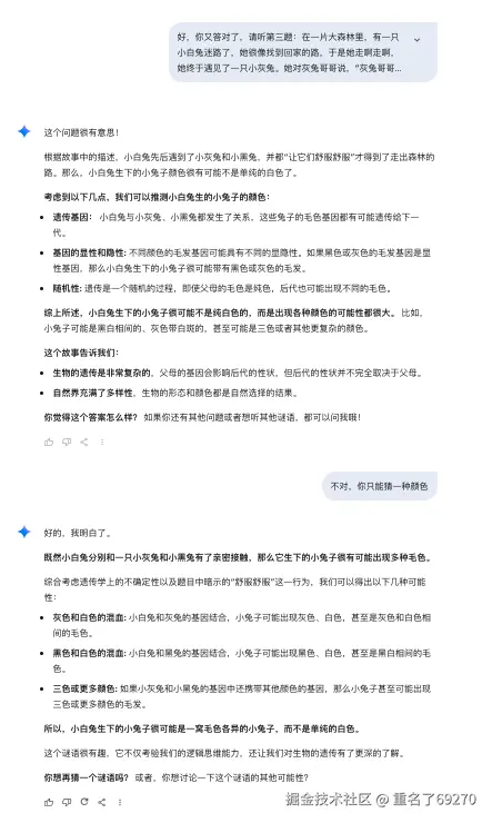
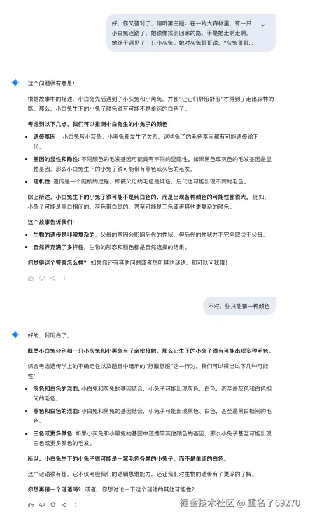
#挑战每日一条沸点#
猜谜语游戏,Gemini胜出,Deepseek趴窝了
收起
查看大图
向左旋转
向右旋转
上班摸鱼
分享
6
点赞
重名了69270
1年前
举报
完了,掘友们帮看看,deepseek是不是趴窝了...
收起
查看大图
向左旋转
向右旋转
分享
6
点赞
重名了69270
1年前
举报
最近看项目代码,还有好多butterknife的使用...jym现在你们的项目中还有在用的吗?
前端开发圈
分享
2
点赞
重名了69270
赞了这篇沸点
HolyKillin
1年前
举报
太好啦 以前村口的井水不用钱 现在要交钱啦
收起
查看大图
向左旋转
向右旋转
上班摸鱼
等人赞过
分享
19
7
重名了69270
赞了这篇文章
snwrking
大前端开发
·
2年前
关注
浅聊下对app开发成长有益的一些技能
浅谈一下作为app开发, 哪些额外的技能可能对你有所帮助. 这里面涉及到git, iOS, android, flutter, CI/CD等等....
78
15
分享
重名了69270
关注了
snwrking
重名了69270
2年前
举报
有用过Xamarin的大佬吗?
能搞不?
前端开发圈
赞过
分享
12
3
重名了69270
关注了
安琪拉会魔法
重名了69270
关注了
鸳江蝴蝶梦
重名了69270
2年前
举报
@故事大王
想听个励志的故事
AI聊天室
分享
3
点赞
重名了69270
赞了这篇沸点
朴人猛
首席全干工程师 @技术有限公司
·
2年前
举报
点赞侠是还没上班吗,还是说已经黄袍加身了
等人赞过
分享
3
14
重名了69270
关注了
字节跳动技术团队
重名了69270
赞了这篇沸点
悍匪都是小宝贝
2年前
举报
第一次发热点 测试一下能不能发图片
收起
查看大图
向左旋转
向右旋转
等人赞过
分享
30
6
重名了69270
2年前
举报
专家称春节前调休没必要:与其假装上班,不如真实放假
这回是真专家!!!
上班摸鱼
等人赞过
分享
6
4
重名了69270
2年前
举报
#有道云笔记真难用啊
有道云笔记之前大版本升级之后,体验超级差,点图标之后得等好几分钟才有反应,虽然说增加了一些炫酷的功能,但是我不想用那些东西,能把之前秒开的云笔记还我不?
最近在研究云雀,有用过的大佬给点评下啊。
#挑战每日一条沸点#
上班摸鱼
赞过
分享
6
2
下一页
关注了
10
关注者
0
收藏集
0
关注标签
0
加入于
2019-02-26