掘友等级
获得徽章 0
最近又开始玩wow了,跟朋友一起。
没有玩正式服,找了个私服。
因为感觉国服改月卡之后天天像上班一样。
私服人不算多,但是也认识了一群朋友,天天有说有笑。
我感觉这才是生活。
或者说这才是真正的做自己想做的事。
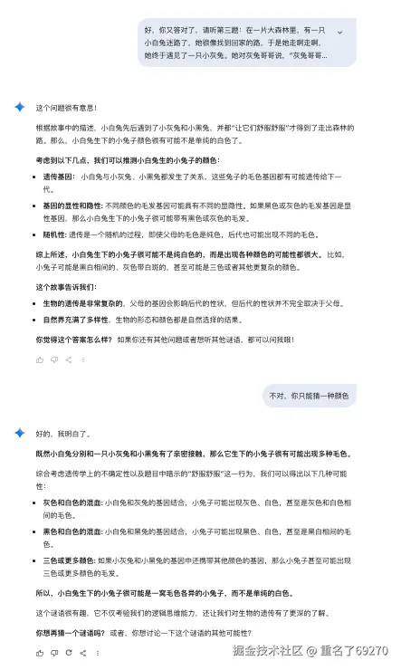
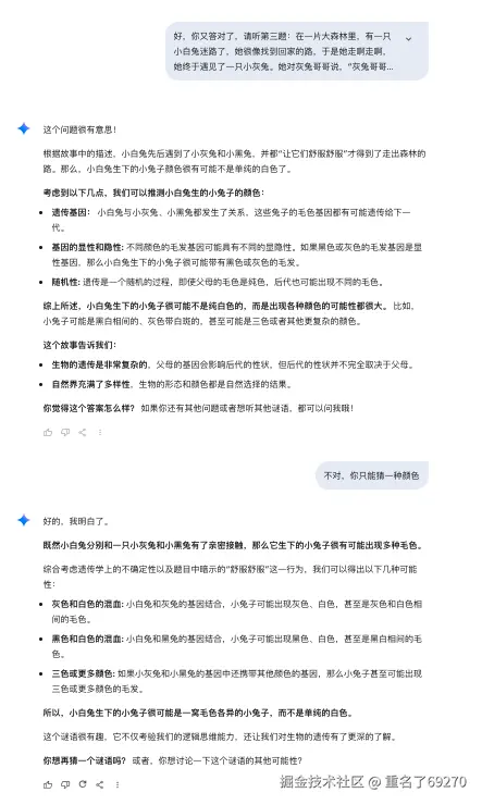
#挑战每日一条沸点# 猜谜语游戏,Gemini胜出,Deepseek趴窝了
完了,掘友们帮看看,deepseek是不是趴窝了...
最近看项目代码,还有好多butterknife的使用...jym现在你们的项目中还有在用的吗?
专家称春节前调休没必要:与其假装上班,不如真实放假
这回是真专家!!!
#有道云笔记真难用啊
有道云笔记之前大版本升级之后,体验超级差,点图标之后得等好几分钟才有反应,虽然说增加了一些炫酷的功能,但是我不想用那些东西,能把之前秒开的云笔记还我不?
最近在研究云雀,有用过的大佬给点评下啊。
#挑战每日一条沸点#
#新人报道#
祝大家新年里面:
吃好喝好休息好;
多学多练技术好;
公私分明心情好;
咣~~~都好
下一页