
获得徽章 0
赞了这篇沸点
#前端开发现状# 10月web前端面试挺水的 不用焦虑!
1.JavaScript(323题)
2.CSS(61题)
3.HTML(57题)
4. React(83题)
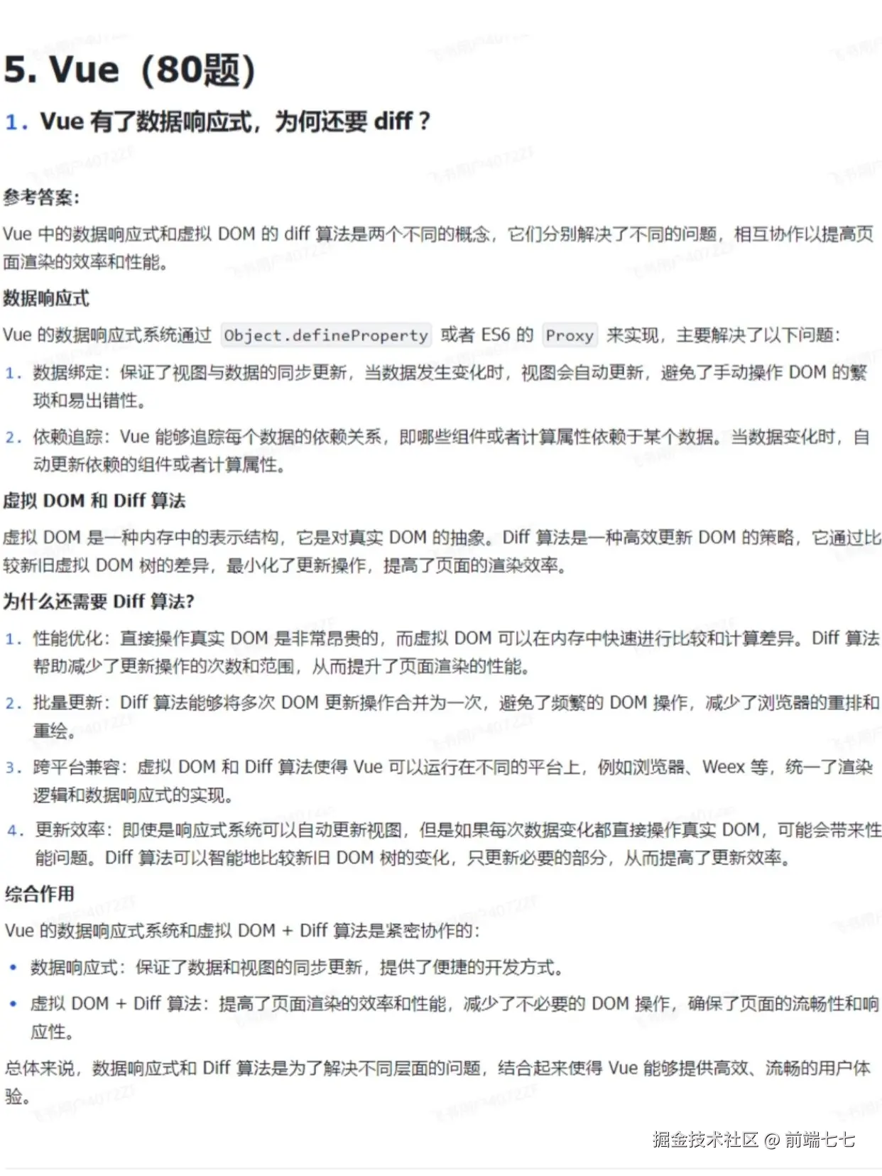
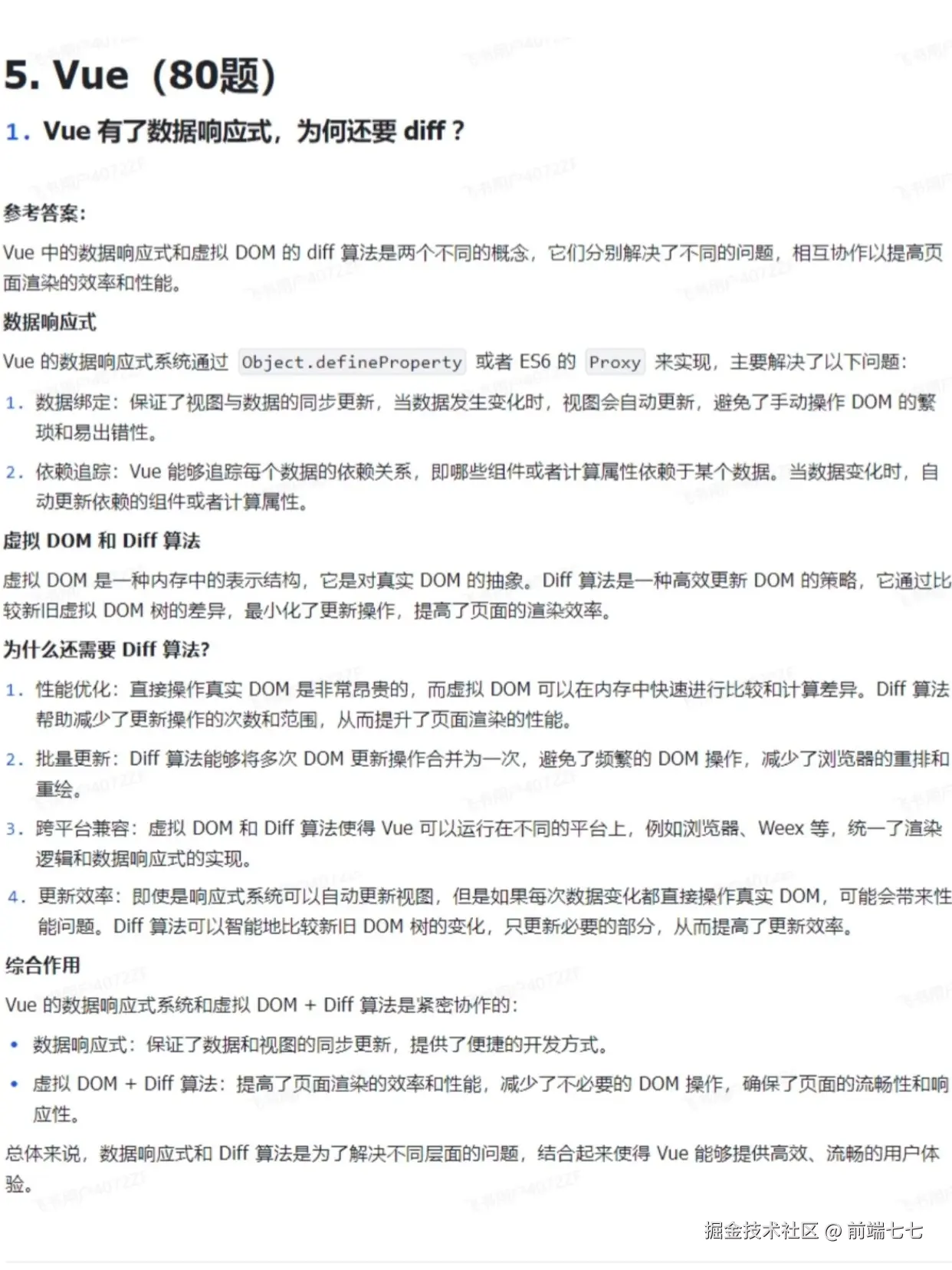
5. Vue(80题)
6.算法(19题)
7.计算机网络(71题)
8.Node.js(27题)
9.TypeScript(46题)
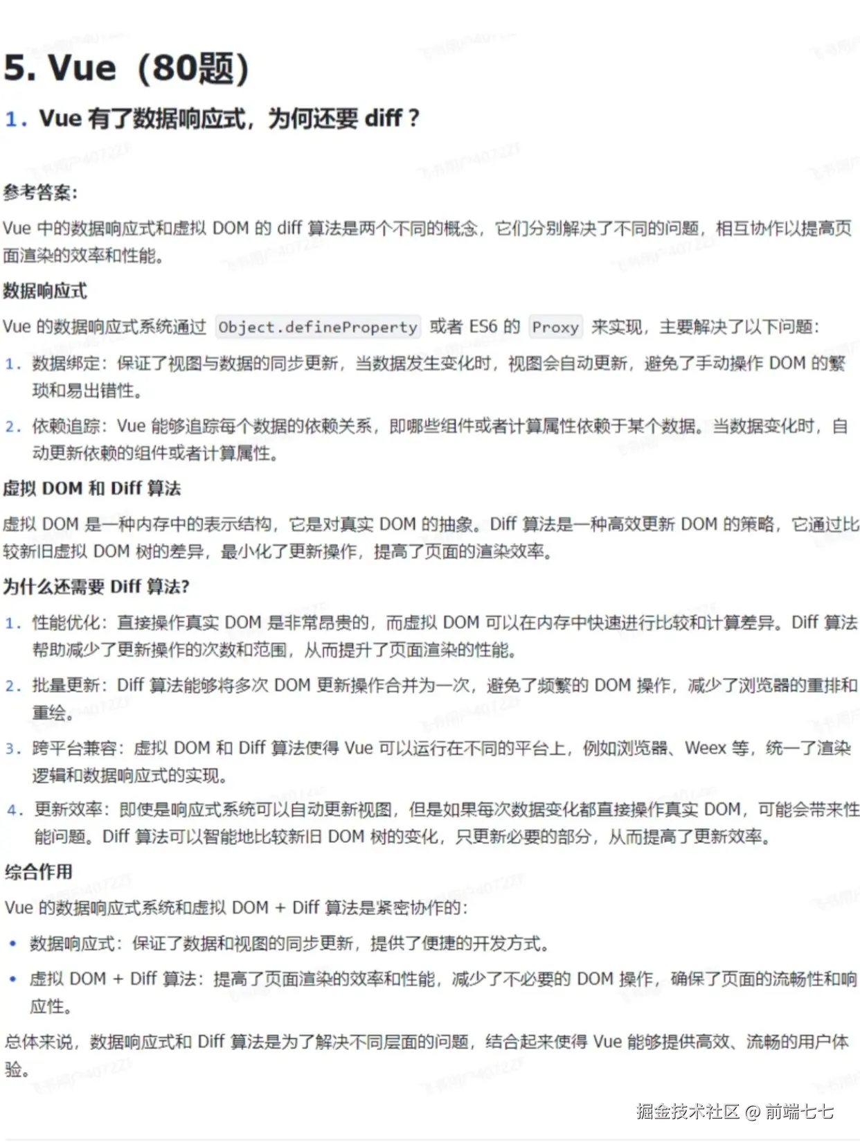
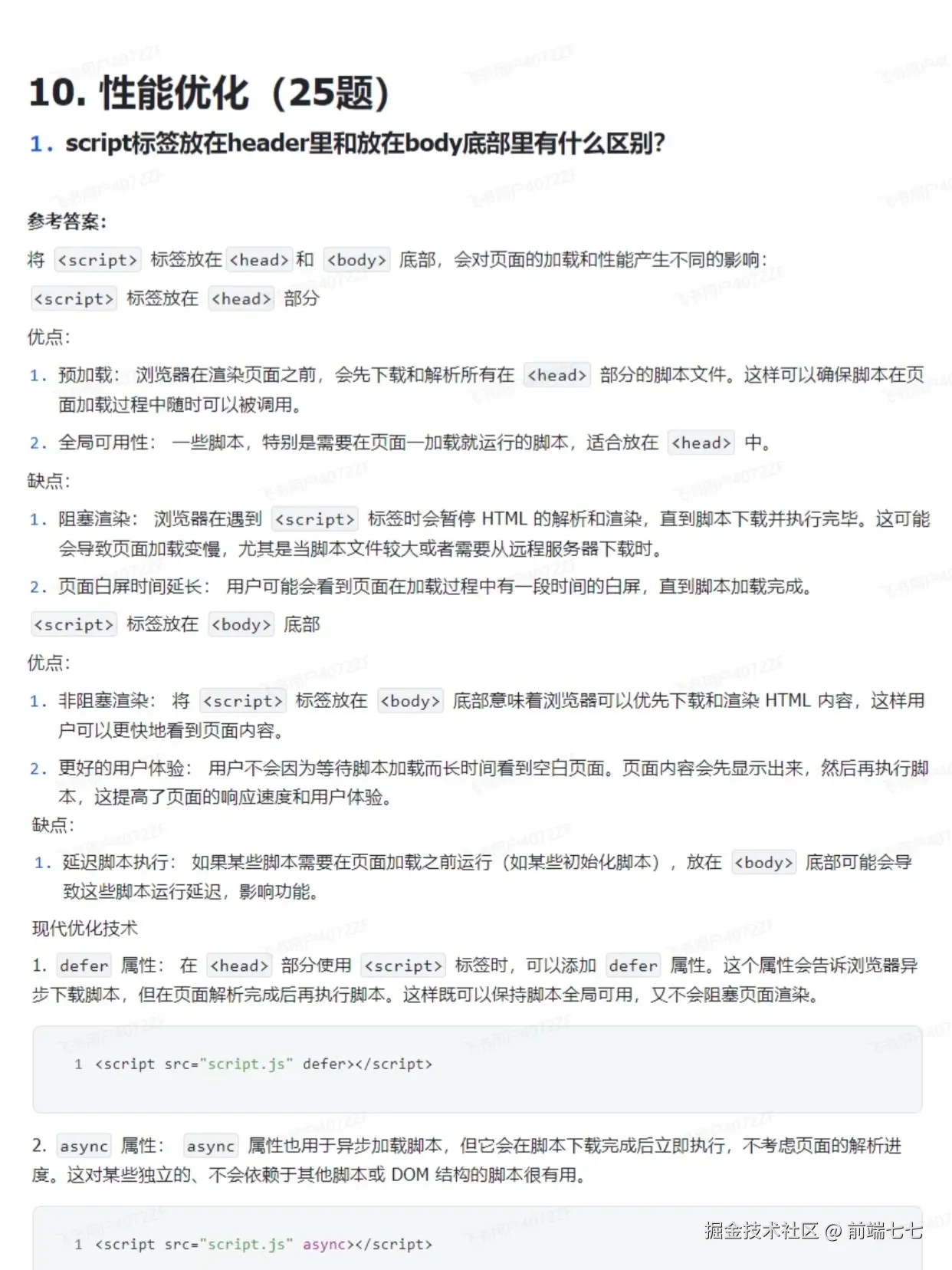
10.性能优化(25题)
11.前端安全(21题)
12.小程序(9题)
13.ES6(32题)
14.编程题(50题)
15.设计模式(7题)
16.工程化(34题)
所有题目都有答案的哈,相信对大家的面试会有所帮助!
1.JavaScript(323题)
2.CSS(61题)
3.HTML(57题)
4. React(83题)
5. Vue(80题)
6.算法(19题)
7.计算机网络(71题)
8.Node.js(27题)
9.TypeScript(46题)
10.性能优化(25题)
11.前端安全(21题)
12.小程序(9题)
13.ES6(32题)
14.编程题(50题)
15.设计模式(7题)
16.工程化(34题)
所有题目都有答案的哈,相信对大家的面试会有所帮助!
展开
评论
1
赞了这篇沸点
之前有个技术大牛,自己创业搞得风生水起。
然后有个大公司派人过来请他过去一起干,他一看这么好的公司都来请他,看来自己在行业内的影响力相当可以,于是就去了,待遇啥的也都没谈,心想大公司还能差的了么。
去了之后凭着优秀的业务能力,带着几个小弟把负责的业务做得蒸蒸日上。后来部门聚餐的时候聊起未来发展,其他老同事说这部门根本不受重视,边缘得不能再边缘了,干得好也就得个口头表扬,干不好绝对会挨处分。
他听完就非常来气,饭也不吃直接走了,离职流程都没走,直接回去继续创业,而且发誓要把业务干到跟这大公司平起平坐的程度。大公司这边一看,又派人好说歹说让他回去,这回给他个副总裁当。
他一看这回是真有诚意了,于是就又去了。不过很快他发现没给他啥实权,基本就是挂个名,他也乐得清闲懒得计较,能给公司提供下技术支持也算能展示才华了,而且一些核心资产也是他来管理。直到有一次公司管理干部们聚餐,独独没通知他去,他才发现原来自己还是被孤立的,而且越想越觉得自己被算计了。
越想越气,于是他打听到聚餐地点,提前冲过去把好吃的吃了个遍,吃不完的全都打包回去给自己的创业伙伴,然后把场子一砸又回去创业了。这回大公司老总也动了真怒,派了一大群保安把他抓过来,关了49天的小黑屋。出来之后他就完全失去了理智,也不说话,拿着棒子直接冲向老总办公室,觉得以自己的能力完全可以取而代之。
几十个保安拼命把他拦在老总办公室门口,但也只能拦住,抓不到也打不过,最后清了一个格斗宗师才把他抓住。
最后这技术大牛,被判了有期徒刑500年,就离谱。
然后有个大公司派人过来请他过去一起干,他一看这么好的公司都来请他,看来自己在行业内的影响力相当可以,于是就去了,待遇啥的也都没谈,心想大公司还能差的了么。
去了之后凭着优秀的业务能力,带着几个小弟把负责的业务做得蒸蒸日上。后来部门聚餐的时候聊起未来发展,其他老同事说这部门根本不受重视,边缘得不能再边缘了,干得好也就得个口头表扬,干不好绝对会挨处分。
他听完就非常来气,饭也不吃直接走了,离职流程都没走,直接回去继续创业,而且发誓要把业务干到跟这大公司平起平坐的程度。大公司这边一看,又派人好说歹说让他回去,这回给他个副总裁当。
他一看这回是真有诚意了,于是就又去了。不过很快他发现没给他啥实权,基本就是挂个名,他也乐得清闲懒得计较,能给公司提供下技术支持也算能展示才华了,而且一些核心资产也是他来管理。直到有一次公司管理干部们聚餐,独独没通知他去,他才发现原来自己还是被孤立的,而且越想越觉得自己被算计了。
越想越气,于是他打听到聚餐地点,提前冲过去把好吃的吃了个遍,吃不完的全都打包回去给自己的创业伙伴,然后把场子一砸又回去创业了。这回大公司老总也动了真怒,派了一大群保安把他抓过来,关了49天的小黑屋。出来之后他就完全失去了理智,也不说话,拿着棒子直接冲向老总办公室,觉得以自己的能力完全可以取而代之。
几十个保安拼命把他拦在老总办公室门口,但也只能拦住,抓不到也打不过,最后清了一个格斗宗师才把他抓住。
最后这技术大牛,被判了有期徒刑500年,就离谱。
展开
29
11
赞了这篇文章
赞了这篇文章
赞了这篇文章
赞了这篇文章