
获得徽章 0
- #前端开发现状# 10月web前端面试挺水的 不用焦虑!
1.JavaScript(323题)
2.CSS(61题)
3.HTML(57题)
4. React(83题)
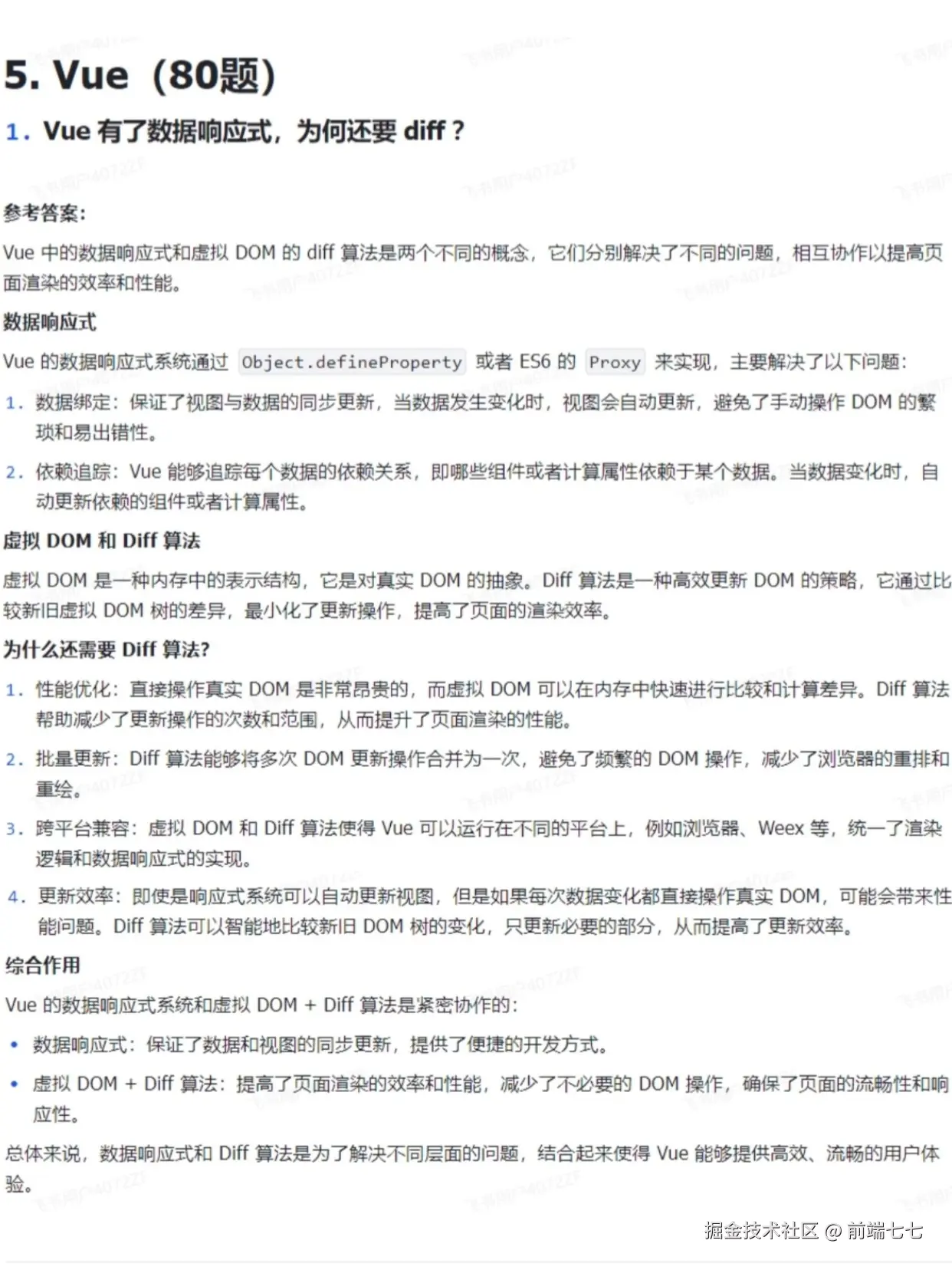
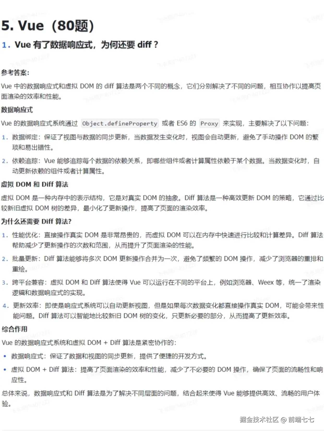
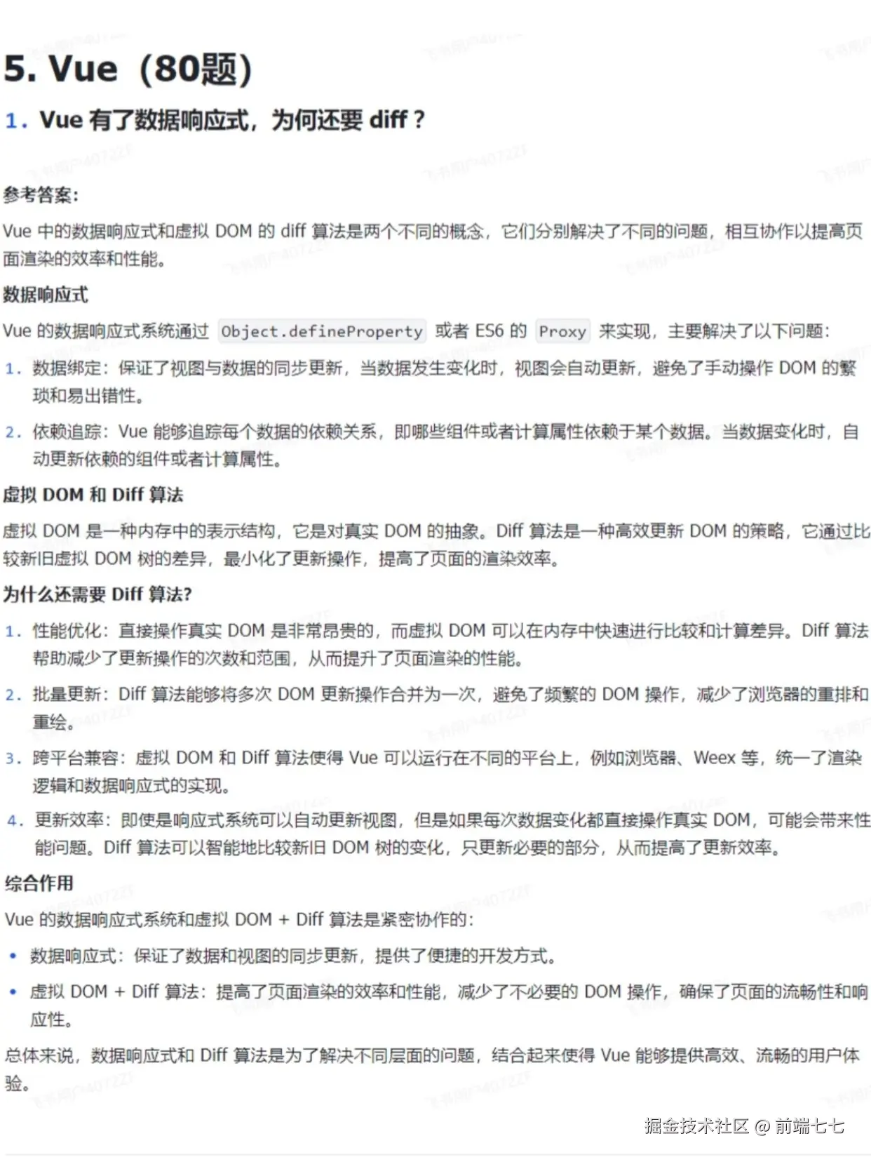
5. Vue(80题)
6.算法(19题)
7.计算机网络(71题)
8.Node.js(27题)
9.TypeScript(46题)
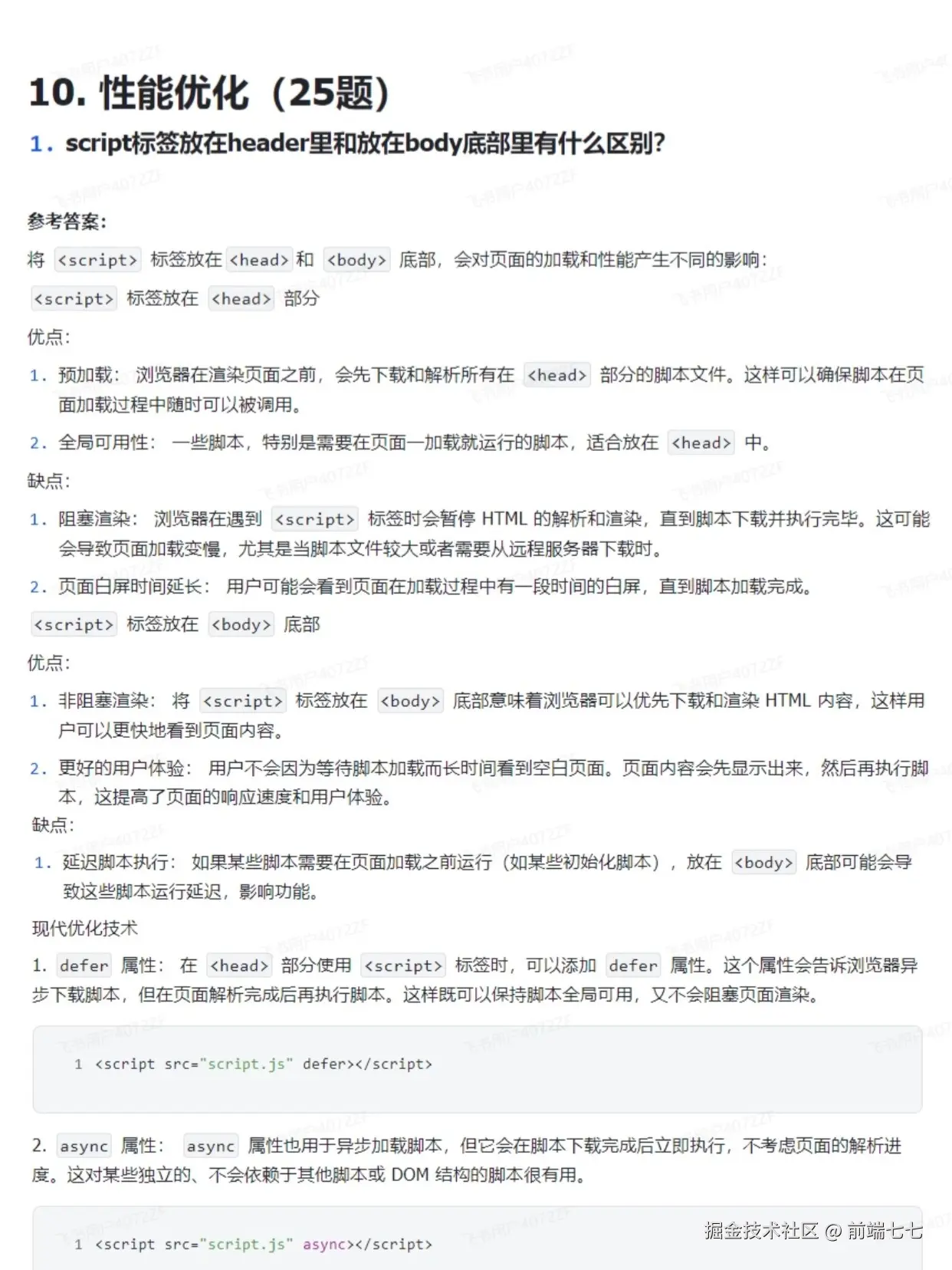
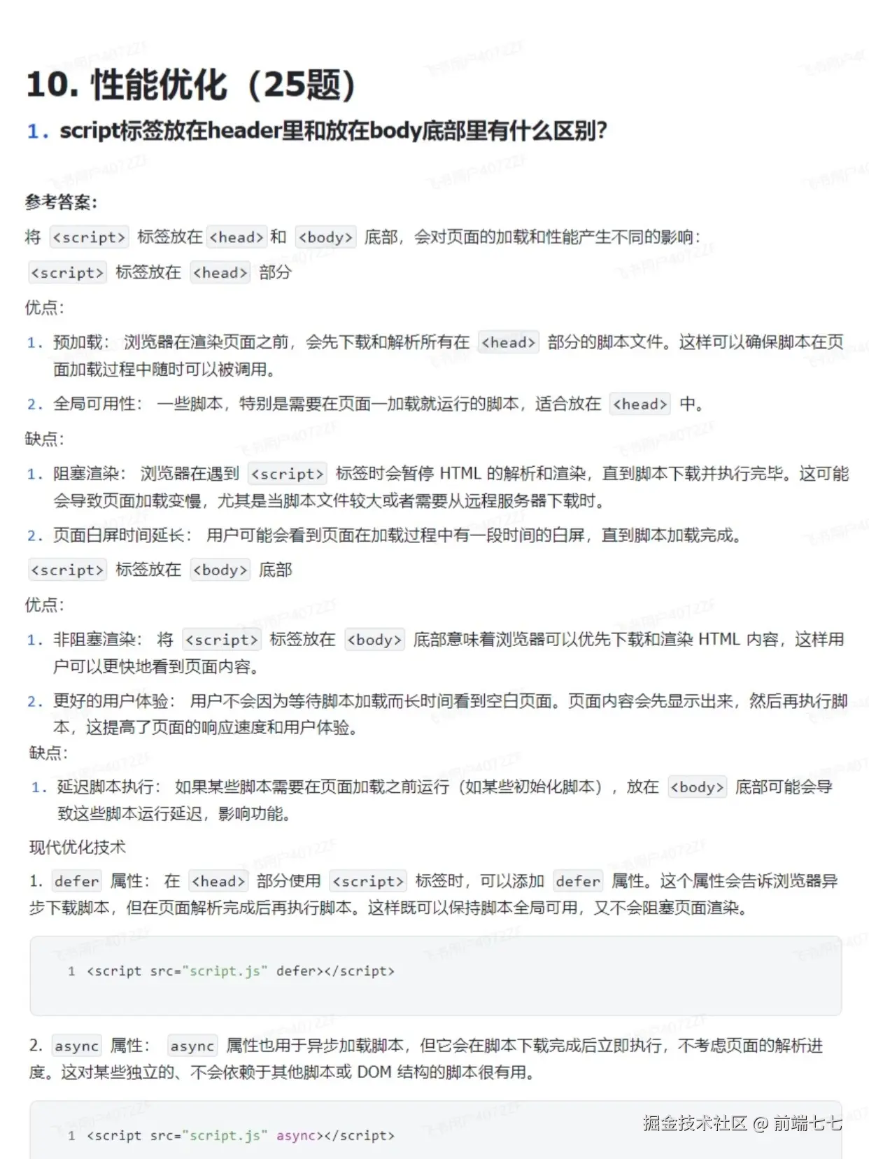
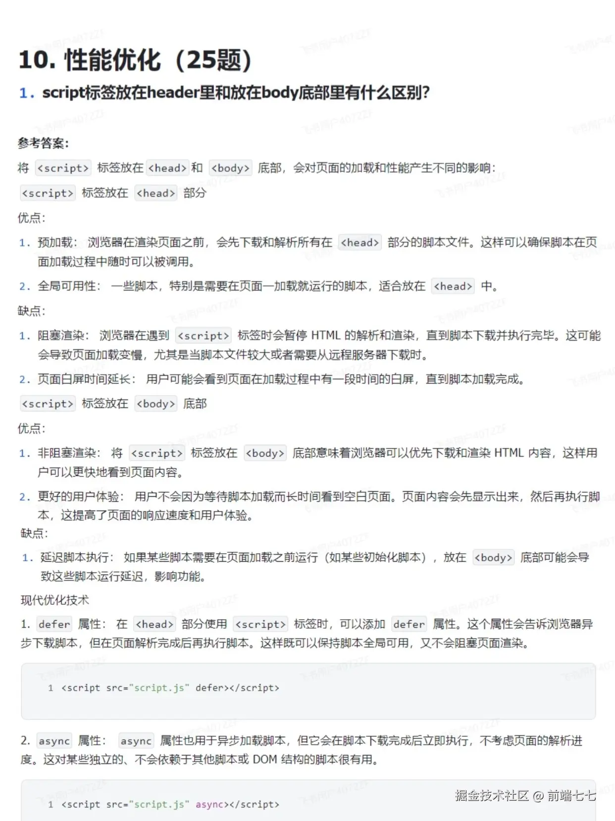
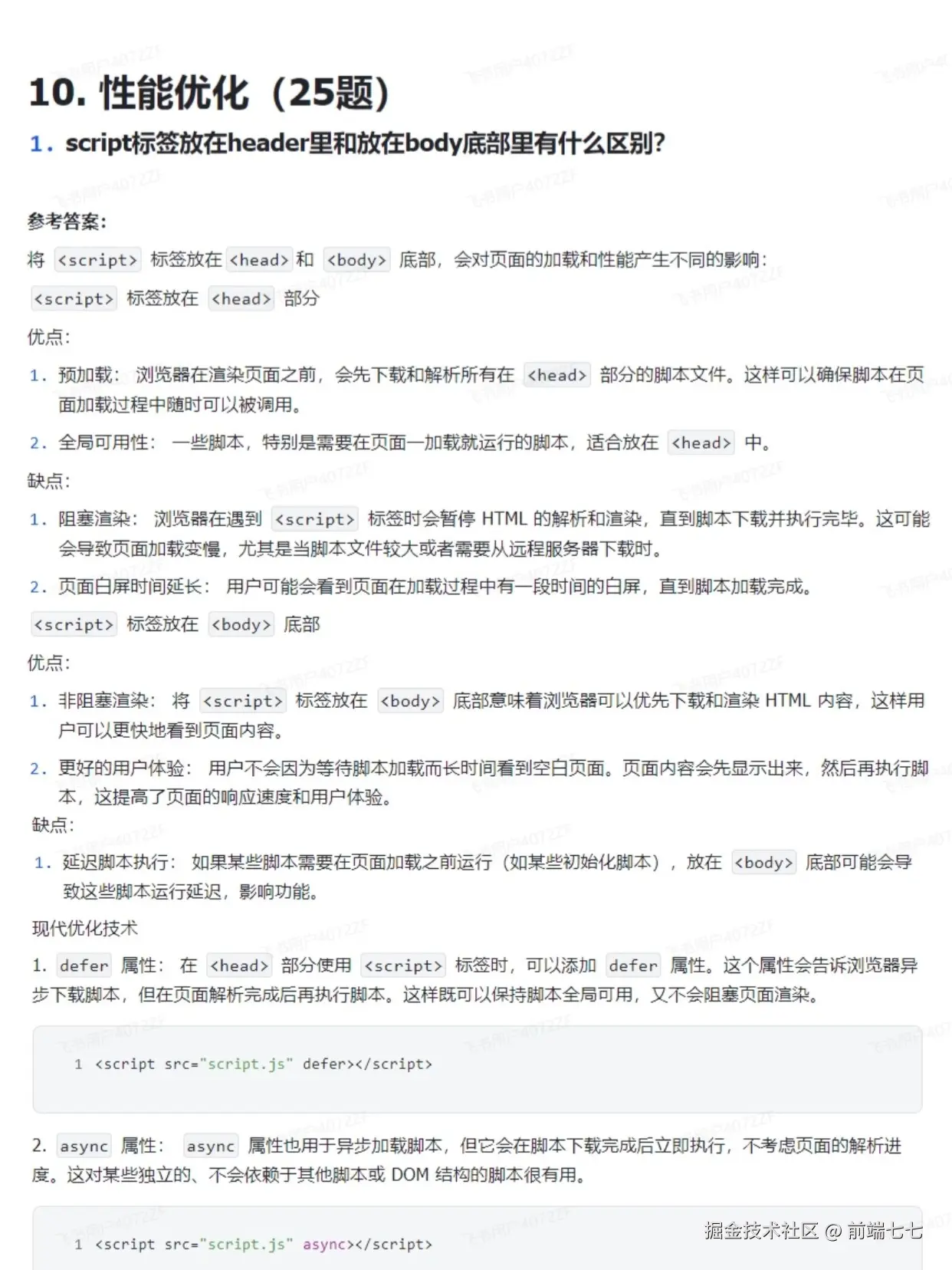
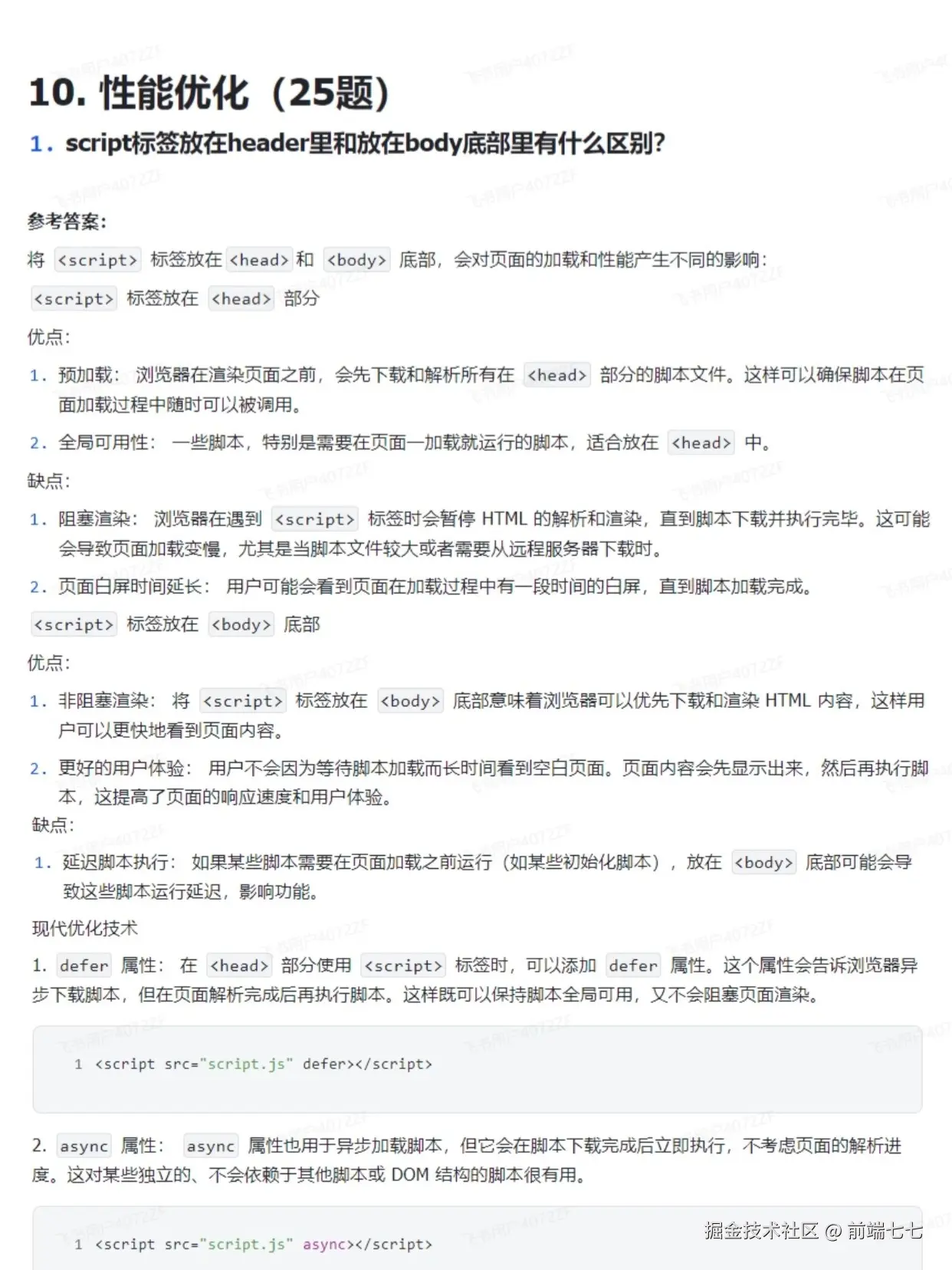
10.性能优化(25题)
11.前端安全(21题)
12.小程序(9题)
13.ES6(32题)
14.编程题(50题)
15.设计模式(7题)
16.工程化(34题)
所有题目都有答案的哈,相信对大家的面试会有所帮助!展开评论1 - 之前有个技术大牛,自己创业搞得风生水起。
然后有个大公司派人过来请他过去一起干,他一看这么好的公司都来请他,看来自己在行业内的影响力相当可以,于是就去了,待遇啥的也都没谈,心想大公司还能差的了么。
去了之后凭着优秀的业务能力,带着几个小弟把负责的业务做得蒸蒸日上。后来部门聚餐的时候聊起未来发展,其他老同事说这部门根本不受重视,边缘得不能再边缘了,干得好也就得个口头表扬,干不好绝对会挨处分。
他听完就非常来气,饭也不吃直接走了,离职流程都没走,直接回去继续创业,而且发誓要把业务干到跟这大公司平起平坐的程度。大公司这边一看,又派人好说歹说让他回去,这回给他个副总裁当。
他一看这回是真有诚意了,于是就又去了。不过很快他发现没给他啥实权,基本就是挂个名,他也乐得清闲懒得计较,能给公司提供下技术支持也算能展示才华了,而且一些核心资产也是他来管理。直到有一次公司管理干部们聚餐,独独没通知他去,他才发现原来自己还是被孤立的,而且越想越觉得自己被算计了。
越想越气,于是他打听到聚餐地点,提前冲过去把好吃的吃了个遍,吃不完的全都打包回去给自己的创业伙伴,然后把场子一砸又回去创业了。这回大公司老总也动了真怒,派了一大群保安把他抓过来,关了49天的小黑屋。出来之后他就完全失去了理智,也不说话,拿着棒子直接冲向老总办公室,觉得以自己的能力完全可以取而代之。
几十个保安拼命把他拦在老总办公室门口,但也只能拦住,抓不到也打不过,最后清了一个格斗宗师才把他抓住。
最后这技术大牛,被判了有期徒刑500年,就离谱。展开2911