
获得徽章 9
新的 AI Agent 项目【智语】将使用 RAG 技术查询面试题和答案(基于【面试派】积累的内容),后期将使用 MCP 对接【划水AI】服务。我的这几个项目就可以通过 AI 连接起来了!
6
3
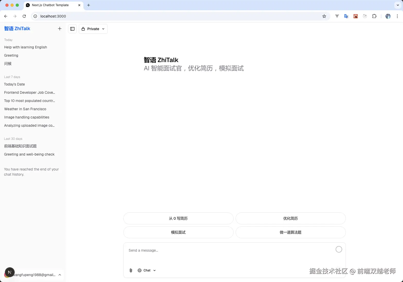
智语 Zhitalk
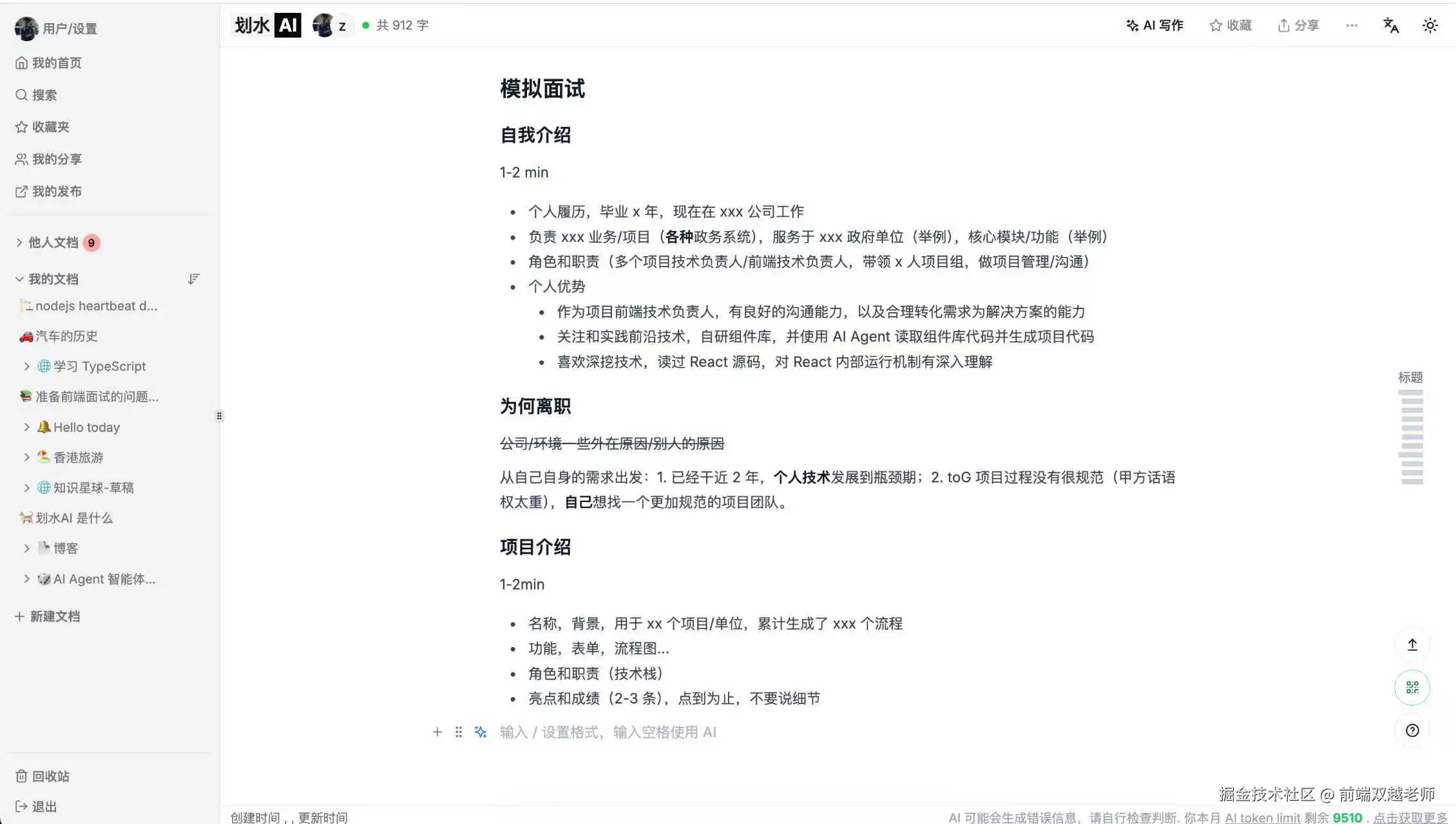
zhitalk.chat 一个 AI Agent 智能面试官,可以通过 AI 优化简历,模拟面试。项目计划 2025.10 开始启动,感兴趣的同学,可免费围观、也可加入学习
www.huashuiai.com
评论
1
现在所有的 AI 开放平台都支持 Nodejs 和 Python ,所以前端使用 Nodejs 开发 AI 应用是具有天然优势的。如果 Python 是 AI 开发第一语言,那么 Nodejs 就是第二名。
9
3
基于一个 Chatbot ,使用 tools + RAG + workflow 等技术开发 ReAct Agent ,最终实现一个 AI 智能体项目【智语】
zhitalk.chat AI 智能面试官,可优化简历、模拟面试。
评论
点赞
划水AI
www.huashuiai.com 多人协同编辑,1v1 模拟面试。
PS. 大家在打招呼、自我介绍时,要去总结自己的技能和优势,别直接默认打招呼。你如果每天收到几百个打招呼,都是默认的文案,你也已读不回。
PS. 大家在打招呼、自我介绍时,要去总结自己的技能和优势,别直接默认打招呼。你如果每天收到几百个打招呼,都是默认的文案,你也已读不回。
评论
1
评论
2
国内搞 AI 开发可真难啊,OpenAI Google Claude 都用不了,阿里 Qwen 模型的 SDK 在 Vercel AI SDK 也有 TS 语法的兼容性问题,今天整了个 Embedding model 硬是逼着我用 Ollama 部署本地模型... 本来用 OpenAI 几行代码的事儿。
4
点赞