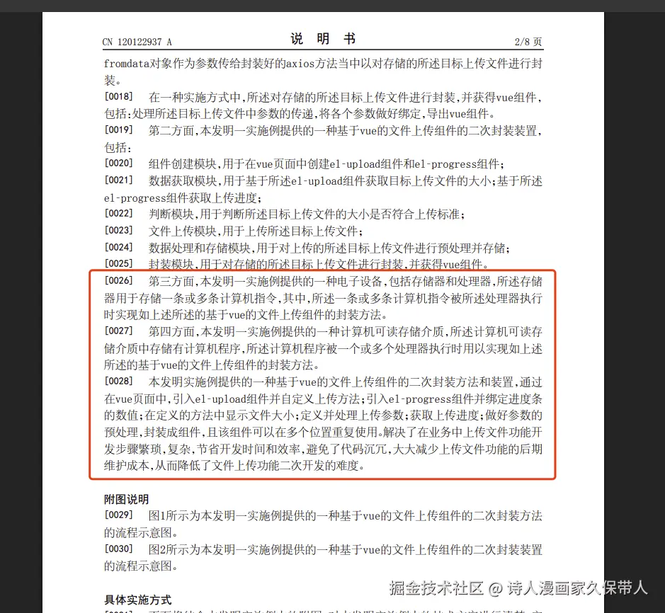
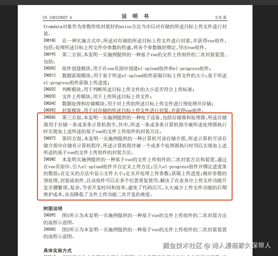
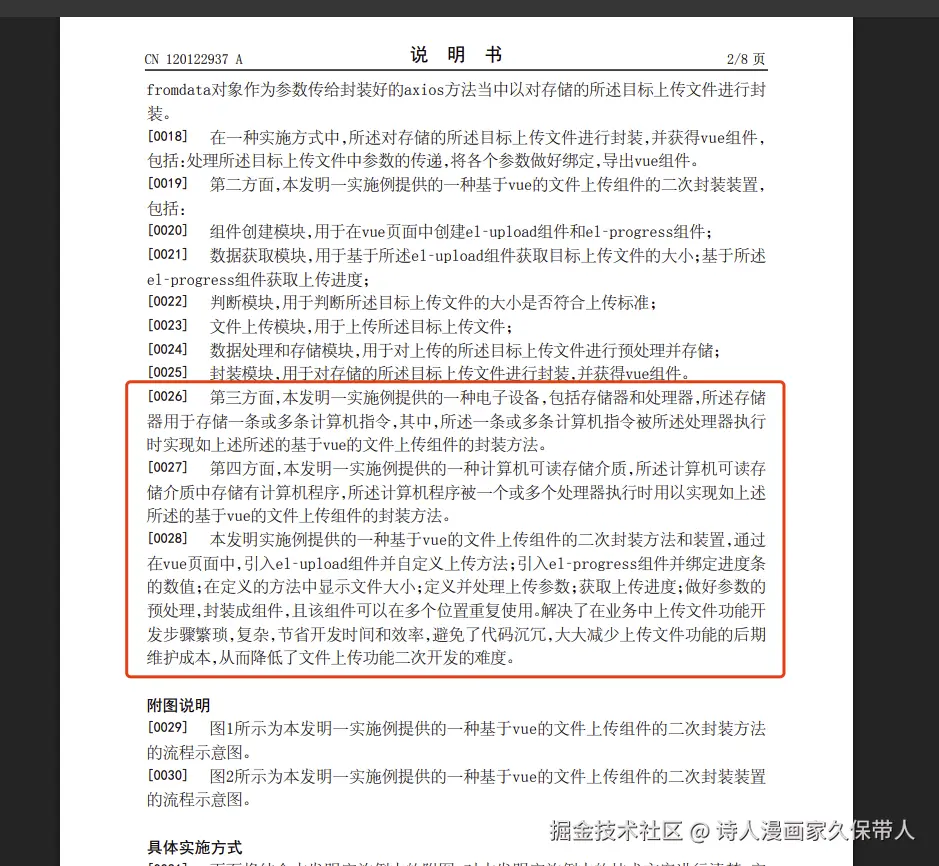
首页
AI Coding
数据标注
NEW
沸点
课程
直播
活动
APP
插件
搜索历史
清空
创作者中心
写文章
发沸点
写笔记
写代码
草稿箱
创作灵感
查看更多
登录
注册
诗人漫画家久保带人
掘友等级
资深BAT前端劝退师
|
前端劝退有限公司
如何解决老是把学过的东西忘掉的毛病!
获得徽章 0
动态
文章
专栏
沸点
收藏集
关注
作品
赞
33
文章 29
沸点 4
赞
33
返回
|
搜索文章
诗人漫画家久保带人
资深BAT前端劝退师 @前端劝退有限公司
·
1月前
举报
当父母第一个合格的要求就是要理解自己的孩子想要什么,而不是要求自己想要给孩子什么,已经结婚或有小孩的掘友们可以看看这个视频
www.bilibili.com
收起
查看大图
向左旋转
向右旋转
上班摸鱼
分享
4
点赞
诗人漫画家久保带人
关注了
石小石Orz
资深BAT前端劝退师 @前端劝退有限公司
诗人漫画家久保带人
关注了
前端开发爱好者
资深BAT前端劝退师 @前端劝退有限公司
诗人漫画家久保带人
资深BAT前端劝退师 @前端劝退有限公司
·
5月前
举报
本期蟑螂盲盒开奖了,三个盲盒都是 双!
收起
查看大图
向左旋转
向右旋转
上班摸鱼
赞过
分享
66
3
诗人漫画家久保带人
资深BAT前端劝退师 @前端劝退有限公司
·
5月前
举报
兄弟们下注了,今晚回去开广式盲盒(蟑螂屋),压单双,目前宿舍只放了三个盒子,看看里面的蟑螂是单还是双,我先压:单单双(三个盲盒)
收起
查看大图
向左旋转
向右旋转
上班摸鱼
赞过
分享
19
2
诗人漫画家久保带人
资深BAT前端劝退师 @前端劝退有限公司
·
6月前
举报
有没有桌球佬周末组队,坐标广州万胜围黄埔村TT台球,不会加塞、不会走位、准度一般,太强的不要过来
下班去哪儿玩
赞过
分享
7
1
诗人漫画家久保带人
资深BAT前端劝退师 @前端劝退有限公司
·
6月前
举报
兄弟们,早睡确实对人有帮助,之前天天 12 点后才关灯睡觉,现在 10 点半就准时关灯睡觉,虽然经常到 11 点半以上才睡着,但是精神感觉一天比一天好了,今天周五 7 点 40 分醒来精神一批,无论是周末还是平时基本都是 8 点醒过来就差不多起床了
上班摸鱼
赞过
分享
16
2
诗人漫画家久保带人
赞了这篇沸点
序列4诡法师
6月前
举报
跪求jym给我点点赞,我升个五级,祝jy们男生长得越来越帅,女生越来越好看,家人健康平安,事业一路长红
等人赞过
分享
23
229
诗人漫画家久保带人
资深BAT前端劝退师 @前端劝退有限公司
·
6月前
举报
兄弟们有没有这种公司黑名单开放文档,国外维护文档也行,之前有个腾讯在线文档被封了,最近掘金仲裁的伙伴越来越多了,突然就想到了这个
收起
查看大图
向左旋转
向右旋转
上班摸鱼
赞过
分享
6
2
诗人漫画家久保带人
关注了
mlightcad
资深BAT前端劝退师 @前端劝退有限公司
诗人漫画家久保带人
赞了这篇文章
mlightcad
6月前
关注
如何在 Web Worker 中高效传输大批量数据(>10MB)
本文详解了在 Web Worker 中高效传输大于 10MB 的数据的最佳实践,重点介绍了 Transferable Objects(如 ArrayBuffer)的使用方式...
89
7
分享
诗人漫画家久保带人
资深BAT前端劝退师 @前端劝退有限公司
·
7月前
举报
我这句话是如何让这位女网友能直接联想到耳环那边去的,这句话的仇恨值很大吗?就 TM 一个百事员工运货时喝可口可乐的搞笑视频,明显是人家喜欢喝冰可乐去买的,难道是被看成了百事可乐是奢侈品的视频了?
收起
查看大图
向左旋转
向右旋转
上班摸鱼
分享
4
点赞
诗人漫画家久保带人
资深BAT前端劝退师 @前端劝退有限公司
·
8月前
举报
奇怪的申请专利模式增加了
收起
查看大图
向左旋转
向右旋转
上班摸鱼
赞过
分享
8
3
诗人漫画家久保带人
赞了这篇文章
华山风清扬
8月前
关注
上标元素 sup 的深度解析:从语义价值到实践应用
一、历史背景与技术定位 在 HTML 标准化进程中,语义化始终是核心目标之一。1993 年 HTML 1.0 规范诞生时,开发者仅能通过 <font> 标签调整文字样式。随...
1
1
分享
诗人漫画家久保带人
资深BAT前端劝退师 @前端劝退有限公司
·
10月前
举报
今天在公司吃早餐的时候,看到旁边的同事裤子破了个洞
收起
查看大图
向左旋转
向右旋转
上班摸鱼
赞过
分享
9
2
下一页
个人成就
文章被点赞
61
文章被阅读
11,345
掘力值
369
关注了
51
关注者
37
收藏集
53
关注标签
24
加入于
2018-11-14