 
 
        掘友等级
      
 
       
 获得徽章 0
 -   -  兄弟们下注了,今晚回去开广式盲盒(蟑螂屋),压单双,目前宿舍只放了三个盒子,看看里面的蟑螂是单还是双,我先压:单单双(三个盲盒) -   -   
 
 
-   -  有没有桌球佬周末组队,坐标广州万胜围黄埔村TT台球,不会加塞、不会走位、准度一般,太强的不要过来 -   -   
 
 
-   -  兄弟们,早睡确实对人有帮助,之前天天 12 点后才关灯睡觉,现在 10 点半就准时关灯睡觉,虽然经常到 11 点半以上才睡着,但是精神感觉一天比一天好了,今天周五 7 点 40 分醒来精神一批,无论是周末还是平时基本都是 8 点醒过来就差不多起床了 -   -   
 
 
-   -  兄弟们有没有这种公司黑名单开放文档,国外维护文档也行,之前有个腾讯在线文档被封了,最近掘金仲裁的伙伴越来越多了,突然就想到了这个 -   -   
 
 
-   -  我这句话是如何让这位女网友能直接联想到耳环那边去的,这句话的仇恨值很大吗?就 TM 一个百事员工运货时喝可口可乐的搞笑视频,明显是人家喜欢喝冰可乐去买的,难道是被看成了百事可乐是奢侈品的视频了? -   -   
 
 
-   -  今天在公司吃早餐的时候,看到旁边的同事裤子破了个洞 -   -   
 
 
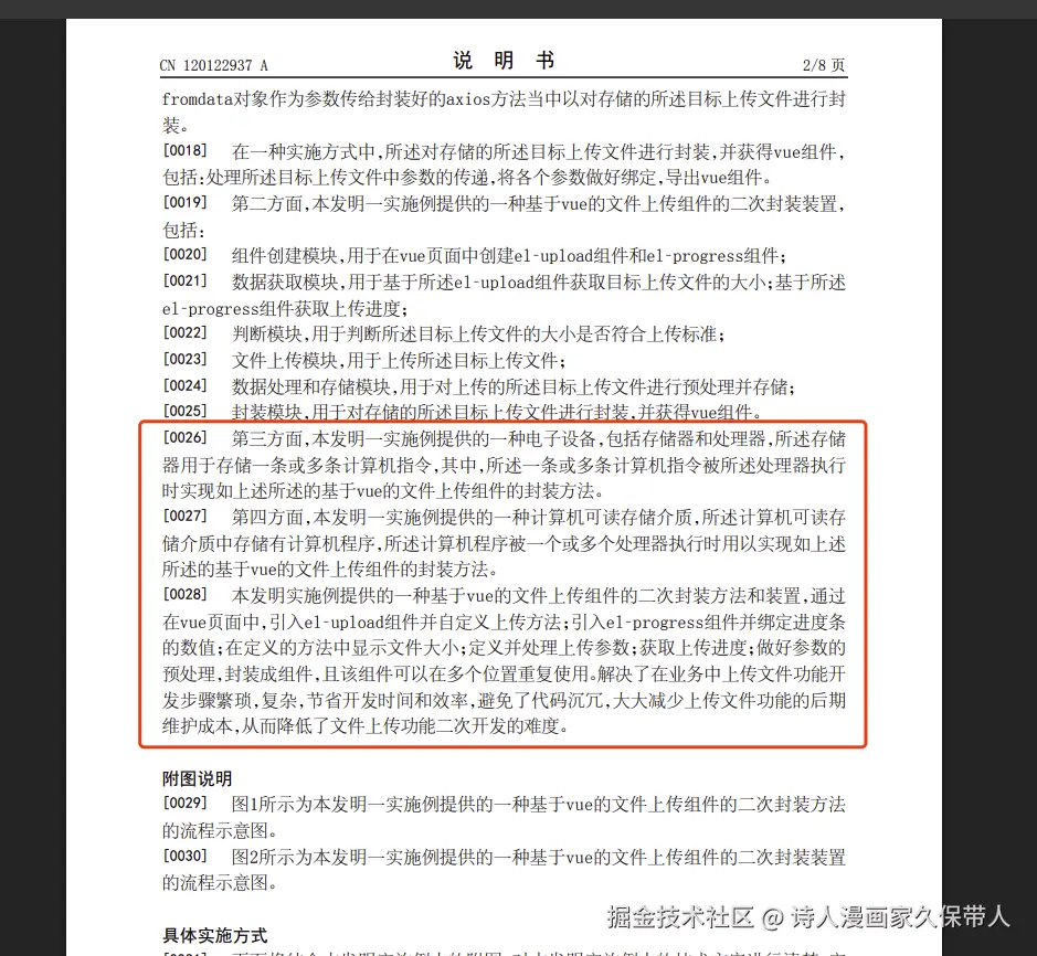
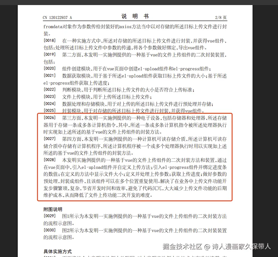
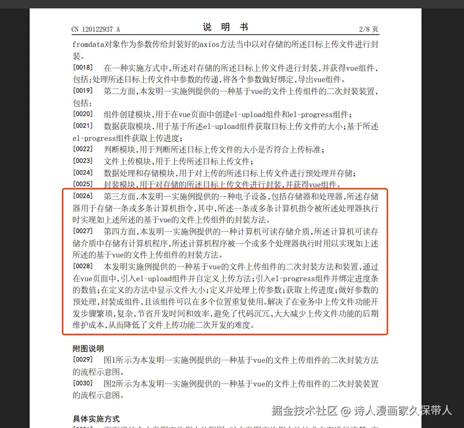
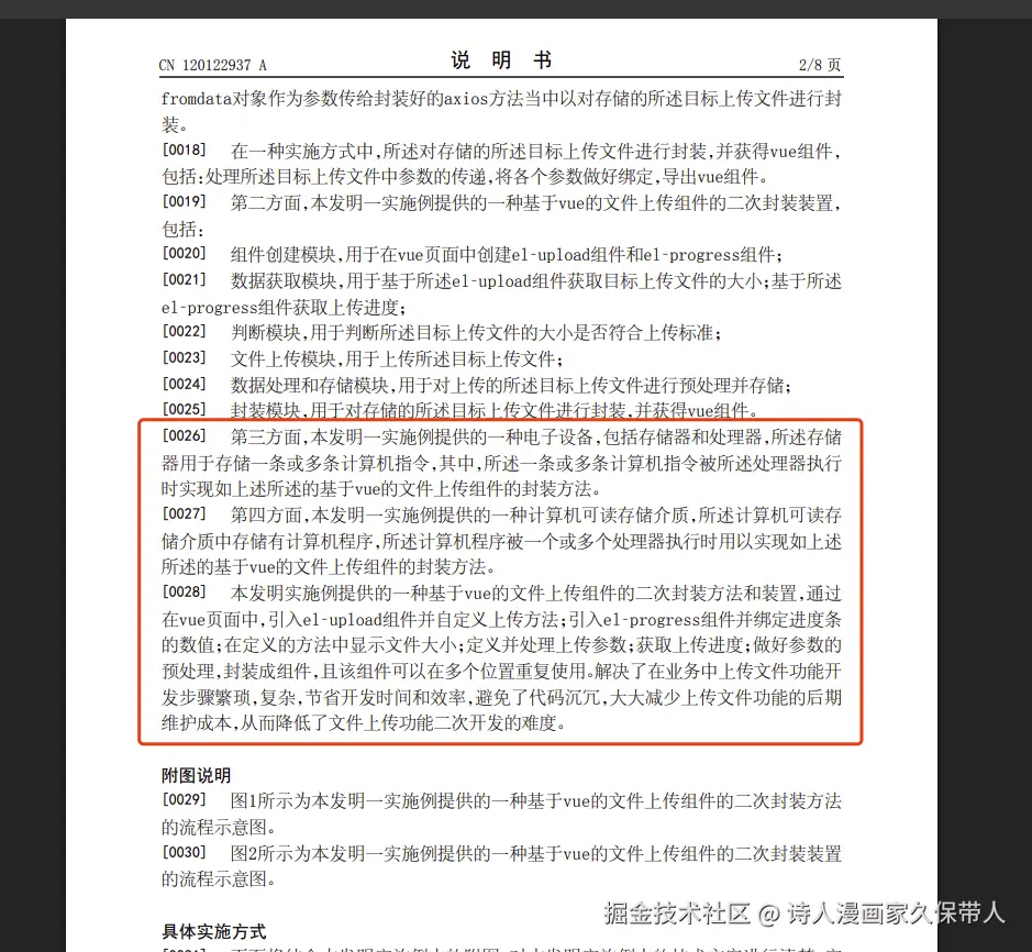
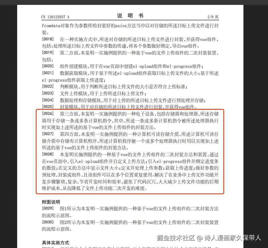
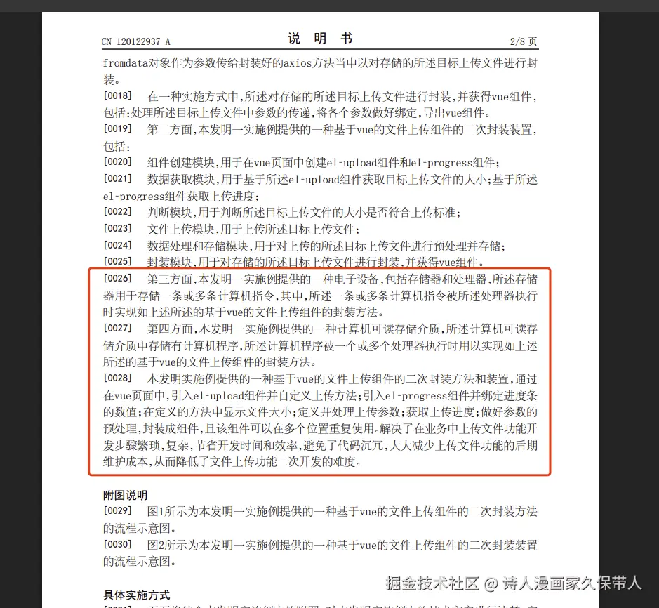
-   -  现在前端实在卷不动了,有没有想过如果前端行业技能全球清零重新来过会是什么样子? -   -