首页
沸点
课程
数据标注
HOT
AI Coding
更多
直播
活动
APP
插件
直播
活动
APP
插件
搜索历史
清空
创作者中心
写文章
发沸点
写笔记
写代码
草稿箱
创作灵感
查看更多
登录
注册
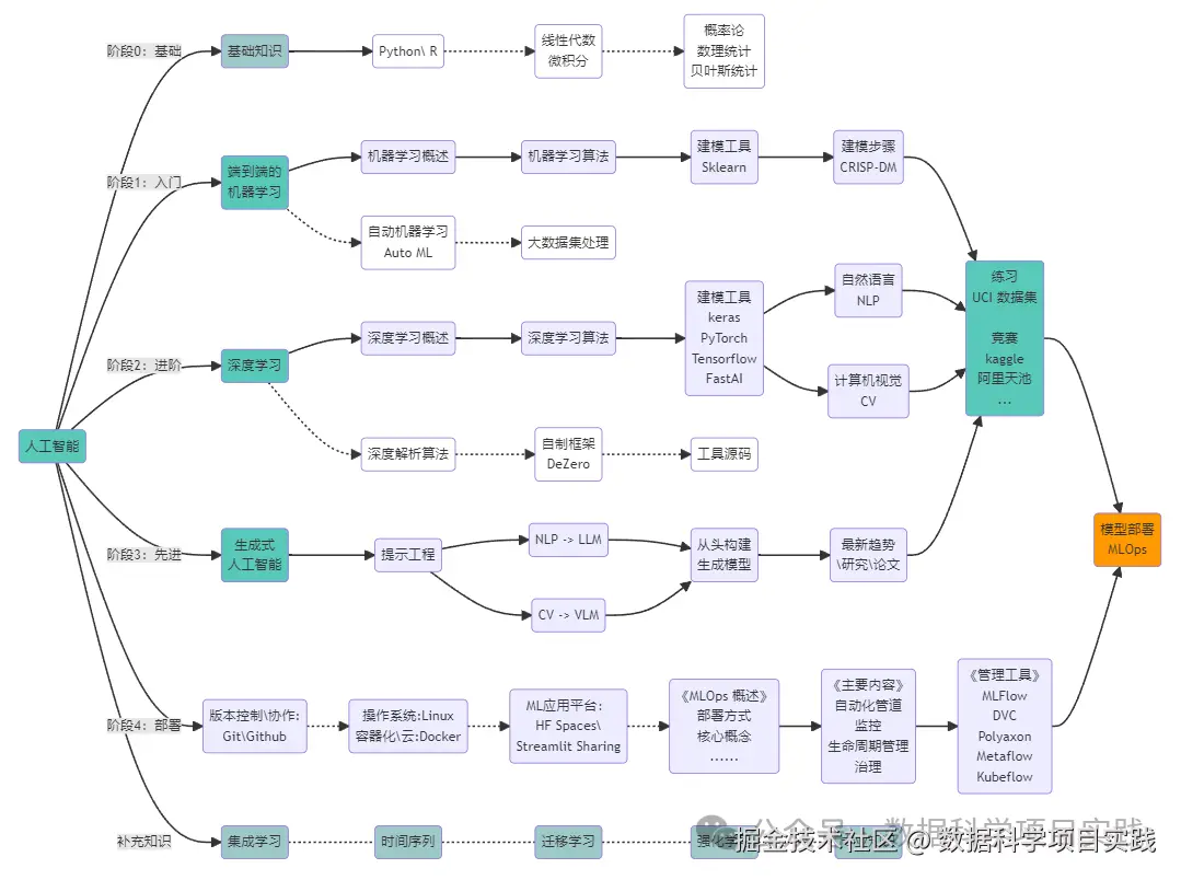
数据科学项目实践
掘友等级
获得徽章 0
动态
文章
专栏
沸点
收藏集
关注
作品
赞
36
文章 35
沸点 1
赞
36
返回
|
搜索文章
matplotlib 教程
订阅
一个有关 matplotlib 的简单入门教程
2024-11-04 11:35
·
文章数 3
·
订阅人数 0
机器学习实践
订阅
介绍有关机器学习的笔记,项目
2024-10-10 09:00
·
文章数 0
·
订阅人数 0
新建专栏
欢迎大家使用稀土掘金专栏,让你的写作更加体系化~
专栏名称
0/50
专栏简介
0/150
专栏封面
点击上传图片
建议尺寸:480*270px
个人成就
文章被点赞
5
文章被阅读
1,208
掘力值
73
关注了
0
关注者
1
收藏集
0
关注标签
0
加入于
2018-07-22