首页
沸点
课程
数据标注
HOT
AI Coding
更多
直播
活动
APP
插件
直播
活动
APP
插件
搜索历史
清空
创作者中心
写文章
发沸点
写笔记
写代码
草稿箱
创作灵感
查看更多
登录
注册
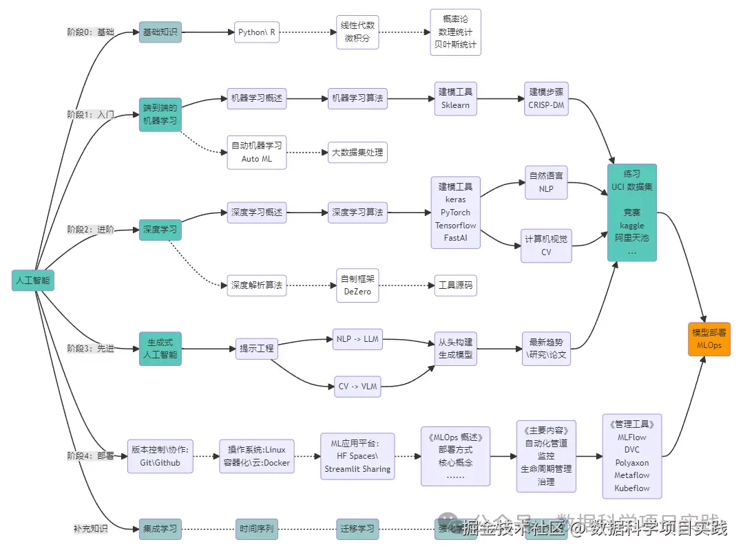
机器学习实践
数据科学项目实践
创建于2024-10-10
订阅专栏
介绍有关机器学习的笔记,项目
暂无订阅
共0篇文章
创建于2024-10-10
订阅专栏
默认顺序
默认顺序
最早发布
最新发布
这里什么都没有