获得徽章 0
Bug生产员 @京海强盛
#每日快讯# 上班没劲,没意思,3个月没发工资了一身懒劲干不动啊干不动断断续续摸鱼一个半月了[微笑]
7
Bug生产员 @京海强盛
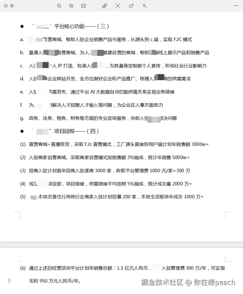
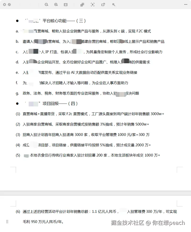
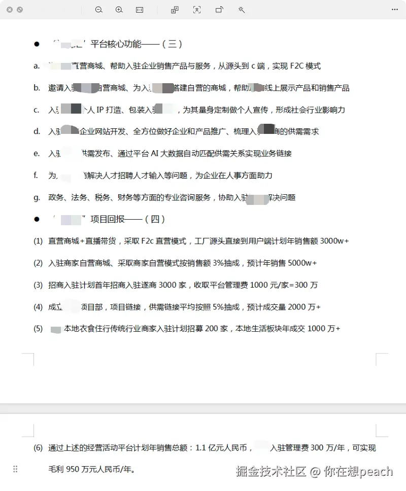
公司昨年10月份成立的。此前我在成都上班,还没离职前就在boos上面找到了这家公司发布的职位因为是在老家离家近(3km),然后国庆就回来聊了聊(打算做自己的项目)自此就从上家公司离职了。国庆收假后就去公司帮忙安装一下办公桌子(某宝买的自己安装的那种),差不多到11月份才开始正式办公吧。结果就是接一些外包项目,自己的项目是一点也没动过。到今年扩充业务也陆陆续续招了一些视频剪辑拍摄的给我们这个城市的一个县城的一个文旅账号发布视频。这期间要说正儿八经的开发项目也只招了2个,到这个月也快弄完了就准备动手自己公司的项目了。图片里数据写的这么好看结果5,6月的工资都还没发,无力吐槽,摸鱼个把月了
展开
你在想peach于2024-07-22 14:46发布的图片
20
认识与2022.04.13中间有删过2次,2023.01.11在次加回来,2023.03.12确认关系,分手于2024.01.12或许冥冥之中自有定数这几个日期都是11、12号,在一起10个月,11号再次加回来,12号确认关系和分手,13号认识,我儿豁嘛我打这些话的时候居然流泪了[流泪][流泪][流泪]
juejin.cn
你在想peach于2024-01-13 14:11发布的图片
6
这样的效果是怎么实现的点击当前的然后变为富文本切换后又变回原来的样子。查看了一下源代码没变之前不是input框,鄙人想的是点击 输入框获取焦点然后v-if判断一下变成富文本,当前富文本失去焦点就变回去,但是发现不是那么方便,还有没有更好的方式
你在想peach于2023-09-14 14:21发布的图片
11
赞了这篇沸点
#爆笑囧图# 哈哈哈,不吃火锅就吃烤匠,成都的烂梗
黑土豆于2023-07-21 08:49发布的图片
5
来了后续来了,结果就是选择停止了那看似有趣但危机重重的不联系玩法(为什么这样玩 其实原因有以下2点,第一:不想让我太累因为我们约定2周回去一次其实哪有2周一次差不多每周都会回老家其实也不远动车就一个小时左右,第二:因为职业的原因她在培训机构给小学生补课上一天班其实也累也想休息就不想动不想约会,更何况现在放暑假了,课比较多)。评论区也看了那么多的评论有吃瓜的有开玩笑的也有正儿八经评论的,但是其中有一条评论到当bing的,这算是提醒到我了所以我就去问了问,至于为什么觉得这个当bing的有提防可以去看一看这一条古老的沸点juejin.cn 最后就是那包纸是路上那些婆婆阿姨发的
展开
你在想peach于2023-07-17 11:49发布的图片
38
jym,昨天和对象约定一个月不联系不见面,这一个月内谁联系对方谁就输了,输了就满足对方一个愿望,如果都没联系然后一个月后都为对方实现一个愿望。为什么会想出这不联系的操作呢,是因为之前都试过一周但是三天不到就忍不住找对方了。因为我们都觉得不会变,而且这样还很刺激。我想说这样的操作放在整个恋爱界也是一个很相当炸裂的存在。
你在想peach于2023-07-17 09:22发布的图片
239
问个问题这样循环出来的商品属性,选中的时候如何增加选中状态
你在想peach于2023-06-26 16:31发布的图片
你在想peach于2023-06-26 16:31发布的图片
你在想peach于2023-06-26 16:31发布的图片
5
下一页