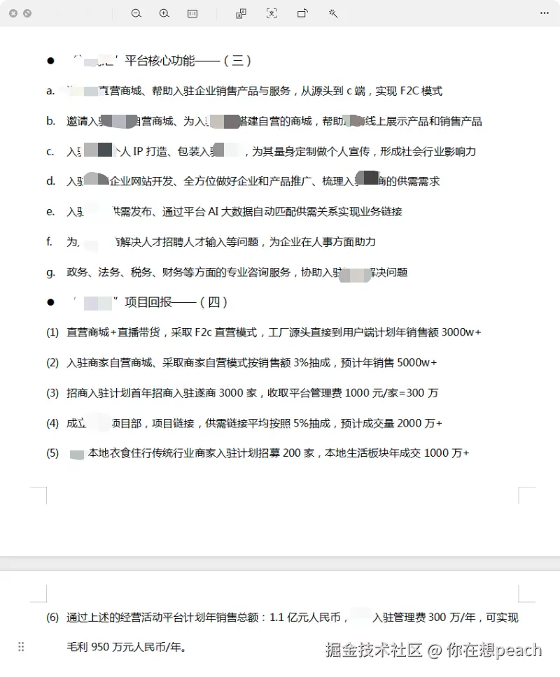
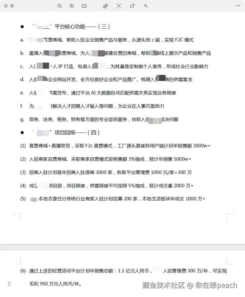
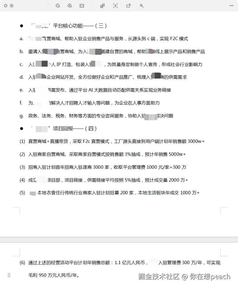
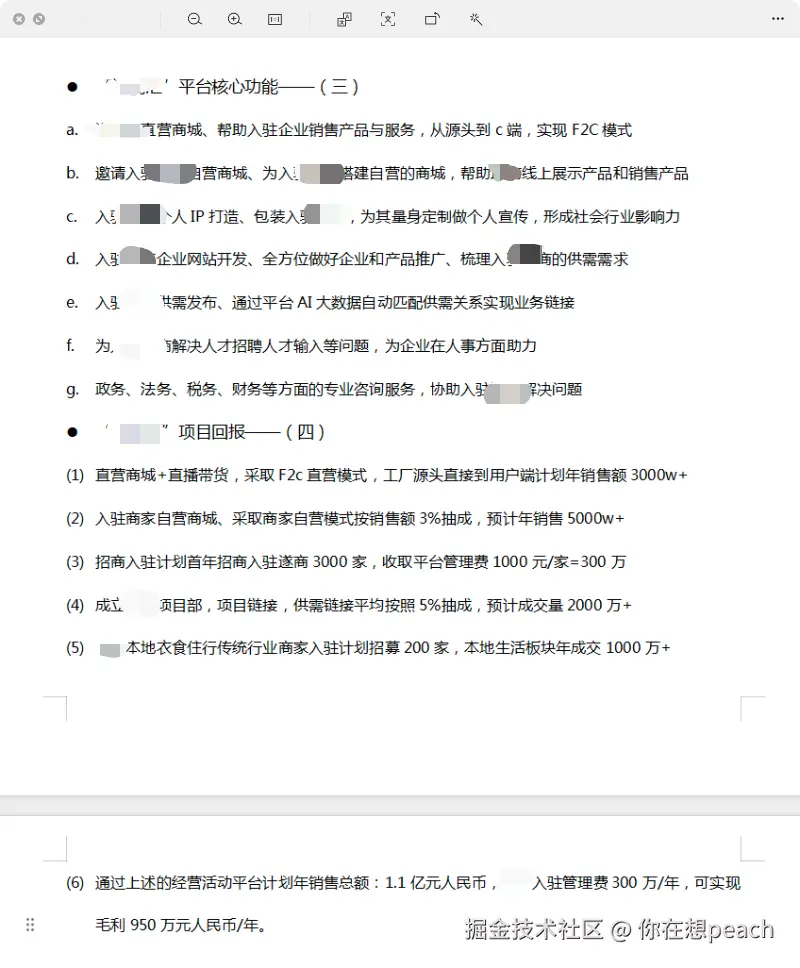
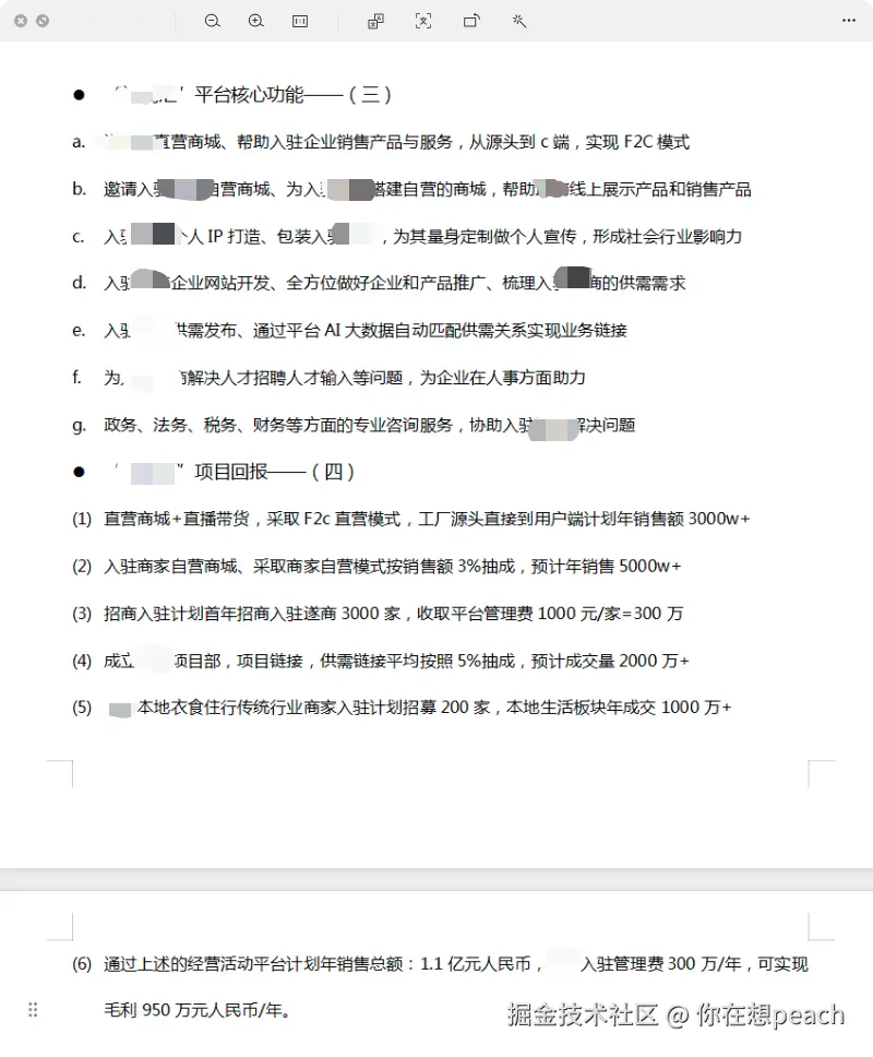
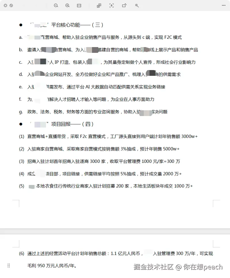
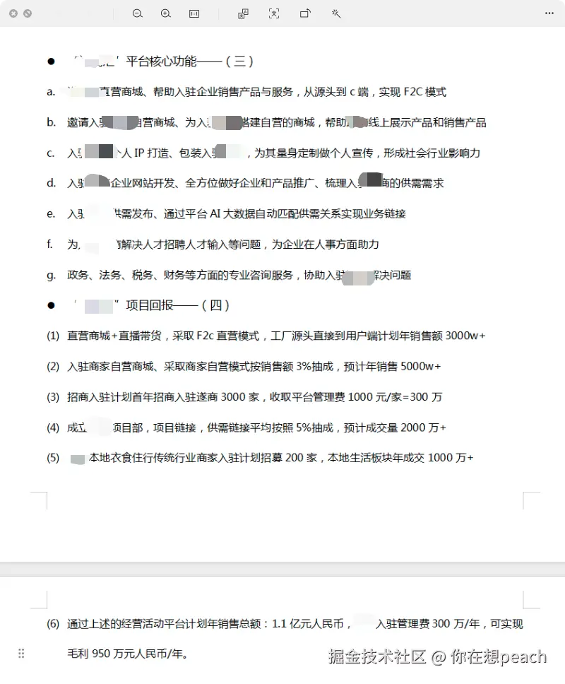
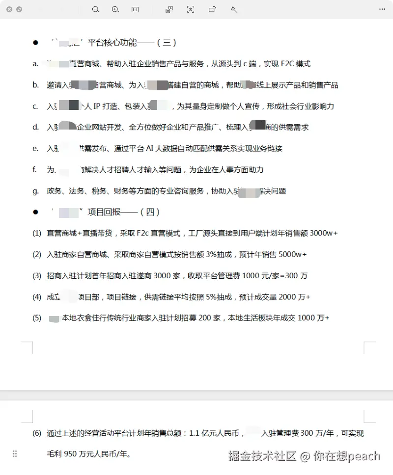
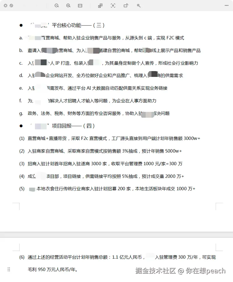
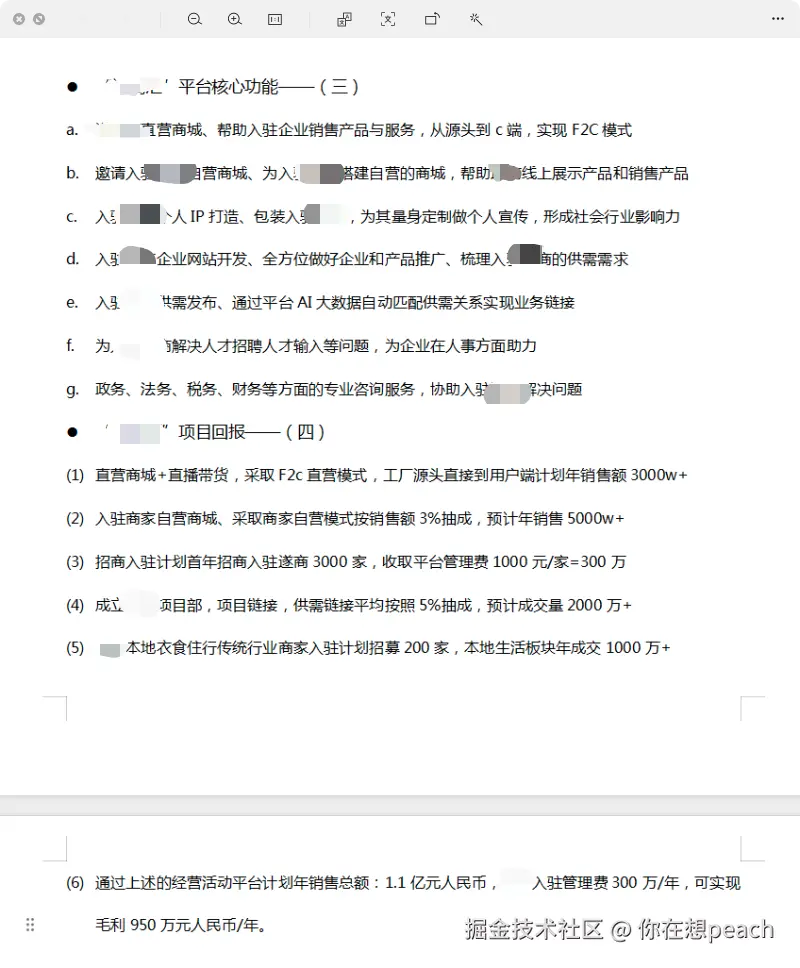
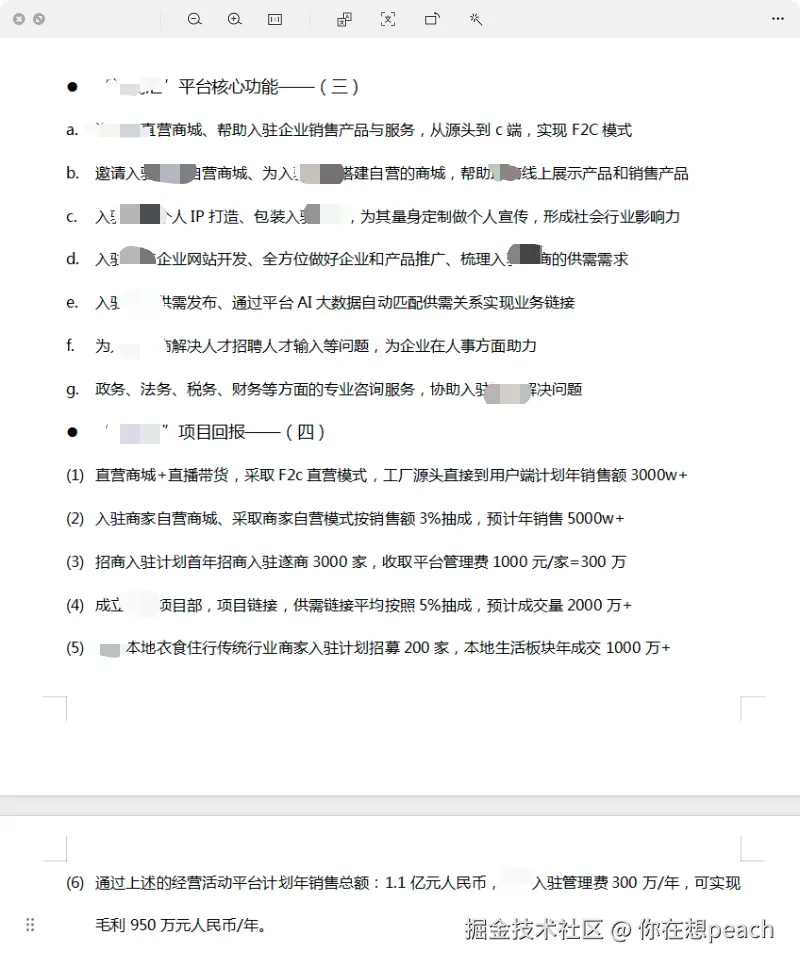
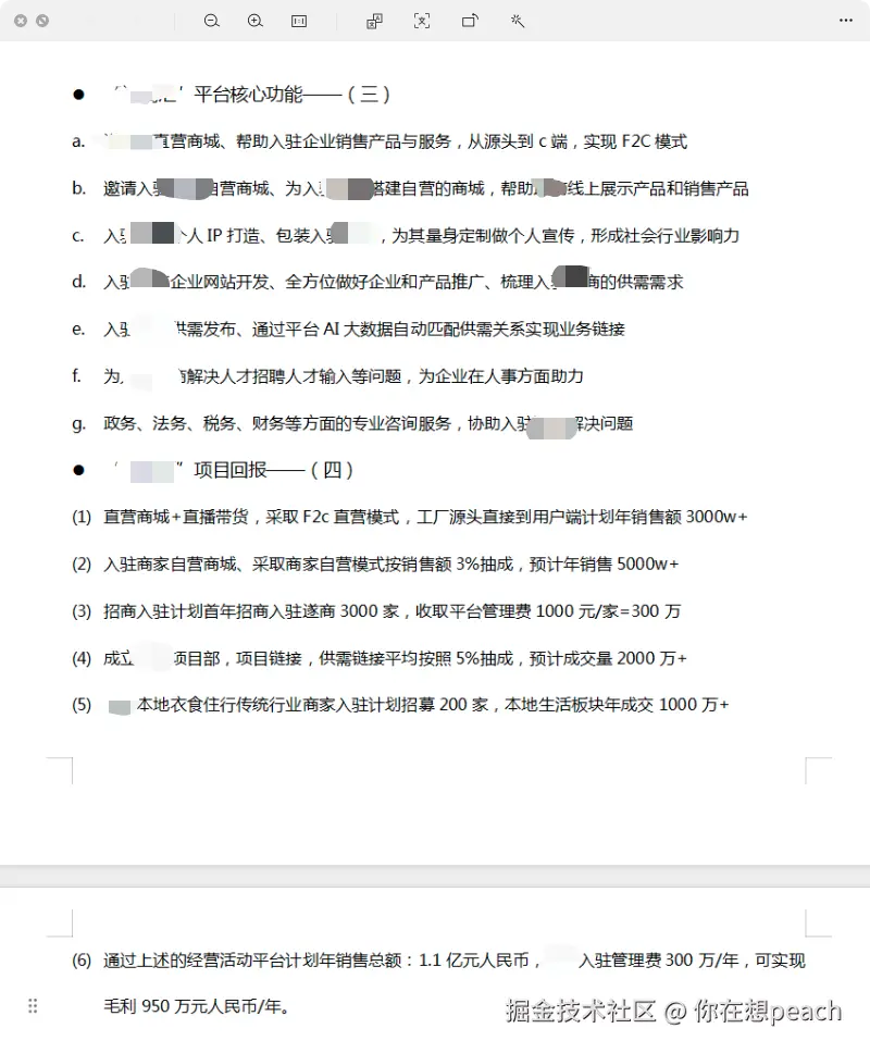
获得徽章 0
- 公司昨年10月份成立的。此前我在成都上班,还没离职前就在boos上面找到了这家公司发布的职位因为是在老家离家近(3km),然后国庆就回来聊了聊(打算做自己的项目)自此就从上家公司离职了。国庆收假后就去公司帮忙安装一下办公桌子(某宝买的自己安装的那种),差不多到11月份才开始正式办公吧。结果就是接一些外包项目,自己的项目是一点也没动过。到今年扩充业务也陆陆续续招了一些视频剪辑拍摄的给我们这个城市的一个县城的一个文旅账号发布视频。这期间要说正儿八经的开发项目也只招了2个,到这个月也快弄完了就准备动手自己公司的项目了。图片里数据写的这么好看结果5,6月的工资都还没发,无力吐槽,摸鱼个把月了展开等人赞过204
- 来了后续来了,结果就是选择停止了那看似有趣但危机重重的不联系玩法(为什么这样玩 其实原因有以下2点,第一:不想让我太累因为我们约定2周回去一次其实哪有2周一次差不多每周都会回老家其实也不远动车就一个小时左右,第二:因为职业的原因她在培训机构给小学生补课上一天班其实也累也想休息就不想动不想约会,更何况现在放暑假了,课比较多)。评论区也看了那么多的评论有吃瓜的有开玩笑的也有正儿八经评论的,但是其中有一条评论到当bing的,这算是提醒到我了所以我就去问了问,至于为什么觉得这个当bing的有提防可以去看一看这一条古老的沸点
juejin.cn 最后就是那包纸是路上那些婆婆阿姨发的
展开等人赞过389 - jym 事件的起因是这样的520那天晚上和她在一起吃饭,吃饭的过程中我俩谈到了一个话题 然后我就一直在说,她就想着打断我,但是我没有让她,我自顾自的等我说完了我在给她说。我当时心里也知道她想打断我说话 也其实是想逗我,但是我没有让着她。就导致了后面的事 事先没给我说 要睡觉的时候给我说周日约了朋友玩。她觉得太内耗自己了太敏感了,我该咋做啊
周日晚上打视频到凌晨4点多,反正也睡不着了,所以我就成了特种兵,因为她大学是在眉山读的书之前也给我说过那里的泡椒兔好吃,然后我就凌晨4点多给领导发消息装怪说生病了请个假,我就眯了2个多小时出门成都->眉山->成都->遂宁->成都 去给她买了她心心恋恋的泡椒兔,其实很多问题真的是抱一抱就能解决的可惜没有在身边,基本也只有周末了才回去一次。展开赞过143
![[微笑]](http://lf-web-assets.juejin.cn/obj/juejin-web/xitu_juejin_web/img/jj_emoji_1.7d9f699.png)
![[流泪]](http://lf-web-assets.juejin.cn/obj/juejin-web/xitu_juejin_web/img/jj_emoji_6.dde0d83.png)