【Android 14源码分析】WMS-窗口显示-第三步:finishDrawingWindow

4,224 阅读30分钟

忽然有一天,我想要做一件事:去代码中去验证那些曾经被“灌输”的理论。

                        -- 服装学院的IT男

本篇已于 2024-7-19 基于 Android U 代码进行修订,且已收录于Activity短暂的一生系列。

窗口显示流程一共分为以下5篇:

窗口显示-流程概览与应用端流程分析

窗口显示-第一步:addWindow

窗口显示-第二步:relayoutWindow -1

窗口显示-第二步:relayoutWindow -2

窗口显示-第三步:finishDrawingWindow

1. 流程概述

流程图-窗口显示总流程.png

目前窗口的显示到了最后一步。 在 addWindow 流程中,创建挂载了 WindowState 在 relayoutWindow 流程为这个窗口创建了 Surface 并且还计算好了这个窗口的大小和在屏幕上的位置,并把窗口的 Surface 状态设置为了 DRAW_PENDING 。 这一步执行完后,应用端就可以开始绘制 View 树了,绘制完成后,需要把内容显示到屏幕上,也就是现在这个 Surface ,这一步就是本篇分析的内容:finishDrawingWindow 流程。

1.1 明确目标

现在可以明确 finishDrawingWindow 流程目的只有1个:把窗口的内容显示到屏幕上。

这里可能会有几个疑问:

    1. 在 relayoutWindow 流程不是已经创建好 Surface 了吗?这一步目的是“把窗口的内容显示到屏幕上”,应用端拿到 Surface 绘制完 UI 等 VSync 来的时候上帧不就屏幕上有画面了?
    1. 难道应用端每一帧绘制完都需要走这个 finishDrawingWindow 流程吗?

回答问题之前,先看一个案例:屏幕旋转

在屏幕旋转的时候会应用窗口的改变,这一阶段手机屏幕的 UI 的很混乱的,为了提示用户体验,google 的做法是旋转之前截个屏,然后创建一个层级很高的图层显示这个截图。这样一来旋转期间,用户看到的就是截图的内容。

这里又有个疑问,既然是这样那为啥还有那么多旋转黑屏的问题?这是因为动画执行的时间是写在动画文件里的,并不是根据旋转逻辑执行完毕来的(我本以为是以这个为动画结束条件)。当然这不是当前重点。

所以现在看一下这个截图图层的代码逻辑:

# ScreenRotationAnimation
    // 截屏图层SurfaceControl
    private SurfaceControl mScreenshotLayer;
    ScreenRotationAnimation(DisplayContent displayContent, @Surface.Rotation int originalRotation) {
        ......
        // 拿到一个事务
        final SurfaceControl.Transaction t = mService.mTransactionFactory.get();
        try {       
            ......
            // 1. 创建截图的图层
            String name = "RotationLayer";
            mScreenshotLayer = displayContent.makeOverlay()
                    .setName(name)
                    ......
                    .setBLASTLayer() // 设置为“Buff”图层
                    .build();
            ......
            // 获取截图buff
            GraphicBuffer buffer = GraphicBuffer.createFromHardwareBuffer(
                    screenshotBuffer.getHardwareBuffer());
            ......
            t.setBuffer(mScreenshotLayer, buffer);// 2. 设置截图buff给截图的图层
            t.setColorSpace(mScreenshotLayer, screenshotBuffer.getColorSpace());
            // 3. 执行显示 Surface
            t.show(mScreenshotLayer);
            t.show(mBackColorSurface); 
        } ......
        ......
        // 4. 事务提交
        t.apply();
    }

在上层控制一个 Surface 的显示分为4步:

    1. 创建 SurfaceControl
    1. 设置 buff 给SurfaceControl (显示内容)
    1. 执行 SurfaceControl.Transaction::show 传递这个 Surface
    1. 执行 SurfaceControl.Transaction::apply 通知 SurfaceFlinger

Surface显示步骤.png

也就是说一个 Surface 最新显示到屏幕上是通过 SurfaceControl.Transaction 事务完成的,需要把显示 Surface 的要求加的事务中(show) 在执行事务的条件,这样 SurfaceFlinger 才会把显示对应的 Layer 。

其中 1,2 两步在 relayoutWindow 流程和应用端绘制 View 树就完成了这个时候 Surface 下的 buff 是有内容的,但是还没有显示到屏幕上。所以要执行 finishDrawingWindow 流程来让 SurfaceFlinger 显示这个 Layer 。这也是第一个问题的答案。

第二个问题的答案是应用不需要每一帧绘制完都执行 finishDrawingWindow 流程,后面的应用上帧就是通过 Surface 内部的生产消费者模型完成。

1.2 流程概览

二级框图-finishDrawingWindow.png

如图整个流程可以分为以下几步:

    1. 应用端绘制后触发 finishDrawingWindow 流程
    1. system_server 将窗口的 Surface 状态从原来是 DRAW_PENDING 更新到 COMMIT_DRAW_PENDING 表示准备提交
    1. 然后触发一次 layout 这次 layout 的目的是将这个窗口的 Surface 显示到屏幕上
    • 3.1 状态设置到 READY_TO_SHOW 表示准备显示
    • 3.2 状态设置到 HAS_DRAWN 表示已经显示在屏幕上
    • 3.3 把这次 layout 对 Surface 的操作通过 SurfaceControl.Transaction 统一提交到 SurfaceFlinger
    1. SurfaceFlinger 显示窗口的 Layer

1.3 窗口Surface状态

在上面的流程图里可以看到出现了 “状态”,可以思考以下 WindowState 这个类命名。 在 2016 有个网红歌曲《PPAP》,所以 Window + State = WindowState?

这个 State 指的就是这个窗口对应的 Surface 状态 。

窗口状态定义在 WindowStateAnimator.java 下面,结合源码的注释和实际场景简单解释一下各个状态:

# WindowStateAnimator

    /** This is set when there is no Surface */
    // 没有 Surface的时候,说明没有创建或者窗口销毁
    static final int NO_SURFACE = 0;
    /** This is set after the Surface has been created but before the window has been drawn. During
     * this time the surface is hidden. */
    // Surface 刚刚创建但是还没绘制的状态。 也就是 relayoutWindow 流程时设置的
    static final int DRAW_PENDING = 1;
    /** This is set after the window has finished drawing for the first time but before its surface
     * is shown.  The surface will be displayed when the next layout is run. */
    // 窗口第一次完成绘制之后的状态,将在下一次 layout 的时候执行。
    // 是等待提交到SF的状态
    static final int COMMIT_DRAW_PENDING = 2;
    /** This is set during the time after the window's drawing has been committed, and before its
     * surface is actually shown.  It is used to delay showing the surface until all windows in a
     * token are ready to be shown. */
    // 已经提交到SF, 准备显示到屏幕上
    static final int READY_TO_SHOW = 3;
    /** Set when the window has been shown in the screen the first time. */
    // 窗口已经显示
    static final int HAS_DRAWN = 4;

Surface状态的状态切换流程如下:

流程图-Surface状态.png

    1. 在 relayoutWindow 流程创建 Surface 后在 createSurfaceLocked 方法将状态设置为 DRAW_PENDING
    1. 应用绘制完成会后触发 finishDrawingWindow 方法,这个方法分为以下几步:
    • 2.1 流程开始就通过 finishDrawingLocked 方法设置状态为 COMMIT_DRAW_PENDING
    • 2.2 执行 requestTraversal 触发 layout 流程,这里可能对多次执行。相关的事情都在内部的 applySurfaceChangesTransaction 方法中处理
      • 2.2.1 在 commitFinishDrawingLocked 方法把窗口状态设置为 READY_TO_SHOW
      • 2.2.2 在 performShowLocked 方法把窗口状态设置为 HAS_DRAWN
      • 2.2.3 执行 prepareSurfaces 方法,最终构建窗口 Surface 显示的事务
    1. layout 流程 WindowManagerService::closeSurfaceTransaction 方法里会真正将事务提交到 SurfaceFlinger 处理

所以现在更明确的当前流程的主线任务:

    1. 找到设置 Surface 状态为 COMMIT_DRAW_PENDING READY_TO_SHOW HAS_DRAWN 的地方。
    1. 找到执行 SurfaceControl.Transaction::show 和 SurfaceControl.Transaction::apply 执行的地方就完成了。

1.4 完整流程图

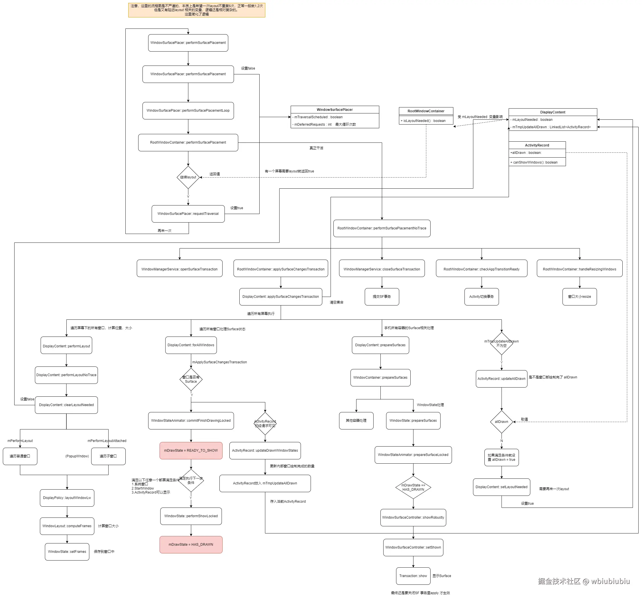
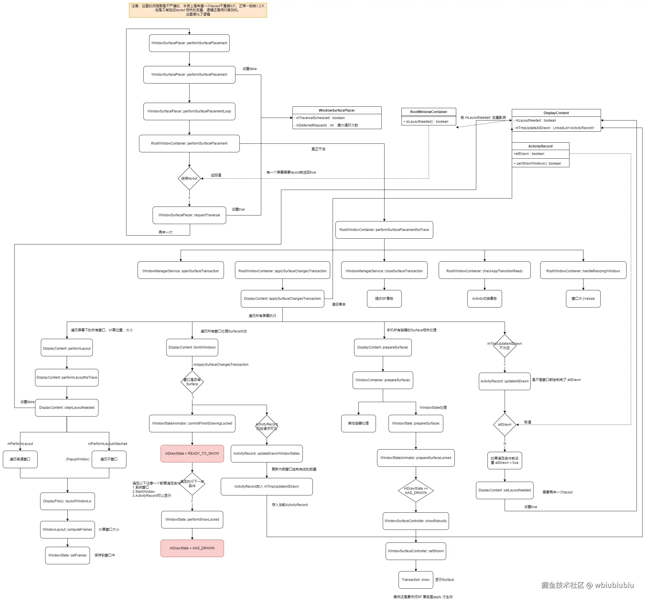
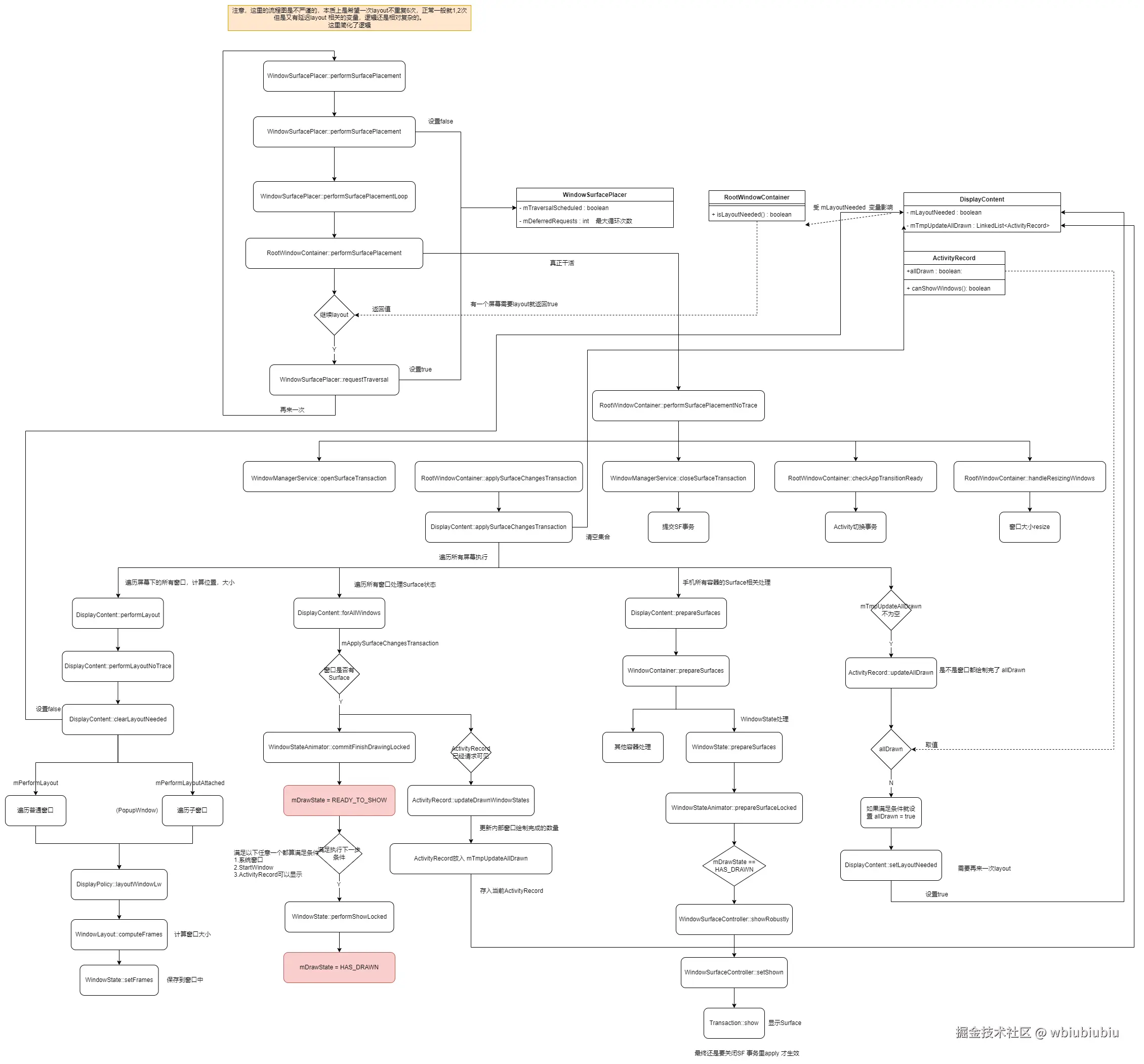
本篇的主要逻辑和上篇一样,也是在一次 layout 里,layout 几户覆盖了所有的窗口逻辑,非常复杂,这里只贴出关于窗口显示逻辑流程图:

流程图-完整-layout.png

2. 应用端处理

既然是绘制完成后的处理,触发的地方还是应用端本身,只有应用端绘制完成了才会触发逻辑。

再看一下 ViewRootImpl::setView 的调用链:

ViewRootImpl::setView
   ViewRootImpl::requestLayout
      ViewRootImpl::scheduleTraversals             
            ViewRootImpl.TraversalRunnable::run              -- Vsync相关--scheduleTraversals
                ViewRootImpl::doTraversal
                    ViewRootImpl::performTraversals 
                        ViewRootImpl::relayoutWindow
                            Session::relayout                -- 第二步:relayoutWindow
                            ViewRootImpl::updateBlastSurfaceIfNeeded
                                Surface::transferFrom        -- 应用端Surface赋值
                        ViewRootImpl::performMeasure         -- View绘制三部曲 --Measure
                        ViewRootImpl::performLayout          -- View绘制三部曲 --Layout  
                        ViewRootImpl::createSyncIfNeeded
                            SurfaceSyncGroup::init 
                                ViewRootImpl::reportDrawFinished 
                                    Session::finishDrawing   -- 第三步:finishDrawingWindow
                        ViewRootImpl::performDraw            -- View绘制三部曲 --Draw    
                        SurfaceSyncGroup::markSyncReady      -- 触发绘制完成回调
   Session.addToDisplayAsUser                                -- 第一步:addWindow

时序图-finishDrawingWindow-应用端.jpg

前面分析【relayoutWindow流程】的时候已经分析过 ViewRootImpl::performTraversals 方法了,不过当前重点不一样,所以还需要再看一遍这个方法(增加了一些当前流程相关的代码)

# ViewRootImpl
    // 创建对象
    private SurfaceSyncGroup mActiveSurfaceSyncGroup;
    // 是否有同步的内容需要上报
    boolean mReportNextDraw;

    private void performTraversals() {
        ......
        // mWinFrame保存的是当前窗口的尺寸
        Rect frame = mWinFrame;
        ----1.1 硬绘相关----
        // 硬件加速是否初始化
        boolean hwInitialized = false;
        ......
        ----2. relayoutWindow流程----
        // 内部会将经过WMS计算后的窗口尺寸给mWinFrame
        relayoutResult = relayoutWindow(params, viewVisibility, insetsPending);
        ......
        // 1.2 初始化硬件加速,将Surface与硬件加速绑定
        hwInitialized = mAttachInfo.mThreadedRenderer.initialize(mSurface);
        ......
        ----  3.1 View绘制三部曲--Measure
        performMeasure(childWidthMeasureSpec, childHeightMeasureSpec);
        ......3.2 View绘制三部曲--Layout
        performLayout(lp, mWidth, mHeight);
        ......
        // 设置 mReportNextDraw = true,表示当前需要上报SurfaceFlinger
        if ((relayoutResult & WindowManagerGlobal.RELAYOUT_RES_FIRST_TIME) != 0) {
            reportNextDraw(); // 打开应用的时候触发上报
        }
        ----4.1 finishDrawing流程----
        createSyncIfNeeded();
        ...... 3.3 View绘制三部曲--Draw  
        if (!performDraw() && mSyncBufferCallback != null) {
            mSyncBufferCallback.onBufferReady(null);
        }
        ......
        // 4.2 触发执行回调
        mActiveSurfaceSyncGroup.markSyncReady();
        ......
   }
    1. 后续需要介绍软绘硬绘的流程,所以可以看到硬绘的初始化逻辑也在这个方法
    1. relayoutWindow 相关
    1. 经过第二步 relayoutWindow 后 View 就可以绘制了
    1. 绘制完成后就要通知 SurfaceFlinger 进行合成了,也就是本篇分析的 finishDrawing 流程

当前分析 finishDrawing 流程,首先可以看到 relayoutWindow 方法执行后,会触发3个View绘制的方法,也就是常说的 View 绘制三部曲,但是这里有个奇怪的地方: “4.1 createSyncIfNeeded” 方法是触发 finishDrawingWindow 的,但是这个方法在 “3.3 performDraw”的上面。

这是因为代码的顺序不代表真正的执行顺序,这里的“4.1 createSyncIfNeeded”只是设置了“回调”,等时机到了就会触发执行,而这个时机就是 View 绘制完成后,在 “4.2 markSyncReady 触发”

这一部分的逻辑有点绕,不过目前分析的是主流程,所以这块逻辑以上的描述当黑盒理解这段的调用: View 绘制结束后就会在 4.2 出触发 4.1 内部的执行,进入触发 finishDrawingWindow 流程即可。

这部分的代码 U 做了重构,后面再单独写一篇详细解释直接的调用逻辑。

2.1 finishDrawingWindow 的触发

在 ViewRootImpl::performTraversals 方法最后会执行 SurfaceSyncGroup::markSyncReady 方法,最终会触发 ViewRootImpl::createSyncIfNeeded 方法下的 ViewRootImpl::reportDrawFinished 来真正 finishDrawingWindow 流程。

# ViewRootImpl
    // 创建对象
    private SurfaceSyncGroup mActiveSurfaceSyncGroup;
    // 是否有同步的内容需要上报
    boolean mReportNextDraw;

    private void createSyncIfNeeded() {
        // 如果已经在本地进行同步或者没有需要同步的内容
        // mReportNextDraw 变量也是控制每一帧绘制完不都要执行 finishDrawingWindow 流程的原因
        if (isInWMSRequestedSync() || !mReportNextDraw) {
            return;
        }
        
        // 获取当前同步序列号
        final int seqId = mSyncSeqId;
        
        // 传入一个匿名类
        mWmsRequestSyncGroupState = WMS_SYNC_PENDING;
        mWmsRequestSyncGroup = new SurfaceSyncGroup("wmsSync-" + mTag, t -> {
                // 合并传入的transaction到mSurfaceChangedTransaction中
                mWmsRequestSyncGroupState = WMS_SYNC_MERGED;
                // 重点* 报告绘制完成,传入之前获取的序列号
                reportDrawFinished(t, seqId);
        });
        
        if (DEBUG_BLAST) {
            // 打印日志
            Log.d(mTag, "Setup new sync=" + mWmsRequestSyncGroup.getName());
        }
        
        // 将mSyncTarget添加到mSyncId对应的同步中
        mWmsRequestSyncGroup.add(this, null /* runnable */);
    }

这个方法的重点就是在应用绘制完成后触发 finishDrawingWindow 流程,也就是触发 ViewRootImpl::reportDrawFinished 方法。

# ViewRootImpl

    private void reportDrawFinished(@Nullable Transaction t, int seqId) {
        // 日志和Trace相关
        if (DEBUG_BLAST) {
            Log.d(mTag, "reportDrawFinished");
        }
        if (Trace.isTagEnabled(Trace.TRACE_TAG_VIEW)) {
            Trace.instant(Trace.TRACE_TAG_VIEW, "reportDrawFinished " + mTag + " seqId=" + seqId);
        }

        try {
            // 重点* finishDrawing流程
            mWindowSession.finishDrawing(mWindow, t, seqId);
            ......
        } ......
        ......
    }

# Session
    @Override
    public void finishDrawing(IWindow window,
            @Nullable SurfaceControl.Transaction postDrawTransaction, int seqId) {
        if (DEBUG) Slog.v(TAG_WM, "IWindow finishDrawing called for " + window);
        if (Trace.isTagEnabled(TRACE_TAG_WINDOW_MANAGER)) {
            Trace.traceBegin(TRACE_TAG_WINDOW_MANAGER, "finishDrawing: " + mPackageName);
        }
        // 触发WMS 执行finishDrawingWindow 流程
        mService.finishDrawingWindow(this, window, postDrawTransaction, seqId);
        Trace.traceEnd(TRACE_TAG_WINDOW_MANAGER);
    }

唯一做的一件事就是跨进程触发 WindowManagerService::finishDrawingWindow 。 到这里应用端的事情就处理完了,后面的流程在 system_server 进程。

3. system_server处理

system_server 处理主要的调用链整理如下:

WindowManagerService::finishDrawingWindow
    WindowState::finishDrawing
        WindowStateAnimator::finishDrawingLocked    -- COMMIT_DRAW_PENDING
    WindowPlacerLocked::requestTraversal           -- 触发layout
        Traverser::run
            WindowSurfacePlacer::performSurfacePlacement
                WindowSurfacePlacer::performSurfacePlacementLoop
                    RootWindowContainer::performSurfacePlacement  -- 开始layout逻辑
                        RootWindowContainer::performSurfacePlacementNoTrace
                            WindowManagerService::openSurfaceTransaction      -- 打开Surface事务
                            RootWindowContainer::applySurfaceChangesTransaction  -- 处理Surface事务
                                DisplayContent::applySurfaceChangesTransaction   -- 遍历每个屏幕
                                    DisplayContent::performLayout                          -- relayoutWinodw 流程
                                    DisplayContent::forAllWindows                          -- 每个窗口执行mApplySurfaceChangesTransaction
                                        WindowStateAnimator::commitFinishDrawingLocked     -- READY_TO_SHOW
                                            WindowState::performShowLocked                 -- HAS_DRAWN
                                    DisplayContent::prepareSurfaces                        -- Surface 处理
                                        WindowContainer::prepareSurfaces                   -- 遍历每个孩子
                                            WindowState::prepareSurfaces                   -- 忽略其他,只看窗口的实现
                                            WindowStateAnimator::prepareSurfaceLocked
                                                WindowSurfaceController::showRobustly
                                                    WindowSurfaceController::setShown
                                                        SurfaceControl.Transaction::show    -- Surface显示
                            WindowManagerService::closeSurfaceTransaction    -- 处理关闭Surface事务
                                SurfaceControl::closeTransaction
                                    GlobalTransactionWrapper::applyGlobalTransaction
                                        GlobalTransactionWrapper::nativeApplyTransaction    -- 触发native

时序图-finishDrawingWindow-服务端.png

现在开始撸代码:

# WindowManagerService
    final WindowSurfacePlacer mWindowPlacerLocked;

    void finishDrawingWindow(Session session, IWindow client,
            @Nullable SurfaceControl.Transaction postDrawTransaction, int seqId) {
        if (postDrawTransaction != null) {
            postDrawTransaction.sanitize(Binder.getCallingPid(), Binder.getCallingUid());
        }

        final long origId = Binder.clearCallingIdentity();
        try {
            synchronized (mGlobalLock) {
                // 获取到对应的WindowState
                WindowState win = windowForClientLocked(session, client, false);
                // T版本这里是个 proto日志
                Slog.w(TAG, "finishDrawingWindow: "+win+" mDrawState="
                         +(win != null ? win.mWinAnimator.drawStateToString() : "null"));
                // 重点* 1. 执行WindowState::finishDrawing
                if (win != null && win.finishDrawing(postDrawTransaction, seqId)) {
                    if (win.hasWallpaper()) {
                        win.getDisplayContent().pendingLayoutChanges |=
                                WindowManagerPolicy.FINISH_LAYOUT_REDO_WALLPAPER;
                    }
                    // 将当前WindowState.mLayoutNeeded置为true
                    win.setDisplayLayoutNeeded();
                    // 重点* 2. 请求进行布局刷新
                    mWindowPlacerLocked.requestTraversal();
                }
            }
        } finally {
            Binder.restoreCallingIdentity(origId);
        }
    }

system_server 进程第一个处理的方法就是 WindowManagerService::finishDrawingWindow 这个方法也就做了2件事:

    1. WindowState::finishDrawing 将 Surface 状态设置为 COMMIT_DRAW_PENDING
    1. WindowSurfacePlacer::requestTraversal 框架层的 layout ,将状态设置为 READY_TO_SHOW ,HAS_DRAWN ,然后通知到 SurfaceFlinger

这里有上述的2个流程需要分析,首先会执行 WindowState::finishDrawing ,将 WindowState 状态设置为 COMMIT_DRAW_PENDING ,表示应用端已经绘制完成了,可以提交给SF了。

第一步操作完之后,就会执行 WindowSurfacePlacer::requestTraversal ,这个方法是执行一次 layout 逻辑。

在前面看窗口状态 COMMIT_DRAW_PENDING 定义的时候,google 注释提过: “会下一次 layout 的时候显示到屏幕上”,指的就是在这里触发的 layout。

在第二步 layout 的时候会遍历每个窗口,目前只关心当前分析的场景的这个窗口,在这次 layout 会做3件事:

    1. 将窗口状态设置为 READY_TO_SHOW
    1. 将窗口状态设置为 HAS_DRAWN
    1. 通过 SurfaceControl.Transaction 通知 SurfaceFlinger 做显示合成

下面开始在代码中梳理流程。

3.1 WindowState状态 -- COMMIT_DRAW_PENDING

# WindowState
    final WindowStateAnimator mWinAnimator;
    boolean finishDrawing(SurfaceControl.Transaction postDrawTransaction, int syncSeqId) {
   		......
   		// 主流程
        final boolean layoutNeeded =
                mWinAnimator.finishDrawingLocked(postDrawTransaction, mClientWasDrawingForSync);
        mClientWasDrawingForSync = false;
        // We always want to force a traversal after a finish draw for blast sync.
        return !skipLayout && (hasSyncHandlers || layoutNeeded);
    }

主要是执行了 WindowStateAnimator::finishDrawingLocked ,内部会将 WindowState 的状态设置为 COMMIT_DRAW_PENDING ,这个是非常重要的一步。

# WindowStateAnimator

    boolean finishDrawingLocked(SurfaceControl.Transaction postDrawTransaction,
            boolean forceApplyNow) {
        ......
        // 只有当前状态是DRAW_PENDING的时候才可以走进逻辑
        if (mDrawState == DRAW_PENDING) {
            ProtoLog.v(WM_DEBUG_DRAW,
                    "finishDrawingLocked: mDrawState=COMMIT_DRAW_PENDING %s in %s", mWin,
                    mSurfaceController);
            if (startingWindow) {
                // 如果是StartingWindow还有专门的log
                ProtoLog.v(WM_DEBUG_STARTING_WINDOW, "Draw state now committed in %s", mWin);
            }
            mDrawState = COMMIT_DRAW_PENDING;
            // 表示需要 layout
            layoutNeeded = true;
        }
        ......
    }

这样第一步就执行完了,流程很简单,只是设置窗口状态为 COMMIT_DRAW_PENDING 。

3.2 本次layout 流程简述

上一小节只是改了状态,下一个状态是 READY_TO_SHOW ,前面看到google对它有一个注释:The surface will be displayed when the next layout is run.

也就是说在下一次 layout 会触发 Surface 的显示,所以关键流程还是在 “next layout”,

那什么是 “next layout” ?

我们知道屏幕上有任何风吹操作都会触发一次 layout 流程,主要就是执行 WindowSurfacePlacer::performSurfacePlacement 这就是 一次 layout 。

WindowPlacerLocked::requestTraversal 触发的 layout 流程就是之前 relayoutWindow 流程看到的 WindowSurfacePlacer::performSurfacePlacement 。这个流程触发的地方非常多,只是当前 finishDrawingWindow 会主动触发一次罢了。对于这种高频率触发的方法,需要留意一下,初学者知道每个主流程会走什么逻辑就好,慢慢的随着知识体系的构建,再看这个流程其实就没那么复杂了。

WindowSurfacePlacer::performSurfacePlacement 的逻辑会遍历屏幕上每一个窗口,然后让其根据最新情况做对应的处理,比如 relayoutWinodw 流程的时候就会遍历到窗口做 执行 computeFrames 计算窗口大小。

当前分析的场景自然也会遍历窗口,触发这次 layout 的目的就是让当前这个窗口的 Surface 提交到 SurfaceFlinger 。

这个流程之前看过了,所以直接从 RootWindowContainer::performSurfacePlacement 方法开始

# RootWindowContainer

    // 这个方法加上了trace
    void performSurfacePlacement() {
        Trace.traceBegin(TRACE_TAG_WINDOW_MANAGER, "performSurfacePlacement");
        try {
            performSurfacePlacementNoTrace();
        } finally {
            Trace.traceEnd(TRACE_TAG_WINDOW_MANAGER);
        }
    }
    // 主要干活的还是这个
    void performSurfacePlacementNoTrace() {
        ......
        // Trace
        Trace.traceBegin(TRACE_TAG_WINDOW_MANAGER, "applySurfaceChanges");
        // 开启Surface事务
        mWmService.openSurfaceTransaction();
        try {
            // 重点* 1. 处理Surface事务
            applySurfaceChangesTransaction();
        } catch (RuntimeException e) {
            Slog.wtf(TAG, "Unhandled exception in Window Manager", e);
        } finally {
            // 关闭Surface事务
            mWmService.closeSurfaceTransaction("performLayoutAndPlaceSurfaces");
            Trace.traceEnd(TRACE_TAG_WINDOW_MANAGER);
        }
        ......
        // 重点* 2. 处理App事务
        checkAppTransitionReady(surfacePlacer);
        ......
    }

这里就有2个主要流程,也是2个类型的事务处理:

    1. applySurfaceChangesTransaction 方法,执行 Surface 事务

可以看到这行代码前后有 SurfaceTransaction 的打开和关闭,那说明这里的逻辑是会触发 Surface 操作的。

applySurfaceChangesTransaction 方法内部做很多事,比如上一篇的 layoutWindow 流程,当前分析的场景在这个方法里会执行将窗口状态设置为 READY_TO_SHOW 和 HAS_DRAWN ,并且构建一个 Surface 事务来显示当前窗口的 Surface 。

然后会在 WindowManagerService::closeSurfaceTransaction 方法中触发 SurfaceTransaction 的 apply 把 Surface 操作的事务提交到 SurfaceFlinger 。

    1. checkAppTransitionReady 方法,执行 App 事务。 这个方法也是很常见并且核心的,Framework 层专门定义了 AppTransition 来表示一些 APP 的事务,根据用户具体的操作执行对应的 App 事务。如果事务已经满足执行条件,则会触发对应的 AppTransition 执行,然后也有一些窗口动画的触发。 checkAppTransitionReady 触发的流程也会触发如果条件满足,也是会触发设置窗口状态为 HAS_DRAWN 逻辑的。只不过随着 google 的代码更新,目前正常启动流程,HAS_DRAWN 的设置还是在 applySurfaceChangesTransaction 触发的流程里。这个后面还会再提一下。

这个方法知道一下即可,当前流程不重点分析。

3.3 applySurfaceChangesTransaction 方法概览

# RootWindowContainer
    private void applySurfaceChangesTransaction() {
        ......
        // 遍历每个屏幕
        final int count = mChildren.size();
        for (int j = 0; j < count; ++j) {
            final DisplayContent dc = mChildren.get(j);
            dc.applySurfaceChangesTransaction();
        }
        ......
    }

不考虑多个屏幕的场景。

# DisplayContent
    // 需要更新是否已经绘制的集合
    private final LinkedList<ActivityRecord> mTmpUpdateAllDrawn = new LinkedList();

    void applySurfaceChangesTransaction() {
        ......
        // 新的执行,清除数据
        mTmpUpdateAllDrawn.clear();
        ......
        // 重点* 1. layoutWindow 流程
        performLayout(true /* initial */, false /* updateInputWindows */);
        ......
        Trace.traceBegin(TRACE_TAG_WINDOW_MANAGER, "applyWindowSurfaceChanges");
        try {
            // 重点* 2. 遍历所有窗口执行 lambda表达式
            forAllWindows(mApplySurfaceChangesTransaction, true /* traverseTopToBottom */);
        } finally {
            Trace.traceEnd(TRACE_TAG_WINDOW_MANAGER);
        }
        // 重点* 3. Surface 操作
        prepareSurfaces();
        ......
        // 如果有需要更新的ActivityRecord则处理
        while (!mTmpUpdateAllDrawn.isEmpty()) {
            final ActivityRecord activity = mTmpUpdateAllDrawn.removeLast();
            // See if any windows have been drawn, so they (and others associated with them)
            // can now be shown.
            // 内部会设置这个ActivityRecord 下的 allDrawn 为true
            activity.updateAllDrawn();
        }
    }

这里有有个3重要的流程:

    1. relayoutWinodw 流程计算窗口大小(已经分析过,当前不管)
    1. 遍历每个窗口,执行 mApplySurfaceChangesTransaction 这个 lambda表达式 ,当前分析的场景是会把目标窗口状态设置为 READY_TO_SHOW 和 HAS_DRAWN
    1. Framework 层对Surface 的操作,当前场景就是会提交一个 Surface 显示的事务

第一点在 relayoutWindow 流程分析过来,本篇分析后面2个。

这里还有一个重要的数据结构:mTmpUpdateAllDrawn

这个集合存储的是这次 layout 执行到当前 applySurfaceChangesTransaction 方法时,哪些 ActivityRecord 需要更新 allDrawn 属性了。

ActivityRecord 下面的这个 allDrawn 变量表示当前 ActivityRecord 下面的窗口是否全部绘制。

执行方法前会先把 mTmpUpdateAllDrawn 清空,然后在方法末尾遍历是否有元素。 那这个集合的元素是在哪里添加的呢?

在每个 WindowState 执行 mApplySurfaceChangesTransaction 时,如果符合条件就会加入集合。

3.4 READY_TO_SHOW和HAS_DRAWN

状态的设置在上面说的3个重点流程的第二点,也就是这一句代码触发。

forAllWindows(mApplySurfaceChangesTransaction, true /* traverseTopToBottom */);

这句代码会从上到下遍历每个窗口,然后执行 lambda 表达式, mApplySurfaceChangesTransaction 的定义如下

# DisplayContent

    private final Consumer<WindowState> mApplySurfaceChangesTransaction = w -> {
	    ......
        final WindowStateAnimator winAnimator = w.mWinAnimator;
        ......
        // 判断当前是否有Surface
        if (w.mHasSurface) {
            // Take care of the window being ready to display.
            // 重点 * 1. 主流程设置为 READY_TO_SHOW 和 HAS_DRAWN
            final boolean committed = winAnimator.commitFinishDrawingLocked();
            ......
        }
        ......
        // 重点 * 2. allDrawn 相关逻辑
        // 拿到这个WindowState所属的ActivityRecord
        final ActivityRecord activity = w.mActivityRecord;
        // 已经请求可见
        if (activity != null && activity.isVisibleRequested()) {
            activity.updateLetterboxSurface(w);
            // 更新绘制状态
            final boolean updateAllDrawn = activity.updateDrawnWindowStates(w);
            if (updateAllDrawn && !mTmpUpdateAllDrawn.contains(activity)) {
                // 符合条件加入集合
                mTmpUpdateAllDrawn.add(activity);
            }
        }
        w.updateResizingWindowIfNeeded();
    };

这里有2个逻辑需要注意:

    1. 主流程,将状态设置成 READY_TO_SHOW
    1. allDrawn 属性逻辑

当前还是先看设置 Surface 状态的流程,allDrawn相关的后面单独梳理。

mHasSurface 在 relayoutWindow 流程创建 Surface 时设置为 true ,表示当前 WindowState 的已经有 Surface 。 然后就调用其 WindowStateAnimator::commitFinishDrawingLocked 。

# WindowStateAnimator

    boolean commitFinishDrawingLocked() {
        ......
        // 1. 当前状态的判断,不满足则return
        if (mDrawState != COMMIT_DRAW_PENDING && mDrawState != READY_TO_SHOW) {
            return false;
        }
        // 2. 日志
        ProtoLog.i(WM_DEBUG_ANIM, "commitFinishDrawingLocked: mDrawState=READY_TO_SHOW %s",
                mSurfaceController);
        // 3. 设置状态
        mDrawState = READY_TO_SHOW;
        ......
        // 4. 系统Window或者StartWindow则会走后续流程设置为 HAS_DRAW
        if (activity == null || activity.canShowWindows()
                || mWin.mAttrs.type == TYPE_APPLICATION_STARTING) {
            result = mWin.performShowLocked();
        }
        return result;
        ......
    }

这里有4个点,其中后面2个很重要:

    1. 这个方法每次 layout 的时候都可能会执行过来,所以要判断当前窗口的状态是否符合条件执行后面的逻辑
    1. 这个日志是上层分析黑屏问题看状态状态的关键表示已经把窗口状态设置为 READY_TO_SHOW
    1. 窗口状态设置成 READY_TO_SHOW ,这也是当前分析的主要里程碑
    1. 满足3个条件之一就会执行下一步,将窗口状态设置为 HAS_DRAW
    • 4.1 不依赖 Activity 的窗口,一般是状态栏导航栏这种系统窗口,或者应用启动的悬浮窗
    • 4.2 ActivityRecord::canShowWindows 是否可以显示窗口。这个方法的返回值又受3个因素影响,下一小节解释。
    • 4.3 窗口类型为 StartWindow

可以看到现在窗口的状态已经是 READY_TO_SHOW 了,至于能不能执行到下一步的条件,当前场景是 Activity 下的窗口,所以如果要进去只能满足 “activity.canShowWindows()” 这条。 先给结论,绝大部分情况下,是满足条件的,所以先继续走主线任务,然后再看这个条件的具体控制条件,已经如果这里没满足条件,那又会在什么逻辑把 Surface 状态设置成 HAS_DRAW 。

继续看主线任务:HAS_DRAW 。

# WindowState
    boolean performShowLocked() {
    	......
		// 获取到当前状态
        final int drawState = mWinAnimator.mDrawState;
        // 当前分析过来的条件肯定都是满足的
        if ((drawState == HAS_DRAWN || drawState == READY_TO_SHOW) && mActivityRecord != null) {
        	//窗口类型不为启动窗口
            if (mAttrs.type != TYPE_APPLICATION_STARTING) {
                // remonve startWindow 流程
                mActivityRecord.onFirstWindowDrawn(this);
            } else {
                mActivityRecord.onStartingWindowDrawn();
            }
        }
		// 不满足条件则直接返回,避免重复设置HAS_DRAWN
        if (mWinAnimator.mDrawState != READY_TO_SHOW || !isReadyForDisplay()) {
            return false;
        }
        ......
        // 日志
        ProtoLog.v(WM_DEBUG_ANIM, "performShowLocked: mDrawState=HAS_DRAWN in %s", this);
        // 重点* 状态为HAS_DRAWN
        mWinAnimator.mDrawState = HAS_DRAWN;
        mWmService.scheduleAnimationLocked();
        ......
        return true;
    }

这里会对当前窗口状态做检查,只有满足条件才会将状态设为 HAS_DRAWN。 然后因为这会窗口已经要显示了,可以移除 StartWindow 了。(以后会单独分析)

第一条主线任务到这里已经完成了,状态状态已经被设置为 HAS_DRAWN 了。

但是这毕竟只是代码中状态,一个类的变量而已,还没看到实际显示 Surface 的代码。具体的 Surface 显示逻辑在 prepareSurfaces 中。

3.5 SurfaceControl.Transaction::show

到这里状态状态已经是 HAS_DRAWN 了,现在需要真正的将窗口显示事务提交到 SurfaceFlinger

# DisplayContent

    @Override
    void prepareSurfaces() {
        Trace.traceBegin(TRACE_TAG_WINDOW_MANAGER, "prepareSurfaces");
        try {
            // 1. 拿到事务
            final Transaction transaction = getPendingTransaction();
            // 2. 调用父类方法
            super.prepareSurfaces();

            // 3. 把事务merge到全局事务,供后续统一处理
            SurfaceControl.mergeToGlobalTransaction(transaction);
        } finally {
            Trace.traceEnd(TRACE_TAG_WINDOW_MANAGER);
        }
    }

这里的主要流程是“super.prepareSurfaces();”,不过可以看到前后先是获取到了一个事务,然后再把这个事务 merge 到全局事务,这个全局事务就是 SurfaceControl 下面的一个类,也是一个 Surface 事务。

那说明这之间的 super.prepareSurfaces() 会有 Surface 事务的处理,才需要把它 merge 到全局事务中。

当前逻辑中 super.prepareSurfaces() 内部对 Surface 的处理就是将目标创建的 Surface 显示的事务

统一处理 GlobalTransaction 的时机就是在后面 WindowManagerService::closeSurfaceTransaction 方法处理。

DisplayContent 的父类是 DisplayArea ,不过 DisplayArea::prepareSurfaces 方法也是调用了父类 WindowContainer 的方法,所以直接看 WindowContainer::prepareSurfaces

# WindowContainer
    void prepareSurfaces() {
        ......
        for (int i = 0; i < mChildren.size(); i++) {
            // 遍历孩子
            mChildren.get(i).prepareSurfaces();
        }
    }

WindowContainer::prepareSurfaces 这个方法被很多子类重写,比如前面提到的 DisplayContent 和 DisplayArea ,另外还有像场景的 Task , ActivityRecord , WindowState 等,但是他们内部重写的逻辑也会再调用 “super.prepareSurfaces();”来遍历他的孩子,最终会调用到 DisplayContent 每个容器类,这里的调用略微有点绕,不过也不是很复杂,放慢思路理一下就好了。

其他类的重新不管,当前分析的窗口,所以直接看 WindowState 的实现

# WindowState

    @Override
    void prepareSurfaces() {
        ......
        // 主流程
        mWinAnimator.prepareSurfaceLocked(getSyncTransaction());
        // 调用父类,继续遍历它的孩子
        super.prepareSurfaces();
    }

主要是调用了 WindowStateAnimator::prepareSurfaceLocked 方法,注意参数是是获取了一个 Transaction ,说明要开始对 Surface 做操作了。

# WindowStateAnimator

    WindowSurfaceController mSurfaceController;

    void prepareSurfaceLocked(SurfaceControl.Transaction t) {
        ......
        // 状态是 HAS_DRAWN 才执行
        if (prepared && mDrawState == HAS_DRAWN) {
            if (mLastHidden) {
                mSurfaceController.showRobustly(t);
                ......
            }
        }
        ......
    }

这个方法在 U 有修改,简化了流程。google的修改链接为cs.android.com/android/_/a…

这里又将 Transaction 交到了 WindowSurfaceController 处理,这个类我们在 relayoutWindow 的时候创建窗口 Surface 的时候提过,Window 的 Surface 创建是在这里类控制的,那么提交的逻辑交给它也很合理。

# WindowSurfaceController

    void showRobustly(SurfaceControl.Transaction t) {
        // 1. 关键日志
        ProtoLog.i(WM_SHOW_TRANSACTIONS, "SURFACE SHOW (performLayout): %s", title);
        ......
        // 2. 内部将mSurfaceShown设置为true
        setShown(true);
        // 3. 重点* Surface真正的显示
        t.show(mSurfaceControl);
        ......
    }
    1. 这个日志很关键,表示 Framework 已经将 Surface 提交到 SurfaceFlinger 了。(严格来说需要等后面事务的apply)
    1. 将 mSurfaceShown 变量设置为true, 这个也是分析黑屏问题dump要看第一个关键变量,如果为 false 说明窗口并没有显示,可能是被遮挡了
    1. 这里看到 SurfaceControl.Transaction::show 的调用地方了, 这个 show 就说明需要把 Suface 显示, 也是 finishDrawingWindow 最终的结果。

又完成了一个主线任务 SurfaceControl.Transaction::show 现在只要找到 SurfaceControl.Transaction::apply 的执行地方,就说明 Framework 层已经通知 SurfaceFlinger 了,整个流程也就结束。

3.6 SurfaceControl.Transaction::apply--提交显示Surface事务到SurfaceFlinger

根据前面的分析,直接看 WindowManagerService::closeSurfaceTransaction 方法

# WindowManagerService
    /**
     * Closes a surface transaction.
     * @param where debug string indicating where the transaction originated
     */
    void closeSurfaceTransaction(String where) {
        try {
            Trace.traceBegin(TRACE_TAG_WINDOW_MANAGER, "closeSurfaceTransaction");
            SurfaceControl.closeTransaction();
            mWindowTracing.logState(where);
        } finally {
            Trace.traceEnd(TRACE_TAG_WINDOW_MANAGER);
        }
    }
# SurfaceControl
    // SurfaceControl下定义的全局事务
    static GlobalTransactionWrapper sGlobalTransaction;

    public static void closeTransaction() {
        synchronized(SurfaceControl.class) {
            ......
            sGlobalTransaction.applyGlobalTransaction(false);
        }
    }

    private static class GlobalTransactionWrapper extends SurfaceControl.Transaction {
        void applyGlobalTransaction(boolean sync) {
            ......
            //  重点* apply
            nativeApplyTransaction(mNativeObject, sync);
        }
    }

虽然没有看到 SurfaceControl.Transaction::apply 但是这个 GlobalTransactionWrapper 也是其子类,这里调用 native 方法也就是 apply 了。

4. finishDrawingWindow流程总结

当前流程在 layout 逻辑的处理流程图大概如下:

流程图-layout-finishDrawingWindow.png

这里处理完后在 WindowManagerService::closeSurfaceTransaction 方法把这一次 layout 中对各个窗口的 Surface 操作统一提交到 Surface 处理,这样做有一个好处就是如果逐个提交不仅仅浪费资源,而且还能存在不同步的情况导致显示异常,把这一次 layout 所有的 Surface 提交统一放在一个 Transaction 里做提交,这样能确保显示的正常。

这样一来 finishDrawingWindow 流程的两条主线:状态,SurfaceTransaction 的 apply 就都执行完了。

5. finishDrawingWindow流程补充

补充的逻辑主要还是 HAS_DRAW 状态的设置相关,首先可以确认这个状态的设置是在 WindowState::performShowLocked 方法。

在看一下相关方法:

# WindowStateAnimator

    boolean commitFinishDrawingLocked() {
        ......
        // 1. 当前状态的判断,不满足则return
        if (mDrawState != COMMIT_DRAW_PENDING && mDrawState != READY_TO_SHOW) {
            return false;
        }
        // 2. 日志
        ProtoLog.i(WM_DEBUG_ANIM, "commitFinishDrawingLocked: mDrawState=READY_TO_SHOW %s",
                mSurfaceController);
        // 3. 设置状态
        mDrawState = READY_TO_SHOW;
        ......
        // 4. 系统Window或者StartWindow则会走后续流程设置为 HAS_DRAW
        if (activity == null || activity.canShowWindows()
                || mWin.mAttrs.type == TYPE_APPLICATION_STARTING) {
            result = mWin.performShowLocked();
        }
        return result;
        ......
    }

有2点补充:

    1. 对应应用窗口来说 "activity.canShowWindows()" 这个条件指的是什么
    1. 如果这里没有满足条件,什么时候还会再执行 WindowState::performShowLocked 方法将状态设置为 HAS_DRAW

5.1 Activity::canShowWindows

这个方法在 U 和 T 有很大的区别,也是直接影响到了 HAS_DRAW 的设置流程。 先说结论,现在 U 版本

5.1.1 U版本实现

先看一下现在 U 的代码:

# ActivityRecord

    /**
     * @return Whether we are allowed to show non-starting windows at the moment.
     * 目前是否允许我们显示非启动窗口。
     */
    boolean canShowWindows() {
        return mTransitionController.isShellTransitionsEnabled()
                ? mSyncState != SYNC_STATE_WAITING_FOR_DRAW : allDrawn;
    }

这个方法 google 近期一直在做提交,目前我贴的这个是 googleSorce 里最新的。

目前这个方法会根据是不是启动了 ShellTransitions 来选择返回值。默认是返回 true 的,也就是最终的返回值受 “mSyncState” 影响。 根据 debug 的情况 mSyncState 为 SYNC_STATE_NONE 不等于 SYNC_STATE_WAITING_FOR_DRAW 所以这个方法返回 true

	Line 42960: 07-18 22:10:31.614  8798  8822 D biubiubiu: canShowWindows: drawn= true mSyncState=0 allDrawn =false animating=false
	Line 45240: 07-18 22:10:31.714  8798  8822 D biubiubiu: canShowWindows: drawn= true mSyncState=0 allDrawn =true animating=false

日志打印了2次说明执行了 layout 循环了2次,至于为什么是2次,后面会解释。可以看到 mSyncState = 0 = SYNC_STATE_WAITING_FOR_DRAW 。

allDrawn 这个变量也很重要,第一次 layout 为 false ,第二次为 true ,这是为什么后面也会解释。

至于这个 mSyncState 的几个值代表什么 ShellTransitions 又是啥,还是比较复杂的,后面单独解释也不是当前分析重点。

5.1.2 T版本实现

T 版本代码如下:

# ActivityRecord
    /**
     * @return Whether we are allowed to show non-starting windows at the moment. We disallow
     *         showing windows during transitions in case we have windows that have wide-color-gamut
     *         color mode set to avoid jank in the middle of the transition.
     */
    boolean canShowWindows() {
        return allDrawn && !(isAnimating(PARENTS, ANIMATION_TYPE_APP_TRANSITION)
                && hasNonDefaultColorWindow());
    }

根据注释:方法返回当前是否允许显示非启动窗口。不允许在转换过程中显示窗口,以防我们有宽色域的窗口颜色模式设置为避免在过渡中间出现jank。

感觉似懂非懂还是直接看具体代码的3个条件吧:

    1. allDrawn :当前 ActivityRecord 下的所有窗口都已经绘制
    1. 第二个条件是窗口没在做动画(除StartWindow外)
    1. 没有设置非默认颜色模式的窗口 (不知道啥意思,不过正常都为true)

可以看得出来以前这个方法的判断条件还是很多的,相对于 U 复杂很多。 在 T 版本这种方法的返回值主要受 allDrawn 影响,而这个值第一次 layout 过来是大部分情况是 false (上面的日志发现也是 false)所以会在第二次 layout 的时候返回 true 。

可以看到这个反复无论是 T 还是 U 的都有 allDrawn 这个变量,这个变量定义在 ActivityRecord 下,表示当前 ActivityRecord 下的所有窗口 是否都绘制完成并准备显示。

5.1.3 allDrawn 属性逻辑

layout 会触发 RootWindowContainer::performSurfacePlacement 方法的调用,而且我们知道一次 layout 内部可能会执行多次 RootWindowContainer::performSurfacePlacement

以我当前的源码版本,这个逻辑大部分情况都是执行2次 ,再看一下 DisplayContent::applySurfaceChangesTransaction 方法。 这部分的代码可能和之前分析的重复了,但是当前的重点是 与 allDrawn 相关的逻辑。 来完整看一下这边变量的设置逻辑

# DisplayContent
    // 需要更心是否已经绘制的集合
    private final LinkedList<ActivityRecord> mTmpUpdateAllDrawn = new LinkedList();

    void applySurfaceChangesTransaction() {
        ......
        // 1. 新的执行,清除数据
        mTmpUpdateAllDrawn.clear();
        ......
            // 2. 遍历所有窗口执行 lambda表达式
            forAllWindows(mApplySurfaceChangesTransaction, true /* traverseTopToBottom */);
        ......
        // Surface 操作
        prepareSurfaces();
        ......
        // 如果有需要更新的ActivityRecord则处理
        while (!mTmpUpdateAllDrawn.isEmpty()) {
            final ActivityRecord activity = mTmpUpdateAllDrawn.removeLast();
            // See if any windows have been drawn, so they (and others associated with them)
            // can now be shown.
            // 3. 内部会设置这个ActivityRecord 下的 allDrawn 为true
            activity.updateAllDrawn();
        }
    }

这里和 allDrawn 相关的操作分三步:

    1. 把 mTmpUpdateAllDrawn 的数据清除
    1. 在执行 mApplySurfaceChangesTransaction 这个 Lambda 的时候把符合条件的 ActivityRecord 添加到集合中
    1. 对集合进行遍历,内部将 allDrawn 设置为 true

先看第二步怎么把数据添加到 mTmpUpdateAllDrawn 的。

5.1.3.1 mTmpUpdateAllDrawn 元素的添加

这部分的代码之前也看过,当前关注下 allDrawn 相关的代码

# DisplayContent

    private final Consumer<WindowState> mApplySurfaceChangesTransaction = w -> {
	    ......
        final WindowStateAnimator winAnimator = w.mWinAnimator;
        ......
        // 判断当前是否有Surface
        if (w.mHasSurface) {
            // Take care of the window being ready to display.
            // 主流程设置为 READY_TO_SHOW
            final boolean committed = winAnimator.commitFinishDrawingLocked();
            ......
        }
        ......
        // 重点 allDrawn 相关逻辑
        // 拿到这个WindowState所属的ActivityRecord
        final ActivityRecord activity = w.mActivityRecord;
        // 已经请求可见
        if (activity != null && activity.isVisibleRequested()) {
            activity.updateLetterboxSurface(w);
            // 更新绘制状态
            final boolean updateAllDrawn = activity.updateDrawnWindowStates(w);
            if (updateAllDrawn && !mTmpUpdateAllDrawn.contains(activity)) {
                // 符合条件加入集合
                mTmpUpdateAllDrawn.add(activity);
            }
        }
        w.updateResizingWindowIfNeeded();
    };

commitFinishDrawingLocked 方法的时候将窗口状态设置成了 READY_TO_SHOW ,下面如果 ActivityRecord::updateDrawnWindowStates 返回 true 就可以添加到 mTmpUpdateAllDrawn 中了

# ActivityRecord
    // 当前 ActivityRecord 需要绘制的窗口数量
    private int mNumInterestingWindows;

    // 当前 ActivityRecord 已经完成绘制的窗口数量
    private int mNumDrawnWindows;

    // 当前 ActivityRecord 下的所有窗口是不是都完成了绘制
    boolean allDrawn;

    boolean updateDrawnWindowStates(WindowState w) {
        ......
        // 定义返回值
        boolean isInterestingAndDrawn = false;
        ......
            if (w != mStartingWindow) {
                if (w.isInteresting()) {
                    ......
                    if (w.isDrawn()) {
                        ......
                        // 数量+1 
                        mNumDrawnWindows++;
                        ......
                        // 设置为true
                        isInterestingAndDrawn = true;
                    }
                }
            } ......
        ......
        return isInterestingAndDrawn;
    }

ActivityRecord 下关于持有的窗口绘制有3个关键变量:

    1. mNumInterestingWindows :表示当前 ActivityRecord 需要绘制的窗口数量
    1. mNumDrawnWindows :表示当前 ActivityRecord 已经完成绘制的窗口数量
    1. allDrawn : 表情当前 ActivityRecord 下的所以窗口是不是都绘制完了

这3个变量在 dump 中都可以看到,而且在分析黑屏问题也是比较关键的变量。

当前方法可以看到如果传进来的 WindowState 绘制好了,则就把 mNumDrawnWindows 进行 + 1。

# WindowState
    public boolean isDrawn() {
        return mHasSurface && !mDestroying &&
                (mWinAnimator.mDrawState == READY_TO_SHOW || mWinAnimator.mDrawState == HAS_DRAWN);
    }

根据注释和代码,前面的2个条件一般都满足,所以只要窗口状态为 READY_TO_SHOW 或者 HAS_DRAWN 就返回 true 。 然后还提到了,有一个 hasDrawn ,区别就是 hasDrawn 只要状态为 HAS_DRAWN 才返回true 。

# WindowState
    public boolean hasDrawn() {
        return mWinAnimator.mDrawState == WindowStateAnimator.HAS_DRAWN;
    }

当前执行到这的时候窗口状态刚被设置为 READY_TO_SHOW ,所以满足条件返回 true 。

这块逻辑就清楚了。在 layout 的时候,会让每个窗口执行 mApplySurfaceChangesTransaction ,条件满足的话会把窗口状态设置成 READY_TO_SHOW 和 HAS_DRAWN ,并将这个窗口对应的 ActivityRecord 添加到 mTmpUpdateAllDrawn 集合。 然后再遍历集合执行 ActivityRecord::updateAllDrawn 。

5.1.3.3 设置 allDrawn = true

在 DisplayContent::applySurfaceChangesTransaction 方法最后会遍历 mTmpUpdateAllDrawn 的数据来执行 ActivityRecord::updateAllDrawn 方法

# ActivityRecord

    void updateAllDrawn() {
        if (!allDrawn) {
            ......
            if (numInteresting > 0 && allDrawnStatesConsidered()
                    && mNumDrawnWindows >= numInteresting && !isRelaunching()) {
                if (DEBUG_VISIBILITY) Slog.v(TAG, "allDrawn: " + this
                        + " interesting=" + numInteresting + " drawn=" + mNumDrawnWindows);
                // 重点* 1. 设置为true
                allDrawn = true;
                // Force an additional layout pass where
                // WindowStateAnimator#commitFinishDrawingLocked() will call performShowLocked().
                if (mDisplayContent != null) {
                    // 重点* 2. 还需要layout
                    mDisplayContent.setLayoutNeeded();
                }
                //  发生信息通知 Task 设置了 allDrawn
                mWmService.mH.obtainMessage(H.NOTIFY_ACTIVITY_DRAWN, this).sendToTarget();
            }
        }
    }
    1. 设置 allDrawn = true
    1. 设置标志位,那说明还需要再执行 layout (再一次执行 requestTraversal)

当前分析的是第一次执行 layout 时逻辑,这一次 layout 执行到 ActivityRecord::updateAllDrawn 把 allDrawn 设置为 true 了,并又触发了一次 layout ,这个很重要。 是在执行完对每个窗口的 mApplySurfaceChangesTransaction 执行后才会执行 ActivityRecord::updateAllDrawn 方法。

5.2 其他逻辑执行到 HAS_DRAW

如果在上一小节分析的条件不满足,那会走什么逻辑 把窗口状态设置为 HAS_DRAW 呢? 目前知道有2种:

    1. 之前说过一次 layout 流程触发,可能会循环执行多次(最多6次)layout,所有这次 没有满足,但是后面也看到 ActivityRecord 的逻辑会在第二次 layout 满足 allDrawn = true 的条件,而已还设置了需要再来一次 layout ,所以下一次再执行到 WindowStateAnimator::commitFinishDrawingLocked 时条件满足,就还会走进 WindowState::performShowLocked 把 Surface 的状态设置为 HAS_DRAW 。
    1. 如果这一次还没设置,layout 还会触发 RootWindowContainer::checkAppTransitionReady 逻辑,这个流程条件满足也会执行 WindowState::performShowLocked

这种情况的调用链为:

RootWindowContainer::performSurfacePlacementNoTrace
    RootWindowContainer::checkAppTransitionReady 
        AppTransitionController::handleAppTransitionReady
            AppTransitionController::handleClosingApps
            AppTransitionController::handleOpeningApps
                ActivityRecord::showAllWindowsLocked
                    WindowState::performShowLocked      -- HAS_DRAWN  

可以看到将窗口 Surface 设置为 HAS_DRAWN 的调用链可能性还是很多的,这个可以根据自己手上的代码实际 debug 然后看看到底是哪个条件控制了执行逻辑。

5.3 补充逻辑调用链

WindowManagerService::finishDrawingWindow
    WindowState::finishDrawing
        WindowStateAnimator::finishDrawingLocked    -- COMMIT_DRAW_PENDING

    WindowPlacerLocked::requestTraversal           -- 触发layout      (可能会执行多次)
        Traverser::run                              -- Runnable异步执行
            WindowSurfacePlacer::performSurfacePlacement
                WindowSurfacePlacer::performSurfacePlacementLoop
                WindowSurfacePlacer::performSurfacePlacementLoop
                    RootWindowContainer::performSurfacePlacement  -- 开始逻辑
                        RootWindowContainer::performSurfacePlacementNoTrace
                            WindowManagerService::openSurfaceTransaction         -- 打开Surface事务
                            RootWindowContainer::applySurfaceChangesTransaction  -- 处理Surface事务
                            DisplayContent::applySurfaceChangesTransaction
                                DisplayContent::performLayout                       -- relayoutWinodw 流程
                                DisplayContent::forAllWindows                       -- 每个窗口执行mApplySurfaceChangesTransaction
                                    WindowStateAnimator::commitFinishDrawingLocked  -- READY_TO_SHOW
                                        WindowState::performShowLocked              -- HAS_DRAWN(U版本)
                                    ActivityRecord::updateDrawnWindowStates
                                        mTmpUpdateAllDrawn::add                   -- 存入
                                mTmpUpdateAllDrawn::removeLast                    -- 取出
                                    ActivityRecord::updateAllDrawn                -- allDrawn = true
                                        DisplayContent.setLayoutNeeded            -- 再来一次layout
                                DisplayContent::prepareSurfaces                         -- Surface 处理
                                    WindowContainer::prepareSurfaces                    -- 遍历每个孩子
                                        WindowState::prepareSurfaces                    -- 忽略其他,只看窗口的实现
                                        WindowStateAnimator::prepareSurfaceLocked
                                            WindowStateAnimator::showSurfaceRobustlyLocked
                                                WindowSurfaceController::showRobustly
                                                    WindowSurfaceController::setShown
                                                    SurfaceControl.Transaction::show     -- Surface显示
                            WindowManagerService::closeSurfaceTransaction    -- 处理关闭Surface事务
                                SurfaceControl::closeTransaction
                                    GlobalTransactionWrapper::applyGlobalTransaction
                                        SurfaceControl::nativeApplyTransaction    -- 触发native
                            RootWindowContainer::checkAppTransitionReady      -- APP事务
                                AppTransitionController::handleAppTransitionReady
                                    AppTransitionController::handleClosingApps
                                    AppTransitionController::handleOpeningApps
                                        ActivityRecord::showAllWindowsLocked
                                            WindowState::performShowLocked      -- HAS_DRAWN (可能)