【Android 14源码分析】WMS-窗口显示-第一步:addWindow

3,784 阅读12分钟

忽然有一天,我想要做一件事:去代码中去验证那些曾经被“灌输”的理论。

                        -- 服装学院的IT男

本篇已于 2024-7-19 基于 Android U 代码进行修订,且已收录于Activity短暂的一生系列。

窗口显示流程一共分为以下5篇:

窗口显示-流程概览与应用端流程分析

窗口显示-第一步:addWindow

窗口显示-第二步:relayoutWindow -1

窗口显示-第二步:relayoutWindow -2

窗口显示-第三步:finishDrawingWindow

1. 流程概述

本篇开始真正看 addWindow 流程,首先从结果上对比下应用启动后窗口的区别来确认本篇的目的:

启动Activity后层级结构树对比.png

红色部分就是启动应用后多出来的部分,在 DefaultTaskDisplayArea 节点下多出来这么一个层级:

Task
    ActivityRecord
        WindowState

窗口变化-桌面-启动流程.png

其中 Task 和 ActivityRecord 是如何挂载上去的在【Activity启动流程】已经介绍了,当前要分析的 addWindow 流程最重要的目标就是分析窗口对应的 WindowState 是如何创建并且挂载到窗口树中的。

也就是这一变化:

窗口变化-addWindow.png

这个流程逻辑相对简单,整个流程框图如下:

一级框图-addWindow流程.png

    1. 应用端 Activity 执行到 onResume 说明 Activity 已经可见,下面就需要处理可见的内容
    1. 应用端 Session 调用到 WindowManagerService::addWindow 方法
    1. WMS 处理 addWindow 流程也就做了2件事:
    • 创建出对应的 WindowState
    • 挂载到层级树中(挂载到对应的 WindowToken 下)

2. 流程分析

上一篇知道流程已经执行到 ViewRootImpl::setView 来触发 addWindow 流程,回忆一下应用端的调用:

# ViewRootImpl

    final W mWindow;

    public void setView(View view, WindowManager.LayoutParams attrs, View panelParentView,
                int userId) {
                    ......
                        res = mWindowSession.addToDisplayAsUser(mWindow, mWindowAttributes,
                                getHostVisibility(), mDisplay.getDisplayId(), userId,
                                mInsetsController.getRequestedVisibleTypes(), inputChannel, mTempInsets,
                                mTempControls, attachedFrame, compatScale);
                    ......
                }

这里有几个参数比较重要: mWindow : 用于 WMS 与应用端通信 mWindowAttributes : DecorView 的参数 getHostVisibility() :可见性 inputChannel:Input 通路

看到你这些参数有个疑问:

明明是 addWindoW 流程,但是到了 WindowManagerImpl 就变成了 addView 传递的也是 DecoreView ,再到和 WMS 通信的时候,参数里连 DecoreView 都不剩了,这怎么能叫 addWindow 流程呢?

本篇将介绍WindowManagerService是如何处理剩下逻辑的文末也会回答这个问题。

2.1 WindowManagerService::addWindow方法概览

接上篇知道 Session::addToDisplayAsUser 方法调用的是 WindowManagerService::addWindow ,先看一下这个方法。

#  WindowManagerService
    // 保存应用端 ViewRootImpl 和 WindowState 的映射关系
    /** Mapping from an IWindow IBinder to the server's Window object. */
    final HashMap<IBinder, WindowState> mWindowMap = new HashMap<>();

    public int addWindow(Session session, IWindow client, LayoutParams attrs, int viewVisibility,
            int displayId, int requestUserId, InsetsVisibilities requestedVisibilities,
            InputChannel outInputChannel, InsetsState outInsetsState,
            InsetsSourceControl[] outActiveControls) {
            ......
            // 1.1 权限检查
            int res = mPolicy.checkAddPermission(attrs.type, isRoundedCornerOverlay, attrs.packageName,
                    appOp);
            if (res != ADD_OKAY) {
                return res;
            }
            // 父窗口,应用 Activity 窗口逻辑是没有父窗口的
            WindowState parentWindow = null;
            ......
            // 拿到当前窗口类型
            final int type = attrs.type;
            ......
            synchronized (mGlobalLock) {
                    ......
                    // 1.2 如果窗口已经添加,直接return
                    if (mWindowMap.containsKey(client.asBinder())) {
                        // 日志
                        ProtoLog.w(WM_ERROR, "Window %s is already added", client);
                        return WindowManagerGlobal.ADD_DUPLICATE_ADD;
                    }
                    ......
                    
                    ActivityRecord activity = null;
                    // 是否为 hasParent
                    final boolean hasParent = parentWindow != null;
                    // 2.1 拿到token
                    WindowToken token = displayContent.getWindowToken(
                            hasParent ? parentWindow.mAttrs.token : attrs.token);
                    // Activity 没有父窗口,这里也为null
                    final int rootType = hasParent ? parentWindow.mAttrs.type : type;
                    ......
                    if (token == null) {
                        ......
                        if (hasParent) {
                            // Use existing parent window token for child windows.
                            // 2.2子窗口用父窗口的 token
                            token = parentWindow.mToken;
                        } else if (...) {
                            ......
                        } else {
                            // 2.3 系统窗口会创建 token
                            final IBinder binder = attrs.token != null ? attrs.token : client.asBinder();
                            token = new WindowToken.Builder(this, binder, type)
                                    .setDisplayContent(displayContent)
                                    .setOwnerCanManageAppTokens(session.mCanAddInternalSystemWindow)
                                    .setRoundedCornerOverlay(isRoundedCornerOverlay)
                                    .build();
                        }
                    } else if (rootType >= FIRST_APPLICATION_WINDOW
                        && rootType <= LAST_APPLICATION_WINDOW) {
                        ......
                    } else if......// 忽略其他各种创建对 token的处理

                    // 3.1 创建 WindowState
                    final WindowState win = new WindowState(this, session, client, token, parentWindow,
                            appOp[0], attrs, viewVisibility, session.mUid, userId,
                            session.mCanAddInternalSystemWindow);
                    ......
                    final DisplayPolicy displayPolicy = displayContent.getDisplayPolicy();
                    // 调整window的参数
                    displayPolicy.adjustWindowParamsLw(win, win.mAttrs);
                    ......
                    // 1.3 验证Window是否可以添加,主要是验证权限
                    res = displayPolicy.validateAddingWindowLw(attrs, callingPid, callingUid);
                    if (res != ADD_OKAY) {
                        // 如果不满足则直接return
                        return res;
                    }   
                    final boolean openInputChannels = (outInputChannel != null
                            && (attrs.inputFeatures & INPUT_FEATURE_NO_INPUT_CHANNEL) == 0);
                    if  (openInputChannels) {
                        // 4.1 Input 事件输入通道
                        win.openInputChannel(outInputChannel);
                    }
                    ......
                    
                    // 3.2 创建SurfaceSession
                    win.attach();
                    // 3.3 窗口存入mWindowMap
                    mWindowMap.put(client.asBinder(), win);
                    ......
                    // 3.4 窗口挂载
                    win.mToken.addWindow(win);
                    displayPolicy.addWindowLw(win, attrs);
                    ......
                    // 4.2 处理窗口焦点切换
                    boolean focusChanged = false;
                    if (win.canReceiveKeys()) {
                        focusChanged = updateFocusedWindowLocked(UPDATE_FOCUS_WILL_ASSIGN_LAYERS,
                                false /*updateInputWindows*/);
                        if (focusChanged) {
                            imMayMove = false;
                        }
                    }
                    ......
                    // 调整父容器下的元素层级
                    win.getParent().assignChildLayers();
                    // 4.3 更新inut焦点
                    if (focusChanged) {
                        displayContent.getInputMonitor().setInputFocusLw(displayContent.mCurrentFocus,
                                false /*updateInputWindows*/);
                    }
                    // 4.4 更新input窗口
                    displayContent.getInputMonitor().updateInputWindowsLw(false /*force*/);
                    // 窗口添加log
                    ProtoLog.v(WM_DEBUG_ADD_REMOVE, "addWindow: New client %s"
                            + ": window=%s Callers=%s", client.asBinder(), win, Debug.getCallers(5));
                    ......
                }
                Binder.restoreCallingIdentity(origId);
                return res;
        }

这个方法就是 addWindow 流程的核心方法了,代码很多,保留了下面4个主要逻辑:

    1. 校验处理
    • 1.1 1.3 为操作权限校验
    • 1.2 为限制应用端的一个 RootView 只能执行一次 addWindow
    1. Token 处理
    • 这个 token 其实就是 WindowToken(ActivityRecord 是其子类)
    • 获取 token,如果是子窗口就从父窗口拿,没有就从参数里拿
    • 如果是系统窗口就会在2.3出根据窗口类型创建出一个 WindowToken
    1. WindowState 处理
    • 3.1 创建 WindowState
    • 2.2 执行 WindowState::attach 会创建 SurfaceSession
    • 3.3 将新建的 WindowState 和 W 映射,存入 mWindowMap
    • 3.4 窗口挂载
    1. Input 和焦点处理

当然这个方法实际上做的事肯定不止这些,只是根据我的个人理解整理出了几个比较重要的处理点。

当前分析的 addWindow 主流程,所以分析2,3两点,也就是 Token 和 WindowState 的处理逻辑。

3 Token相关

首先给一个结论,当前分析的场景,这个 Token 就是 Activity 启动流程中创建 ActivityRecord 时创建的 Token ,而 ActivityRecord 是 WindowToken 的子类。 在 【WindowContainer窗口树】介绍过,WindowState 的父节点大部分情况是 WindowToken ,而且在上一篇看到 dump 启动应前后的窗口树区别,明确知道 WindowState 是挂载到 ActivityRecord 下的, 在分析 WindowState 的创建和挂载前,需要先给它找到它的父节点: WindowToken 。这也是 WindowManagerService::addWindow 方法中比较靠前执行的逻辑。

根据上一小节的分析,当前场景的 Token 来自参数“attrs.token” 。这个参数是应用端传递过来的,上一篇在分析 WindowManagerGlobal::addView 方法的时候提到在Window::adjustLayoutParamsForSubWindow 方法对赋值 token 给参数,现在看一下这个方法。

# Window
    
    // 应用Token
    private IBinder mAppToken;

    void adjustLayoutParamsForSubWindow(WindowManager.LayoutParams wp) {
        ......
        if (wp.token == null) {
            wp.token = mContainer == null ? mAppToken : mContainer.mAppToken; // activity的window在这里设置token
        }
        ......
    }

mContainer 唯一赋值的地方在 Window::setContainer 方法,当前没调用,所以 wp.token 最终的值是为 mAppToken ,而mAppToken 的赋值在给 Window 设置 WindowManager 的时候赋值,也就是setWindowManager 方法,这里的 token 就是 ActivityRecord 的 token 。

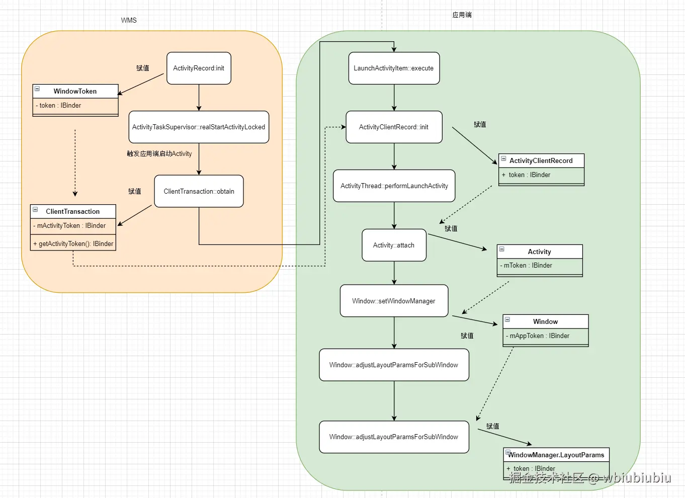
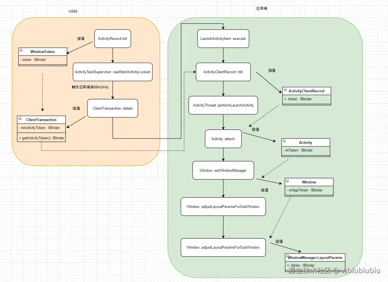
下面这张图可以更直观的看到 Token 的传递:

流程图-Token的传递.png

    1. WindowToken 内部有个成本变量 token ,ActivityRecord 是其子类
    1. Activity 启动过程中会先创建 ActivityRecord ,在创建 ActivityRecord 的时候会创建一个匿名 Token 对象,并保存在变量 token 中
    1. 随着启动流程的执行,会在 ActivityTaskSupervisor::realStartActivityLocked 方法里构建事务,这个时候 token 就被保存在 ClientTransaction 的成员变量 mActivityToken
    1. ClientTransaction 提供了一个 getActivityToken 方法返回 mActivityToken 。这个方法在具体的事务执行时,比如 LaunchActivityItem::execute 方法执行,会作为参数传递过去
    1. LaunchActivityItem::execute 方法会构建一个 ActivityClientRecord ,构建方法需要 Token 参数,这个时候 Token 就被保存在 ActivityClientRecord 的成员变量 token 中
    1. 接下里就到了应用进程,应用进程执行 ActivityThread::performLaunchActivity 方法开始处理 Activity 启动流程,ActivityClientRecord 作为参数被传递了过来
    1. ActivityThread::performLaunchActivity 方法内部会执行 Activity::attach 方法,这个方法需要一个 Token 作为参数,传递的就是从 ActivityClientRecord 里取出的 token
    1. Activity::attach 方放会将 Token 赋值给成员变量 mToken
    1. Window 创建后会执行 Window::setWindowManager ,这个时候会将 mToken 作为参数传递进去,保存在 Window 的成员变量 mAppToken 中
    1. 在执行 WindowManagerGlobal::addView 时会执行 Window::adjustLayoutParamsForSubWindow 调整参数,这个时候 Token 就被复制到 WindowManager.LayoutParams 下的 token 变量中
    1. 执行 addWindow 流程时,WindowManager.LayoutParams 会被传递到 WMS ,这样 Token 也就被传递了过去

3.1 补充 生命周期事务流程图

这里补充下 system_server 是如何通过 ClientTransaction 来完成应用端生命周期相关执行的流程,具体代码不是当前重点,就不具体分析了。

流程图-生命周期事务.png

4. WindowState的创建与挂载

addWindow 流程中 WindowState 的创建与挂载是重点,回顾一下这一流程层级树的变化:

窗口变化-addWindow.png

4.1 WindowState的创建

在 WindowManagerService::addWindow 方法中,执行了 WindowState 的创建,代码如下:

# WindowManagerService

    public int addWindow(Session session, IWindow client, LayoutParams attrs, int viewVisibility,
            int displayId, int requestUserId, InsetsVisibilities requestedVisibilities,
            InputChannel outInputChannel, InsetsState outInsetsState,
            InsetsSourceControl[] outActiveControls) {
            ......// WindowToken相关处理
            // 创建WindowState
            final WindowState win = new WindowState(this, session, client, token, parentWindow,
                    appOp[0], attrs, viewVisibility, session.mUid, userId,
                    session.mCanAddInternalSystemWindow);
            ......
        }

这里注意几个参数,然后直接看WindowState的构造方法

# WindowState

    final IWindow mClient;
    @NonNull WindowToken mToken;
    
    // The same object as mToken if this is an app window and null for non-app windows.
    // 与 mToken 相同的对象(如果这是应用程序窗口),而对于非应用程序窗口为null
    // 说人话就是应用窗口才有ActivityRecord
    ActivityRecord mActivityRecord;
    // 层级
    final int mBaseLayer;

    WindowState(WindowManagerService service, Session s, IWindow c, WindowToken token,
            WindowState parentWindow, int appOp, WindowManager.LayoutParams a, int viewVisibility,
            int ownerId, int showUserId, boolean ownerCanAddInternalSystemWindow,
            PowerManagerWrapper powerManagerWrapper) {
            ......
            mClient = c;
            ......
            // 保存token
            mToken = token;
            // 只有 ActivityRecord 重写了 asActivityRecord 其他默认返回努力了
            mActivityRecord = mToken.asActivityRecord();
            ......
            //子窗口处理
            if (mAttrs.type >= FIRST_SUB_WINDOW && mAttrs.type <= LAST_SUB_WINDOW){
                ......
            }else {
                // Activity的窗口指为  2 * 10000 + 1000  = 21000
                mBaseLayer = mPolicy.getWindowLayerLw(parentWindow)
                        * TYPE_LAYER_MULTIPLIER + TYPE_LAYER_OFFSET;
                ......
            }
        }

创建 WindowState 有2个重要的参数 :client,和 token 。这个 client 代表着客户端也就是 ViewRootImpl 的内部类 W ,另一个参数就是上节的 Token 。

WindowState 以后会经常看到,不过当前只要知道在 WindowManagerService::addWindow 会创建出一个 WindowState 对象即可。

4.2 WindowState的挂载

WindowState 创建好后自然是需要挂载到窗口树的,操作也很简单,直接添加到对应的 (ActivityRecord)WindowToken 下就好。

# WindowManagerService
    // ViewRootImpl和WindowState的map
    final HashMap<IBinder, WindowState> mWindowMap = new HashMap<>();

    public int addWindow(Session session, IWindow client, LayoutParams attrs, int viewVisibility,
            int displayId, int requestUserId, InsetsVisibilities requestedVisibilities,
            InputChannel outInputChannel, InsetsState outInsetsState,
            InsetsSourceControl[] outActiveControls) {
            ......
            // 窗口已经添加,直接return
            if (mWindowMap.containsKey(client.asBinder())) {
                // 打印log
                ProtoLog.w(WM_ERROR, "Window %s is already added", client);
                return WindowManagerGlobal.ADD_DUPLICATE_ADD;
            }
            ......// WindowToken相关处理
            ......// WindowState的创建
            // WindowState的挂载
            win.attach();
            // 1. 存进map
            mWindowMap.put(client.asBinder(), win);
            ......
            // 2. 挂载
            win.mToken.addWindow(win);
            ......
        }
    1. 在看挂载前先看一下 mWindowMap 这个数据结构,key 是一个 IBinder,value 是 WindowState ,这边将新创建的 WindowState 作为 value 添加到了 map 中,前面说过 client是应用端 ViewRootImpl 下的 “W”这个类,也就是说在 WMS 中应用端的这个 ViewRootImpl 和为其创建的 WindowState 已经被记录在 mWindowMap 中了。

在执行WMS::addWindow方法开始的时候就会尝试通过 clent 从 mWindowMap 获取值,如果获取到了说明已经执行过 addWindow 则进行 return 不执行后面逻辑。

    1. 这里是窗口的挂载,“win.mToken” 这里的 mToken 刚刚看到是创建 WindowState 的时候传递的 token 也就是 ActivityRecord (WindowToken)。

也就是说调用的是 ActivityRecord::addWindow 方法进行挂载的。

# ActivityRecord
    @Override
    void addWindow(WindowState w) {
        super.addWindow(w);
        checkKeyguardFlagsChanged();
    }

直接调用其父类方法,ActivityRecord 父类是 WindowToken

# WindowToken
    void addWindow(final WindowState win) {
        // WindowState 挂载日志
        ProtoLog.d(WM_DEBUG_FOCUS,
                "addWindow: win=%s Callers=%s", win, Debug.getCallers(5));

        if (win.isChildWindow()) {
            // Child windows are added to their parent windows.
            // 子窗口的父类应该是WindowState所以不执行后续
            return;
        }
        // This token is created from WindowContext and the client requests to addView now, create a
        // surface for this token.
        // 真正添加进子容器
        if (!mChildren.contains(win)) {
            // 日志
            ProtoLog.v(WM_DEBUG_ADD_REMOVE, "Adding %s to %s", win, this);
            // 挂载(添加进孩子容器),有一个比较方法
            addChild(win, mWindowComparator);
            // 记录有窗口边框
            mWmService.mWindowsChanged = true;
            // TODO: Should we also be setting layout needed here and other places?
        }
    }

执行完 WindowContainer::addChild 方法后 WindowState 已经被添加到层级树中了,挂在到对应的 ActivityRecord 下。

当然这里需要注意 WindowToken::addWindow 最终也是调用父类 WindowContainer::addChild 将 WindowState 添加到自己的孩子中,这里传递了一个mWindowComparator。

4.3 挂载的位置

WindowContainer::addChild 方法被定义在基类,也就是容器添加孩子时都会按一定规则添加,当然默认其实还是按顺序,但是有的时候也有特殊情况,所以这个方法提供了一个参数,使得可以在具体场景控制具体的添加逻辑。

# WindowContainer
    protected void addChild(E child, Comparator<E> comparator) {
        // 检查子元素是否已经被其他容器拥有,如果是,则抛出异常
        if (!child.mReparenting && child.getParent() != null) {
            throw new IllegalArgumentException("addChild: container=" + child.getName()
                    + " is already a child of container=" + child.getParent().getName()
                    + " can't add to container=" + getName());
        }
        // 初始化插入位置为-1,表示尚未找到合适的插入位置
        int positionToAdd = -1;
        // 如果有比较器则进行比较
        
        // 遍历当前容器中的所有子元素
        if (comparator != null) {
            final int count = mChildren.size();
            // 使用比较器比较待插入的子元素和当前容器中的子元素
            for (int i = 0; i < count; i++) {

                // 如果比较结果小于0,表示待插入元素应该位于当前元素之前
                if (comparator.compare(child, mChildren.get(i)) < 0) {
                    positionToAdd = i;
                    break;
                }
            }
        }
        // 没有比较器或者比较的结果还是-1 ,则添加到最后(大部分场景)
        if (positionToAdd == -1) {
            mChildren.add(child);
        } else {
            // 如果比较器计算出了准确位置,则按要求添加
            mChildren.add(positionToAdd, child);
        }

        // Set the parent after we've actually added a child in case a subclass depends on this.
        // 调用孩子容器设置当前容器为其父节点
        child.setParent(this);
    }
    1. 方法目的就是添加子元素到父容器中,但是可以根据 comparator 比较规则添加到正确的位置
    1. 比较方式很简单,拿当前需要添加的元素和容器内其他元素逐个比较,如果比较 comparator 返回值小于0,则添加到“被比较”的元素前面
    1. 有2种情况,是按顺序添加到容器末尾
    • 3.1 没有比较器。positionToAdd 为默认值 -1
    • 3.2 和每个元素比较的返回值都大于0,说明要添加其后面,这个时候 positionToAdd 还是为默认值 -1
    1. setParent 调用孩子容器设置当前容器为其父节点,另外还会将 mSyncState 变量设置为 SYNC_STATE_WAITING_FOR_DRAW

当前场景,父容器 ActivityRecord 还是是空的,所以没什么意义。

不过既然看到这里,就继续分析,根据分析,当前逻辑调用的比较器是 WindowToken下的 mWindowComparator 。

4.3.1 addWindow是顺序-- WindowToken下的 mWindowComparator

# WindowToken

    private final Comparator<WindowState> mWindowComparator =
            (WindowState newWindow, WindowState existingWindow) -> {
        ......
        return isFirstChildWindowGreaterThanSecond(newWindow, existingWindow) ? 1 : -1;
    };
    protected boolean isFirstChildWindowGreaterThanSecond(WindowState newWindow,
            WindowState existingWindow) {
        // 就是比较两个窗口的mBaseLayer
        return newWindow.mBaseLayer >= existingWindow.mBaseLayer;
    }

这里的 newWindow 和 existingWindow 当然是一个当前需要添加进容器的 WindowState 和上一个存在的 WindowState

    1. 对 WindowToken 的子窗口进行比较排序,1和-1表示相对顺序
    1. 返回 true,则是 1,表示插入在后面。 也就是 newWindow 的 mBaseLayer 大于原来的
    1. 返回 false,则是 -1,表示插入在前面,也就是 newWindow 的 mBaseLayer 小于原来的

简单来说就是比较 mBaseLayer 来判断当前新添加的是放在哪个位置。 正常情况都是按顺添加,也就是后添加的在最上面。

这个 mBaseLayer 在 创建 WindowState 赋值,逻辑也比较简单,应用窗口的值计算后就是 21000 ,假设有2个应用窗口,那值都是一样的,就按序添加了。

这个值自己可以根据窗口类型计算,也可以使用命名 “adb shell dumpsys window windows” dump,然后搜 “mBaseLayer=” 确认。

addWindow 流程到这也就结束了,在三个流程里算比较简单的了,就做了2件事:

    1. 创建 WindowState
    1. 挂载到窗口树上