六六力扣刷题链表之反转链表

4,541 阅读2分钟

“持续创作,加速成长!这是我参与「掘金日新计划 · 6 月更文挑战」的第30天,点击查看活动详情

前言

之前小六六一直觉得自己的算法比较菜,算是一个短板吧,以前刷题也还真是三天打鱼,两台晒网,刷几天,然后就慢慢的不坚持了,所以这次,借助平台的活动,打算慢慢的开始开刷,并且自己还会给刷的题总结下,谈谈自己的一些思考,和自己的思路等等,希望对小伙伴能有所帮助吧,也可以借此机会把自己短板补一补,希望自己能坚持下去呀

贪心

数组

链表

题目

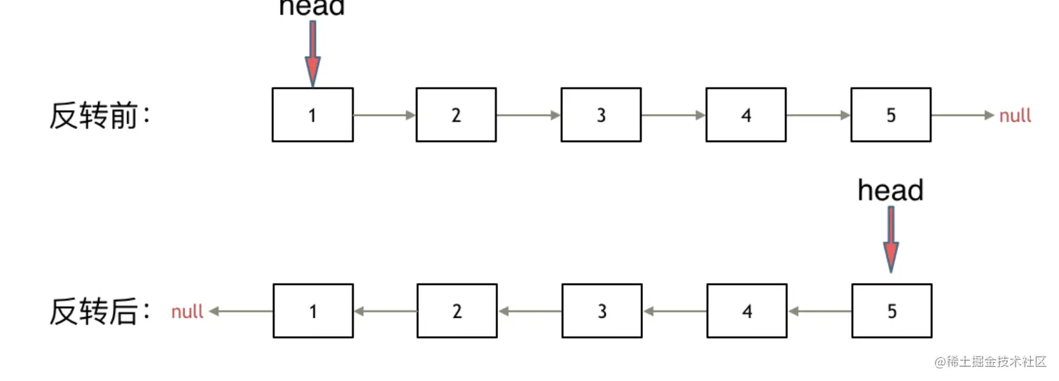
给你单链表的头节点 head ,请你反转链表,并返回反转后的链表。

输入: head = [1,2,3,4,5]
输出: [5,4,3,2,1]

image.png

题解

其实只需要改变链表的next指针的指向,直接将链表反转 ,而不用重新定义一个新的链表,如图所示:

image.png

迭代的方式

package com.six.finger.leetcode.five;

import com.six.finger.leetcode.common.ListNode1;

public class thirdseven {

    public static void main(String[] args) {
        
    }

    public ListNode1 reverseList1(ListNode1 head) {
        //首先定一个pre节点
        
        ListNode1 pre=null;
        
        ListNode1 cur=head;
        
        while (cur!=null){
            //先保存当前节点之后的节点
            ListNode1 next=cur.next;
            //把当前节点反转
            cur.next=pre;
            //再把pre变了
            pre=cur;
            //不能用cur=cur.nex 因为其实这时候和后面的节点已经断了
            cur=next;
           
        }

    }

}

递归方式

public static   ListNode1 reverseList(ListNode1 head) {
    if (head == null || head.next == null) {
        return head;
    }
    ListNode1 newHead = reverseList(head.next);
    head.next.next = head;
    head.next = null;
    return newHead;
}

其实我们可以从中看出,其实递归的代码要比迭代少,但是我觉得,递归其实还是比较难理解的吧,迭代好理解点

结束

好了,我们今天的算法题就到这里了,我是小六六,三天打鱼,两天晒网!