[Vue源码学习] $mount挂载

1,852 阅读2分钟

系列文章

前言

在前面的章节中,我们已经创建了一个Vue的实例,那么接下来,就可以通过$mount方法,将该实例挂载到页面中。

那么接下来,我们就来看看对于运行时版本来说,$mount是如何进行挂载的。

$mount

对于Web平台来说,$mount方法是在引入Vue时添加到Vue.prototype上的,代码如下所示:

/* platforms/web/runtime/index.js */
Vue.prototype.$mount = function (
  el?: string | Element,
  hydrating?: boolean
): Component {
  el = el && inBrowser ? query(el) : undefined
  return mountComponent(this, el, hydrating)
}

可以看到,在$mount方法中,首先通过query方法找到el选项对应的DOM元素,然后调用mountComponent方法:

/* core/instance/lifecycle.js */
export function mountComponent(
  vm: Component,
  el: ?Element,
  hydrating?: boolean
): Component {
  vm.$el = el
  // ...
  callHook(vm, 'beforeMount')

  let updateComponent

  // 依赖收集 + 派发更新
  updateComponent = () => {
    vm._update(vm._render(), hydrating)
  }

  // 渲染Watcher
  // we set this to vm._watcher inside the watcher's constructor
  // since the watcher's initial patch may call $forceUpdate (e.g. inside child
  // component's mounted hook), which relies on vm._watcher being already defined
  new Watcher(vm, updateComponent, noop, {
    before() {
      if (vm._isMounted && !vm._isDestroyed) {
        callHook(vm, 'beforeUpdate')
      }
    }
  }, true /* isRenderWatcher */)
  hydrating = false

  // 根组件挂载完毕
  // manually mounted instance, call mounted on self
  // mounted is called for render-created child components in its inserted hook
  if (vm.$vnode == null) {
    vm._isMounted = true
    callHook(vm, 'mounted')
  }
  return vm
}

可以看到,mountComponent方法的逻辑很简单,主要就是创建一个渲染Watcher,对于每个Vue实例来说,有且仅有一个渲染Watcher与之对应,通过此渲染WatcherVue就可以完成依赖收集和派发更新的整个过程,而这里的关键方法就是updateComponent,它里面的_render方法就是用来创建VNode并收集依赖,_update方法就是将VNode渲染成真实的DOM,里面的具体细节之后会详细介绍,在mountComponent方法的最后,对于根组件来说,它会调用mounted钩子函数,通知应用已经完成挂载。

那么接下来,我们就来看看在在创建渲染Watcher的过程中,Vue内部又做了哪些工作。

渲染Watcher

Watcher的代码如下所示:

/* core/observer/watcher.js */
export default class Watcher {
  constructor(
    vm: Component,
    expOrFn: string | Function,
    cb: Function,
    options?: ?Object,
    isRenderWatcher?: boolean
  ) {
    this.vm = vm
    // 渲染Watcher
    if (isRenderWatcher) {
      vm._watcher = this
    }
    vm._watchers.push(this)
    // options
    if (options) {
      this.deep = !!options.deep
      this.user = !!options.user
      this.lazy = !!options.lazy
      this.sync = !!options.sync
      this.before = options.before
    } else {
      this.deep = this.user = this.lazy = this.sync = false
    }
    this.cb = cb
    this.id = ++uid // uid for batching
    this.active = true
    this.dirty = this.lazy // for lazy watchers
    this.deps = []
    this.newDeps = []
    this.depIds = new Set()
    this.newDepIds = new Set()
    this.expression = process.env.NODE_ENV !== 'production'
      ? expOrFn.toString()
      : ''
    // parse expression for getter
    if (typeof expOrFn === 'function') {
      this.getter = expOrFn
    } else {
      // ...
    }
    // 在创建渲染Watcher时,会直接调用get方法
    this.value = this.lazy
      ? undefined
      : this.get()
  }

  get() {
    // 将Dep.target设置为当前正在处理的Watcher实例
    pushTarget(this)
    let value
    const vm = this.vm
    try {
      value = this.getter.call(vm, vm)
    } catch (e) {
      if (this.user) {
        handleError(e, vm, `getter for watcher "${this.expression}"`)
      } else {
        throw e
      }
    } finally {
      // "touch" every property so they are all tracked as
      // dependencies for deep watching
      if (this.deep) {
        traverse(value)
      }
      popTarget()
      // 清理多余的依赖
      this.cleanupDeps()
    }
    return value
  }
}

可以看到,在创建渲染Watcher的过程中,首先会将刚刚的updateComponent方法赋值给Watcher实例的getter,然后直接调用watcher.get方法,在此方法中,会先后调用两个关键的方法pushTargetpopTarget,我们先来看看这两个方法的实现:

/* core/observer/dep.js */
Dep.target = null
const targetStack = []

export function pushTarget(target: ?Watcher) {
  targetStack.push(target)
  Dep.target = target
}

export function popTarget() {
  targetStack.pop()
  Dep.target = targetStack[targetStack.length - 1]
}

可以看到,这里的targetStack就是模拟了一个栈结构,用来存储各种watcher的实例,调用pushTarget会先将当前watcher入栈,然后将其赋值给Dep.target,调用popTarget会先将最顶层的watcher出栈,然后将Dep.target指向下一个watcher,所以在这两个方法中间,就可以在任意位置通过Dep.target找到当前正在处理的watcher实例。

回到上面的get方法中,首先会调用pushTarget,将Dep.target指向当前的渲染watcher,然后就会调用watcher.getter方法,也就是上面传入的updateComponent方法,在该方法中,Vue首先会调用_render方法生成VNode,然后调用_update方法根据VNode渲染成真实的DOM,在调用完updateComponent方法后,就会调用popTarget方法,恢复Dep.target的指向,最后调用cleanupDeps方法,对多余的依赖进行清理。

此时,初始化渲染Watcher的工作也已经完成了,并且在_render的过程中,渲染Watcher也已经收集到了所有它需要依赖的数据,所以当这些数据发生变化时,就会通知渲染Watcher做更新操作,这部分内容会在之后的章节中详细介绍。

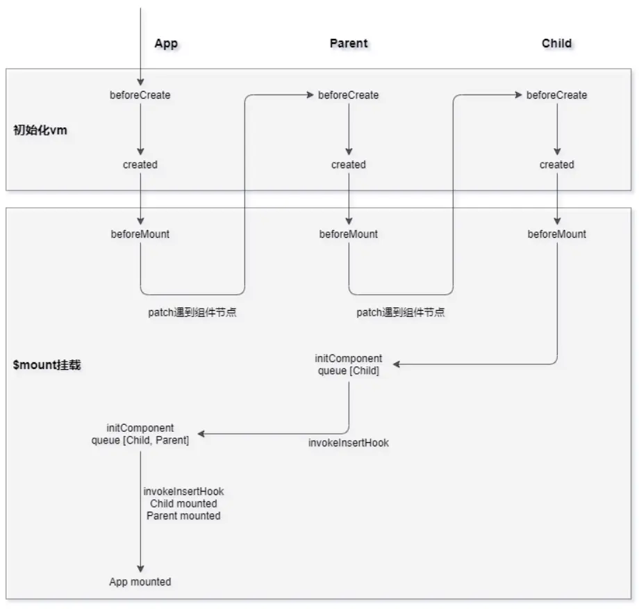
初始化的整体流程

从这几章节中,我们知道了根组件的初始化和挂载逻辑,而对于子组件来说也是类似的,它也会在父组件执行挂载的过程中进行初始化和挂载,具体的执行流程如下图所示:

lifecycle

总结

Vue中,组件的初始化和挂载是两个独立的模块,在调用$mount进行挂载的过程中,Vue会创建一个渲染Watcher,然后立即调用一次watcher.get,进而完成依赖收集和首次挂载的逻辑,当Watcher所依赖的数据发生变化时,又会通知此Watcher做更新操作,从而重新收集依赖和派发更新。