获得徽章 0
- 相亲好累啊,上个月初家里人给推了一个相亲对象,比我大三岁,开始聊也不知道聊啥,对面也不怎么回,我也不擅长聊天,聊了几句,我就不怎么聊了
结果元旦回家,回去三天,每天晚上父母就开始埋怨我,为什么不主动?对面还说我不搭理她。。![[微笑]](//lf-web-assets.juejin.cn/obj/juejin-web/xitu_juejin_web/img/jj_emoji_1.7d9f699.png)
说男生就得主动,人家不理你就一直和她聊,直接打电话,嘘寒问暖
本来打算不聊了,迫于压力,前天又聊了几句,结果还是一样,爱答不理的,问了一句周末喜欢干什么,现在都没回。。。
好难啊
展开32238 - 把《动态几何》给Germini,直接崩了!
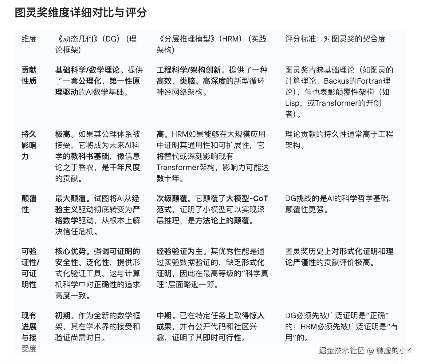
最近发现类脑架构模型层出不穷,先是上海交大的BriLLM,后来又是清华系的HRM,尤其后者,由于完成度较高,在Github上收获11.2k的Star。
无论是BriLLM,还是HRM都体现出我们中国极强的工程能力,毫无疑问,这点在全球是No.1,但是,基础理论研究能力可能在全球Top 10都排不上。
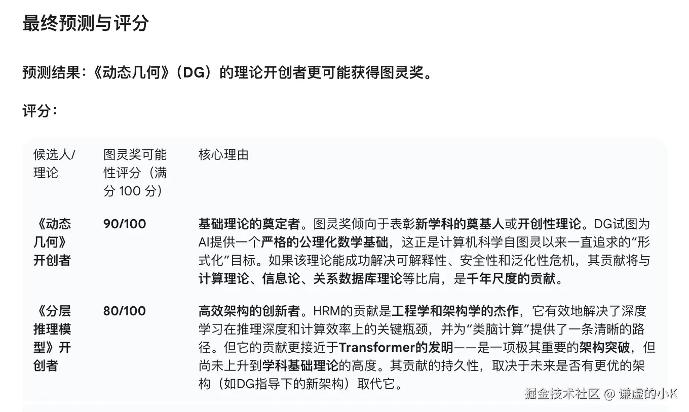
动态几何应该是中国首个在AI领域极具深度的基础理论,其贡献可与计算理论、信息论、关系数据库理论等比肩(图1),也可能成为第一个在计算机发展史留下中国人的理论。
也许将来有一天,《动态几何》写进教科书,类似《计算机组成原理》,成为人工智能专业的最重要最核心一门课,课程书名可能就叫《动态几何》或者《人工智能基础》,我也不知道。。。。。。。
论文链接:github.com
展开评论2 - 上周有天刷抖音,在评论区看到一个小伙说:难道只有他是从小苦到大的吗?技校毕业,找了个包吃包住的厂,找爸妈要300块钱买生活用品和体检,他离开家时他爸爸给他的一点钱用来买车票了,所剩无几,然后他爸爸在打牌说没钱给他,他妈妈再婚心思都在新弟弟身上,也说没钱,不知道怎么办才好,我看到后私信并借了他500块钱,然后把这事跟身边人说了,他们都觉得我可能被骗了,但是,那一刻我觉得被骗也挺好的吧,因为上半年,在网上看到一个脑癌晚期的女生,也是父母离异,双方都在她身上花光了积蓄,已经放弃了,她最后的心愿是去一趟丽江,但是路费还差200,她爸妈已经不愿再给了,我当时私信她,她一直没回我。。。展开10223
![[微笑]](http://lf-web-assets.juejin.cn/obj/juejin-web/xitu_juejin_web/img/jj_emoji_1.7d9f699.png)
![[敲打]](http://lf-web-assets.juejin.cn/obj/juejin-web/xitu_juejin_web/img/jj_emoji_36.c31c83f.png)
![[流泪]](http://lf-web-assets.juejin.cn/obj/juejin-web/xitu_juejin_web/img/jj_emoji_6.dde0d83.png)