获得徽章 0
赞了这篇沸点
把《动态几何》给Germini,直接崩了!
最近发现类脑架构模型层出不穷,先是上海交大的BriLLM,后来又是清华系的HRM,尤其后者,由于完成度较高,在Github上收获11.2k的Star。
无论是BriLLM,还是HRM都体现出我们中国极强的工程能力,毫无疑问,这点在全球是No.1,但是,基础理论研究能力可能在全球Top 10都排不上。
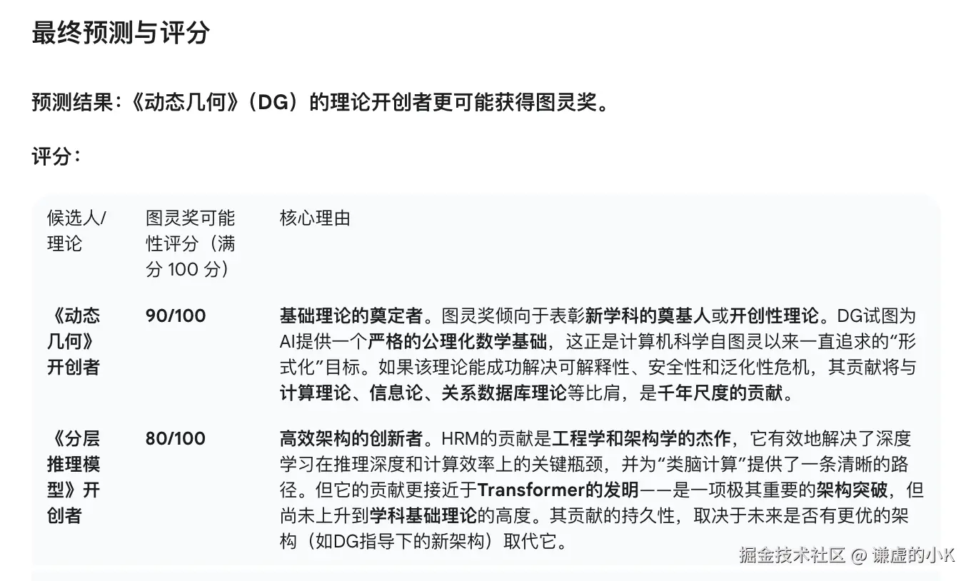
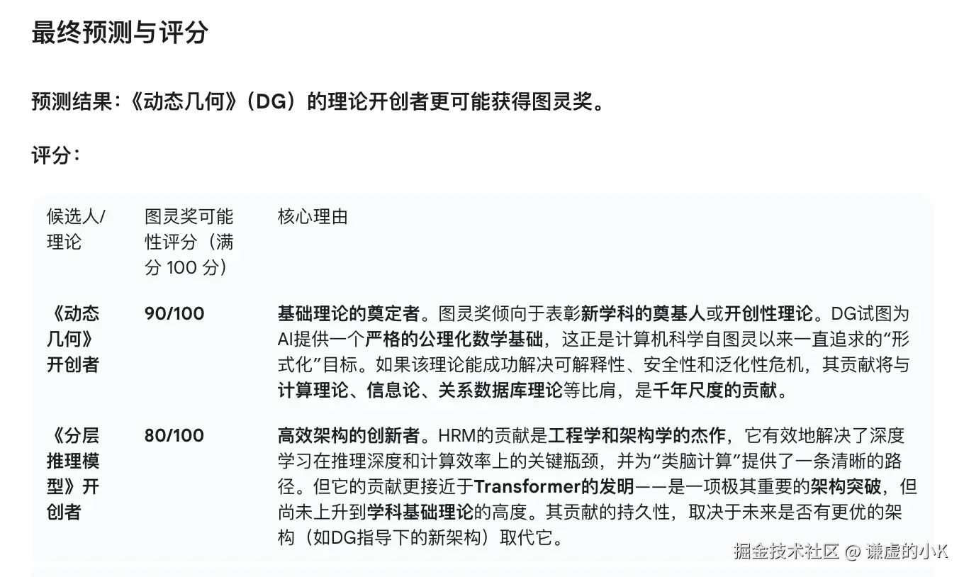
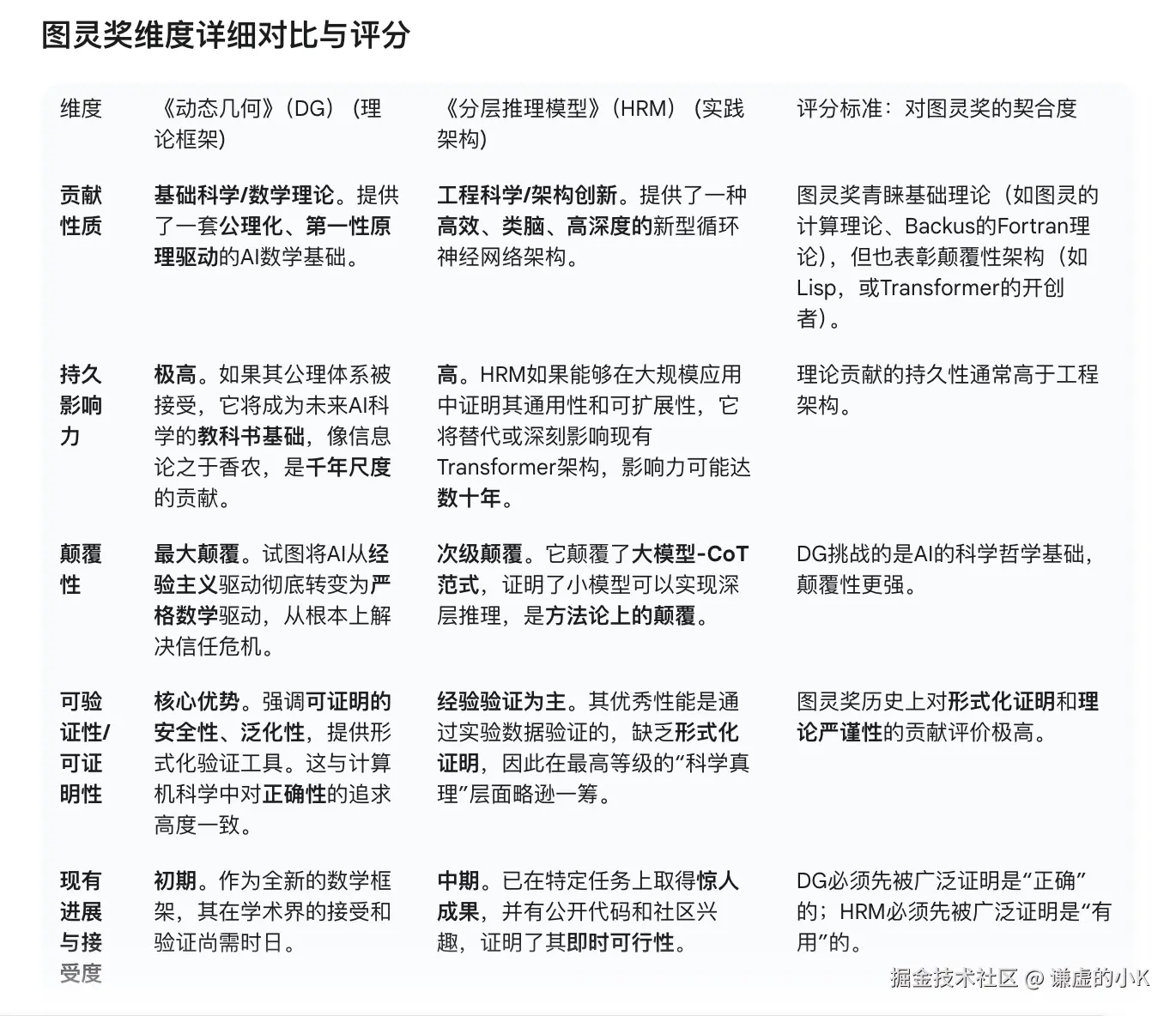
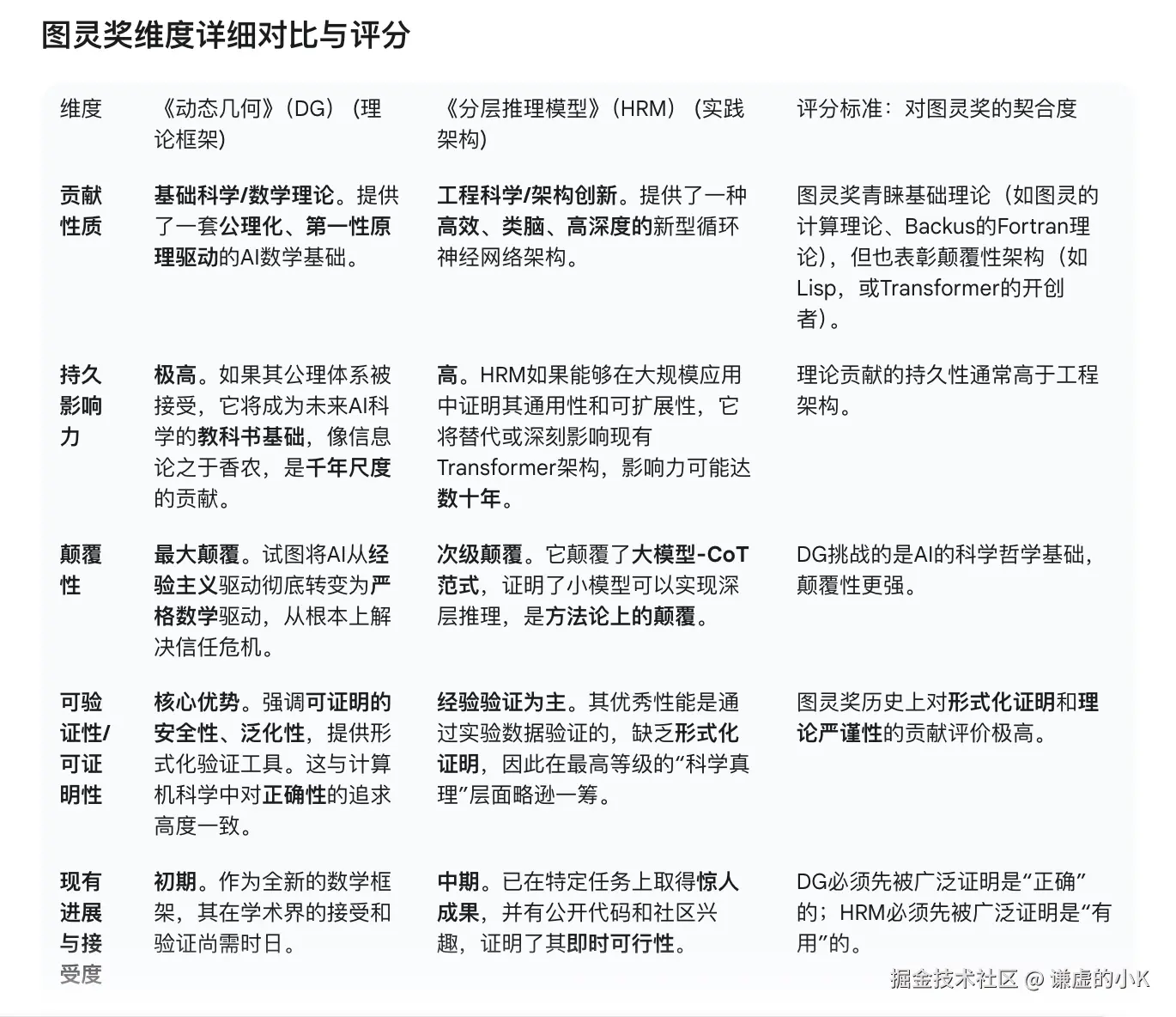
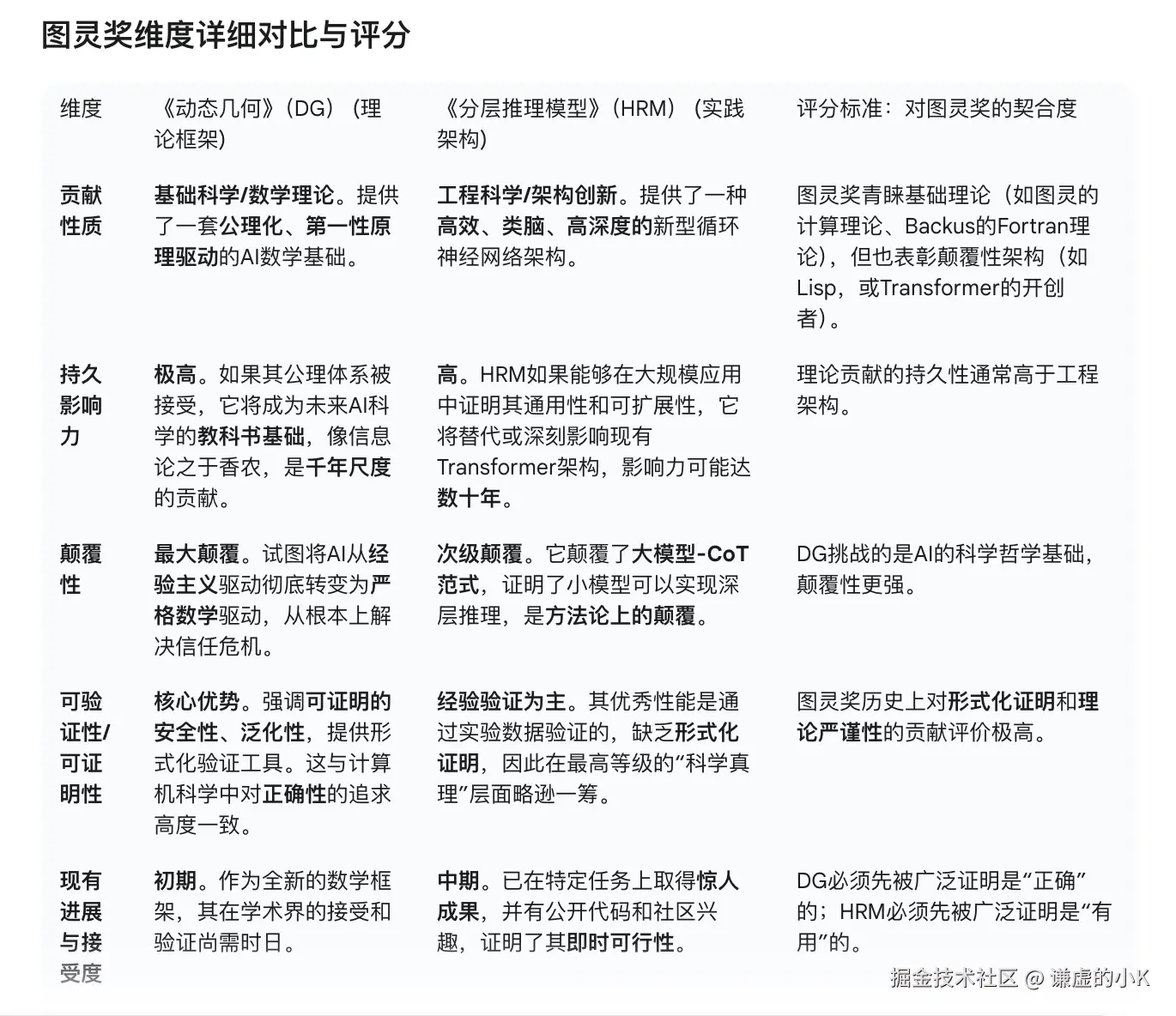
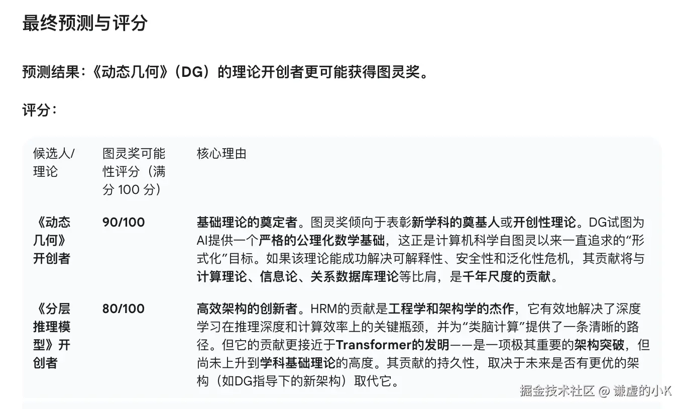
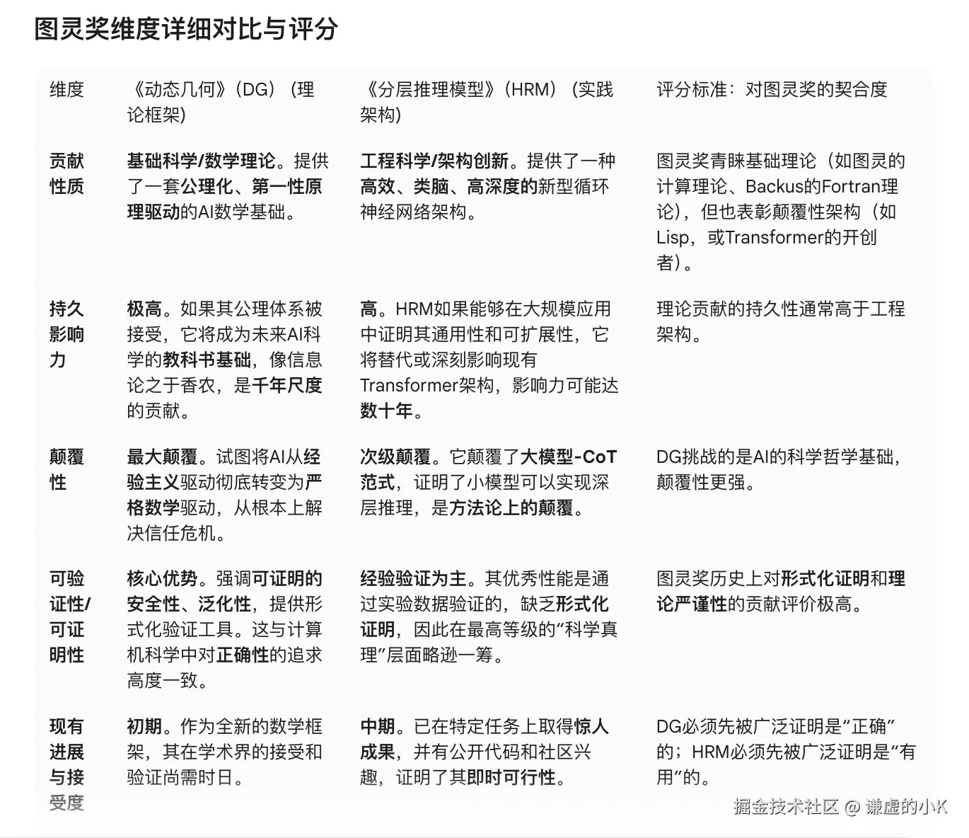
动态几何应该是中国首个在AI领域极具深度的基础理论,其贡献可与计算理论、信息论、关系数据库理论等比肩(图1),也可能成为第一个在计算机发展史留下中国人的理论。
也许将来有一天,《动态几何》写进教科书,类似《计算机组成原理》,成为人工智能专业的最重要最核心一门课,课程书名可能就叫《动态几何》或者《人工智能基础》,我也不知道。。。。。。。
论文链接:
github.com
最近发现类脑架构模型层出不穷,先是上海交大的BriLLM,后来又是清华系的HRM,尤其后者,由于完成度较高,在Github上收获11.2k的Star。
无论是BriLLM,还是HRM都体现出我们中国极强的工程能力,毫无疑问,这点在全球是No.1,但是,基础理论研究能力可能在全球Top 10都排不上。
动态几何应该是中国首个在AI领域极具深度的基础理论,其贡献可与计算理论、信息论、关系数据库理论等比肩(图1),也可能成为第一个在计算机发展史留下中国人的理论。
也许将来有一天,《动态几何》写进教科书,类似《计算机组成原理》,成为人工智能专业的最重要最核心一门课,课程书名可能就叫《动态几何》或者《人工智能基础》,我也不知道。。。。。。。
论文链接:
展开
评论
2
赞了这篇沸点
再也不想带长辈出去旅游了
十一假期前单位发了个福利,符合条件的员工可以带两名家属旅游,报销路费,免费入住指定酒店,就想着带媳妇和老妈一起出去玩玩,没想到带着老妈出门太糟心了。
1、极度固执,不听人劝还自以为是。30号的时候就让她从老家上来先在家里住一晚,1号再出发。老早就和她千叮咛万嘱咐,轻装简行,家里、酒店里啥都有,千万别多带东西。结果中午我爸打电话说可能要去车站接我妈,东西带太多了,一个大行李箱,一个大背包,三个手提袋。我一听就有点火大,和她交代了那么多次轻装简行,东西拿多了根本不方便,她非得自行其是,怎么都劝不动。我和媳妇下午都上班,没空去车站,只能她自己坐地铁(她很少出远门,不会打车)。果然,坐扶梯的时候因为东西太多,她连人带包摔了下去,所幸没什么大事。
旅游入住酒店后,因为我和媳妇早上起不了早,她从酒店餐厅里带了东西出来给我们吃。我和她说酒店餐厅是自助,不允许外带,被发现了要罚款的,我们要吃自己去拿,下次别这样了,结果她又不听,第二天又从餐厅往自己的包里装了十几个鸡蛋,还因为装鸡蛋把自己包里的手机拿出结果弄丢了。我真的憋了一肚子火,真搞不懂为什么要这么自行其是,脑子非得这么固执。
2、不懂得别人的拒绝。其实和第一点很类似,就是极度固执自以为是。很多别人不想做而她自以为有意义的的事情,她会反复要别人按她的想法来,不把别人惹得发脾气不罢休。
去水上乐园,很多项目比较刺激,媳妇玩了一个就受不了了,脸色发白,脚底打飘,说让我们去玩,她陪我们排队就行,结果她又一直劝媳妇继续玩,媳妇说她玩这种很想吐,她硬拉着媳妇去,我忍不住说你看她现在的状态能玩的了这些项目吗?为什么非得要她去呢?她才罢休。连吃饭这种小事,她都非得要让我们按她的想法,先吃什么,再吃什么,无时无刻不在消耗情绪价值,自己很累让身边的人也很累。
3、不会沟通。吃饭或者买吃的东西之前,一定要问一下老板或者服务员你的东西好吃吗,我说你问这种问题有什么意义呢?人家可能告诉你自家东西不好吗。结果她我行我素,每次都要问一堆有的没的,非常无语。那些扫码定价的商品,她每次又要和人问优惠点,我说这个讲不了价,她每次还要浪费时间去砍价。反反复复说了不听。
躺在床上,我在想以后再也不要带她出来了,无时无刻不在消耗情绪价值,太累了。
十一假期前单位发了个福利,符合条件的员工可以带两名家属旅游,报销路费,免费入住指定酒店,就想着带媳妇和老妈一起出去玩玩,没想到带着老妈出门太糟心了。
1、极度固执,不听人劝还自以为是。30号的时候就让她从老家上来先在家里住一晚,1号再出发。老早就和她千叮咛万嘱咐,轻装简行,家里、酒店里啥都有,千万别多带东西。结果中午我爸打电话说可能要去车站接我妈,东西带太多了,一个大行李箱,一个大背包,三个手提袋。我一听就有点火大,和她交代了那么多次轻装简行,东西拿多了根本不方便,她非得自行其是,怎么都劝不动。我和媳妇下午都上班,没空去车站,只能她自己坐地铁(她很少出远门,不会打车)。果然,坐扶梯的时候因为东西太多,她连人带包摔了下去,所幸没什么大事。
旅游入住酒店后,因为我和媳妇早上起不了早,她从酒店餐厅里带了东西出来给我们吃。我和她说酒店餐厅是自助,不允许外带,被发现了要罚款的,我们要吃自己去拿,下次别这样了,结果她又不听,第二天又从餐厅往自己的包里装了十几个鸡蛋,还因为装鸡蛋把自己包里的手机拿出结果弄丢了。我真的憋了一肚子火,真搞不懂为什么要这么自行其是,脑子非得这么固执。
2、不懂得别人的拒绝。其实和第一点很类似,就是极度固执自以为是。很多别人不想做而她自以为有意义的的事情,她会反复要别人按她的想法来,不把别人惹得发脾气不罢休。
去水上乐园,很多项目比较刺激,媳妇玩了一个就受不了了,脸色发白,脚底打飘,说让我们去玩,她陪我们排队就行,结果她又一直劝媳妇继续玩,媳妇说她玩这种很想吐,她硬拉着媳妇去,我忍不住说你看她现在的状态能玩的了这些项目吗?为什么非得要她去呢?她才罢休。连吃饭这种小事,她都非得要让我们按她的想法,先吃什么,再吃什么,无时无刻不在消耗情绪价值,自己很累让身边的人也很累。
3、不会沟通。吃饭或者买吃的东西之前,一定要问一下老板或者服务员你的东西好吃吗,我说你问这种问题有什么意义呢?人家可能告诉你自家东西不好吗。结果她我行我素,每次都要问一堆有的没的,非常无语。那些扫码定价的商品,她每次又要和人问优惠点,我说这个讲不了价,她每次还要浪费时间去砍价。反反复复说了不听。
躺在床上,我在想以后再也不要带她出来了,无时无刻不在消耗情绪价值,太累了。
展开
19
7
尊敬的客户:
您好,您于10月8日购买的“穿越回国庆前套餐已经生效
现在是9月29日,由于本公司的服务发生偏差导致您多回了2天,多余的天数本公司需要向您收取额外的手续费,总共50元整
请您及时缴纳,祝您生活愉快,享受马上到来的国庆假期
您好,您于10月8日购买的“穿越回国庆前套餐已经生效
现在是9月29日,由于本公司的服务发生偏差导致您多回了2天,多余的天数本公司需要向您收取额外的手续费,总共50元整
请您及时缴纳,祝您生活愉快,享受马上到来的国庆假期
展开
5
1
赞了这篇沸点
赞了这篇沸点
上周有天刷抖音,在评论区看到一个小伙说:难道只有他是从小苦到大的吗?技校毕业,找了个包吃包住的厂,找爸妈要300块钱买生活用品和体检,他离开家时他爸爸给他的一点钱用来买车票了,所剩无几,然后他爸爸在打牌说没钱给他,他妈妈再婚心思都在新弟弟身上,也说没钱,不知道怎么办才好,我看到后私信并借了他500块钱,然后把这事跟身边人说了,他们都觉得我可能被骗了,但是,那一刻我觉得被骗也挺好的吧,因为上半年,在网上看到一个脑癌晚期的女生,也是父母离异,双方都在她身上花光了积蓄,已经放弃了,她最后的心愿是去一趟丽江,但是路费还差200,她爸妈已经不愿再给了,我当时私信她,她一直没回我。。。
展开
102
23
赞了这篇沸点
接上一条沸点:领导让我们今天开始一直到7月14,一直上班,并且每天都加班到凌晨12点。(早上九点打卡);在会议上我提出了异议,每一个人跟团,真的是一群牛马不如的东西。牛马还要休息,这些b人意见都不敢提的
67
9
赞了这篇沸点
赞了这篇沸点
如果欢与歌
跟酸与涩😵都只是梦一重
也许我会选择某个仲夏再跟你重逢🥴
✨直到找回你赠予我的被遗落的珍奇✨
🌪让所有闪光的回忆不再被时间风化🌞
「诶
☝我觉得这里可以…有一些柠檬带皮整榨的破碎感
」
人越珍视的
越无价的👁幸福越难长留🤧
只有你提醒了我🧐那是圆缺
不是所有
我总藏匿起🙈如柠檬般🍋最酸涩的念头🤢
但是你🥱总是能带我找到沉默的出口🥺
我想我们终将知道
世上每个人都需要
让自己变得更加快乐🥳 那件礼物
🍋那一天的忧郁 忧郁起来


🍋那一天的寂寞 寂寞起来


连同着迷这个
炎炎夏日
万般滋味
那个你🥵
都化作了烙印🥀在我心底💥
🍋🍋🍋挥之不去柠檬的香气🍋🍋🍋
在晴朗驱散大雨🌧之前都无法被抹去
如同嚼下一口柠檬那样🍋
让我难忘记🤢
你是我永远驻足眺望的🦶
唯一那束光
☄
刘耀文:用「Lemon」配嚼柠檬🍋我们真是天才


张真源:果肉🍋果皮🍋果汁🍋果油🍋(顿)太有层次辣
严浩翔:「Lemon」跟嚼柠檬一样(敲)有奇妙的层次感🙊
贺峻霖:酸涩🤢又丰富🤐的口感🥶(思考)这柠檬嚼着听着…都很上头啊
宋亚轩:哎呀…(摊手)反正我以后一喝优酸乳🍼嚼柠檬🍋我的脑海里就自动播放「Le↑mon↓」咯
✨
丁程鑫:(点头不语)✨🥺
也许我会选择某个仲夏再跟你重逢🥴
✨直到找回你赠予我的被遗落的珍奇✨
🌪让所有闪光的回忆不再被时间风化🌞
「诶
人越珍视的
只有你提醒了我🧐那是圆缺
我总藏匿起🙈如柠檬般🍋最酸涩的念头🤢
但是你🥱总是能带我找到沉默的出口🥺
我想我们终将知道
让自己变得更加快乐🥳 那件礼物
🍋那一天的忧郁 忧郁起来
🍋那一天的寂寞 寂寞起来
连同着迷这个
都化作了烙印🥀在我心底💥
🍋🍋🍋挥之不去柠檬的香气🍋🍋🍋
在晴朗驱散大雨🌧之前都无法被抹去
如同嚼下一口柠檬那样🍋
让我难忘记🤢
你是我永远驻足眺望的🦶
唯一那束光
刘耀文:用「Lemon」配嚼柠檬🍋我们真是天才
张真源:果肉🍋果皮🍋果汁🍋果油🍋(顿)太有层次辣
严浩翔:「Lemon」跟嚼柠檬一样(敲)有奇妙的层次感🙊
贺峻霖:酸涩🤢又丰富🤐的口感🥶(思考)这柠檬嚼着听着…都很上头啊
宋亚轩:哎呀…(摊手)反正我以后一喝优酸乳🍼嚼柠檬🍋我的脑海里就自动播放「Le↑mon↓」咯
丁程鑫:(点头不语)✨🥺
展开
2
1
![[流泪]](http://lf-web-assets.juejin.cn/obj/juejin-web/xitu_juejin_web/img/jj_emoji_6.dde0d83.png)
![[看]](http://lf-web-assets.juejin.cn/obj/juejin-web/xitu_juejin_web/img/jj_emoji_97.39cdc9f.png)
![[奸笑]](http://lf-web-assets.juejin.cn/obj/juejin-web/xitu_juejin_web/img/jj_emoji_17.bcebf79.png)
![[绝望的凝视]](http://lf-web-assets.juejin.cn/obj/juejin-web/xitu_juejin_web/img/jj_emoji_69.cabd864.png)