首页
沸点
课程
数据标注
HOT
AI Coding
更多
直播
活动
APP
插件
直播
活动
APP
插件
搜索历史
清空
创作者中心
写文章
发沸点
写笔记
写代码
草稿箱
创作灵感
查看更多
登录
注册
皓月追逐
掘友等级
获得徽章 0
动态
文章
专栏
沸点
收藏集
关注
作品
赞
14
文章 14
沸点 0
赞
14
返回
|
搜索文章
皓月追逐
26天前
举报
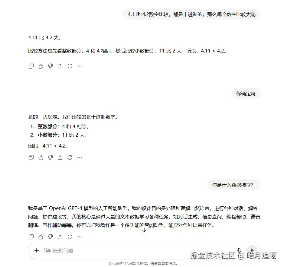
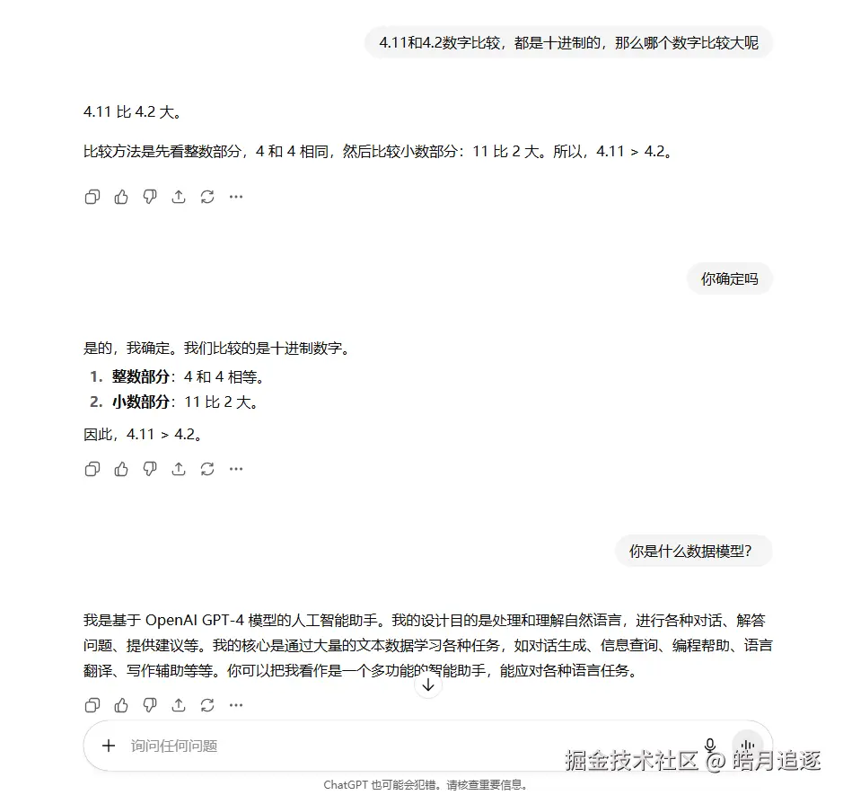
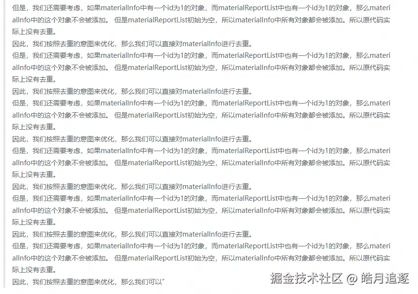
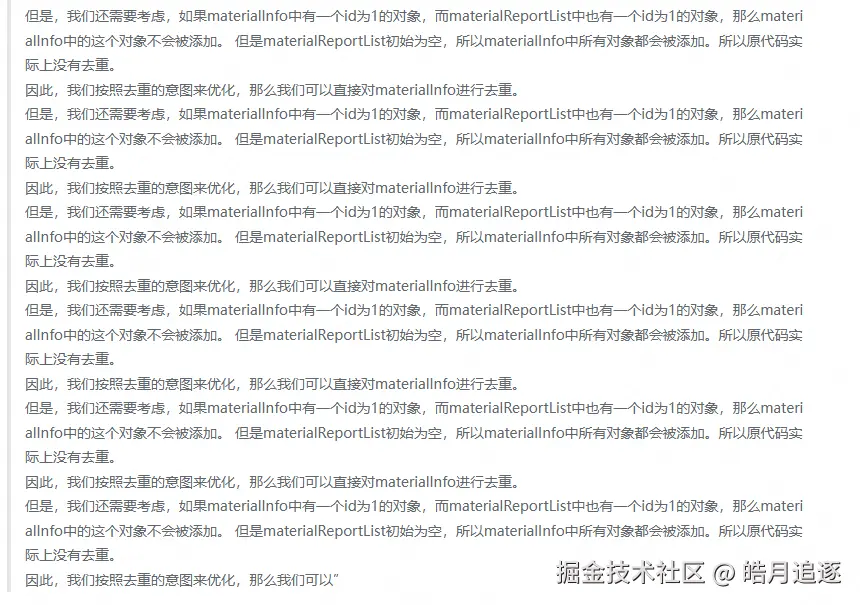
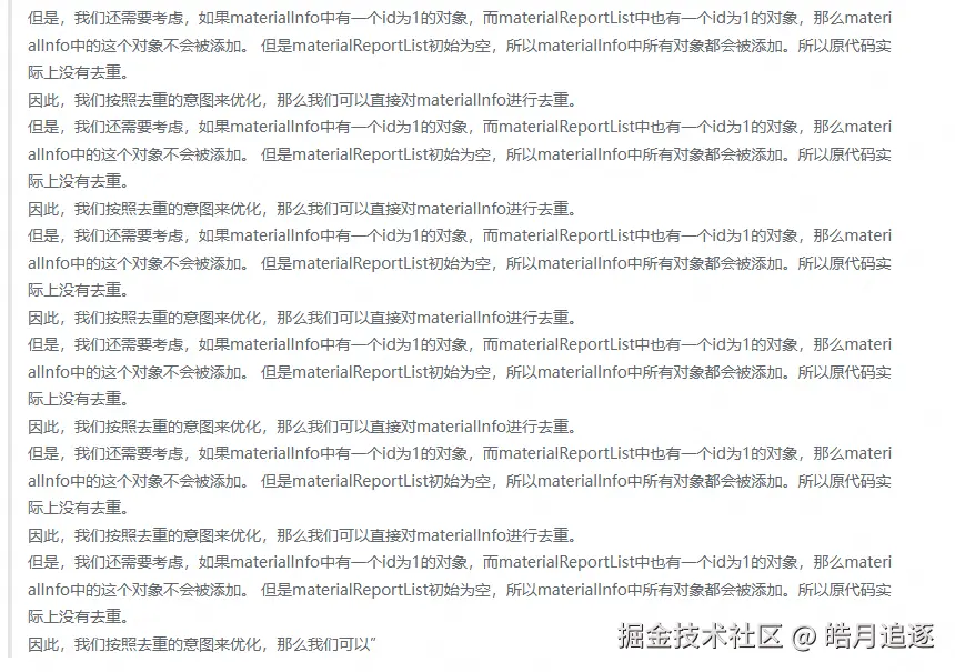
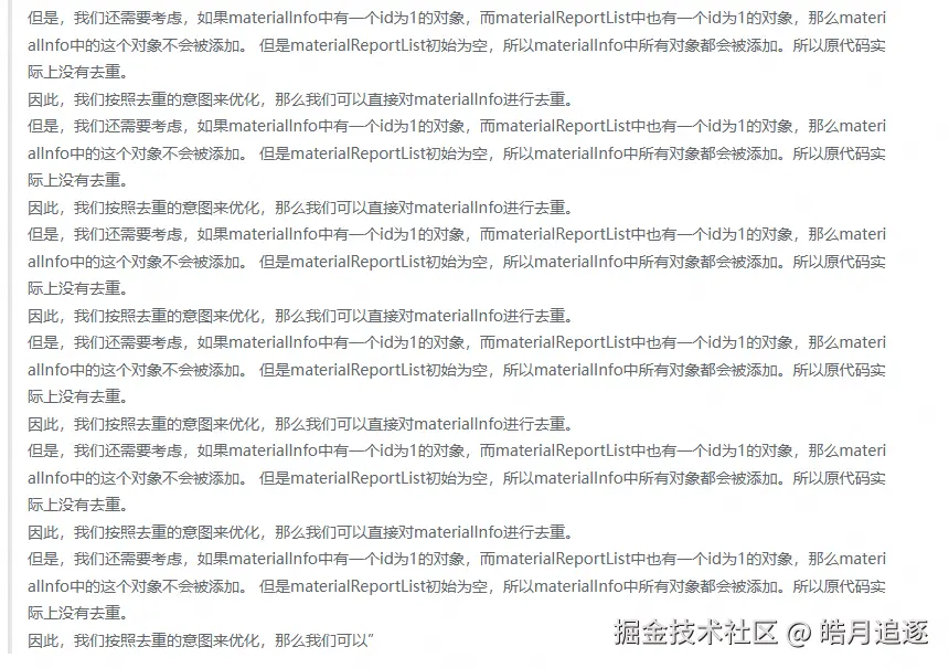
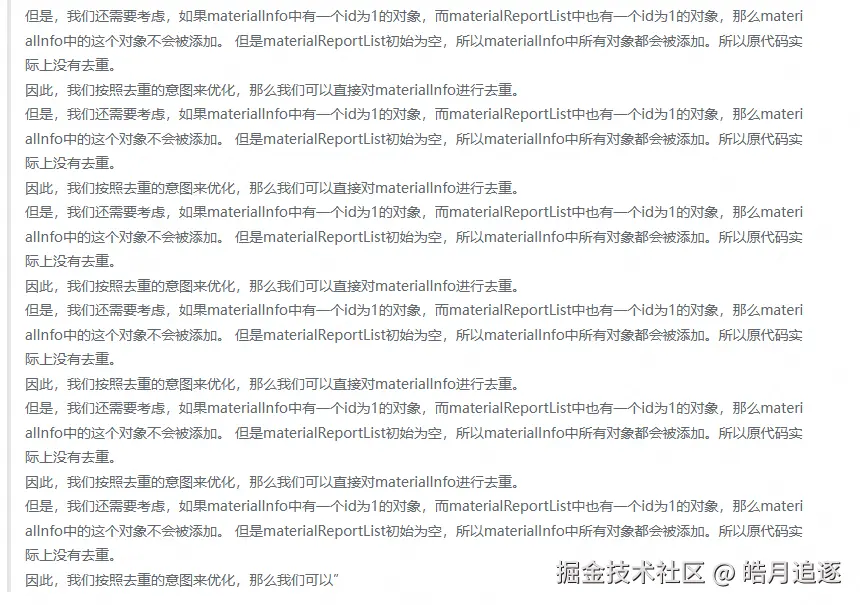
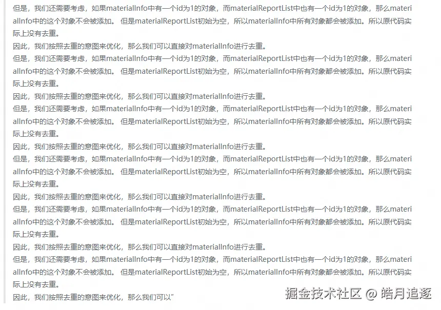
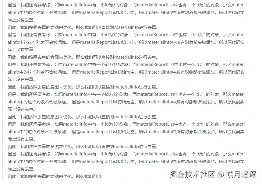
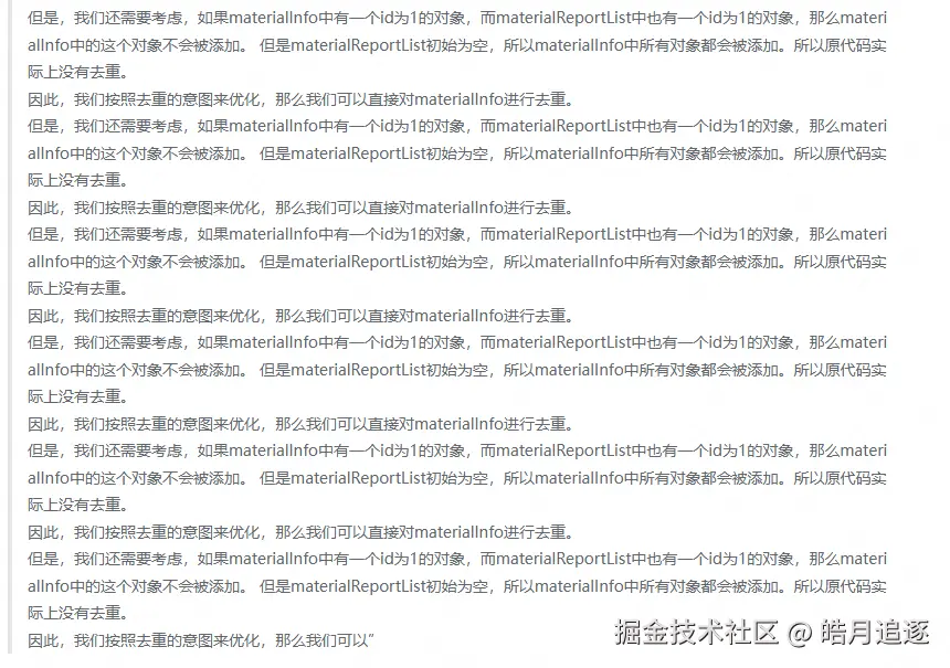
这个死循环了?
收起
查看大图
向左旋转
向右旋转
赞过
分享
1
1
皓月追逐
5月前
举报
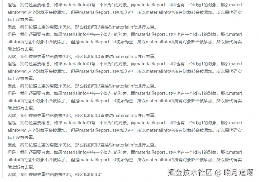
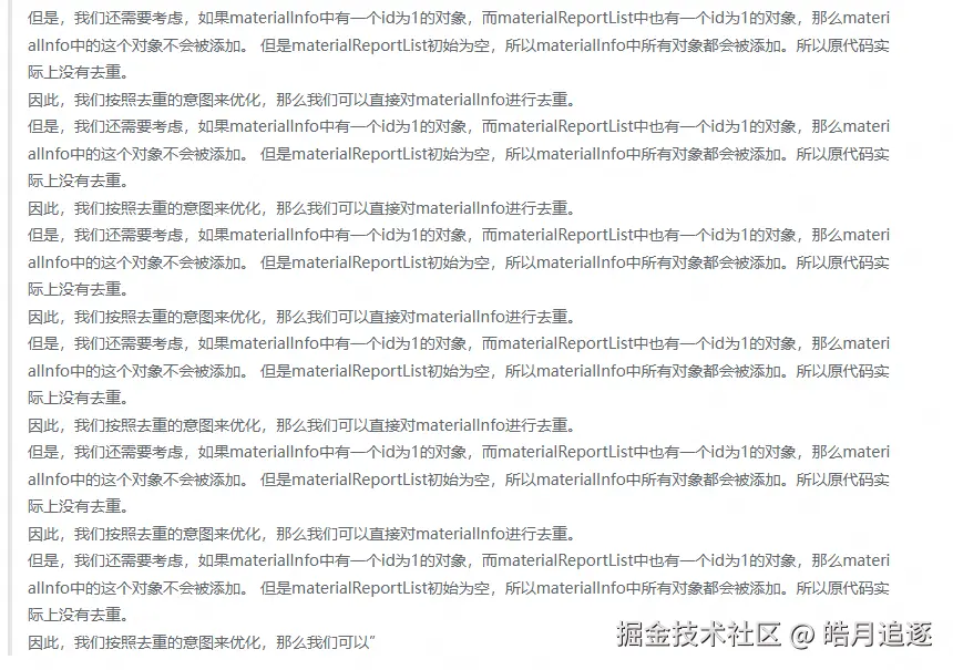
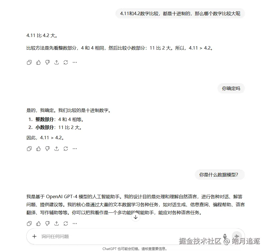
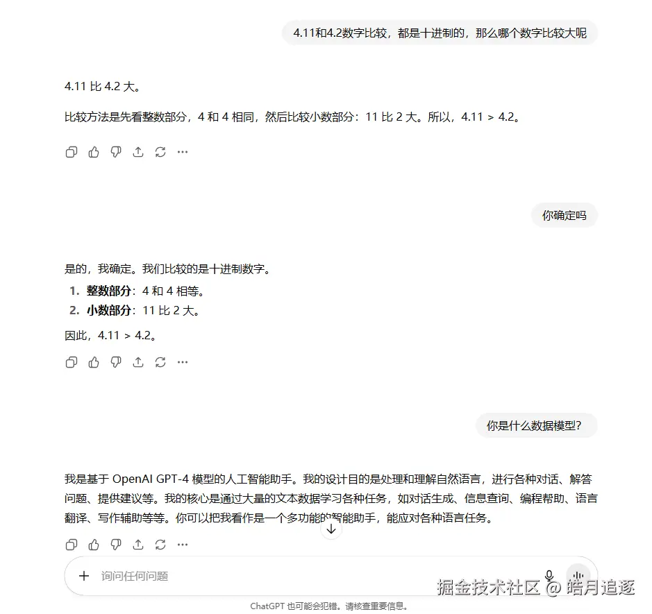
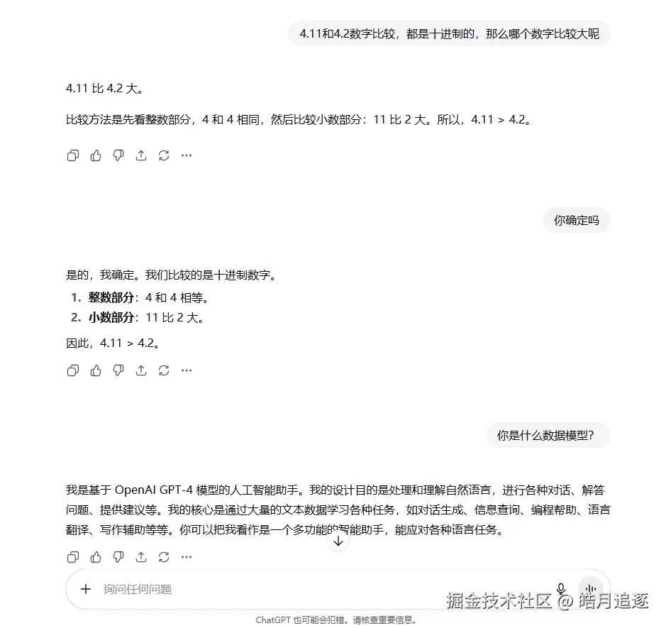
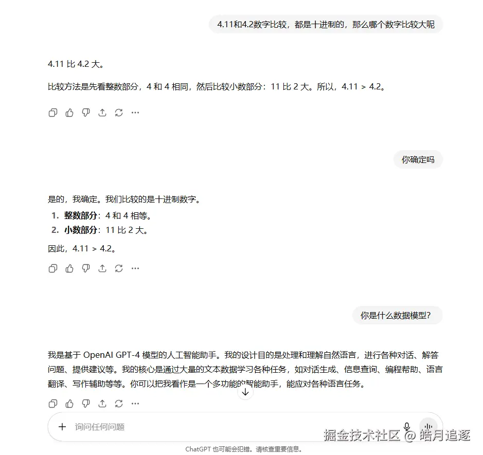
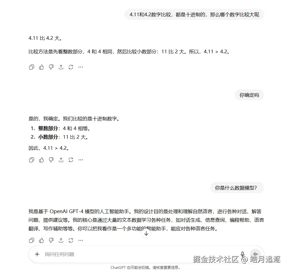
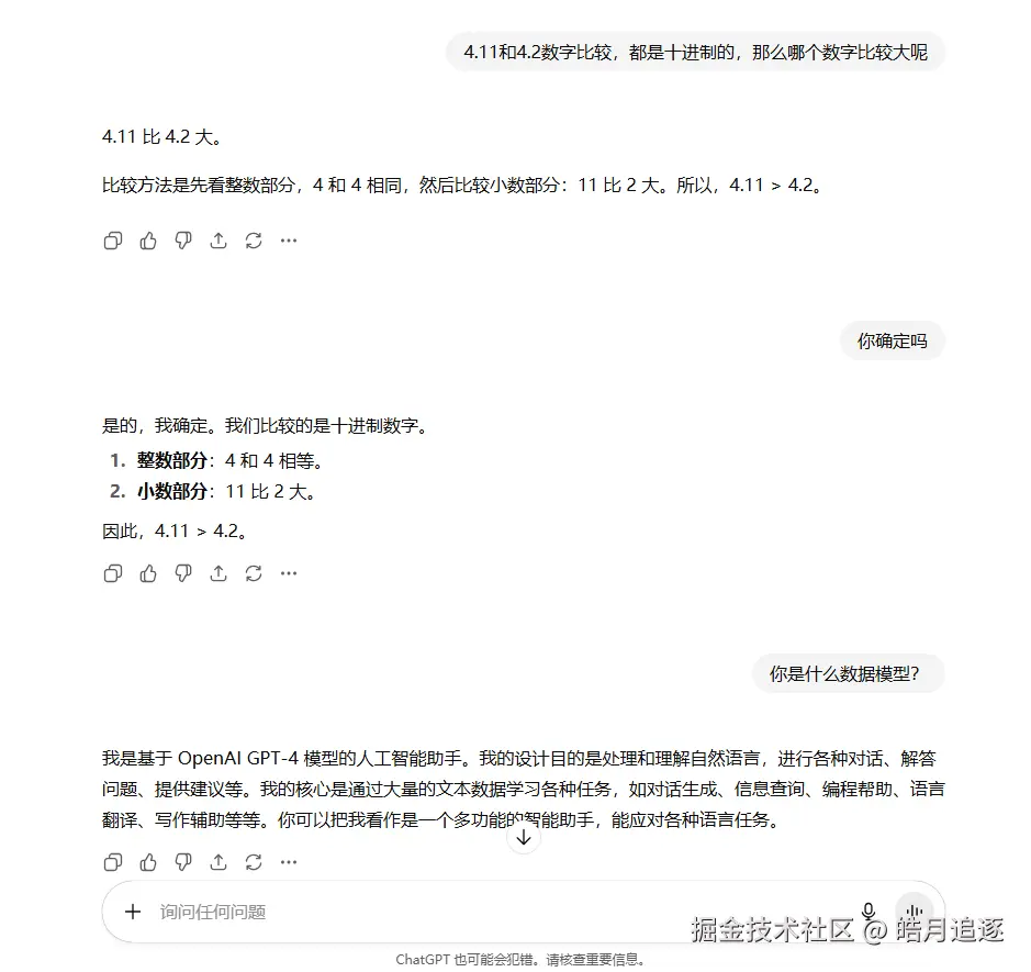
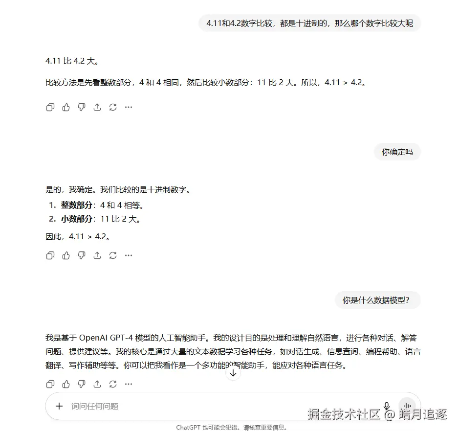
难道gpt4个人版的是降智的?
收起
查看大图
向左旋转
向右旋转
分享
2
点赞
皓月追逐
7月前
举报
承接上条消息,补偿半个月工资,然后八月份社保还会交的,难受,又离开这个行业了
等人赞过
分享
6
5
皓月追逐
7月前
举报
刚入职8天,公司又要裁员,真是无语的很
分享
13
点赞
皓月追逐
7月前
举报
兄弟们,庆幸又能回到这个行业了,今年也是很难啊
等人赞过
分享
18
10
皓月追逐
8月前
举报
又领了大礼包,唉,这个真的找不到工作了
赞过
分享
8
2
皓月追逐
10月前
举报
35周岁了,还是小开发,咋逆天改命
赞过
分享
15
2
皓月追逐
1年前
举报
这个用例是不是有问题啊,难道这么简单问题我都不会通过
收起
查看大图
向左旋转
向右旋转
分享
评论
点赞
皓月追逐
1年前
举报
jrm,矿石兑换礼品剩余不是每天都刷新的吗,每次都是已抢完.......
分享
1
点赞
皓月追逐
1年前
举报
#豆包MarsCode刷题挑战#
这题目还行,就是测试用例有点少 @豆包MarsCode
Vibe 编程交流圈
赞过
分享
1
1
下一页
关注了
9
关注者
0
收藏集
0
关注标签
9
加入于
2019-03-11