获得徽章 16
每日一发:内推,base 深圳,近民治地铁
上班第一天,戒断反应严重。啊!好难受!!给我一天,就再给我一天,我还没有好好看这个世界,求求你再给我一天,求求你了,我好难受啊;什么声音?!听,我听到了风的呼唤,海的咆哮。好难受,就再给我一天好吗,我发誓,我以后一定好好做🐮🐴,就再给我一天好吗?!啊!!
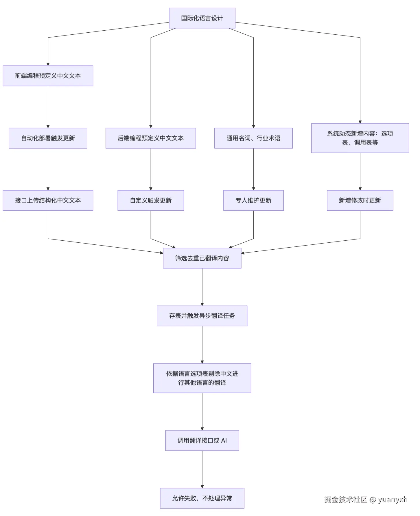
大佬们,有什么好的国际化语言的设计吗,自己想了一个感觉坑有点多,主要想减少开发压力,可配置化、自动化
大佬们,vue2,一个 A 组件,允许传入配置,动态渲染表单组件,当表单组件触发 change 事件时,A 组件触发查询;现在,A 组件允许通过属性设置初始化不查询,但表单组件内部可能有初始化值而触发 change 事件从而导致 A 组件初始化查询了;
目前做法是设置一个标识位,用户明确调用查询方法后才允许 change 事件触发查询,但这会导致用户直接在表单输入时无法触发查询。有什么解决方法,表单组件不可控。
吃了后端炒粉,拉肚子了,赔钱
一段时间没来,这给我干哪来了,这还是掘金吗,怎么一股知乎小红书的味道
有没有用 mac 的推荐个鼠标,之前用的罗技要插无线接收器,和一个调整鼠标滚动方向的应用;换了个绿联的支持蓝牙、自动调整鼠标滚动方向,但是用了快一年 bug 太多了,想找个类似的更稳定一点的。
下一页