首页
AI Coding
数据标注
NEW
沸点
课程
直播
活动
APP
插件
搜索历史
清空
创作者中心
写文章
发沸点
写笔记
写代码
草稿箱
创作灵感
查看更多
登录
注册
yuanyxh
掘友等级
web 前端开发
站在巨人的肩膀上
获得徽章 16
动态
文章
专栏
沸点
收藏集
关注
作品
赞
506
文章 468
沸点 38
赞
506
返回
|
搜索文章
yuanyxh
赞了这篇文章
lecepin
前端工程师 @阿里巴巴
·
1年前
关注
告别后端依赖:用 MSW 实现独立的前端应用 Mock
1. msw msw(Mock Service Worker)是一个流行的库,用于在前端应用程序中拦截和模拟网络请求。它通常用于在开发和测试阶段模拟 API 请求的响应,而...
14
评论
分享
yuanyxh
web 前端开发
·
10天前
关注
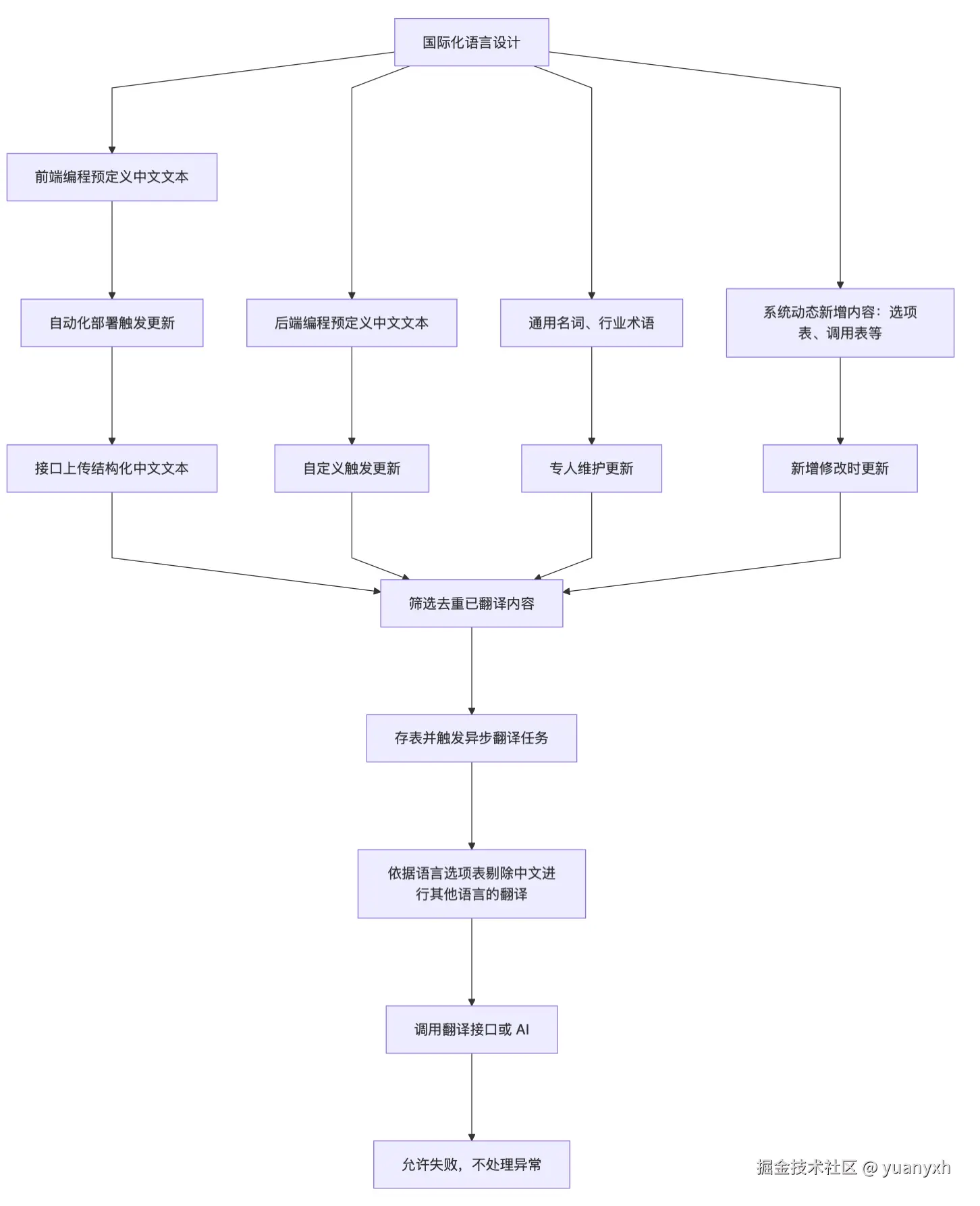
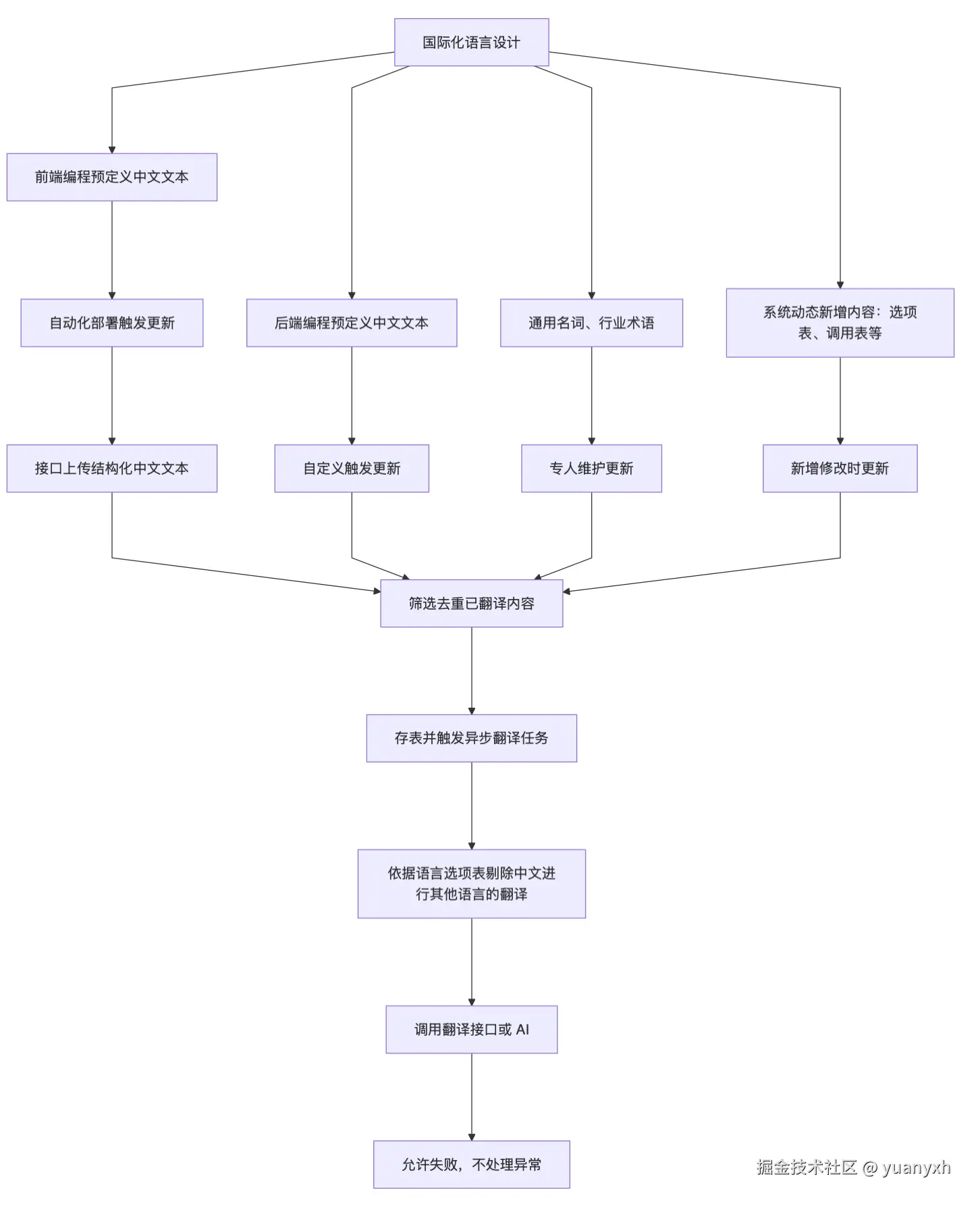
程序设计
国际化语言设计 你当前的国际化设计已覆盖核心流程,但可从自动化提效、配置化管理和性能优化三个维度升级,减少80%的人工干预。以下是基于行业最佳实践的优化方案: 一、开发流程...
0
评论
分享
yuanyxh
赞了这篇文章
玄魂
开源可视化解决方案 VisActor 开发者 @字节跳动
·
2月前
关注
传说中的表中表:VTable 主从表功能正式上线
VTable 主从表插件(MasterDetailPlugin)是基于 VisActor VTable 开发的企业级数据可视化组件,专门解决复杂业务场景中的层次化数据展示需...
14
5
分享
yuanyxh
赞了这篇文章
浅忆无痕
前端工程师
·
3年前
关注
前端如何实现年度报告功能
1.需求描述 靖江市人民医院年度总结需求: 1.员工通过企业微信推送消息信息进入个人年度总结页面,本人仅看到自己对应的工作量内容。 2.指标项通过员工工作量年度统计表展现,...
31
7
分享
yuanyxh
web 前端开发
·
26天前
举报
大佬们,有什么好的国际化语言的设计吗,自己想了一个感觉坑有点多,主要想减少开发压力,可配置化、自动化
收起
查看大图
向左旋转
向右旋转
上班摸鱼
分享
评论
点赞
yuanyxh
赞了这篇文章
LiuMingXin
前端CV小能手 @外包公司
·
1月前
关注
可能是你极易忽略的Nginx知识点
下面是我总结的nginx使用过程中很容易忽略同时又不常用但是却又会用到的知识点,分享出来加强记忆,查漏补缺,共同进步!...
62
12
分享
yuanyxh
web 前端开发
·
1月前
关注
静默打印程序实现
开发一个静默打印程序,实现静默打印 PDF 功能,暴露接口与 Web 交互,自实现 Windows 平台打印程序。...
7
评论
分享
yuanyxh
web 前端开发
·
2月前
举报
大佬们,vue2,一个 A 组件,允许传入配置,动态渲染表单组件,当表单组件触发 change 事件时,A 组件触发查询;现在,A 组件允许通过属性设置初始化不查询,但表单组件内部可能有初始化值而触发 change 事件从而导致 A 组件初始化查询了;
目前做法是设置一个标识位,用户明确调用查询方法后才允许 change 事件触发查询,但这会导致用户直接在表单输入时无法触发查询。有什么解决方法,表单组件不可控。
展开
上班摸鱼
赞过
分享
22
1
yuanyxh
web 前端开发
·
2月前
举报
吃了后端炒粉,拉肚子了,赔钱
上班摸鱼
分享
4
点赞
yuanyxh
赞了这篇文章
Tongfu
写代码的 @暂无
·
7年前
关注
electron-builder打包见解
开发electron客户端程序,打包是绕不开的问题。下面就我在工作中的经验以及目前对electron-builder的了解来分享一些心得。 demo地址会在文章末尾给出(d...
149
22
分享
yuanyxh
赞了这篇文章
小鹿同学
前端 @阿里(已离职)- 求职中
·
4年前
关注
Electron-builder 构建MacOS应用小白教程(打包 & 签名 & 公证 & 上架)
MacOS应用打包,看似近在咫尺,实则坑坑致命。 本文非常详细的介绍了electron-builder 打包mac上的坑,跟着一步一步就能打包appstore的应用了。...
93
44
分享
yuanyxh
赞了这篇文章
程序员鱼皮
编程导航 @codefather.cn
·
3月前
关注
我代表编程导航,向大家道歉!
大家最近访问我们网站可能会遇到很多莫名其妙的 Bug。这是因为最近我们网站前端正在进行技术升级,为了保险起见,我们选择 灰度发布,结果翻车了。...
109
39
分享
yuanyxh
赞了这篇文章
Mapbarfront
前端专家
·
2月前
关注
Electron 应用自动更新方案:electron-updater 完整指南
1. 概述 electron-updater 是 Electron 社区广泛采用的自动更新解决方案,通常与 electron-builder 配合使用。该库封装了跨平台的更...
9
3
分享
yuanyxh
web 前端开发
·
2月前
关注
前端仔的一次运维实践
排查服务器异常流量原因,过滤日志封禁固定网段 ip,测试并完善多种动态限流策略,实现多级控制与简易人机校验逻辑。...
3
评论
分享
yuanyxh
赞了这篇沸点
o小小天o
全干攻城狮 @人生无限公司
·
3月前
举报
园林的美是在线的
收起
查看大图
向左旋转
向右旋转
赞过
分享
1
2
yuanyxh
web 前端开发
·
3月前
举报
一段时间没来,这给我干哪来了,这还是掘金吗,怎么一股知乎小红书的味道
上班摸鱼
分享
2
点赞
yuanyxh
赞了这篇文章
前端饲养员
前端开发工程师
·
8月前
关注
React Native中如何实现拆包?
今天我想和你聊聊在 React Native 应用中实现 JSBundle 的拆包和应用场景。为什么想说这个话题呢?我们都知道在 React Native 应用中通常会使用...
15
评论
分享
yuanyxh
赞了这篇文章
XboxYan
前端侦探 @阅文集团
·
3月前
关注
Safari又出bug了?临时修复 iOS 26弹出键盘后定位错乱问题
Safari真不愧是新时代的IE。由于 iOS 26最近发布,一下子把我的页面搞乱了 一、定位错乱问题 比如这样一个上下fixed定位布局 相关样式如下 正常情况下没什么问...
12
3
分享
yuanyxh
赞了这篇文章
奔跑吧鸡翅
老板是不是有病?离职倒计时ing
·
4年前
关注
Android 中 Spinner下拉框使用
<?xml version="1.<LinearLayout xmlns:android="http://schemas.android.super.setContentV...
16
3
分享
yuanyxh
赞了这篇文章
做什么梦呢
前端开发
·
3年前
关注
【Electron】vue+electron应用设置系统托盘Tray
本文已参与「新人创作礼」活动, 一起开启掘金创作之路。 一、前言 对于桌面应用来说,在系统中我们希望经常希望它一直存在,但并不需要一直在屏幕中显示,即后台运行。当我们需要的...
13
评论
分享
下一页
个人成就
文章被点赞
775
文章被阅读
70,056
掘力值
3,905
关注了
20
关注者
145
收藏集
6
关注标签
46
加入于
2022-10-02