掘友等级
AI Agent 算法开发工程师
|
中文网字计划
获得徽章 0
不知不觉已经面了 180 多个 AI 应用和算法方面的人了,感觉大家做的项目好重复啊
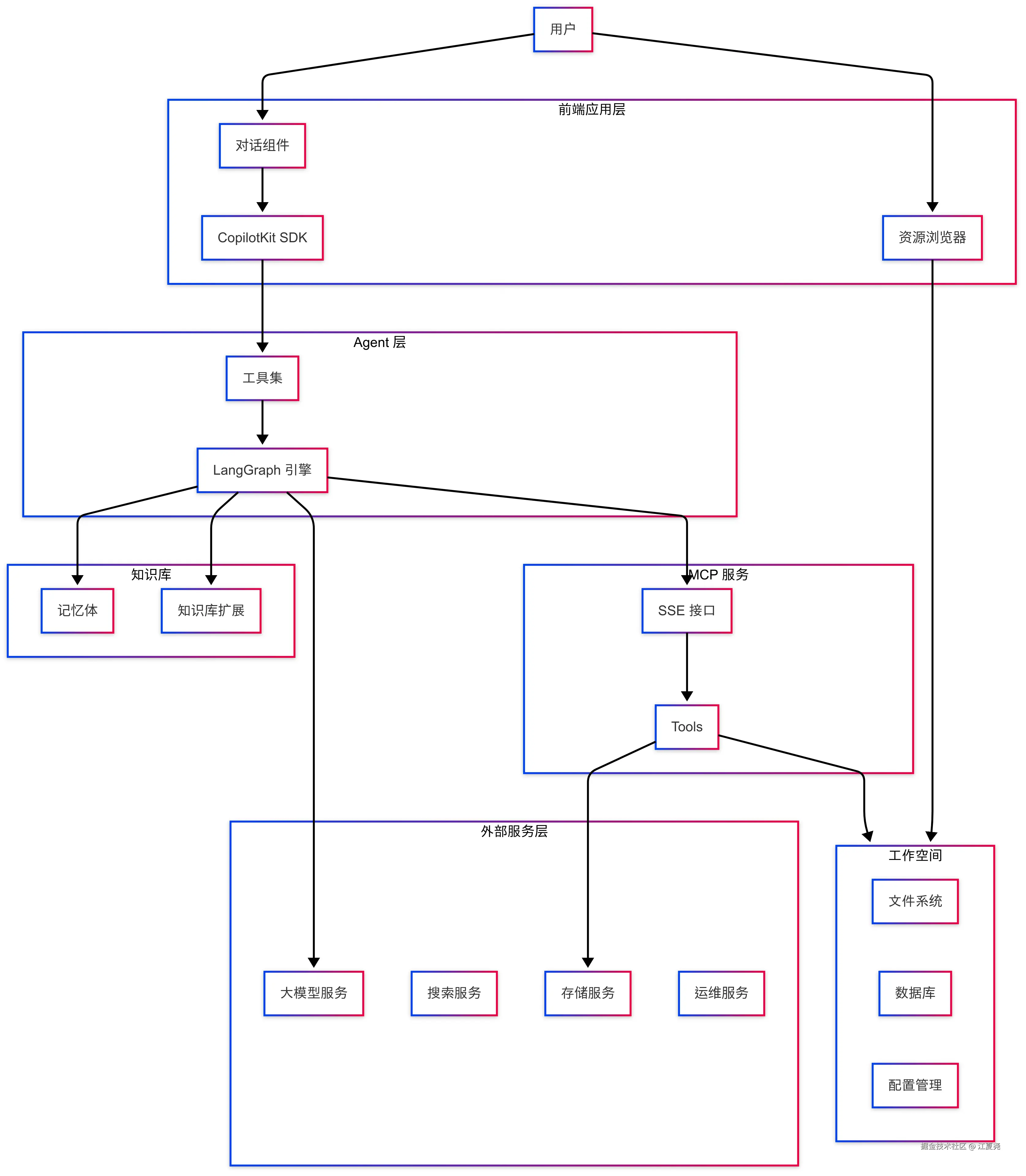
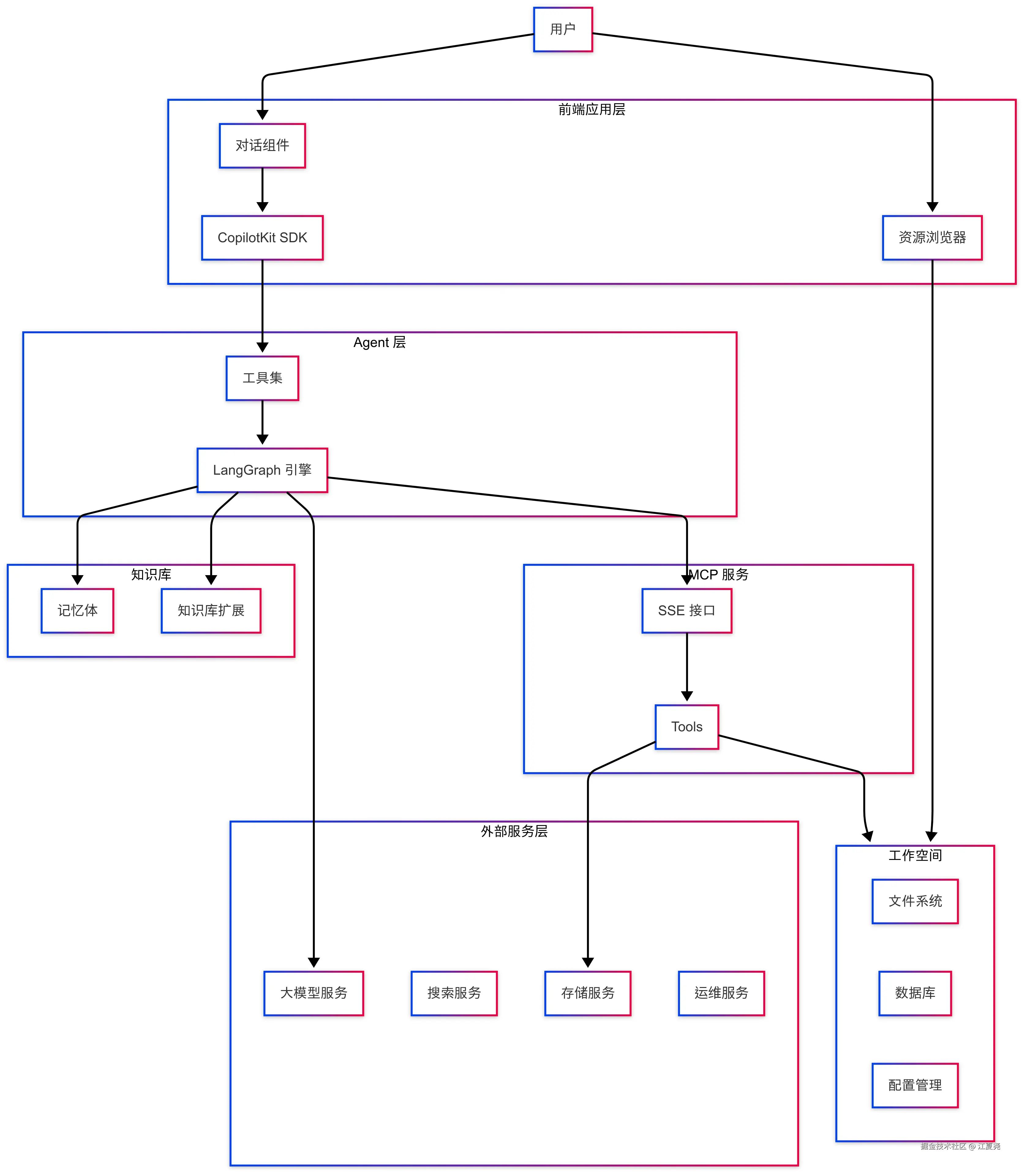
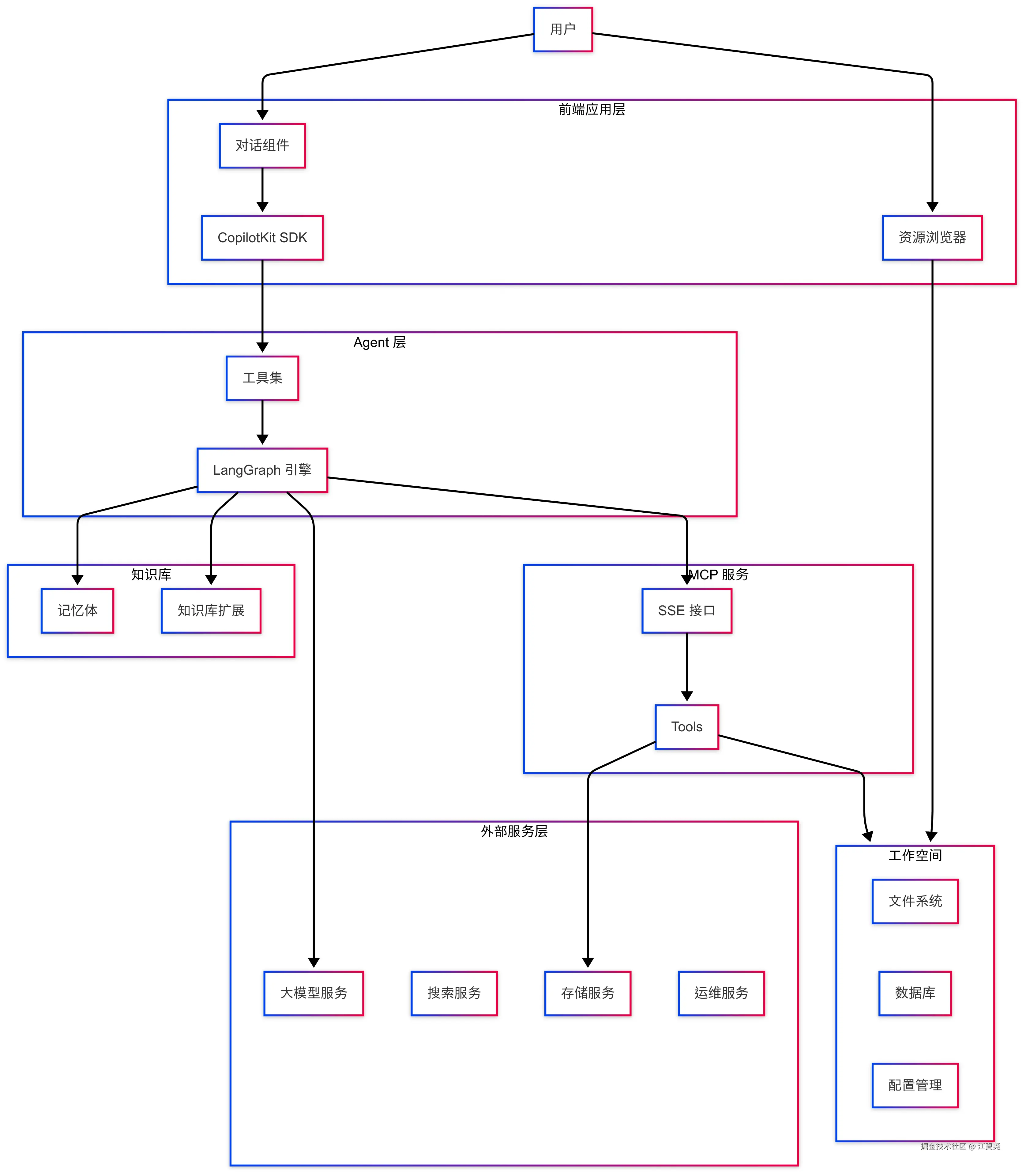
AI 智能体完整架构,实现了推理+工具+记忆的全流程,目前完成了 Excel 自动化,人机资源互通,后面扩展 agent 和知识库能力,即使是 qwen-turbo, 执行力也是杠杠滴。
github.com
蛙,rust官方文档上的reqwest库居然在get请求直接内存泄露了,导致我服务器直接多吃了一百多mb内存。然后找了attohttpc,内存就不泄露了
事实证明,跨平台构建产物一致是可以做到的。经过一个月的 Rust 重构,cn-font-split 最终实现了 linux、macOS、Windows 甚至 wasm32 平台的构建产物统一。并且,由于 FFI 广泛被各种语言支持,理论上跨语言也是一致的。
靠,有埋伏!
cn-font-split 从 TS 转为 Rust,进行了一波全面的性能升级,并完成了整个跨平台技术实践,学到了一波技术。总结下来一份图,整个架构可以适合做跨平台的 lib 的基础,爽。
【Xmind思维导图】cn-font-split 架构
ai.xmind.cn
上班摸鱼全靠 Docker 镜像了,konghayao123/best-cn-dev-container 国内镜像 + 国内 GitHub 同步仓库,直接开始写。
今天,我突然想起来,Vue 好像可以神奇的在一个 html 里面写模板语法和组件,不需要分割文件,甚至是 Vue3 setup。这种场景就非常适合其他语言的库生成一个 html 单文件的报告,不需要一大堆数据,不需要依赖 nodejs 的工具链
下一页