
获得徽章 0
赞了这篇文章
赞了这篇文章
赞了这篇文章
赞了这篇文章
赞了这篇文章
赞了这篇文章
赞了这篇文章
赞了这篇文章
赞了这篇文章
赞了这篇文章
赞了这篇文章
赞了这篇文章
赞了这篇文章
赞了这篇文章
赞了这篇文章
赞了这篇文章
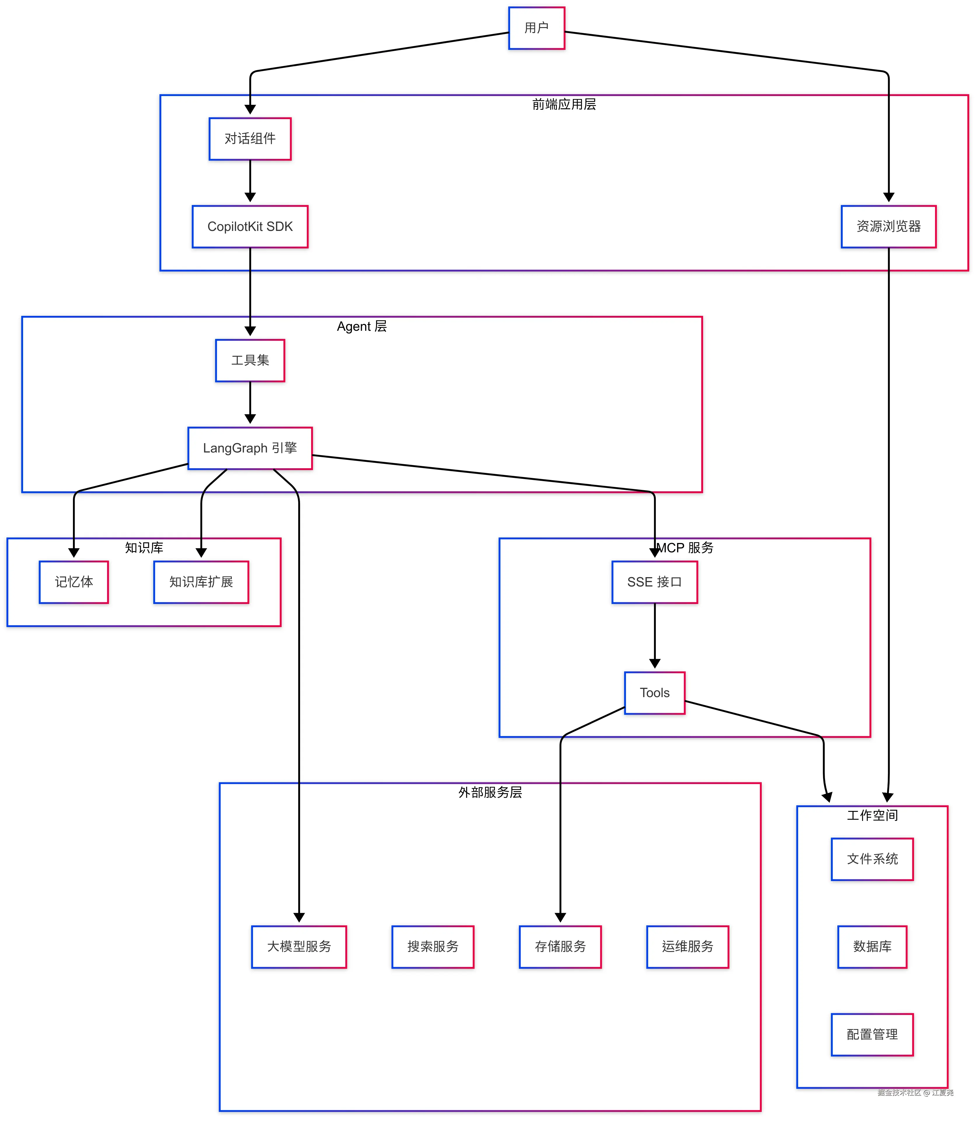
AI 智能体完整架构,实现了推理+工具+记忆的全流程,目前完成了 Excel 自动化,人机资源互通,后面扩展 agent 和知识库能力,即使是 qwen-turbo, 执行力也是杠杠滴。
github.com
评论
点赞