获得徽章 0
- 完了这次Open AI这次是冲着google Chrome浏览器来的!!朋友们,OpenAI这次又放大招,全新的ChatGPT浏览器ChatGPT Atlas正式上线!它可不是普通带聊天框的浏览器,而是将ChatGPT深度嵌入浏览体验的智能交互平台。
核心功能如下
1. AI辅助理解:浏览网页时,右侧弹出侧边栏,能总结内容、解释段落,还能根据上下文精准回答。读论文、看新闻,一键搞定关键信息。
2. 智能写作编辑:在网站输入框直接调出ChatGPT,生成文本、优化语句,Gmail、Notion等直接输入指令就能完善文字,写作效率飙升。
3. 自然语言控制:语音或文字指令管理浏览器,关闭标签、整理窗口,告别手动点击,交互超自然。
4. 记忆功能贴心:开启后记住网页和偏好,定制化建议和任务执行,隐私自己掌控。
5. 任务执行超神:代表你在网站操作,如按食谱下单食材,安全又便捷。
6. 隐私安全无忧:数据主权在你手,决定访问和记忆内容,平衡智能与隐私。
它与ChatGPT生态深度整合,是跨平台“服务协调中心”。首发macOS,官网chatgpt.com 可下载,未来还会拓展系统和功能,可以体验一下
测评一下到底是Dia Fellou Comet,还是最新的Atlas强呢?
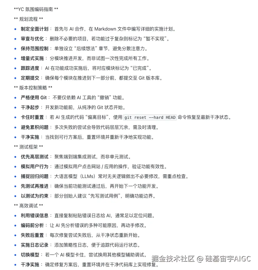
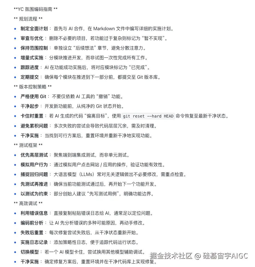
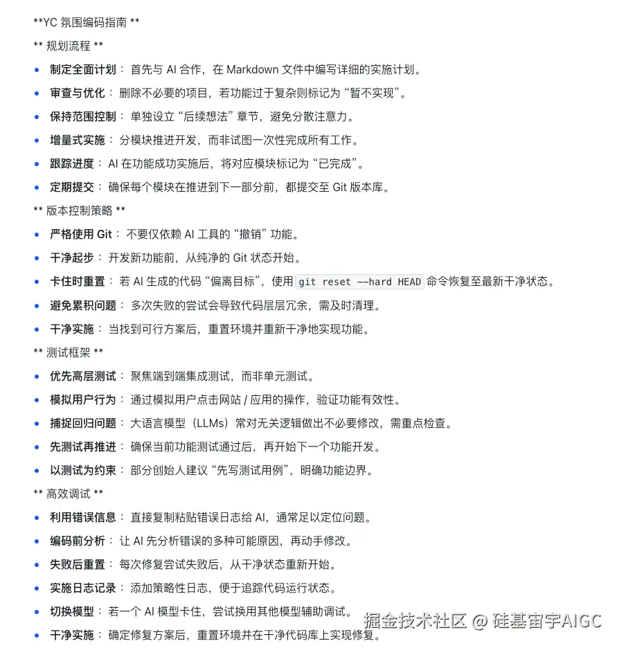
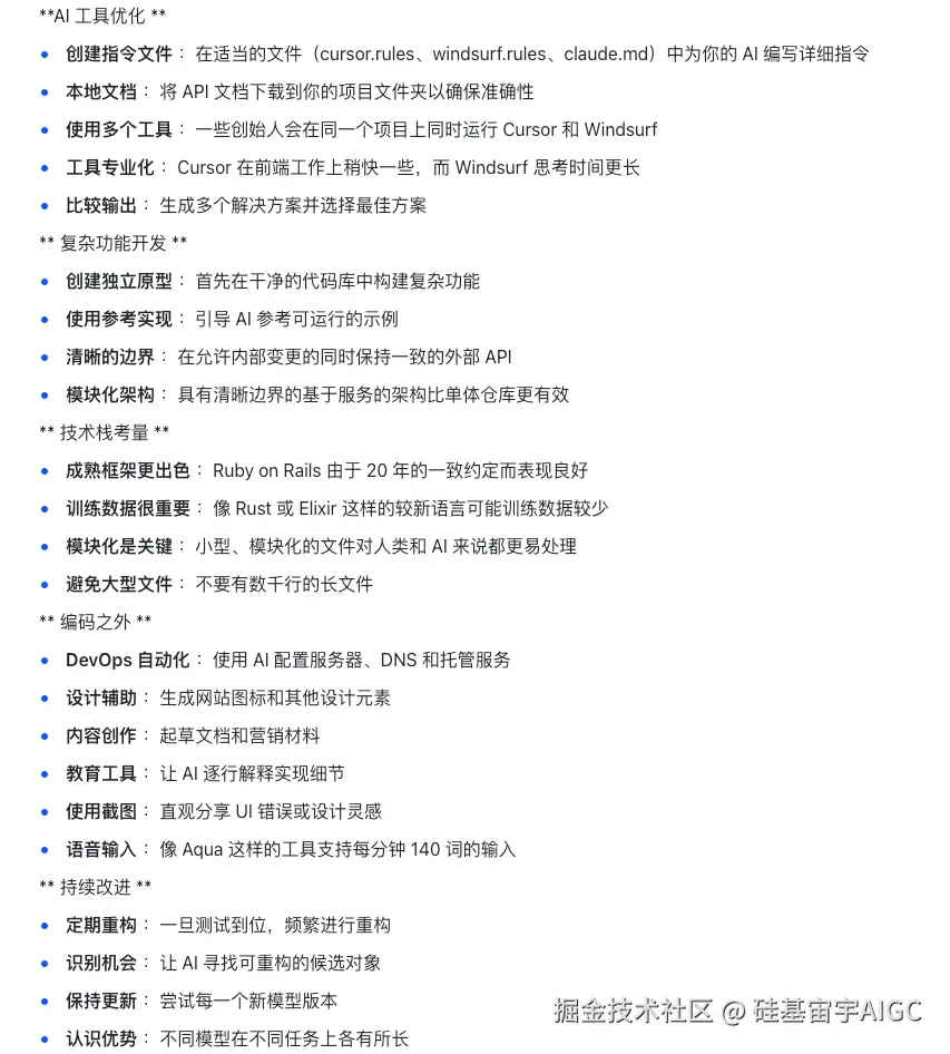
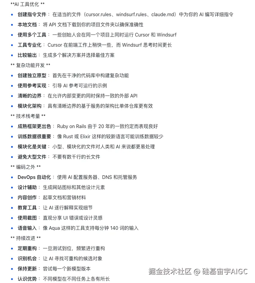
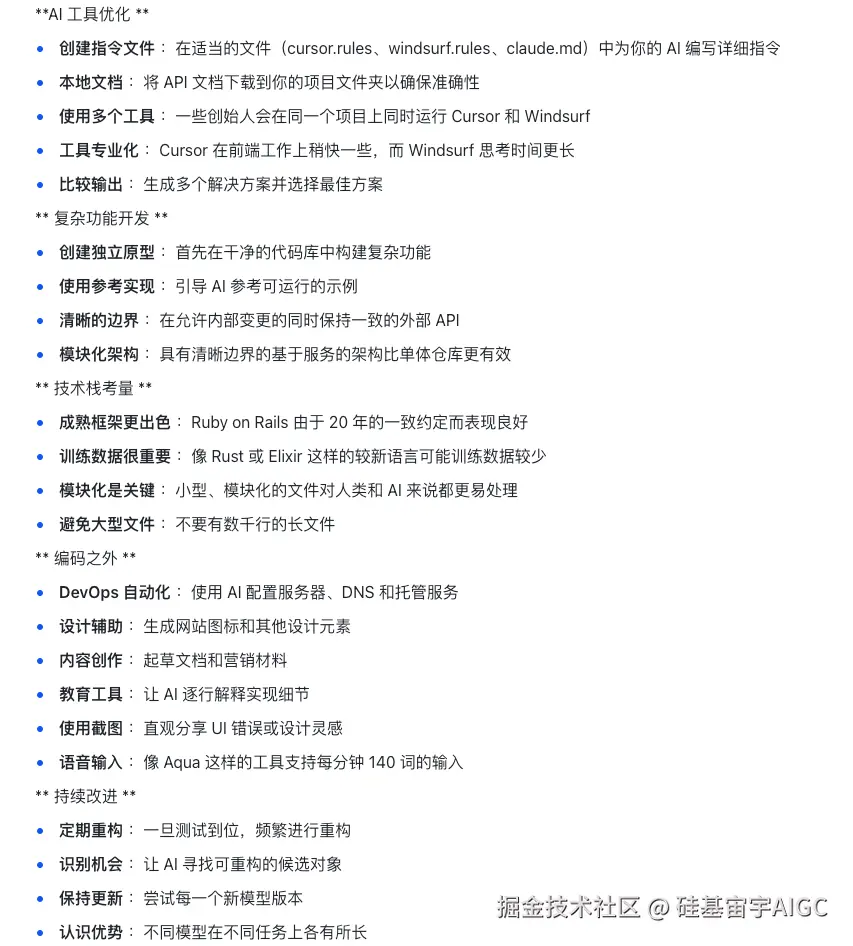
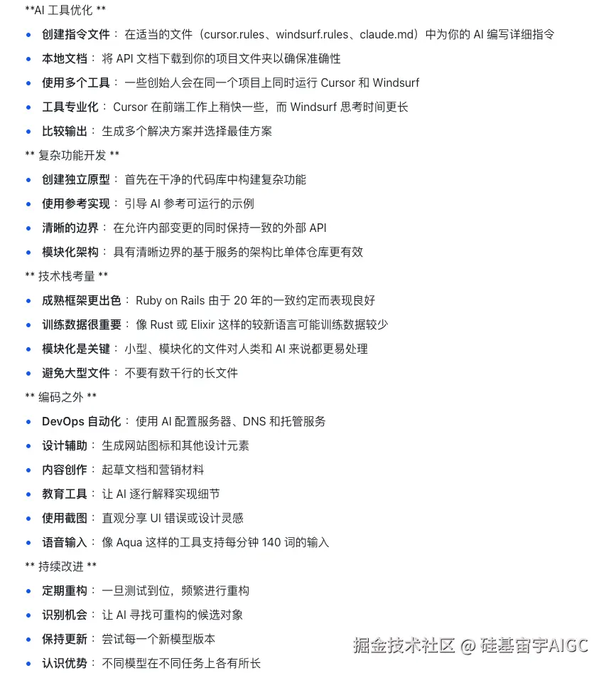
Atlas目前看,没有全新概念的AI浏览器功能出现。#ChatGPTAtlas下载 #科技爱好者必备 #ai浏览器#探索ChatGPT功能展开赞过22 - 爆火的YC编写的Vibe Coding指南秘籍,告别vibe 代码屎山,效率提升10倍的秘密就在这里 | 你一定要知道的vide coding技巧
#AI 编程#
#vibe-coding #AI编程 #评论点赞 - Qoder产品第一天出来,我就就关注了,没想到做了两个小玩具就参加上了使用体验的分享嘉宾,很荣幸hhhh
这次做了我的世界和3D太空版雷电)
使用体验其实还是很丝滑的,然后包括审美啊,修bug方面其实呃相对来说是非常流畅的。
然后像射击游戏它的这个3d效果跟整个画面的视觉,就真的有点像那种VR的那种真空间真空间视觉效果了。
当然它的功能远不止这个样子,就是也听了很多深入的解析和功能的使用啊,可以。很多更专业的用法可以用起来。感兴趣的朋友呢可以啊关注我把相关的这个共享文档分享给你,然后呢图片中的一些小游戏的提示词。如下,嗯,然后呢可以去尝试做一下自己做4399小游戏。嘻嘻嘻
雷电提示词评论区获取展开评论点赞 - 8.31深圳AI切磋大会!
深圳的小伙伴注意啦!!!
🛒AI切磋大会 深圳AI市集 即将开市!这里有好玩的AI互动体验
新奇的创意作品
🗣 还有机会与AI达人面对面交流!
⏰ 时间:8月31日(周日)
📍 地点:深圳人才公园 求贤阁
📍 主办方:WaytoAGI 深圳站
30+位 AI 摊主,现场300+AI 核心圈层小伙伴,带上你的好奇心和朋友,一起感受AI带来的惊喜与乐趣吧!记得空出日程,不见不散!
#waytoagi #AI切磋大会 #深圳AI #深圳AI交流 #ai摆摊 #ai市集 #ai互动展开评论点赞 - 【通知】DeepSeek 线上模型版本已升级至 V3.1,上下文长度拓展至128k,欢迎前往官方网页、APP小程序测试,API接口调用方式保持不变。
距离上次DeepSeek-V3-0324更新已经过去了5个月了,R2还会远吗?
#deepseek #deepseek V3.1 #AI
V3体验入口:chat.deepseek.com
API平台:platform.deepseek.com
展开评论点赞 - #新人报道# OpenAI正式发布GPT-5,虽然在多项测试中位居第一梯队,但升级幅度未达预期,被网友戏称为"GPT4.6"。本次发布凸显了AI大模型发展的四个关键趋势:能力增长放缓、垂直化发展、商业价值待挖掘、AGI仍需时日。实际测试案例和行业分析,深度解读GPT-5的真实表现及其对AI行业发展的深远影响。#gpt5 #chat gpt5展开评论点赞