
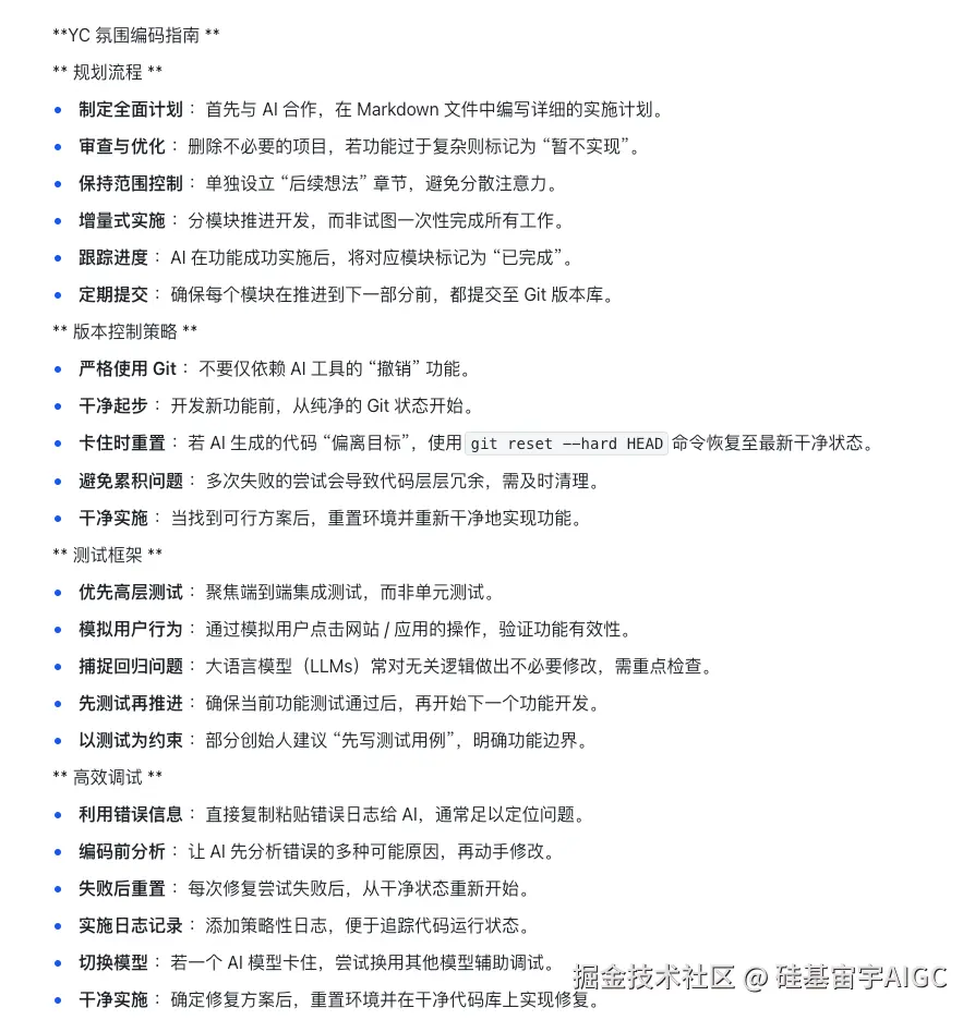
获得徽章 0
爆火的YC编写的Vibe Coding指南秘籍,告别vibe 代码屎山,效率提升10倍的秘密就在这里 | 你一定要知道的vide coding技巧
#AI 编程#
#vibe-coding #AI编程 #
#AI 编程#
#vibe-coding #AI编程 #
评论
点赞
Qoder产品第一天出来,我就就关注了,没想到做了两个小玩具就参加上了使用体验的分享嘉宾,很荣幸hhhh
这次做了我的世界和3D太空版雷电)
使用体验其实还是很丝滑的,然后包括审美啊,修bug方面其实呃相对来说是非常流畅的。
然后像射击游戏它的这个3d效果跟整个画面的视觉,就真的有点像那种VR的那种真空间真空间视觉效果了。
当然它的功能远不止这个样子,就是也听了很多深入的解析和功能的使用啊,可以。很多更专业的用法可以用起来。感兴趣的朋友呢可以啊关注我把相关的这个共享文档分享给你,然后呢图片中的一些小游戏的提示词。如下,嗯,然后呢可以去尝试做一下自己做4399小游戏。嘻嘻嘻
雷电提示词评论区获取
这次做了我的世界和3D太空版雷电)
使用体验其实还是很丝滑的,然后包括审美啊,修bug方面其实呃相对来说是非常流畅的。
然后像射击游戏它的这个3d效果跟整个画面的视觉,就真的有点像那种VR的那种真空间真空间视觉效果了。
当然它的功能远不止这个样子,就是也听了很多深入的解析和功能的使用啊,可以。很多更专业的用法可以用起来。感兴趣的朋友呢可以啊关注我把相关的这个共享文档分享给你,然后呢图片中的一些小游戏的提示词。如下,嗯,然后呢可以去尝试做一下自己做4399小游戏。嘻嘻嘻
雷电提示词评论区获取
展开
评论
点赞
8.31深圳AI切磋大会!
深圳的小伙伴注意啦!!!
🛒AI切磋大会 深圳AI市集 即将开市!
这里有好玩的AI互动体验
新奇的创意作品
🗣 还有机会与AI达人面对面交流!
⏰ 时间:8月31日(周日)
📍 地点:深圳人才公园 求贤阁
📍 主办方:WaytoAGI 深圳站
30+位 AI 摊主,现场300+AI 核心圈层小伙伴,带上你的好奇心和朋友,一起感受AI带来的惊喜与乐趣吧!
记得空出日程,不见不散!
#waytoagi #AI切磋大会 #深圳AI #深圳AI交流 #ai摆摊 #ai市集 #ai互动
深圳的小伙伴注意啦!!!
🛒AI切磋大会 深圳AI市集 即将开市!
🗣 还有机会与AI达人面对面交流!
⏰ 时间:8月31日(周日)
📍 地点:深圳人才公园 求贤阁
📍 主办方:WaytoAGI 深圳站
30+位 AI 摊主,现场300+AI 核心圈层小伙伴,带上你的好奇心和朋友,一起感受AI带来的惊喜与乐趣吧!
#waytoagi #AI切磋大会 #深圳AI #深圳AI交流 #ai摆摊 #ai市集 #ai互动
展开
评论
点赞
【通知】DeepSeek 线上模型版本已升级至 V3.1,上下文长度拓展至128k,欢迎前往官方网页、APP小程序测试,API接口调用方式保持不变。
距离上次DeepSeek-V3-0324更新已经过去了5个月了,R2还会远吗?
#deepseek #deepseek V3.1 #AI
V3体验入口:
chat.deepseek.com
API平台:
platform.deepseek.com
距离上次DeepSeek-V3-0324更新已经过去了5个月了,R2还会远吗?
#deepseek #deepseek V3.1 #AI
V3体验入口:
API平台:
展开
评论
点赞
#新人报道# OpenAI正式发布GPT-5,虽然在多项测试中位居第一梯队,但升级幅度未达预期,被网友戏称为"GPT4.6"。本次发布凸显了AI大模型发展的四个关键趋势:能力增长放缓、垂直化发展、商业价值待挖掘、AGI仍需时日。实际测试案例和行业分析,深度解读GPT-5的真实表现及其对AI行业发展的深远影响。#gpt5 #chat gpt5
展开
评论
点赞