获得徽章 0
- #VibeCoding#
有一种编程方式叫:面向 todo 编程。
自己做需求分析和架构设计,然后搭建好框架,再在项目的各个方法里或类里写上 todo 注释(// TODO: ……)信息(表明要做什么),最后让 Coding Agent 去实现 todo 内容(由 AI 自己去实现怎么做)。
这种方式适合那种多次尝试 Agent 后仍得不到自己想要结果的情形,适合需要更精细控制的情形。展开1点赞 - 赞过评论1
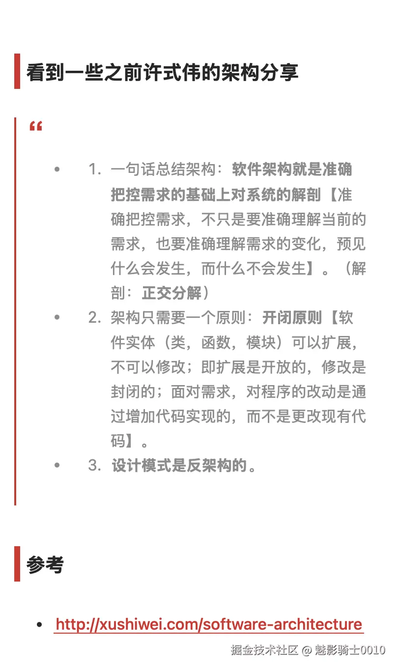
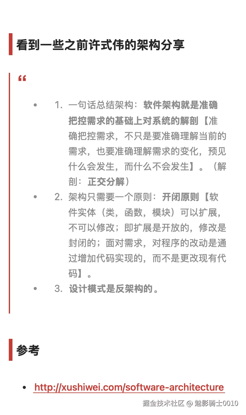
- #你的工作会被ChatGPT取代吗#
前阵子用 Codex 制作动感影集,额度耗光了,直等到一周后的今天,才重新重置恢复额度。
刚刚,我用它解决了两个非常棘手的问题。
一个是困扰了我两年之久的终端美化问题,之前,有读者在我博客文章的评论区问我,我都不知道怎么回答,一直没找到解决办法。
另一个是我部署在 VPS 上的 memos 服务的证书问题,三个月前就出现问题而访问不了了,由于是非常规部署,也不好查资料,直到刚刚才用 Codex 解决。通过一段时间的使用,感觉 Anthropic 的这个 Claude 和 OpenAI 的这个 Codex,真的是非常强大和智能,由于太好用了,以至于让我产生了一种它们无所不能的幻觉!展开赞过评论1 - #VibeCoding#
• 最强编程模型:Codex、Claude、MiniMax、GLM,
• 最好用的工具: Claude Code、OpenCode、Amp、Cursor,
• 最贵、访问门槛最高、最易限速封号、最易用超额度模型:Claude,
• 易访问、便宜、能力还不错、性价比最高模型:MiniMax,
• 最强规划模型:GPT-5.2,
• 最性格拟人模型:Claude Opus,
• 最灵活、简单易用工具:OpenCode,
• OpenCode:有免费模型,配合 oh-yy-opencode 插件如虎添翼,搭配 opencode-antigravity-auth 插件可免费使用顶级模型 Claude、Gemini,
• Amp:如果愿意看广告,可以免费使用模型,每天有 10 美元额度,
• 从模型能力、价格、额度等综合来看,最佳编程模型是 Codex,是开发者最值得订阅的模型。展开赞过评论1 - #VibeCoding#
在 Vibe Coding 方面,
GPT 5.2 适合项目拆解和规划设计,
Claude 4.5 后端编码,
MiniMax 2.1、GLM 4.7 作为 Claude 的性价比平替,
Gemini 3 前端编码,
Kimi 2.5 作为 Gemini 3 的性价比平替,
Codex 负责 Code Review 和 Bug fix。
(当然,Codex 和 Claude 前后端编码能力也是可以的,也是超强的)展开2点赞