获得徽章 0
发图片时提示图片过大。图片过大你不会自己主动压缩吗?难道还要让用户自己去手动压缩了再上传吗?产品经理没考虑周全啊!
评论
#VibeCoding#

有一种编程方式叫:面向 todo 编程。

自己做需求分析和架构设计,然后搭建好框架,再在项目的各个方法里或类里写上 todo 注释(// TODO: ……)信息(表明要做什么),最后让 Coding Agent 去实现 todo 内容(由 AI 自己去实现怎么做)。

这种方式适合那种多次尝试 Agent 后仍得不到自己想要结果的情形,适合需要更精细控制的情形。
展开
魅影骑士0010于2026-04-14 11:30发布的图片
魅影骑士0010于2026-04-14 11:30发布的图片
魅影骑士0010于2026-04-14 11:30发布的图片
魅影骑士0010于2026-04-14 11:30发布的图片
魅影骑士0010于2026-04-14 11:30发布的图片
1
好产品 := 用最少的功能,实现最大化的需求覆盖

产品设计追求:
第一,应用范围广
第二,功能规格少
第三,长期不变

mp.weixin.qq.com

#好产品 #范围 #规格 #稳定 #架构
展开
魅影骑士0010于2026-04-04 19:25发布的图片
评论
#你的工作会被ChatGPT取代吗#

前阵子用 Codex 制作动感影集,额度耗光了,直等到一周后的今天,才重新重置恢复额度。

刚刚,我用它解决了两个非常棘手的问题。

一个是困扰了我两年之久的终端美化问题,之前,有读者在我博客文章的评论区问我,我都不知道怎么回答,一直没找到解决办法。

另一个是我部署在 VPS 上的 memos 服务的证书问题,三个月前就出现问题而访问不了了,由于是非常规部署,也不好查资料,直到刚刚才用 Codex 解决。通过一段时间的使用,感觉 Anthropic 的这个 Claude 和 OpenAI 的这个 Codex,真的是非常强大和智能,由于太好用了,以至于让我产生了一种它们无所不能的幻觉!
展开
魅影骑士0010于2026-03-28 02:23发布的图片
魅影骑士0010于2026-03-28 02:23发布的图片
魅影骑士0010于2026-03-28 02:23发布的图片
评论
不理解,既然你都搞 Mybatis plus 了,为什么不直接用 JPA?而且 Mybatis plus 明显违背 Mybatis 诞生的初衷啊
魅影骑士0010于2026-03-18 15:38发布的图片
23
赞了这篇沸点
猪脚面🍜[奸笑]
我要睡到自然醒于2026-02-02 20:42发布的图片
我要睡到自然醒于2026-02-02 20:42发布的图片
4
#VibeCoding#
• 最强编程模型:Codex、Claude、MiniMax、GLM,
• 最好用的工具: Claude Code、OpenCode、Amp、Cursor,
• 最贵、访问门槛最高、最易限速封号、最易用超额度模型:Claude,
• 易访问、便宜、能力还不错、性价比最高模型:MiniMax,
• 最强规划模型:GPT-5.2,
• 最性格拟人模型:Claude Opus,
• 最灵活、简单易用工具:OpenCode,
• OpenCode:有免费模型,配合 oh-yy-opencode 插件如虎添翼,搭配 opencode-antigravity-auth 插件可免费使用顶级模型 Claude、Gemini,
• Amp:如果愿意看广告,可以免费使用模型,每天有 10 美元额度,
• 从模型能力、价格、额度等综合来看,最佳编程模型是 Codex,是开发者最值得订阅的模型。
展开
魅影骑士0010于2026-02-02 21:29发布的图片
魅影骑士0010于2026-02-02 21:29发布的图片
魅影骑士0010于2026-02-02 21:29发布的图片
魅影骑士0010于2026-02-02 21:29发布的图片
魅影骑士0010于2026-02-02 21:29发布的图片
魅影骑士0010于2026-02-02 21:29发布的图片
评论
#VibeCoding#

在 Vibe Coding 方面,
GPT 5.2 适合项目拆解和规划设计,
Claude 4.5 后端编码,
MiniMax 2.1、GLM 4.7 作为 Claude 的性价比平替,
Gemini 3 前端编码,
Kimi 2.5 作为 Gemini 3 的性价比平替,
Codex 负责 Code Review 和 Bug fix。
(当然,Codex 和 Claude 前后端编码能力也是可以的,也是超强的)
展开
魅影骑士0010于2026-01-28 18:44发布的图片
2
#聊一聊 AIGC#

基座模型相当于一个人的大脑,
ChatUI 聊天界面是眼睛和嘴巴,
Agent 是手脚,
Skill 是个人技能,
MCP 是桥。
展开
魅影骑士0010于2026-01-27 19:36发布的图片
魅影骑士0010于2026-01-27 19:36发布的图片
魅影骑士0010于2026-01-27 19:36发布的图片
魅影骑士0010于2026-01-27 19:36发布的图片
1
在企业里,技术专家、研究员(研究员其实也是科学家)、科学家负责技术钻研攻关,负责技术深度。

架构师、CTO 负责技术广度,做技术决策,讲究见多识广,及时把握跟进先进技术方法方案,知道有哪些东西,为什么会诞生这个东西,这些东西的优点和不足是什么,以此判断其擅长什么场景和不适合什么场景,适合在什么时候用,适合和什么东西搭配组合,成本效率情况,有多少搭配组合方案,各种方案情况,谁最优,各种交互流程细节需要了如指掌。

CTO 偏管理岗。
展开
魅影骑士0010于2026-01-27 18:09发布的图片
评论
MCP 相当于是驱动,向服务商要,由他们提供。
Skills 相当于是由用户自己主动访问,手动操作调用。
前者是 B→C,后者是 C→B。
魅影骑士0010于2026-01-24 20:43发布的图片
评论
Swagger 之后会有 OpenAPI,Claude Code 之后会有 OpenCode,Open 化,这是演变趋势,是一种东西走向通用、成熟,变成行业主流、标准的一种标志。
魅影骑士0010于2026-01-04 23:27发布的图片
评论
写小代码,别写大代码
魅影骑士0010于2025-12-16 20:19发布的图片
3
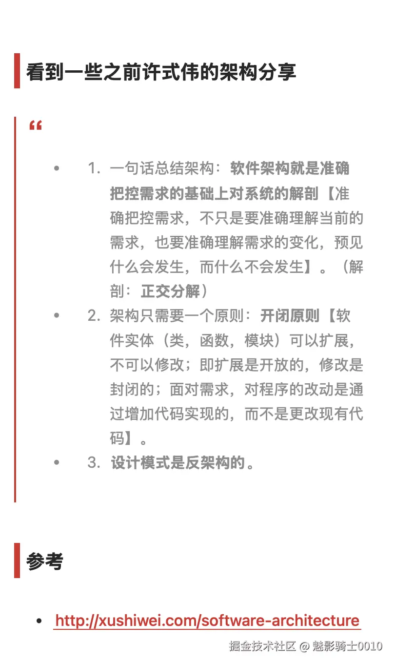
之前的一些许式伟的架构片段分享
魅影骑士0010于2025-12-06 02:05发布的图片
评论
下一页
个人成就
文章被阅读 437
掘力值 76
收藏集
0
关注标签
72
加入于