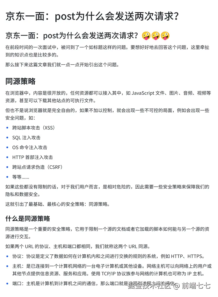
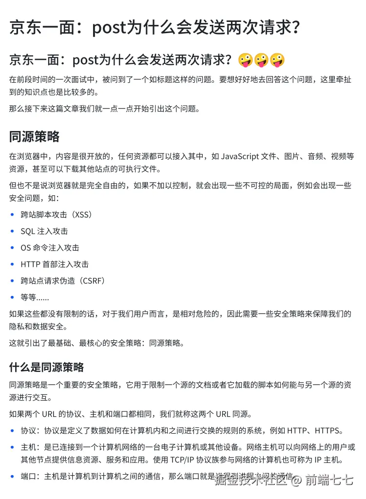
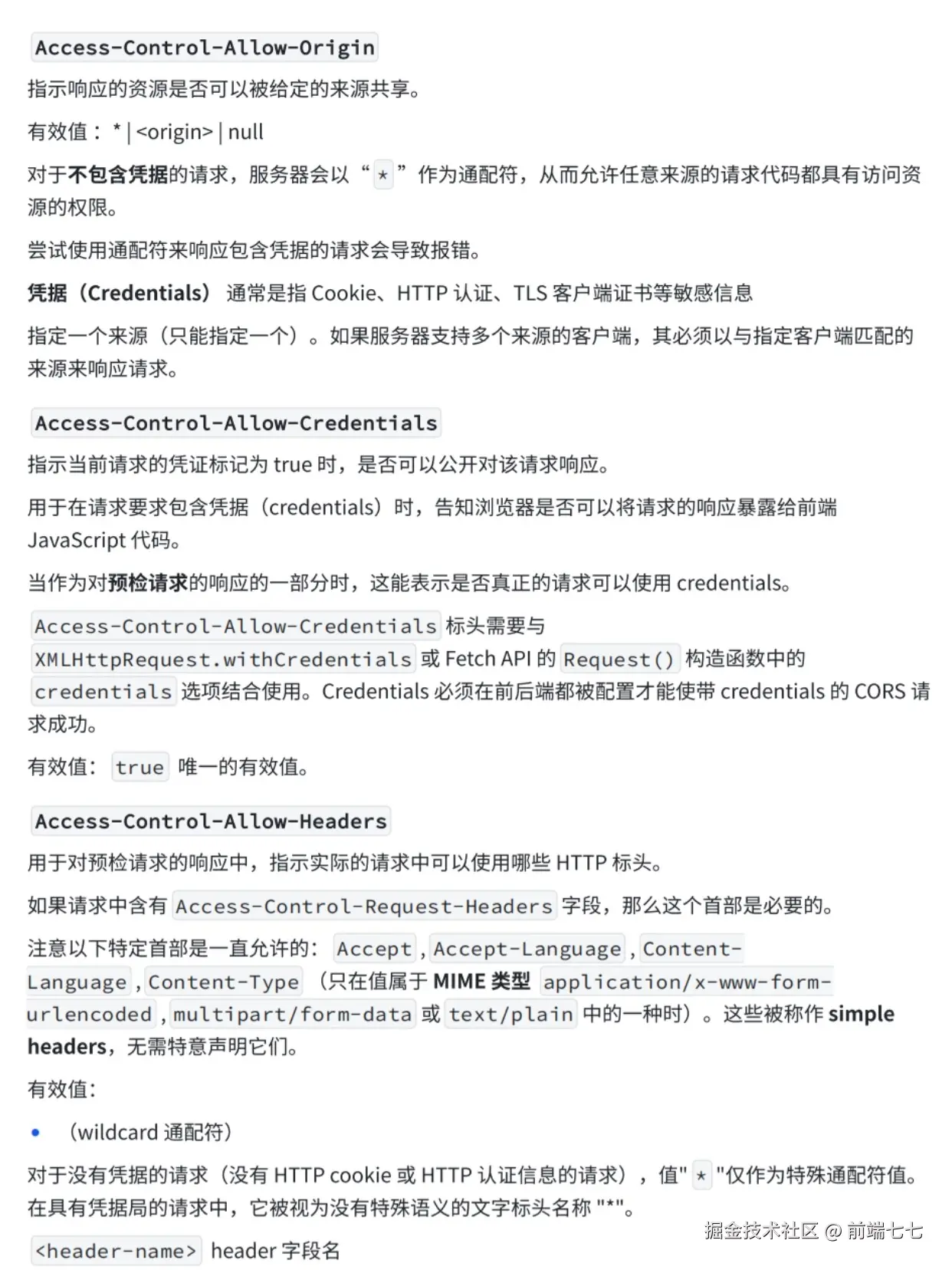
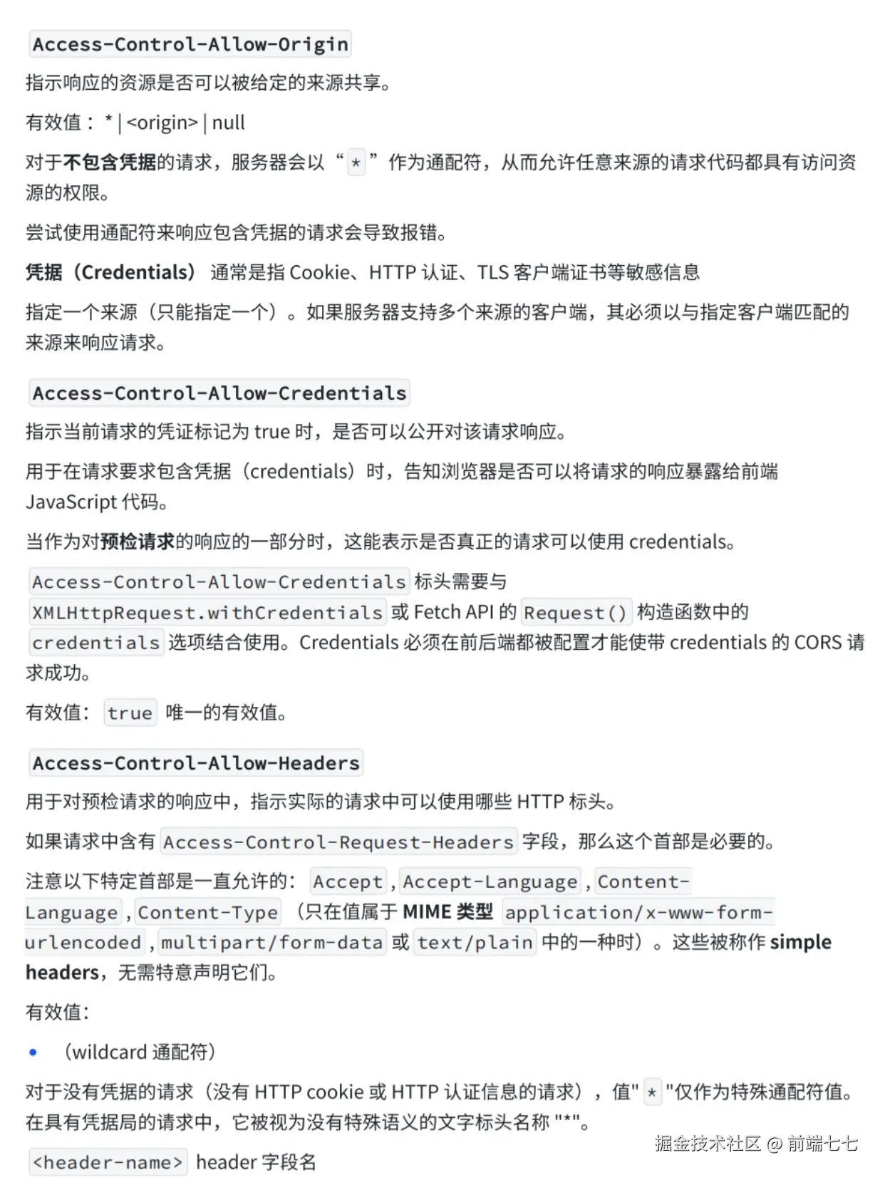
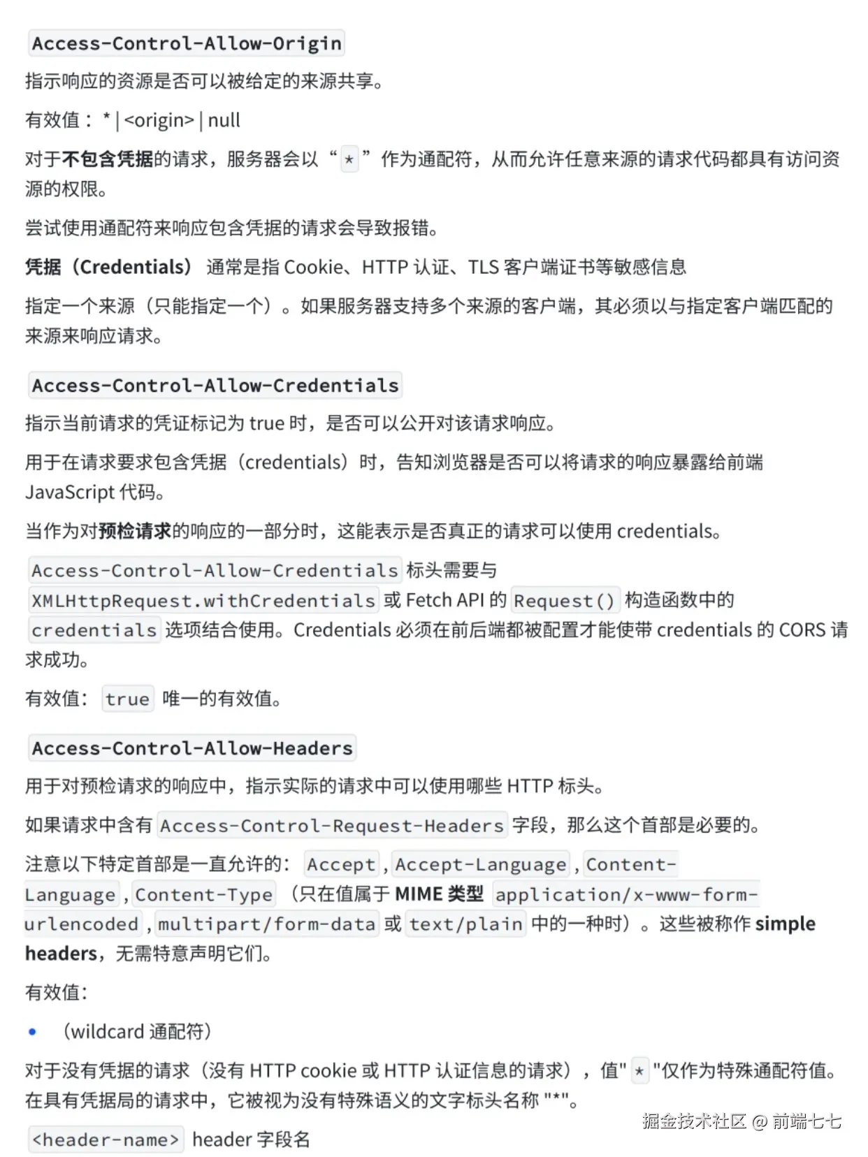
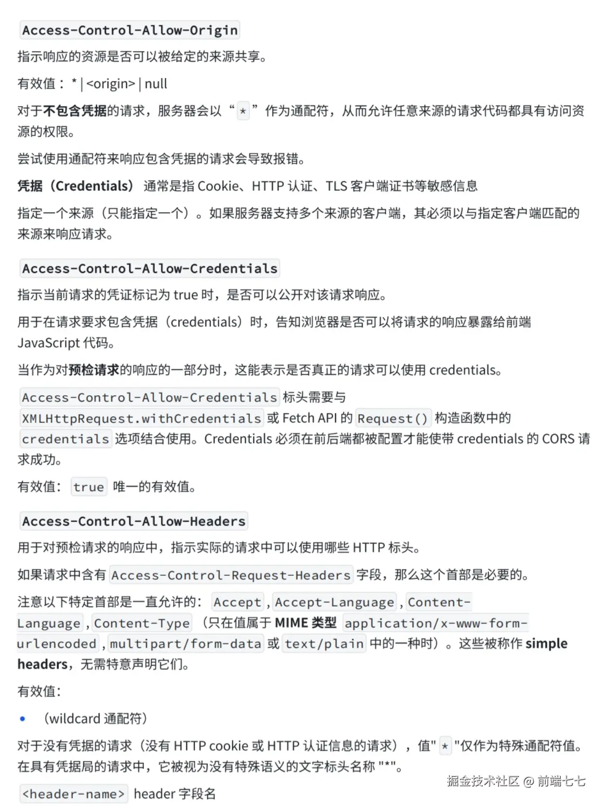
掘友等级
获得徽章 0
前端大环境确实差,只可惜与我无关了!
上周五面的,今天拿到offer,周三报道!技术面试官对我的回答很满意,还问我要了复习的飞书题库,年轻终于抱上大腿了!起飞~
这周五个前端面试 八股文根本背不完
🐂客上诉苦喊了好几声义父才给我的web前端面试八股文,面试突击背八股真不行呀,80W字,是真的背不完!直接刷重点面试题,估计会稳点!!
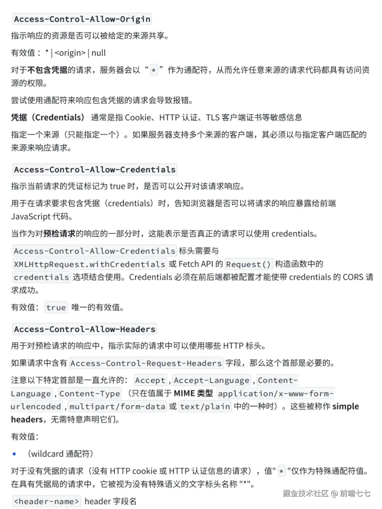
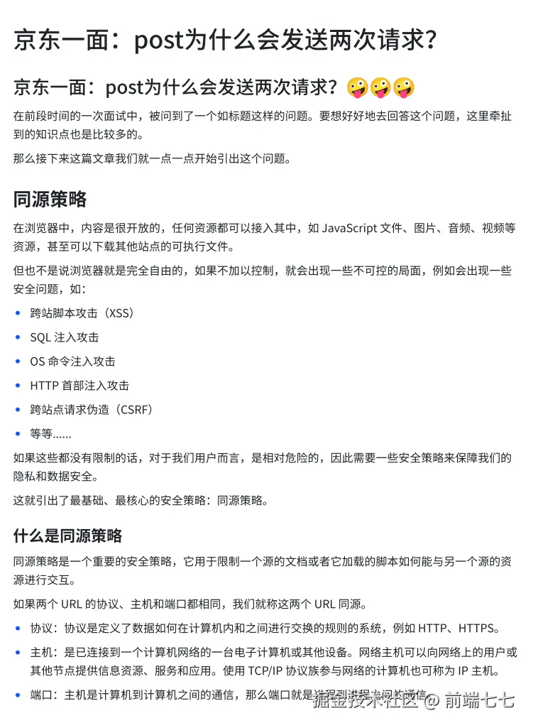
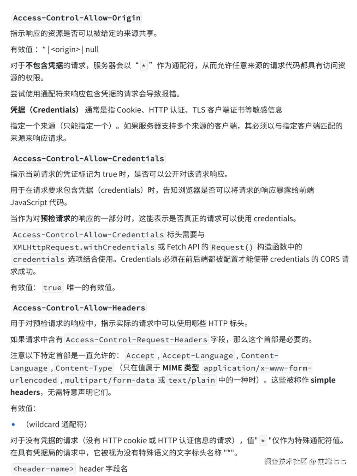
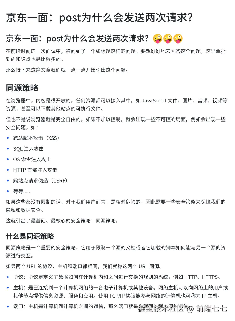
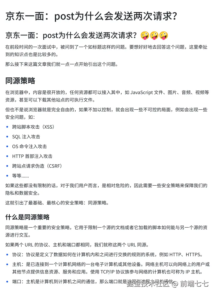
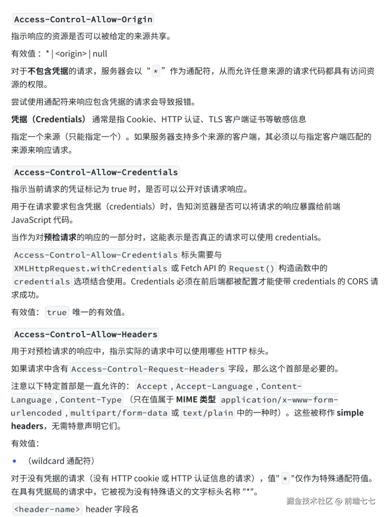
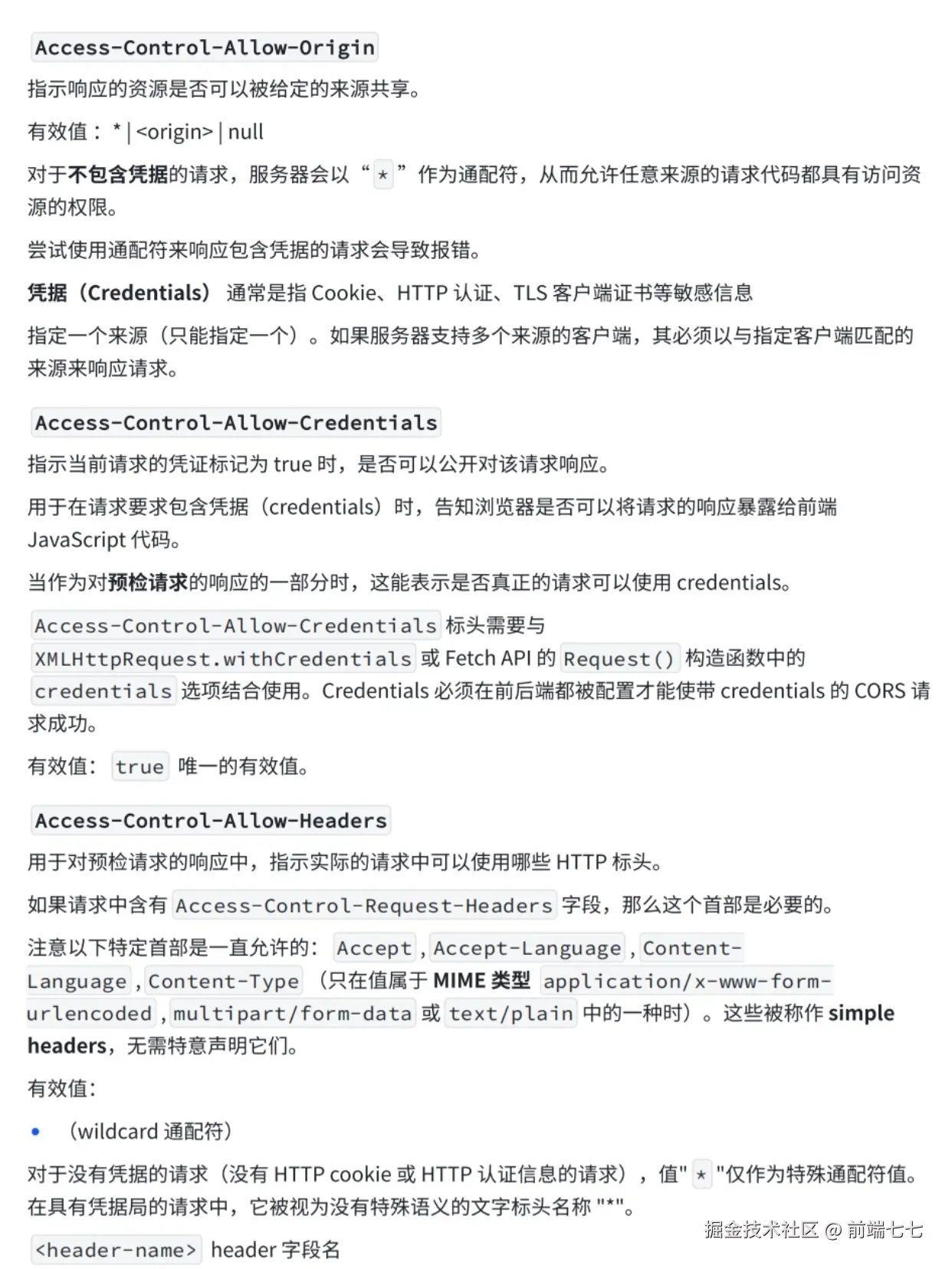
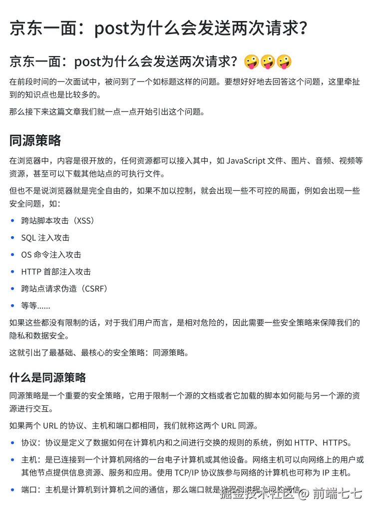
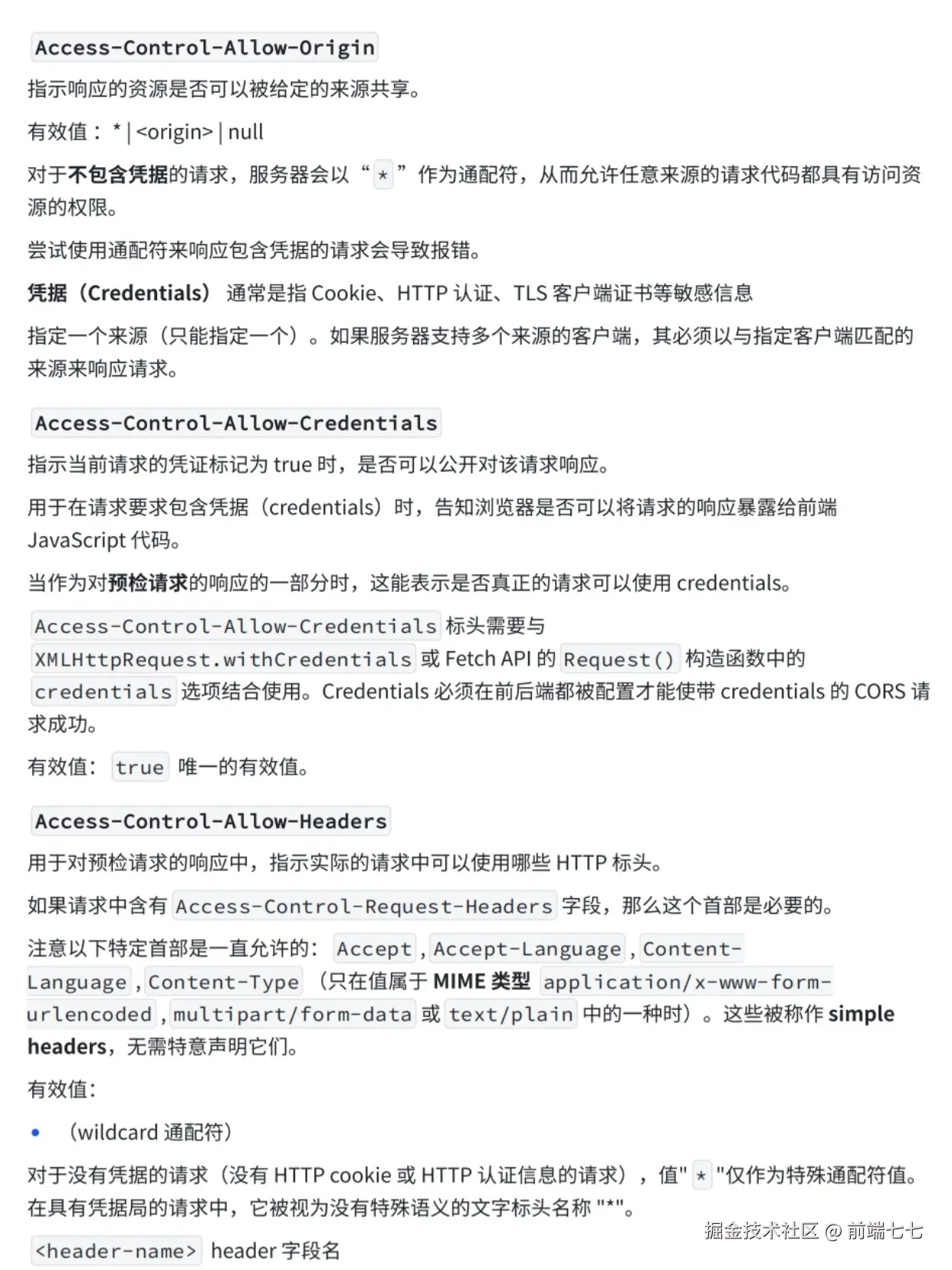
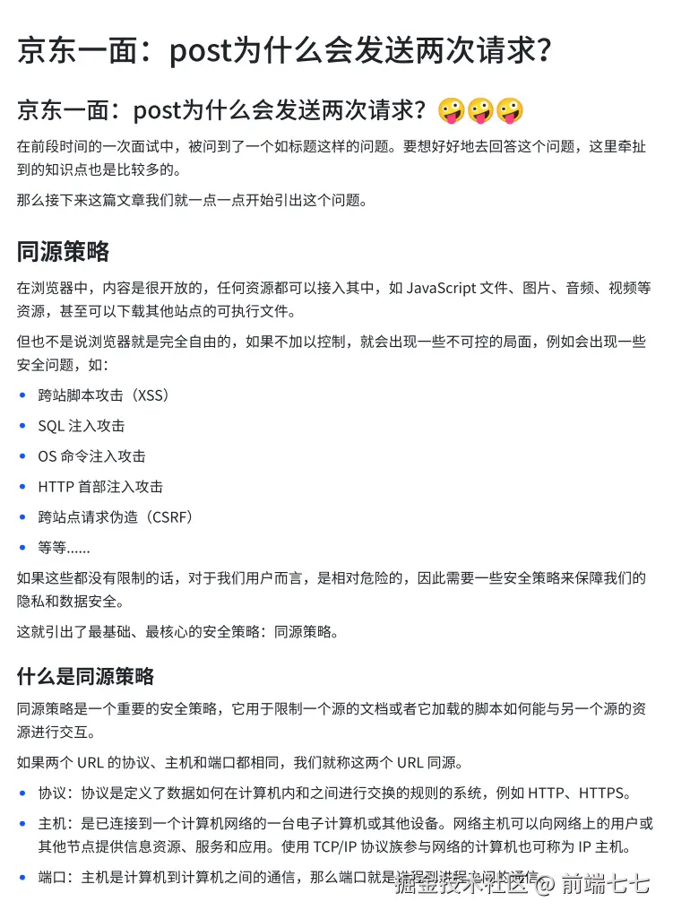
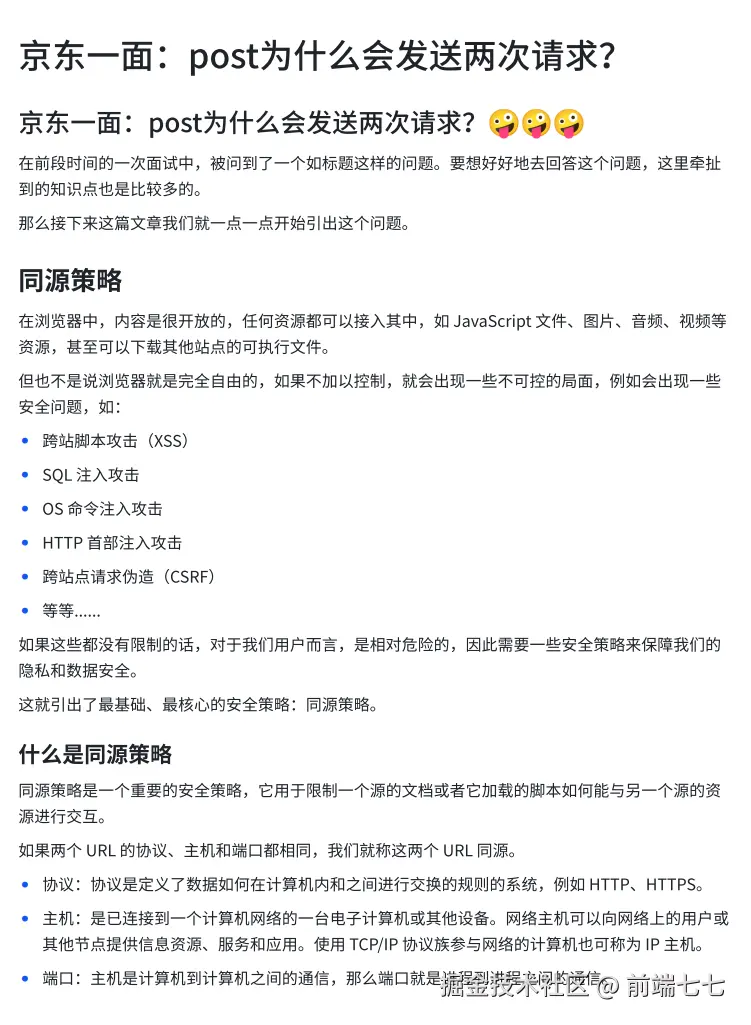
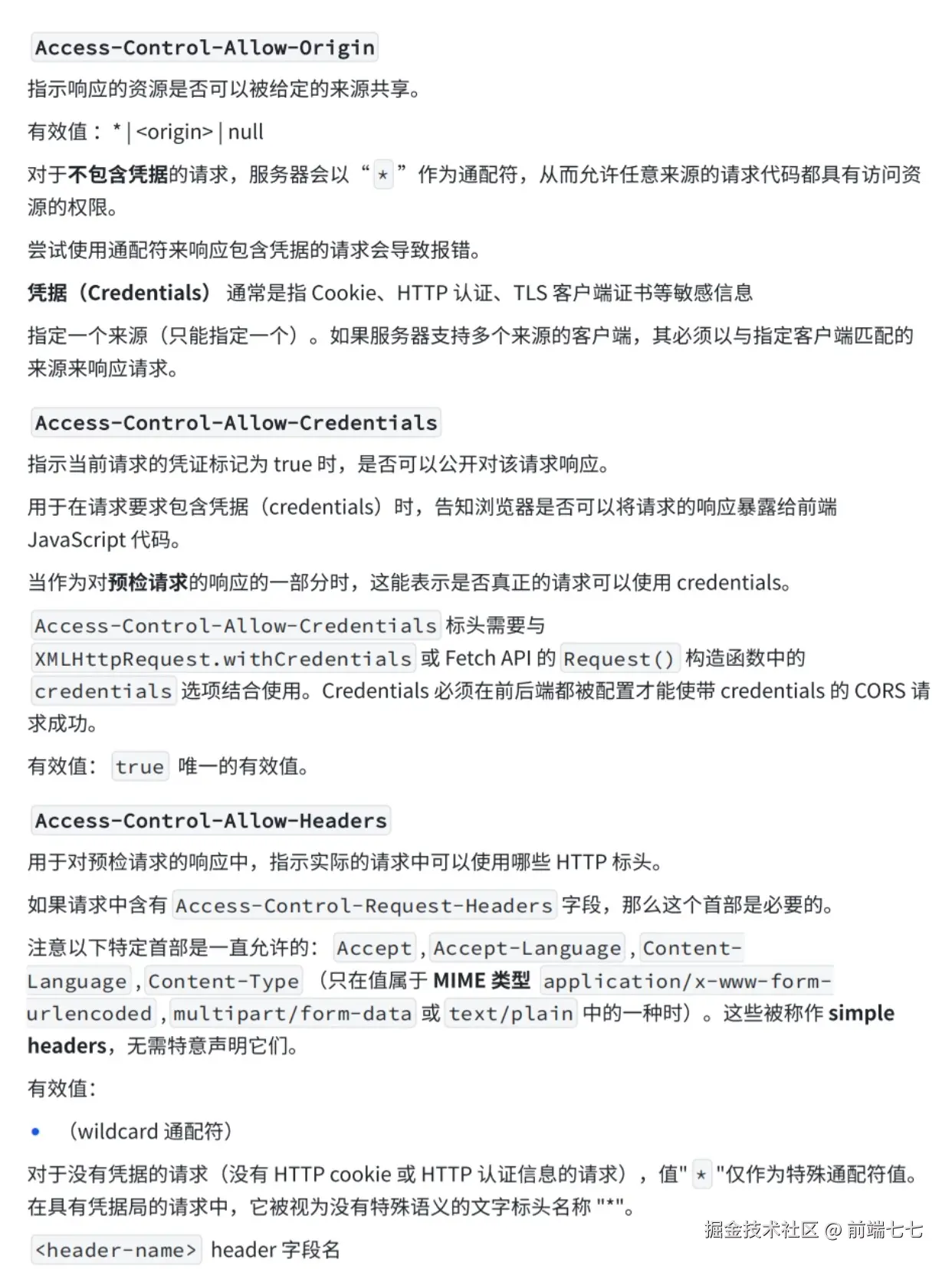
三年前端 跨域问题答不上真的给不了offer
近期求职的还是好好准备,争取年底和明年春招拿下offer!
面了个三年web前端开发,竟然没答出来…
就问了一个问题“post为什么会发送两次请求?” 近期求职的还是好好准备,年底和明年春招嗱下offer!
提醒一下,25年春招准备web前端面试的人!
24年年底成功入职啦!现在前端面试对于有经验的都是围绕项目和场景题问,可想而知25年春招后端面试内容还是一样~
米哈游web前端offer下来了!说一下面试强度
现在的web前端开发面试,场景题问得是真的多。比起八股文也是难了不少,不过面来面去也就这几道题,多去拆解背记,通过率真的不会低!
发现现在来面试web前端的人都好天真啊
面试都还没有准备好就来了,一问场景题就不说话了,真的太减分了!特意整理出来一份web前端多年的经验总结,希望可以帮到你们的现状!
投了300+简历 前端开发终于上岸了。
这两个月一直在海投简历加面试,这大环境真的是惨。最后也是通过总结的各个公司的面试题,好好背了几天才拿下offer。年前计划找工作或者跳槽的前端还是好好准备准备吧~
下一页