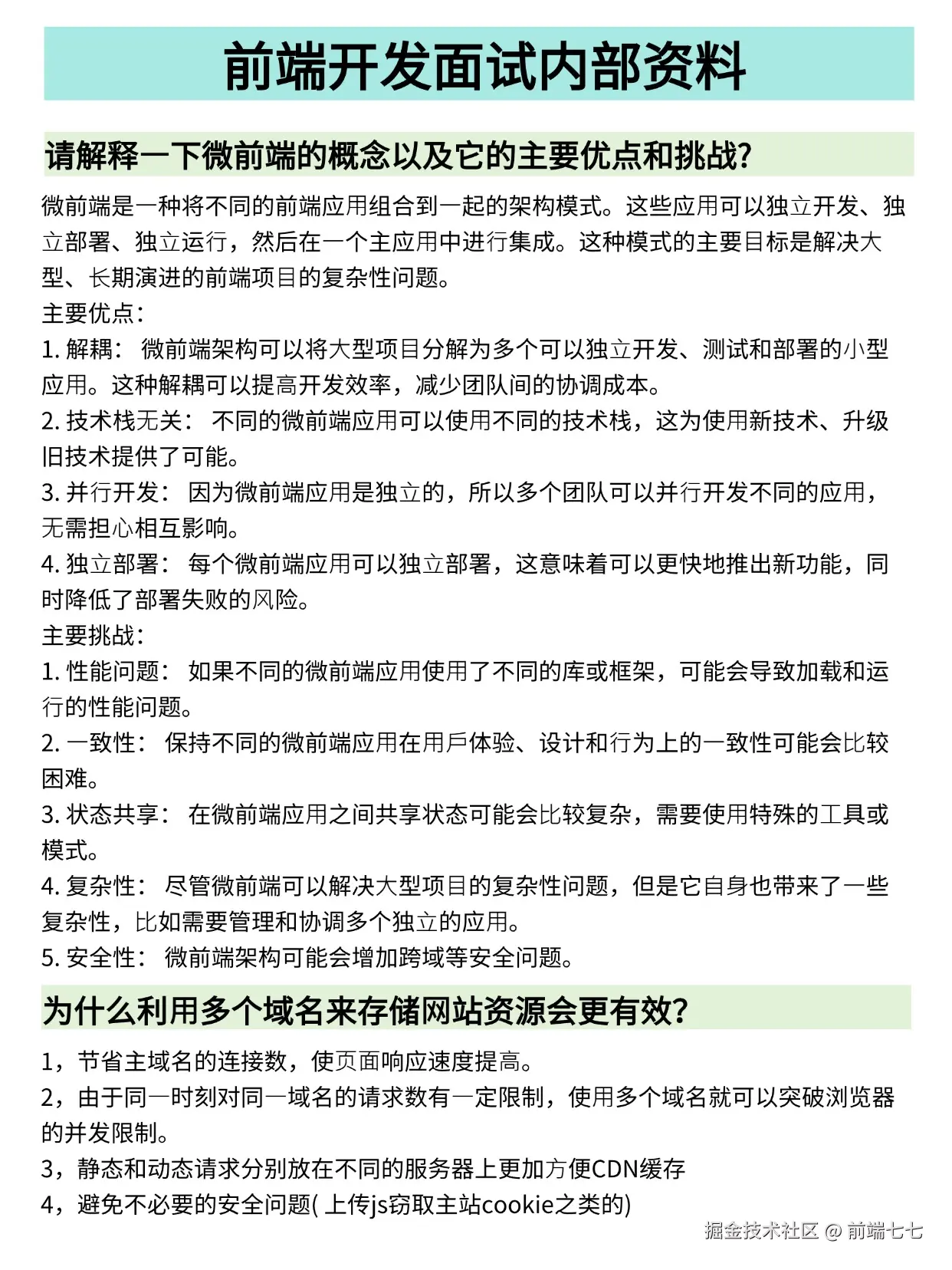
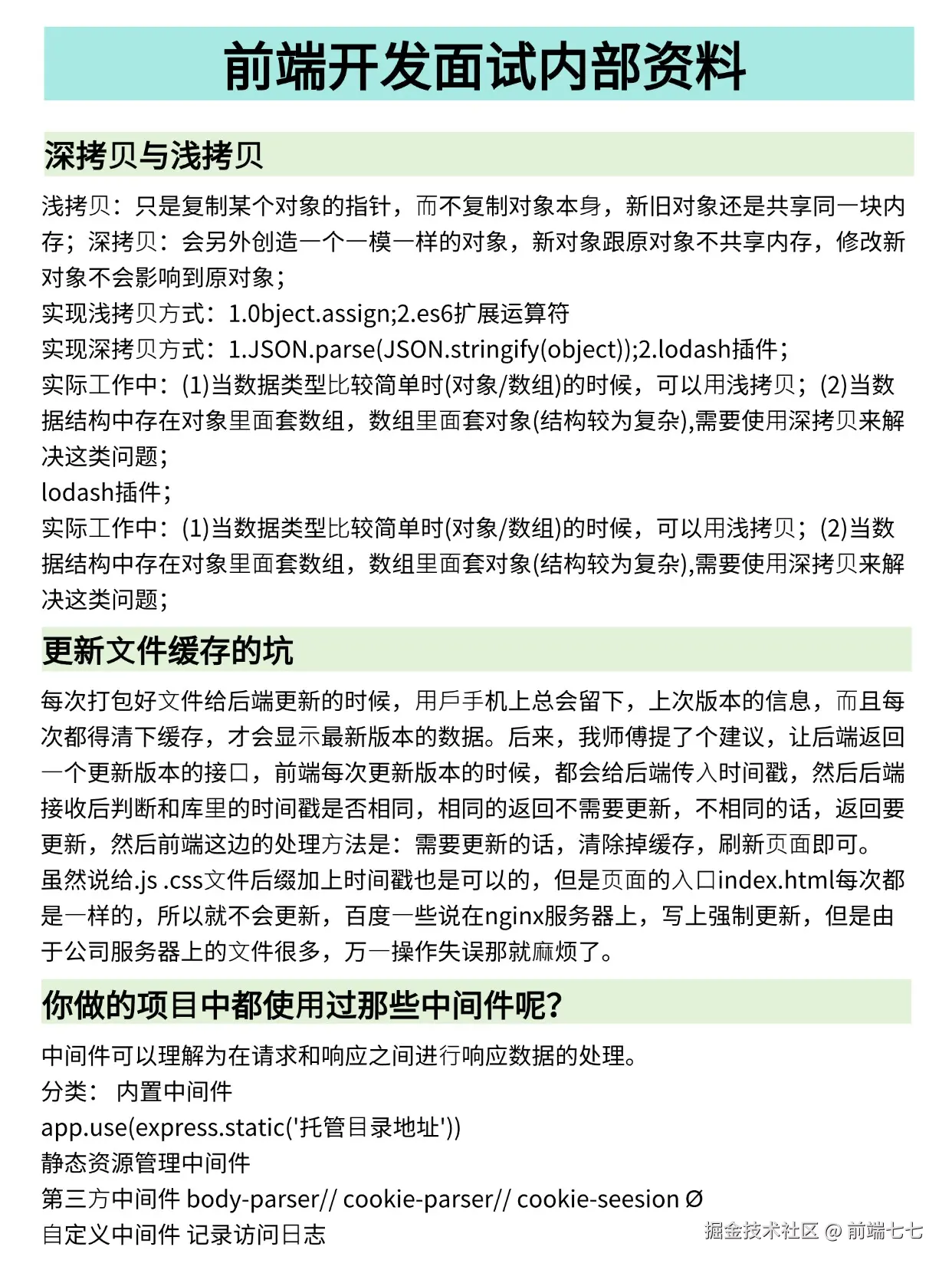
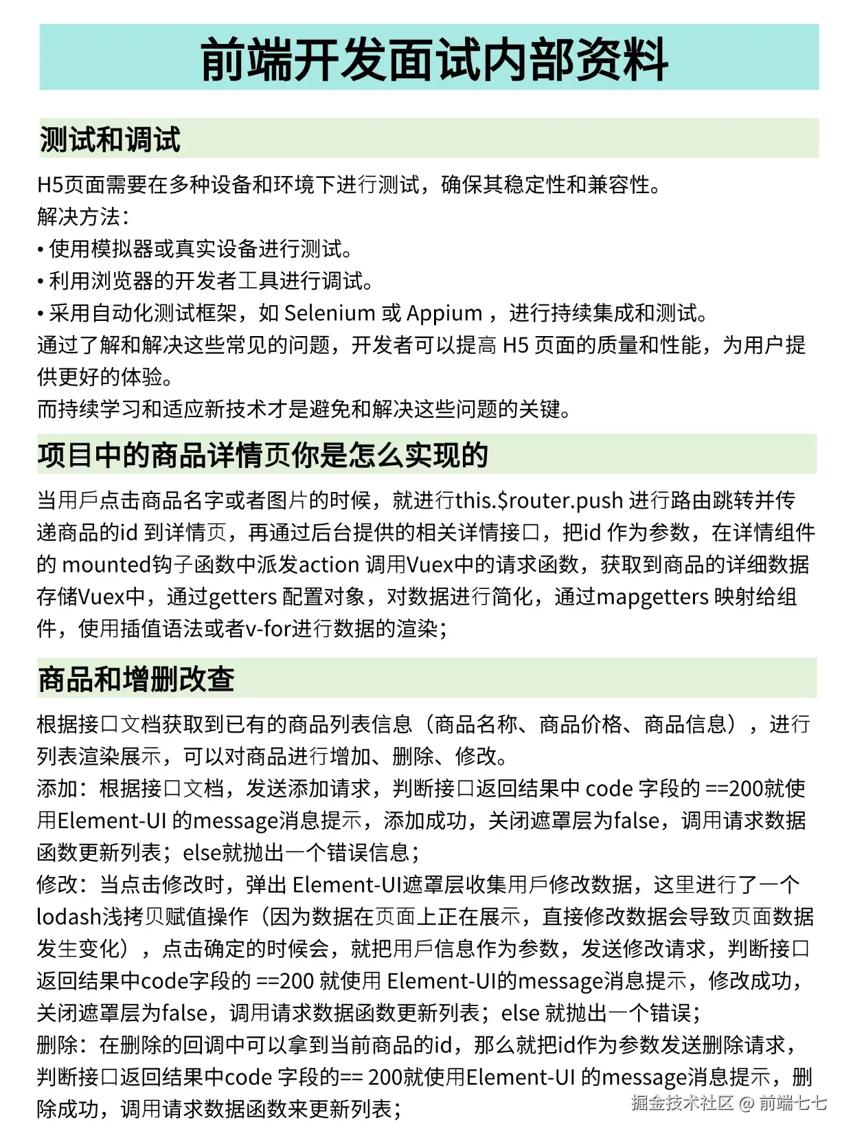
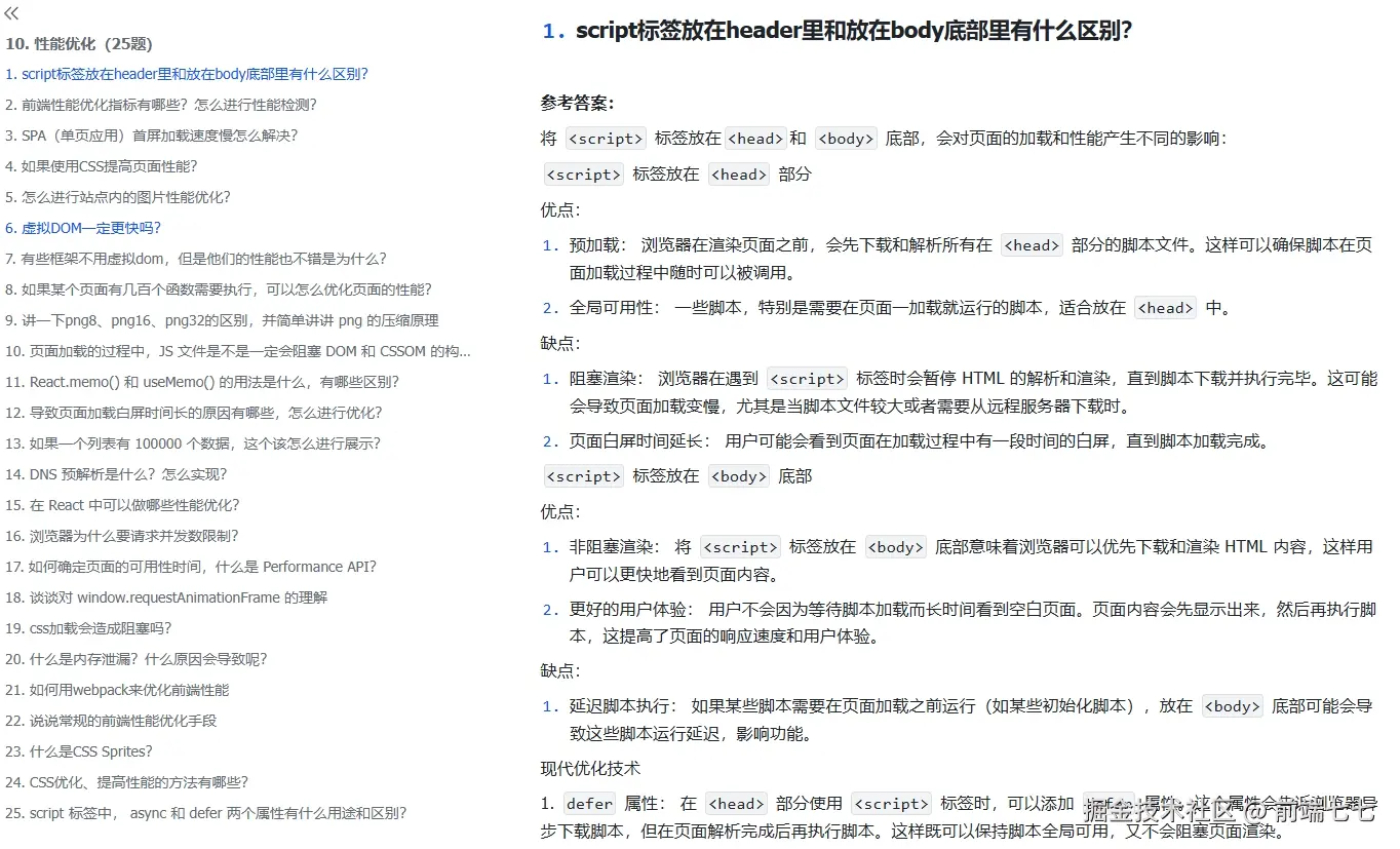
获得徽章 0
- 24年12月,web前端面试新风向来了!
web前端程序员们上点心吧,有面试机会,就不要错过啊,现在12月前端新风向已经来了,面试题不会找,直接看这个,拿去花上半个多月好好背下,在12份时间里拿个offer是真不难啊!评论点赞 - 11月跑了十几场前端面试,发现很少问八股了
近期在面试的前端宝子应该都发现了,现在前端面试很少问八股问了,都是考察场景题了。因此我把面试常问的场景题都整理出来了,拿去直接背,争取年前拿到offer!评论点赞 - 今天上午面试了5个软件测试,真嘟想鼠
年底了机会不多了!没想到大家都这么水呀,来面试问什么都支支吾吾的 offer都送到门口了都拿不到吗?准备准备再来吧,年底了我也想拿kpi
花几天背背面试题吧!年底拿个心仪offer!1点赞