获得徽章 0
- 快过年了,不要再讨论什么 Vibe Code、OpenClaw、Skills 了。
你的各种 Bot 回到家并不能给你带来任何实质性作用,朋友们兜里掏出一大把钱吃喝玩乐,你默默的在旁边和你刚部的 AI 助手说咋又不生效了。
亲戚朋友吃饭问你收获了什么,你说我部署了个 AI 助手能帮我干活,还自己写了好几个牛逼的 Skills,亲戚们都懵逼了,你还在心里默默嘲笑他们,笑他们不懂 AI 时代,不知道自己已经是超级个体了。
你父母的同事都在说自己的子女一年的收获,儿子买了个房,女儿买了个车,姑娘升职加薪了,你的父母默默无言,说我的儿子现在整天对着个黑底白字的框框自言自语,有时候还边笑边点头。展开311 - 刚看了一组新生人口数据
2017年,中国新生儿还有 1723万,这之后一路下降
到了2022年,这个数字骤降到 956万——6年锐减44%。
而6年,正好是一个孩子从出生到上小学的完整周期。
这意味着什么?
2023年起,幼儿园已从“一位难求”变成“招不满”,全国两年关停超2万所幼儿园
真正的冲击波还在后面:2026年,小学入学人数将断崖式下滑,并在2030年达到谷底——届时小学新生可能不足900万
。
那么问题来了:
🔹 中小学教师怎么办
🔹 学区房怎么办
🔹 还会有其它社会影响吗
jy们有什么想法吗,反正我看了这份数据之后决定27年之前不买房展开455 - 划水AI
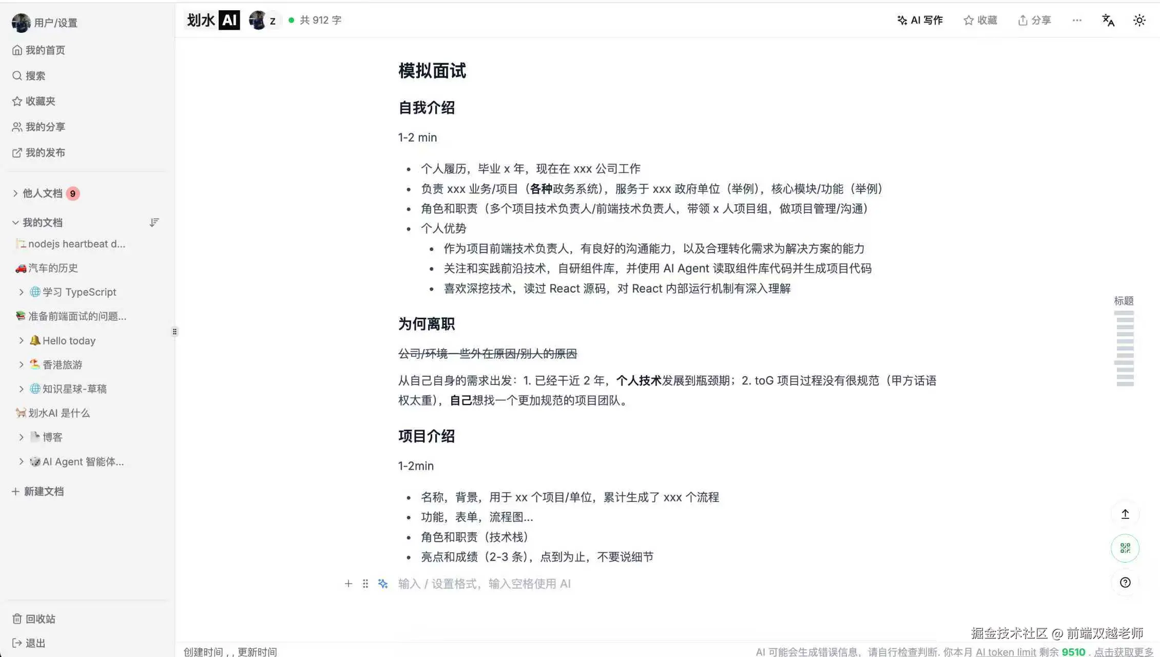
www.huashuiai.com 多人协同编辑,1v1 模拟面试。
PS. 大家在打招呼、自我介绍时,要去总结自己的技能和优势,别直接默认打招呼。你如果每天收到几百个打招呼,都是默认的文案,你也已读不回。评论1 - 大厂技术博客分享:
美团技术团队:tech.meituan.com
阿里技术团队:102.alibaba.com
小米技术团队:xiaomi-info.github.io
360技术团队:blogs.360.net
有道技术博客:techblog.youdao.com
字节跳动博客:opensource.bytedance.com
淘宝前端团队:fed.taobao.org
展开15 - 今天试用了 vscode + copilot 从 0 开发一个 todo-list ,纯自然语言编程。过程如下:
- 创建前端组件,纯前端 todo-list 功能,没问题
- 改用 shadcnUI 组件库,没问题
- 增加黑白主题功能,没问题。有让它调整切换 button 的位置,也没问题
- 拆分 todoList 组件为多个小组件,没问题
- 基于这些组件写单元测试,没问题
- 创建服务端 API 实现 todos CRUD ,没问题 (还写了 API 的单元测试)
当我认为一切都顺利的时候,重点来了!
- 让它把这些 API 应用于前端,它开始疯狂计算... 最终实现了,但后续我发现单元测试报错了
- 告诉它单元测试又问题,它又开始疯狂计算... 最终解决了,但浏览器中 todo list 功能有报错
- 再告诉它功能报错,且要保证单元测试成功,它又又疯狂计算... 结束以后单元测试成功,但网页功能仍然报错
我先忽略网页功能错误(修改删除时 404,不影响使用),继续:
- 新建 todo 时增加选择日期时间功能,没问题
- 选择日期的 input 宽度超出父元素了,让它修复,没问题
- 日历 UI 格式太难看了,截图给它,让它优化,没效果...
- 告诉它没效果,让它直接使用 shadcnUI 的 date-picker 组件,疯狂计算 5 分钟,依然没效果...
- 继续告诉它没效果,继续提示它使用shadcnUI 的 date-picker 组件,这次效果非常好!
- 根据 todo item 时间,判断是否延期,没问题
- 编辑 todo item 时,也要编辑日期时间,没问题 —— 不对,它光改了前端,没改服务端 API 代码
- 告诉它检查 API 代码,它增加了服务端代码 —— 但是数据没存储下来,刷新页面就丢失了
今天先到此为止。总体的感觉是:又智能又傻瓜,熟练使用还是需要很多技巧的。展开78