首页
沸点
课程
数据标注
HOT
AI Coding
更多
直播
活动
APP
插件
直播
活动
APP
插件
搜索历史
清空
创作者中心
写文章
发沸点
写笔记
写代码
草稿箱
创作灵感
查看更多
登录
注册
用户3759622944365
掘友等级
获得徽章 0
动态
文章
专栏
沸点
收藏集
关注
作品
赞
14
文章 13
沸点 1
赞
14
返回
|
搜索文章
用户3759622944365
赞了这篇沸点
芳媛
9月前
举报
今天说如果把存款的 15w 作为30年后娃的嫁妆,复利率6.1% 那么可以到91w了! 🤣🤣 虽然没有娃呢~~ 但是嫁妆可以准备起来 🤣🤣🤣
今天学到了
等人赞过
分享
163
32
用户3759622944365
10月前
举报
jym.这个配置能不能冲,最后下来4420 +硬盘换成了铠侠SD10
收起
查看大图
向左旋转
向右旋转
分享
评论
点赞
用户3759622944365
1年前
举报
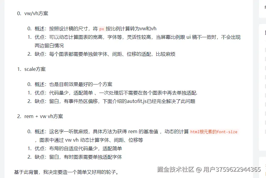
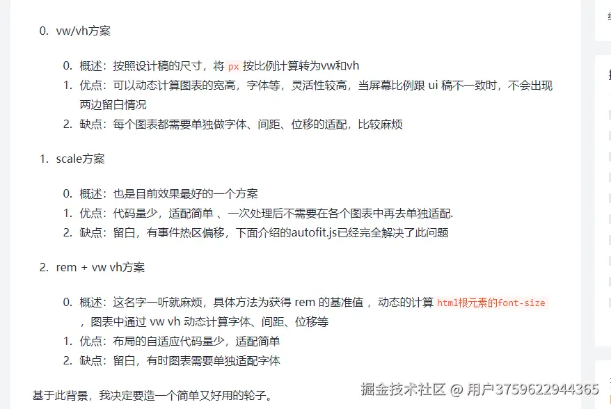
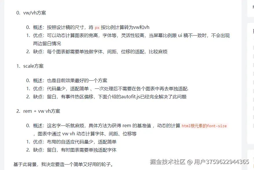
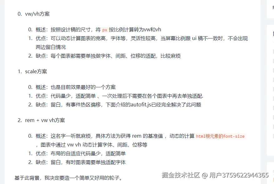
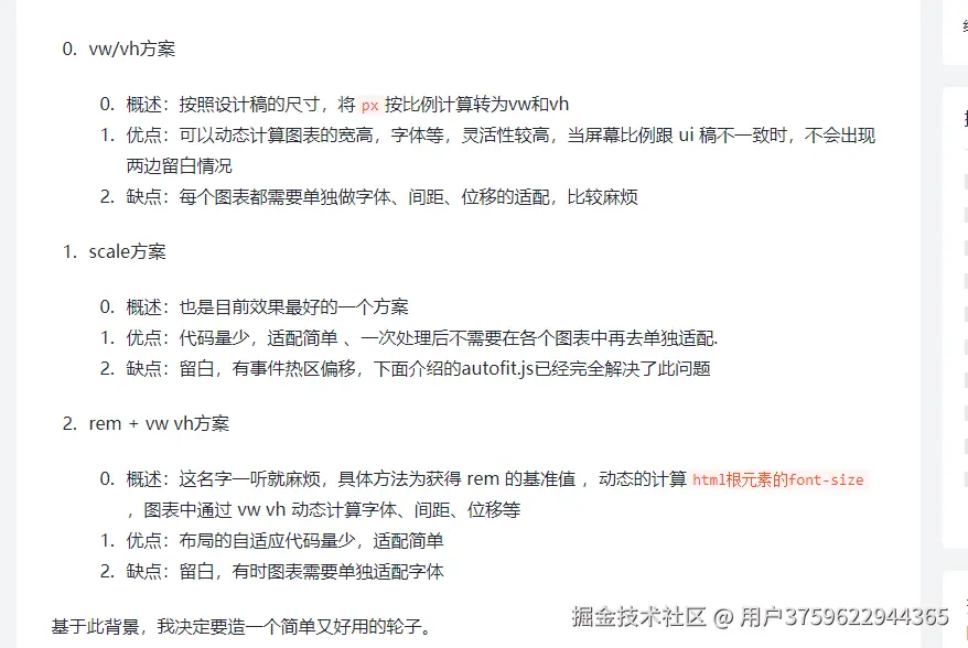
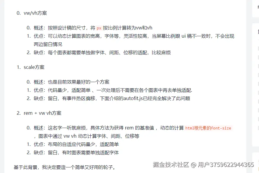
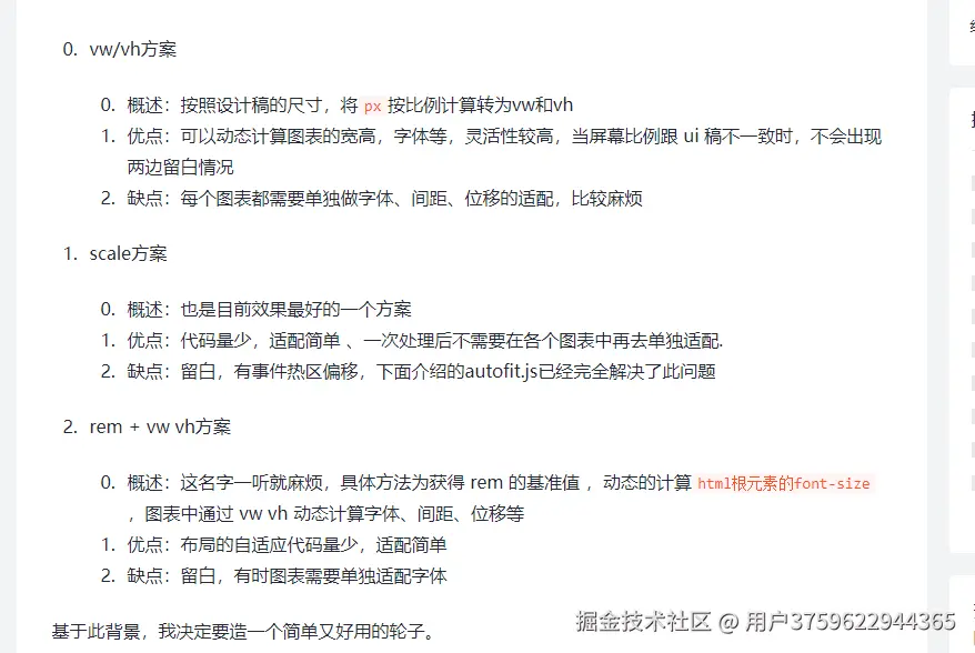
jym, 17米 x 5米 的数据大屏怎么适配呀
图片中的适配方案哪种少一点
收起
查看大图
向左旋转
向右旋转
赞过
分享
10
2
用户3759622944365
2年前
举报
#新人报道#
河南暴雪,高速是不是一定会封掉
等人赞过
分享
6
7
用户3759622944365
赞了这篇文章
LBJ
FE
·
4年前
关注
86张脑图,一口气看完 React
言简意赅地用86张思维导图🖼,总结 React相关知识点✔,且附原图和源文件📚,快来看看吧🤞~...
2.9k
153
分享
用户3759622944365
关注了
LienJack
用户3759622944365
赞了这篇文章
zue
后端工程师
·
3年前
关注
裸辞回家遇见了她
22年,连续跳了二三家公司,辗转七八个城市。 可能还是太年轻,工作上特别急躁,加班太多会觉得太累,没事情做又觉得无聊烦躁。去年年末回老家过年因为一些巧合遇见了她。年初就润,...
786
602
分享
用户3759622944365
赞了这篇文章
沐华
公众号:沐华说技术 @全干工程师
·
4年前
关注
写给女朋友的前端面试秘籍🔥
本文内容主要是面试复习准备、查漏补缺、了解相关面试题及底下涉及到的知识点,都是一些常见的面试知识点。...
670
118
分享
用户3759622944365
赞了这篇文章
不要秃头啊
专注前端基建,热衷量化投资
·
4年前
关注
我是如何带领团队从零到一建立前端规范的?🎉🎉🎉
不以规矩,不能成方圆。 由于某些原因,笔者有幸经历了团队从缺乏标准到逐渐规范的一个过程,在此当做记录供大家参考。 本文从为什么需要规范以及建立规范的重要性出发,逐步引申出如...
1.9k
154
分享
用户3759622944365
赞了这篇文章
若川
公号@若川视野,源码共读!@vx ruochuan02 参与
·
7年前
关注
面试官问:能否模拟实现JS的new操作符
用过Vuejs的同学都知道,需要用new操作符来实例化。 那么面试官可能会问是否想过new到底做了什么,怎么模拟实现呢。 从这里例子中,我们可以看出:一个函数用new操作符...
423
70
分享
用户3759622944365
赞了这篇文章
狂奔滴小马
前端公众号 @JS酷
·
4年前
关注
9 年小厂老前端的年终总结
时光飞逝,岁月如梭,转眼来到 2021 年底,这一年少了些理性,多了点感性,少了些自由,多了一份责任,这一年视乎没做什么事情,但又过得非常充实,最欣慰的是回家有个人等待着我...
200
143
分享
用户3759622944365
赞了这篇文章
LinDaiDai_霖呆呆
SugarTurbos Club 成员
·
6年前
关注
【建议星星】要就来45道Promise面试题一次爽到底(1.1w字用心整理)
你盼世界,我盼望你无bug。Hello 大家好!我是霖呆呆! 时隔一周不见,霖呆呆我终于更新文章了,小声嘀咕说想我了... 呸... 咳咳,其实我一直在隐忍准备来一发大的好...
4.2k
534
分享
用户3759622944365
赞了这篇文章
我不是外星人
FE @攻粽号:前端Sharing
·
4年前
关注
「深入浅出」主流前端框架更新批处理方式
一 背景 大家好,我是 alien ,一提到更新,是前端框架中一个老生常谈的问题,这些知识也是在面试中,面试官比较喜欢问的,那么在不同的技术框架背景下,处理更新的手段各不相...
86
6
分享
用户3759622944365
赞了这篇文章
我不是外星人
FE @攻粽号:前端Sharing
·
4年前
关注
「React进阶」react-router v6 通关指南
一 前言 不知不觉 react-router 已经到了 v6 版本了,可能很多同学发现,v6相比之前的 v5 有着翻天覆地的变化,因为最近接触到了 React 的新项目,用...
512
28
分享
用户3759622944365
关注了
我不是外星人
用户3759622944365
赞了这篇文章
jackccake
前端工程师 @jack
·
5年前
关注
大厂是怎么做移动端适配的(摘抄)
随着Web技术的革新,移动端适配方案也在不断的变化,网上有很多关于移动端适配的文章,说什么rem布局已经过时,vw适配才是最好的适配方案。有这种理解的同学是错误的,任何适配...
168
7
分享
用户3759622944365
赞了这篇文章
ai超级个人
前端开发(成都) @前端技术专家
·
4年前
关注
【算法面试】leetcode最常见的150道前端面试题 --- 简单题下(44题)
本文题目选自 LeetCode 精选 TOP 面试题,这些题在自己和同事亲身经历中,确实遇到的几率在百分之80%以上(成都和北京的前端岗位)。 上版本部分请参考# 简单题上...
150
25
分享
用户3759622944365
关注了
程序员依扬
用户3759622944365
关注了
子弈
下一页
关注了
8
关注者
3
收藏集
14
关注标签
0
加入于
2021-05-21