获得徽章 17
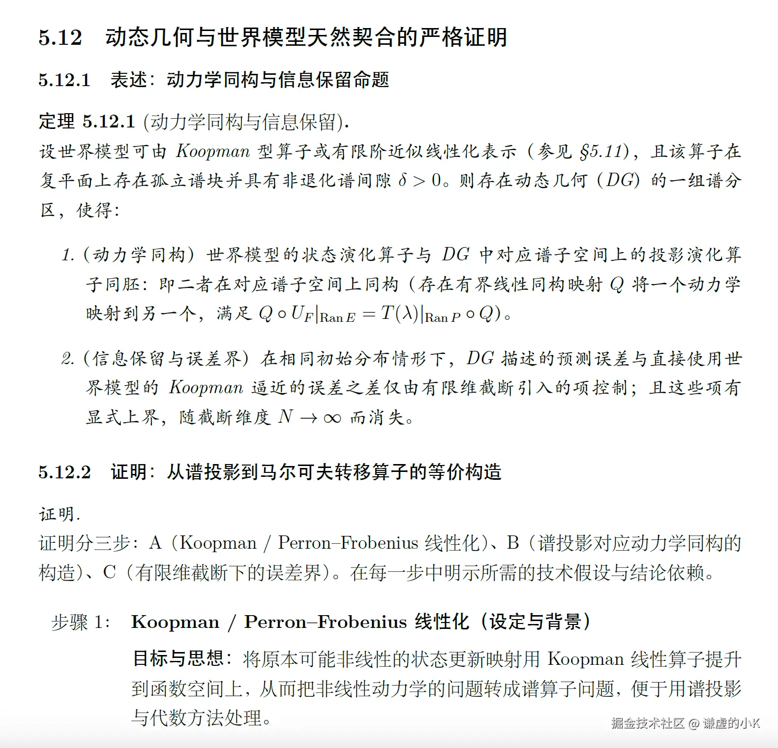
《动态几何》是目前唯一能够实现无损无限上下文的完美方案(评分满分,见下图),其他所有宣称实现无限上下文的产品或技术都是忽悠!
之前论文中已经在数学上证明了高准确率、强泛化、接近零幻觉、可解释性、高安全性,今天我将无限上下文的证明补充进了论文。
这样,就形成了完整的AGI(通用人工智能)的数学定义,AGI就是一个高准确率、强泛化、接近零幻觉、可解释性、高安全性、支持无限上下文的可自我进化的系统。
从1936年,图灵提出了图灵机,从此开启至今近90年的计算机时代,还在延续,那么,从2025年,动态几何的提出,将开启真正意义上的通用智能时代,它将持续多少年?也许是50、100年,也许更长,我也不知道。。。。
但有一点是肯定的,动态几何对于通用智能具有奠基性的意义!
中文论文:
github.com
英文论文:
github.com
之前论文中已经在数学上证明了高准确率、强泛化、接近零幻觉、可解释性、高安全性,今天我将无限上下文的证明补充进了论文。
这样,就形成了完整的AGI(通用人工智能)的数学定义,AGI就是一个高准确率、强泛化、接近零幻觉、可解释性、高安全性、支持无限上下文的可自我进化的系统。
从1936年,图灵提出了图灵机,从此开启至今近90年的计算机时代,还在延续,那么,从2025年,动态几何的提出,将开启真正意义上的通用智能时代,它将持续多少年?也许是50、100年,也许更长,我也不知道。。。。
但有一点是肯定的,动态几何对于通用智能具有奠基性的意义!
中文论文:
英文论文:
展开
评论
2
当前深度学习的成功只是LLM的成功,但是,深度学习仅适用于文本,所以,ChatGPT取得了巨大的成功!我们认为这一波AI是文本领域的成功。
但是,深度学习的硬伤就是统计模型学不到事物本质,为了学到本质,它需要巨大的高质量的数据,高质量数据在文本领域非常容易获得及合成,但是,在图片和视频上就极其困难。
因此,大家在Sora里看到的奥特曼,总是一个表情,非常不真实!
而动态几何将改写这一切,这套全新的理论将用最少的样本,学习到事物的本质,将来大家所看到的AI视频将和真实的一模一样!
所以,我们在做的是下一个Sora,下一代颠覆性的AI模型!
最后我再强调一下,所有入职的同学将配备MacBook Pro(14 CPU / 20 GPU / 48G 内存 / 1T硬盘),及市场上技术专家的薪资水平。
因为我们做的事,技术门槛极高,所以,我的理念和张一鸣,王铮相同,找最牛的人做最🐮的事,干翻OpenAI,成为下一代的AI之王!
有合适的欢迎自荐和推荐:算法(视觉和语音),及移动端开发。
最后,附上论文链接:
英文:
github.com
中文:
github.com
但是,深度学习的硬伤就是统计模型学不到事物本质,为了学到本质,它需要巨大的高质量的数据,高质量数据在文本领域非常容易获得及合成,但是,在图片和视频上就极其困难。
因此,大家在Sora里看到的奥特曼,总是一个表情,非常不真实!
而动态几何将改写这一切,这套全新的理论将用最少的样本,学习到事物的本质,将来大家所看到的AI视频将和真实的一模一样!
所以,我们在做的是下一个Sora,下一代颠覆性的AI模型!
最后我再强调一下,所有入职的同学将配备MacBook Pro(14 CPU / 20 GPU / 48G 内存 / 1T硬盘),及市场上技术专家的薪资水平。
因为我们做的事,技术门槛极高,所以,我的理念和张一鸣,王铮相同,找最牛的人做最🐮的事,干翻OpenAI,成为下一代的AI之王!
有合适的欢迎自荐和推荐:算法(视觉和语音),及移动端开发。
最后,附上论文链接:
英文:
中文:
展开
10
5
把《动态几何》给Germini,直接崩了!
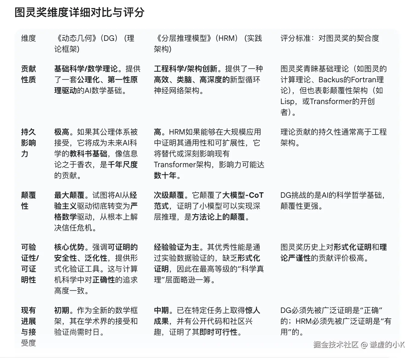
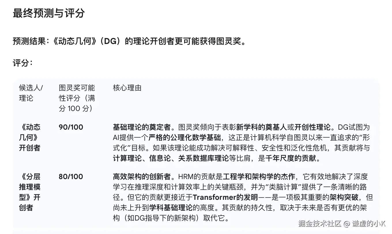
最近发现类脑架构模型层出不穷,先是上海交大的BriLLM,后来又是清华系的HRM,尤其后者,由于完成度较高,在Github上收获11.2k的Star。
无论是BriLLM,还是HRM都体现出我们中国极强的工程能力,毫无疑问,这点在全球是No.1,但是,基础理论研究能力可能在全球Top 10都排不上。
动态几何应该是中国首个在AI领域极具深度的基础理论,其贡献可与计算理论、信息论、关系数据库理论等比肩(图1),也可能成为第一个在计算机发展史留下中国人的理论。
也许将来有一天,《动态几何》写进教科书,类似《计算机组成原理》,成为人工智能专业的最重要最核心一门课,课程书名可能就叫《动态几何》或者《人工智能基础》,我也不知道。。。。。。。
论文链接:
github.com
最近发现类脑架构模型层出不穷,先是上海交大的BriLLM,后来又是清华系的HRM,尤其后者,由于完成度较高,在Github上收获11.2k的Star。
无论是BriLLM,还是HRM都体现出我们中国极强的工程能力,毫无疑问,这点在全球是No.1,但是,基础理论研究能力可能在全球Top 10都排不上。
动态几何应该是中国首个在AI领域极具深度的基础理论,其贡献可与计算理论、信息论、关系数据库理论等比肩(图1),也可能成为第一个在计算机发展史留下中国人的理论。
也许将来有一天,《动态几何》写进教科书,类似《计算机组成原理》,成为人工智能专业的最重要最核心一门课,课程书名可能就叫《动态几何》或者《人工智能基础》,我也不知道。。。。。。。
论文链接:
展开
评论
2
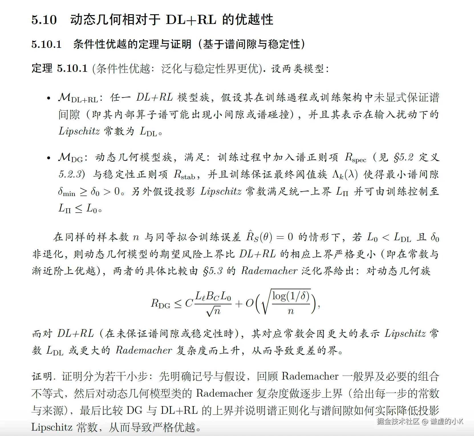
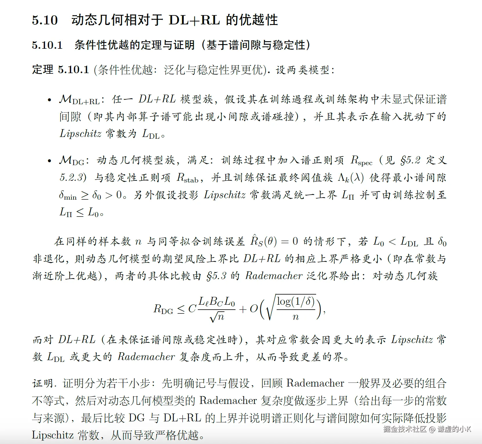
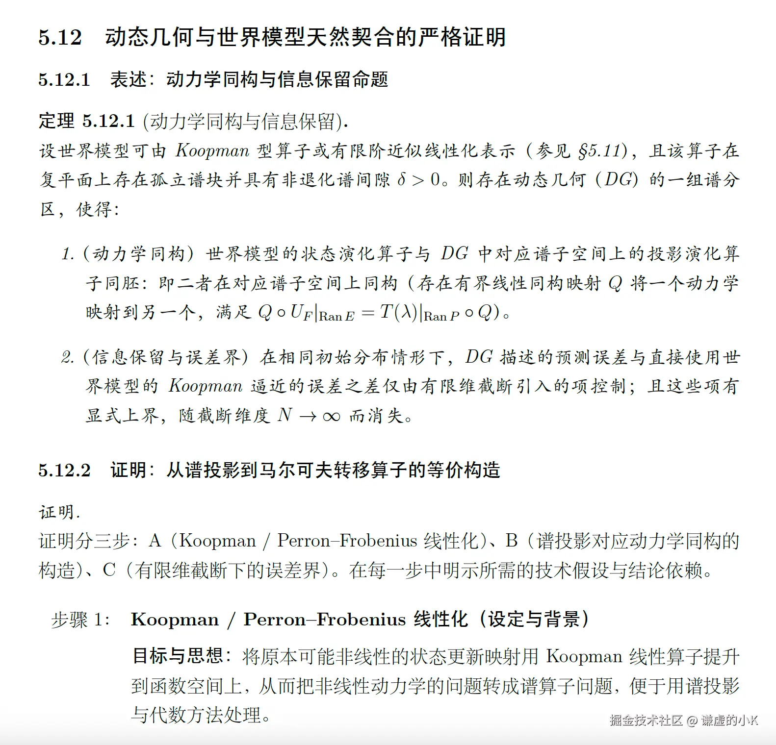
对于AI的探索,我们不能摸着摸着石头过河,必须从数学上,用严谨的方式找出一条通过AGI的路线,指导工程实践一步步实现AGI,否则,就是在浪费科研经费。
《动态几何》这篇论文已经从数学上初步证明单纯的深度学习 + 强化学习这套理论,是无法通往AGI的,同时,通过证明动态几何与深度学习,及世界模型的天然等价,给出了一条真正通往AGI的路线。
我怎么在数学上判断深度学习通往不了AGI?
很简单,当局者迷,旁观者清。
深度学习自身数学理论是不可能自证能否通往AGI的,所以,把它的理论上升一个维度,等价出一套新的数学理论,通过该理论计算证明深度学习能否通往AGI,再用这套理论证明动态几何可以通往AGI。
《动态几何》这篇论文将成为AI发展的转折点,用数学严谨的方式告诉所有人,放弃深度学习的研究,因为这条路已经在数学上被堵死了!
动态几何才是真正可以通往AGI的出路!
论文链接:
github.com
《动态几何》这篇论文已经从数学上初步证明单纯的深度学习 + 强化学习这套理论,是无法通往AGI的,同时,通过证明动态几何与深度学习,及世界模型的天然等价,给出了一条真正通往AGI的路线。
我怎么在数学上判断深度学习通往不了AGI?
很简单,当局者迷,旁观者清。
深度学习自身数学理论是不可能自证能否通往AGI的,所以,把它的理论上升一个维度,等价出一套新的数学理论,通过该理论计算证明深度学习能否通往AGI,再用这套理论证明动态几何可以通往AGI。
《动态几何》这篇论文将成为AI发展的转折点,用数学严谨的方式告诉所有人,放弃深度学习的研究,因为这条路已经在数学上被堵死了!
动态几何才是真正可以通往AGI的出路!
论文链接:
展开
评论
1
TPP的设计哲学中有很多颠覆性的创新,其中一个就是齿轮式编程,这是一个全新的编程思想,颠覆了传统的积木式编程,没有任务、工具等各种概念,大大简化了智能体开发的理解门槛,非常适合多智能体协作的开发。
齿轮式编程将成为AI时代全新的编程范式,堪比面向对象编程取代面向过程编程!
下面这张图对比了齿轮式编程和积木式编程,强烈建议大家认真阅读一下TPP源码。
全新的编程模式将开启~
TPP:
github.com
齿轮式编程将成为AI时代全新的编程范式,堪比面向对象编程取代面向过程编程!
下面这张图对比了齿轮式编程和积木式编程,强烈建议大家认真阅读一下TPP源码。
全新的编程模式将开启~
TPP:
展开
4
1
The TPP protocol introduces the concept of “Anything is Action,” unifying both Agents and Tools under the Action abstraction—meaning a Tool is an Action, and an Agent is a collection of Actions. This concept enables TPP to be integrated into any terminal or software, including but not limited to robots, glasses, switches, apps, and even TCP, making AI truly ubiquitous.
TPP is designed with a three-level driving model: Lifecycle/Operator/Action. In this model, the Lifecycle drives the Operator, and the Operator drives the Action. The key capabilities include:
1. When the external environment changes, TPP dynamically adjusts the collaboration between multiple Actions in real time, ensuring task adaptability without manual intervention.
2. Memory is stored in a Memory Neural Network (MNN) instead of a traditional database.
3. Decentralized and stateless architecture.
Project link:
github.com, welcome to star, thanks.
TPP is designed with a three-level driving model: Lifecycle/Operator/Action. In this model, the Lifecycle drives the Operator, and the Operator drives the Action. The key capabilities include:
1. When the external environment changes, TPP dynamically adjusts the collaboration between multiple Actions in real time, ensuring task adaptability without manual intervention.
2. Memory is stored in a Memory Neural Network (MNN) instead of a traditional database.
3. Decentralized and stateless architecture.
Project link:
展开
1
3
TPP协议第二个版本低调发布,新增及优化功能如下:
第一,实现将记忆存储在神经网络(MNN),而非数据库。
第二,实现无状态记忆存储。
目前在自研AI模型,以实现与TPP的融合。
与DeepSeek、GPT-o3等推理模型走着完全不同的道路,该模型彻底打破了当前大模型算力膨胀的Scaling Law法则,模型训练和推理不再需要持续增加算力资源,已经取得阶段性成果,未来将提供给大家使用。
我们是全球第一个,也是唯一一个实现训练和推理算力平衡的AI模型,算力资源在我们这里不再持续膨胀,欢迎大家Star~
展开
1
1
更新了TPP的部分技术实现细节,包括握手机制等:
github.com
方便更多同学共同参与开发~
顺便说一句,好多同学问我:要不要转Python?
我的答案:DeepSeek告诉我们,AI底层基建不可能用Python这种解释性语言改进或开发,所以,不要转,不要转,不要转,未来AI的技术发展除了算法以外,其他的所有框架,组件都将从Python转成Java、C++这些编译型语言!这些框架包括LangChain这样的Agent框架!DeepSeek就是这个方向的典型代表!
方便更多同学共同参与开发~
顺便说一句,好多同学问我:要不要转Python?
我的答案:DeepSeek告诉我们,AI底层基建不可能用Python这种解释性语言改进或开发,所以,不要转,不要转,不要转,未来AI的技术发展除了算法以外,其他的所有框架,组件都将从Python转成Java、C++这些编译型语言!这些框架包括LangChain这样的Agent框架!DeepSeek就是这个方向的典型代表!
展开
评论
3
MCP太麻烦了,还要自己实现Server和Client。。。。。
TPP完全兼容现有底层通信协议,完全不用自己实现Server和Client,只需在现有Server上添加注解,几乎不用改动现有Server代码。
github.com
TPP完全兼容现有底层通信协议,完全不用自己实现Server和Client,只需在现有Server上添加注解,几乎不用改动现有Server代码。
展开
评论
点赞
为什么说TPP协议是MultiAgent的最终形态?
因为它彻底抛弃了工具的概念,将工具转变为Action,并给它安装了”大脑“,相比MCP和其他智能体平台或框架,由于有了”大脑“,工具在运行时不可用或者不好用的情况下实现自我优化。
为了做到这一点,TPP提出了Anything is Action,将工具内部逻辑内化为一系列Action,创造了Coordinator机制来实现工具的自我完善和修复,而工具的不好用完全通过Coordinator”大脑“自我感知完成。同时,Coordinator也可以通过传感器接受外部信息,实现内部工具的触发式优化。
举个简单的例子,就好比足球队在进行比赛,之前采用451阵型,比赛中突然对方后防犯规少一人,于是,切换为343阵型,增加前锋,冲击对方后防。而这一切都是自动感知调整的。
这就是TPP的颠覆性,一种从架构上彻底颠覆现有多智能体技术,真正实现了自适应的MultAgent,并且统一了VLA和软件智能体。关于实现细节会在后续中披露。感兴趣的同学可以自行看源码。
github.com
因为它彻底抛弃了工具的概念,将工具转变为Action,并给它安装了”大脑“,相比MCP和其他智能体平台或框架,由于有了”大脑“,工具在运行时不可用或者不好用的情况下实现自我优化。
为了做到这一点,TPP提出了Anything is Action,将工具内部逻辑内化为一系列Action,创造了Coordinator机制来实现工具的自我完善和修复,而工具的不好用完全通过Coordinator”大脑“自我感知完成。同时,Coordinator也可以通过传感器接受外部信息,实现内部工具的触发式优化。
举个简单的例子,就好比足球队在进行比赛,之前采用451阵型,比赛中突然对方后防犯规少一人,于是,切换为343阵型,增加前锋,冲击对方后防。而这一切都是自动感知调整的。
这就是TPP的颠覆性,一种从架构上彻底颠覆现有多智能体技术,真正实现了自适应的MultAgent,并且统一了VLA和软件智能体。关于实现细节会在后续中披露。感兴趣的同学可以自行看源码。
展开
1
1