掘友等级
获得徽章 6
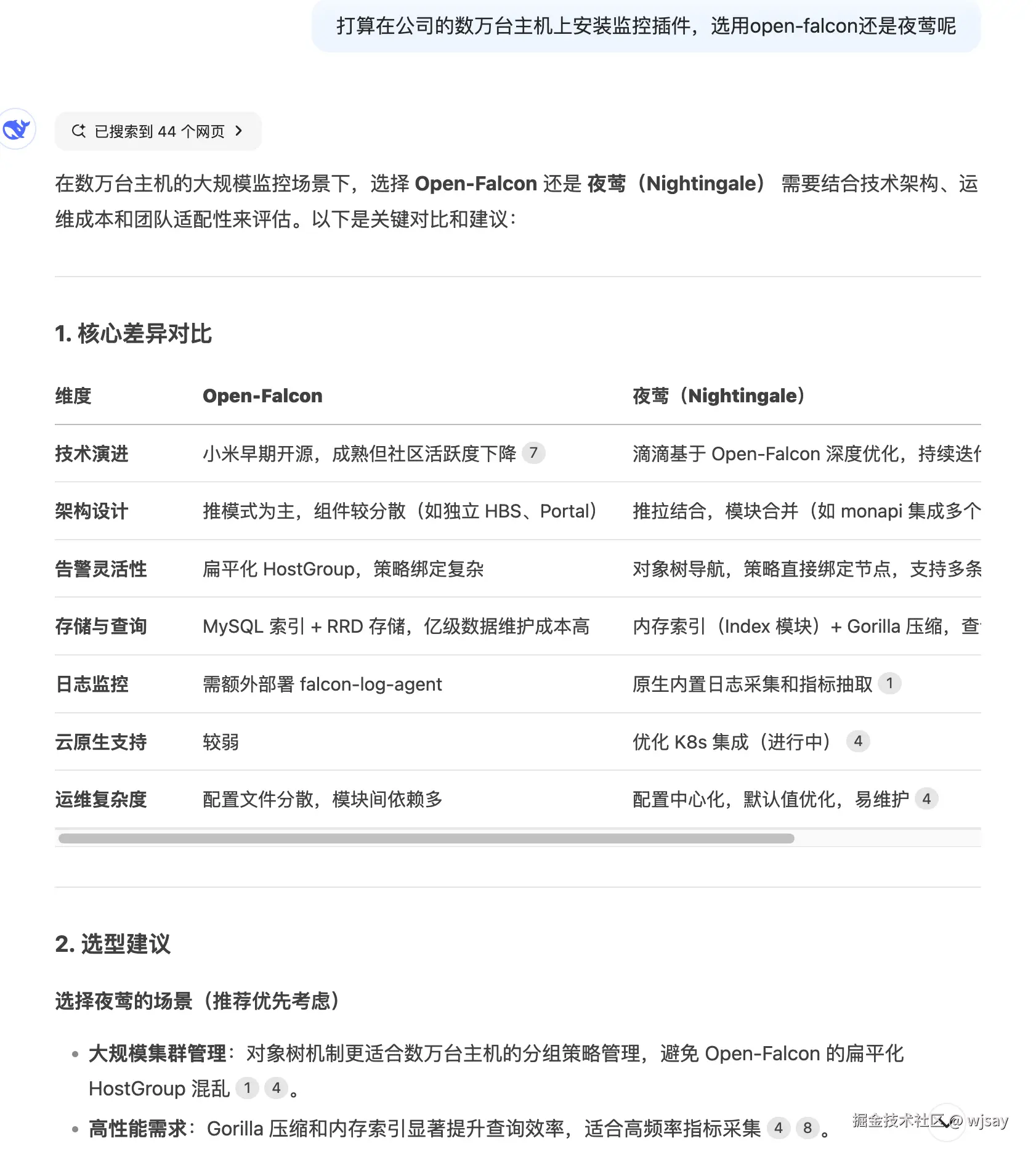
我想实现一个Chrome插件,当访问指定网站时,如gihub.com,从云商的DNS over HTTS查询解析网站的IP地址,以规避DNS污染,解决部分网站无法登陆问题。
调研后发现无法实现,插件无法修改浏览器的DNS缓存、无法修改操作系统级别的DNS解析。
课程讨论区,自己刚发布的评论无法及时展示,需要刷新下才可以看到。
影响1 用户就可能认为自己没有评论成功,然后重复评论。
影响2 用户正在看着课程视频,刷新页面也会重新加载视频。
#1024一起掘金# 抽到了1张月卡,还附带1张小册借阅卡,