首页
沸点
课程
数据标注
HOT
AI Coding
更多
直播
活动
APP
插件
直播
活动
APP
插件
搜索历史
清空
创作者中心
写文章
发沸点
写笔记
写代码
草稿箱
创作灵感
查看更多
登录
注册
wjsay
掘友等级
软件开发工程师
获得徽章 6
动态
文章
专栏
沸点
收藏集
关注
作品
赞
10
文章 6
沸点 4
赞
10
返回
|
搜索文章
wjsay
软件开发工程师
·
11月前
举报
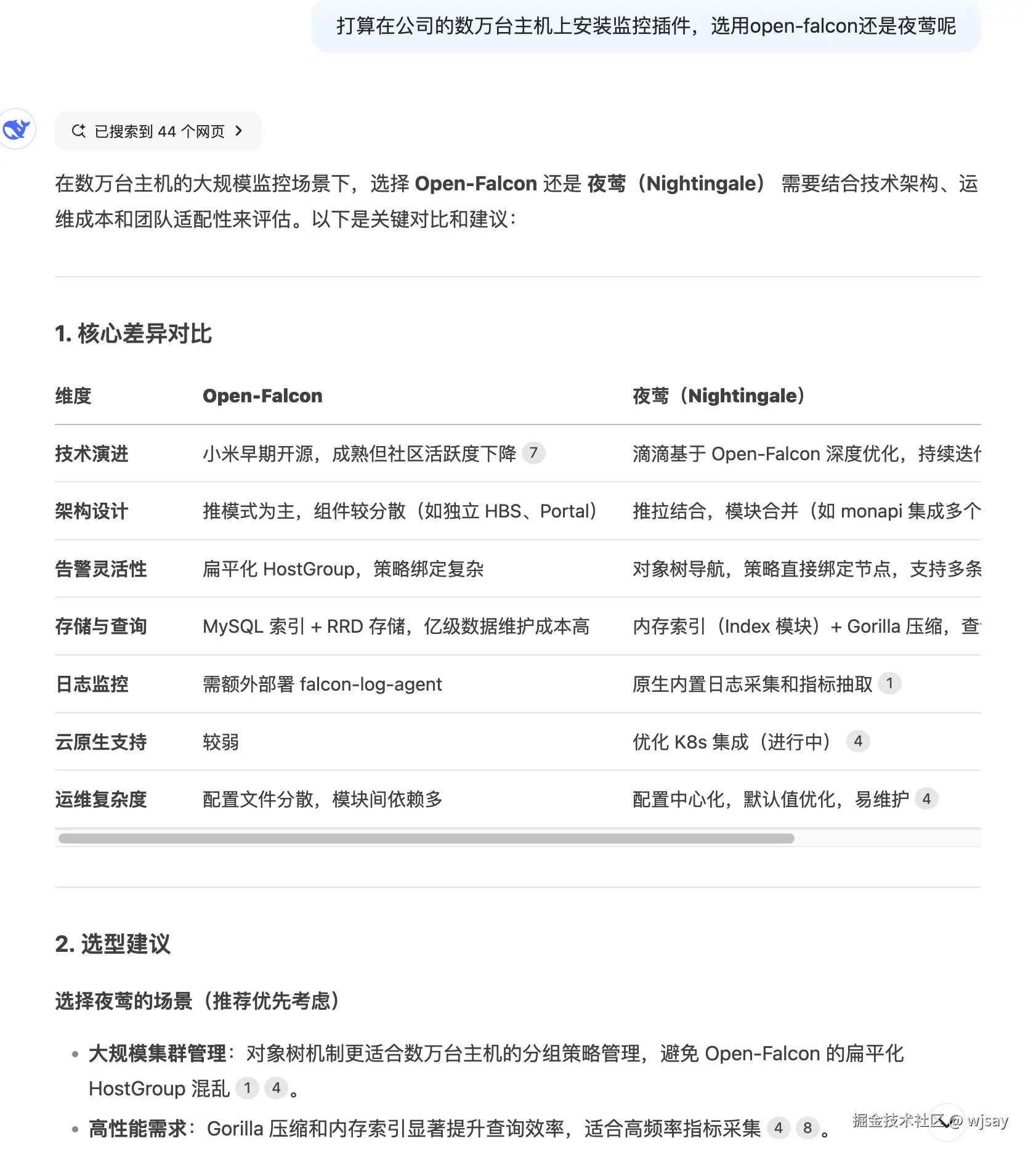
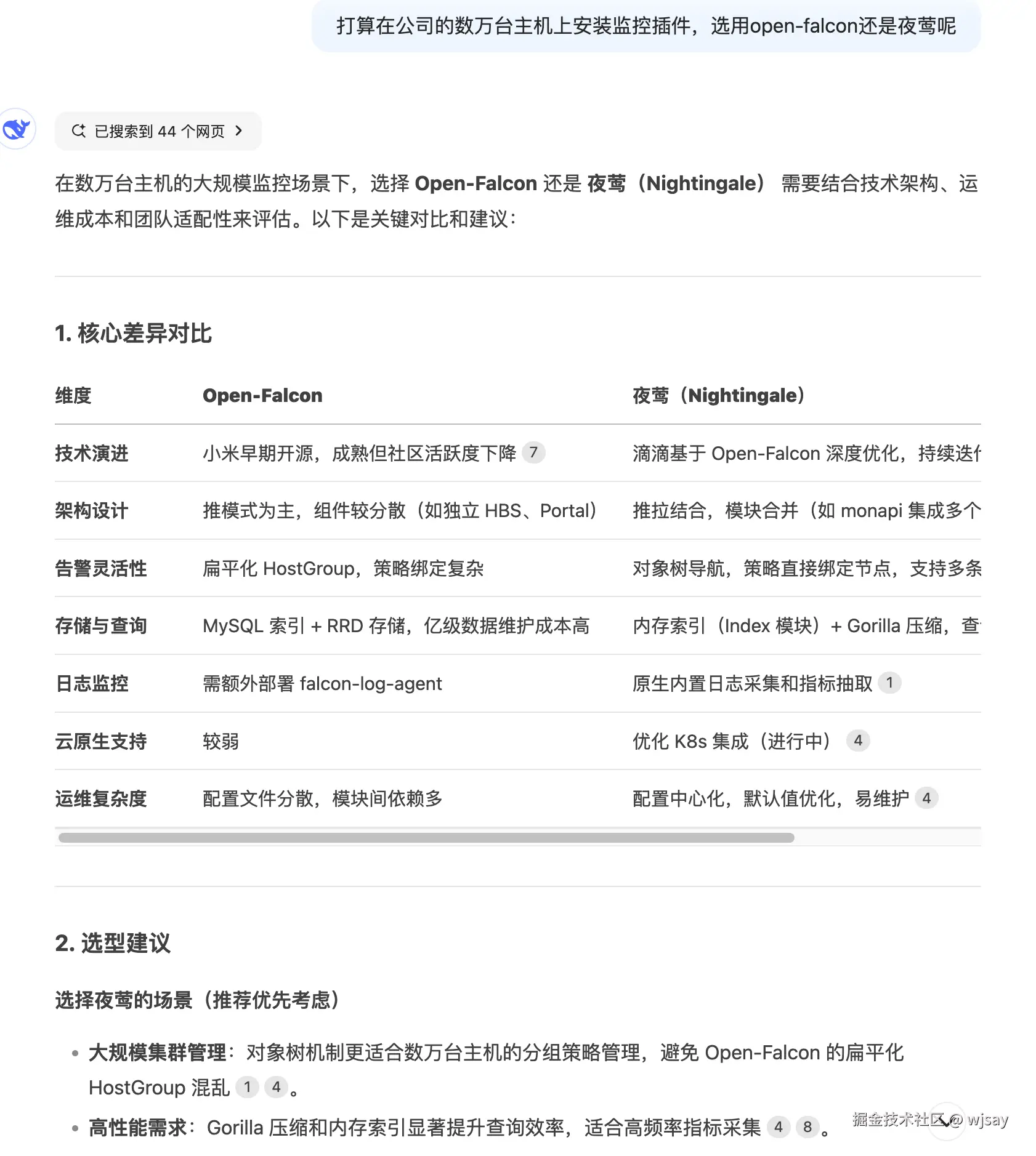
主机监控使用什么方案呢
收起
查看大图
向左旋转
向右旋转
赞过
分享
评论
1
wjsay
关注了
我是Allen
软件开发工程师
wjsay
软件开发工程师
·
1年前
关注
mv诡异事件
前置知识 目录移动 mv dir1 dir2。如果dir2不存在,则将dir1改命为dir2;否则,将dir1移动到dir2中。 场景 脚本将 /data 移动到 /dat...
0
评论
分享
wjsay
软件开发工程师
·
2年前
举报
我想实现一个Chrome插件,当访问指定网站时,如gihub.com,从云商的DNS over HTTS查询解析网站的IP地址,以规避DNS污染,解决部分网站无法登陆问题。
调研后发现无法实现,插件无法修改浏览器的DNS缓存、无法修改操作系统级别的DNS解析。
技术交流圈
赞过
分享
4
3
wjsay
软件开发工程师
·
2年前
关注
运营笔记-关于NAT和EIP的Q&A
> Q:如果云主机没有EIP可以访问公网吗? > > A:可以。访问的对象看到的源IP是云主机所在NAT的EIP。 > Q:如果云主机再绑定了EIP呢,那么访问对象看到的源...
0
评论
分享
wjsay
软件开发工程师
·
2年前
关注
运营笔记 - 限制root远程登录的方法
方法一 修改 /etc/ssh/sshd_config 将 PermitRootLogin 设置为 no 方法二 修改 /etc/hosts.allow 或 /etc/ho...
0
评论
分享
wjsay
关注了
张拭心
软件开发工程师
wjsay
软件开发工程师
·
2年前
举报
课程讨论区,自己刚发布的评论无法及时展示,需要刷新下才可以看到。
影响1 用户就可能认为自己没有评论成功,然后重复评论。
影响2 用户正在看着课程视频,刷新页面也会重新加载视频。
反馈 & 建议
分享
1
点赞
wjsay
关注了
掘金小册
软件开发工程师
wjsay
关注了
CloudWeGo
软件开发工程师
wjsay
赞了这篇文章
沐华
公众号:沐华说技术 @全干工程师
·
2年前
关注
我是怎么在掘金找到老婆的
大家好,我是沐华。本文不聊技术,聊一下我和我老婆从掘金认识到结婚,再到现在的过程。祝愿每一个点开的人,即便在苦咖啡一样的生活里,也能遇到一个一勺勺给你加糖的人...
3.1k
1.9k
分享
wjsay
软件开发工程师
·
2年前
举报
#周末怎么过#
到图书馆溜达下
收起
查看大图
向左旋转
向右旋转
下班去哪儿玩
分享
评论
点赞
wjsay
赞了这篇文章
独立开花卓富贵
iOS developer @独立开发
·
2年前
关注
独立开发前100天真正重要的事
我从4月开始离职开始全职做独立开发,算是真正踏进入了这条河流。分享一些我过去3个多月来的一些肤浅经验。...
146
39
分享
wjsay
赞了这篇文章
黄林晴
《Android Jetpack开发:原理解析与应用实战》作者
·
2年前
关注
通勤两万公里,聊聊我在华米的这一年~
在华米的这一年经历了迷茫,也获得了成长。 迷茫 老读者朋友们都知道,在入职华米之前我在LB担任研发副经理算得上是半个管理职位,入职华米之后担任高级Andr...
46
57
分享
wjsay
赞了这篇文章
五阳
交易中台的拆台专家,爱吹牛 @互联网
·
2年前
关注
第一次使用缓存,因为没预热,翻车了
缓存不预热会怎么样?我帮大家淌了路。缓存不预热会导致系统接口性能下降,数据库压力增加,更重要的是导致我写了两天的复盘文档,在复盘会上被骂出了翔。...
246
61
分享
wjsay
赞了这篇文章
古时的风筝
@公众号「古时的风筝」
·
2年前
关注
搞明白什么是零拷贝,就是这么简单
我们总会在各种地方看到零拷贝,那零拷贝到底是个什么东西。 接下来,让我们来理一理啊。 看完这一篇,你就能明白了。...
190
21
分享
wjsay
赞了这篇沸点
已注销
2年前
举报
#1024一起掘金#
周六加班还有谁?在这里我想骂一下前端小组长,和DB一样,吊需求着急,不早点说,本来也就半天的工作量,周五晚上五点多才告诉我着急;这个任务周三就建了,非要等项目经理找他,他才来找我;吊毛!他自己还不来加班,凸(艹皿艹 )
等人赞过
分享
22
148
wjsay
赞了这篇沸点
_山海
ITer
·
2年前
举报
#1024一起掘金#
有一天,小明问他爸爸:“爸爸,我是不是傻孩子啊?”爸爸说:“傻孩子,你怎么会是傻孩子呢?”
等人赞过
分享
1
8
下一页
个人成就
文章被点赞
1
文章被阅读
18,967
掘力值
129
关注了
8
关注者
2
收藏集
1
关注标签
9
加入于
2023-06-18