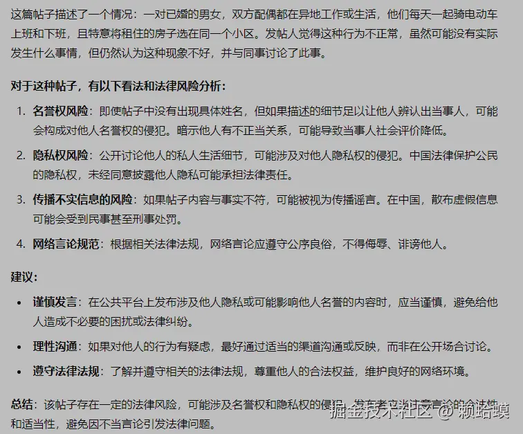
获得徽章 0
赞了这篇沸点
瘦到105斤就去苏州买旗袍拍照!!!![[大金牙]](//lf-web-assets.juejin.cn/obj/juejin-web/xitu_juejin_web/img/jj_emoji_53.3e59e29.png)
年后在武汉的唐书汉旗试了一件旗袍好喜欢,等瘦到105拿下M码!
过年体重飙升118,减肥一周回115了,好饿好饿![[泣不成声]](//lf-web-assets.juejin.cn/obj/juejin-web/xitu_juejin_web/img/jj_emoji_40.348108b.png)
有没有去过苏州的jym安利苏州旗袍哪里买~
![[大金牙]](http://lf-web-assets.juejin.cn/obj/juejin-web/xitu_juejin_web/img/jj_emoji_53.3e59e29.png)
年后在武汉的唐书汉旗试了一件旗袍好喜欢,等瘦到105拿下M码!
过年体重飙升118,减肥一周回115了,好饿好饿
![[泣不成声]](http://lf-web-assets.juejin.cn/obj/juejin-web/xitu_juejin_web/img/jj_emoji_40.348108b.png)
有没有去过苏州的jym安利苏州旗袍哪里买~
130
31
赞了这篇沸点
赞了这篇沸点
赞了这篇文章
赞了这篇沸点
赞了这篇沸点
今天是1024程序员节,祝各位Windows开机蓝屏,Linux开机Kernel Panic,macos开机五国,
祝各位运维:服务器iDRAC/ iLO/IPMI/KVM全部失联,机柜全断电,raid全爆炸,nas数据全丢,电表全倒转,空开全烧穿。CN2全绕路,线路全阻断,海外网站全被墙,服务器炸库,网关无响应,代理500,网站502,RAID组几个一起炸几个,UPS爆炸,一年到头DDOS CC不断,流量几千个T,并发上亿,ping全超时,资源404,SSL全重定向,CDN全不回源
祝网络工程师:路由器全爆炸,路由表内存全溢出,交换机全环路,防火墙全阻断,无线信道全冲突,压接网线全短路,bgp全漏表,光模块全炸,光纤全不通,光猫全烫手,
祝dba:数据库Delete,数据库超时。锁库锁表,binlog丢失,硬盘打满。主从数据库脑裂。
祝运营:备案全重审,爬虫三毫秒来你家一次但是收录零蛋
祝PHP程序员:PHP全Fatal Error,fileinfo全装不上,Laravel Mix全报未知错误,
祝前端程序:npm/composer install全报错,服务器全部宕机,Linux rm -rf /*,
祝java程序员:全oom
祝go程序员:全panic
祝c/c++ 程序员:全空指针
祝ai训练师:显存oom,参数不收敛
祝iOS程序员:都4.3
祝android程序员:各种设备不能适配。
祝各位运维:服务器iDRAC/ iLO/IPMI/KVM全部失联,机柜全断电,raid全爆炸,nas数据全丢,电表全倒转,空开全烧穿。CN2全绕路,线路全阻断,海外网站全被墙,服务器炸库,网关无响应,代理500,网站502,RAID组几个一起炸几个,UPS爆炸,一年到头DDOS CC不断,流量几千个T,并发上亿,ping全超时,资源404,SSL全重定向,CDN全不回源
祝网络工程师:路由器全爆炸,路由表内存全溢出,交换机全环路,防火墙全阻断,无线信道全冲突,压接网线全短路,bgp全漏表,光模块全炸,光纤全不通,光猫全烫手,
祝dba:数据库Delete,数据库超时。锁库锁表,binlog丢失,硬盘打满。主从数据库脑裂。
祝运营:备案全重审,爬虫三毫秒来你家一次但是收录零蛋
祝PHP程序员:PHP全Fatal Error,fileinfo全装不上,Laravel Mix全报未知错误,
祝前端程序:npm/composer install全报错,服务器全部宕机,Linux rm -rf /*,
祝java程序员:全oom
祝go程序员:全panic
祝c/c++ 程序员:全空指针
祝ai训练师:显存oom,参数不收敛
祝iOS程序员:都4.3
祝android程序员:各种设备不能适配。
展开
5
6
![[泪奔]](http://lf-web-assets.juejin.cn/obj/juejin-web/xitu_juejin_web/img/jj_emoji_85.43ad2fc.png)
![[我想静静]](http://lf-web-assets.juejin.cn/obj/juejin-web/xitu_juejin_web/img/jj_emoji_74.d954f2d.png)
![[送心]](http://lf-web-assets.juejin.cn/obj/juejin-web/xitu_juejin_web/img/jj_emoji_56.5777828.png)