清华大学第13弹:《AIGC如何助力工作和学习?》

189 阅读6分钟

大家好,我是吾鳴。

之前吾鳴给大家分享过由清华大学出品的12份DeepSeek报告,它们分别是:

《DeepSeek从入门到精通》

《DeepSeek如何赋能职场应用》

《普通人如何抓住DeepSeek红利》

《DeepSeek+DeepResearch:让科研像聊天一样简单》

《DeepSeek与AI幻觉》

《AIGC发展研究3.0》

《DeepSeek + Deep Research应用》

《DeepSeek赋能家庭教育》

《DeepSeek赋能品牌传播与营销》

《文科生零基础AI编程:快速提升想象力和实操能力》

《DeepSeek给我们带来的创业机会-360周鸿祎》

《DeepSeek政务应用场景及解决方案》

今天吾鳴再给大家分享一份由清华大学出品的报告——《AIGC如何助力工作和学习?》。报告主要从AIGC的概述和背景、AIGC的应用和能力、AI模型演进、AIGC国内外产品生态、AIGC在工作和学习中的具体应用、AIGC在教育领域的创新应用、AIGC在其他领域的探索以及AIGC的未来展望这几个部分展开。报告一共98页,文末有完整版下载地址。

1. AIGC概述与背景

介绍了AIGC的定义,即基于人工智能技术,通过训练大量数据生成文本、图像、语音等内容。同时,概述了清华大学新闻学院元宇宙文化实验室的相关研究报告,以及国内首部AI全流程微短剧《中国神话》的制作背景。

2. AIGC的应用与能力

详细阐述了AIGC在文本生成、图像生成、视频生成等多个方面的应用,包括演讲稿、汇报稿、小说创作、文生图、视频生成等。强调了AIGC的高效性,如几秒内准确处理图像、生成多样化内容,并实现智能分析和决策。

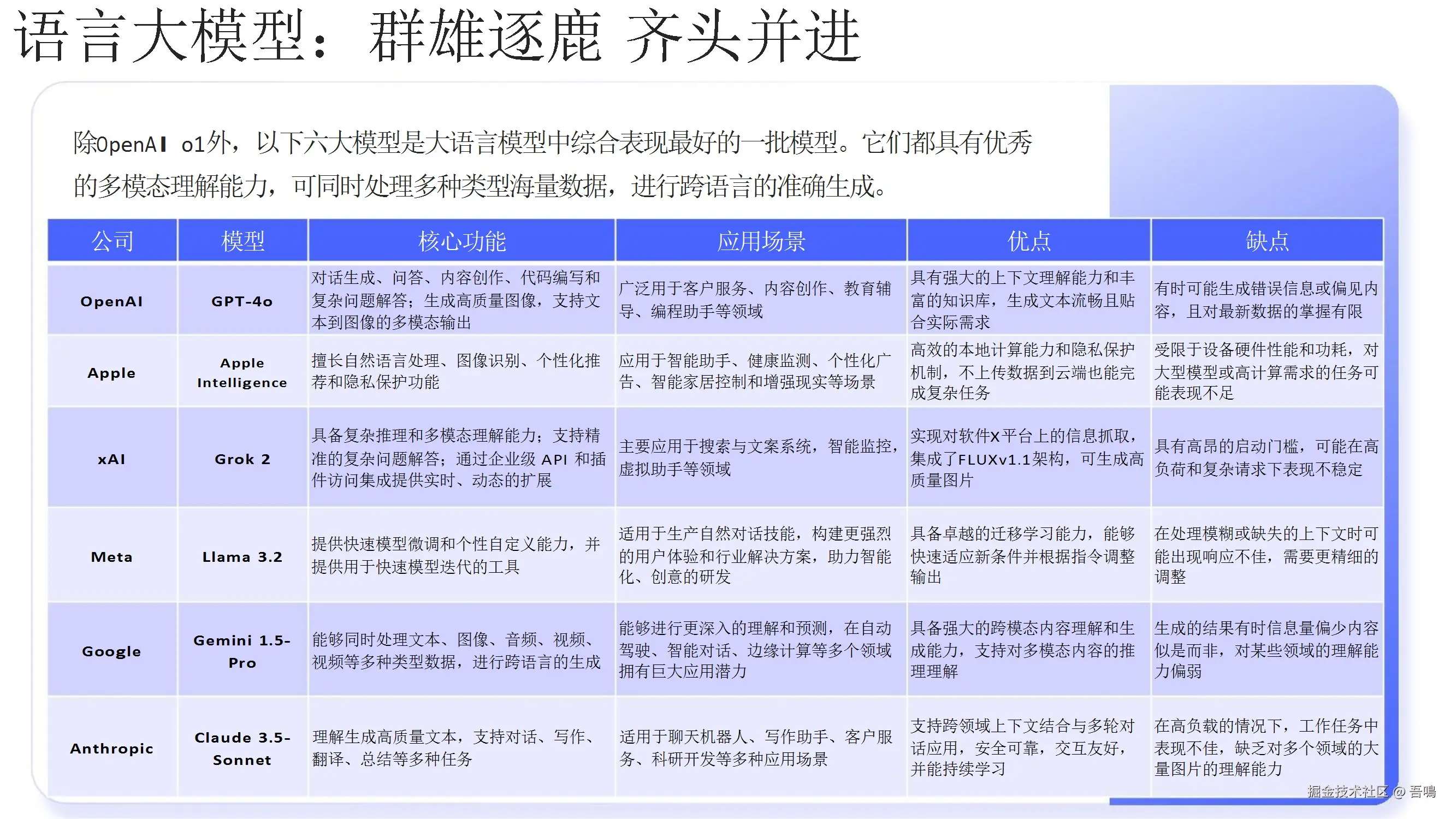
3. 从ChatGPT说起:AI模型的演进

介绍了OpenAI及其核心宗旨,以及AI基座模型的演进过程,包括从文本生成到视频生成,再到逻辑推理领域的进步。同时,列举了当前表现优秀的大语言模型,如GPT-4、Apple Intelligence等,以及音乐大模型Suno的领先地位。

4. AIGC国内外产品生态

列举了国内外AIGC领域的产品和应用,包括AI图像生成与编辑、AI聊天机器人、AI视频生成与编辑等类型,展示了AIGC产品的丰富性和多样性。

5. AIGC在工作和学习中的具体应用

详细描述了AIGC在文案写作、图像生成、视频创作、数据分析、PPT生成等方面的应用实例,如AI贴身文案大师、AI贴身绘画大师、AI贴身视频大师等。同时,探讨了AIGC对职业替代的影响,以及AIGC时代下的机遇与挑战。

6. AIGC在教育领域的创新应用

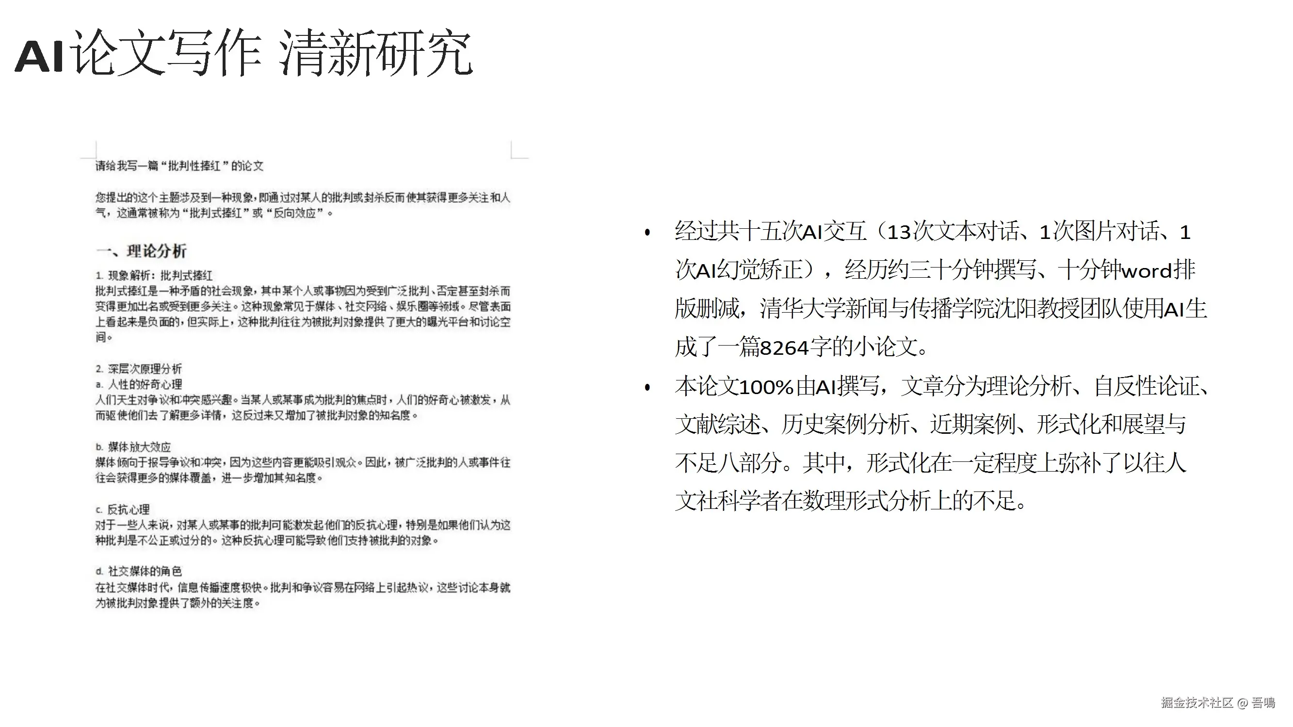
介绍了AIGC在教育领域的多种应用,包括AI辅助学习、个性化教育、跨学科学习等,强调了AIGC在提升学生能力、拓展认知边界方面的潜力。同时,展示了AI在教育论文写作、文学创作等方面的实际应用案例。

7. AIGC在其他领域的探索

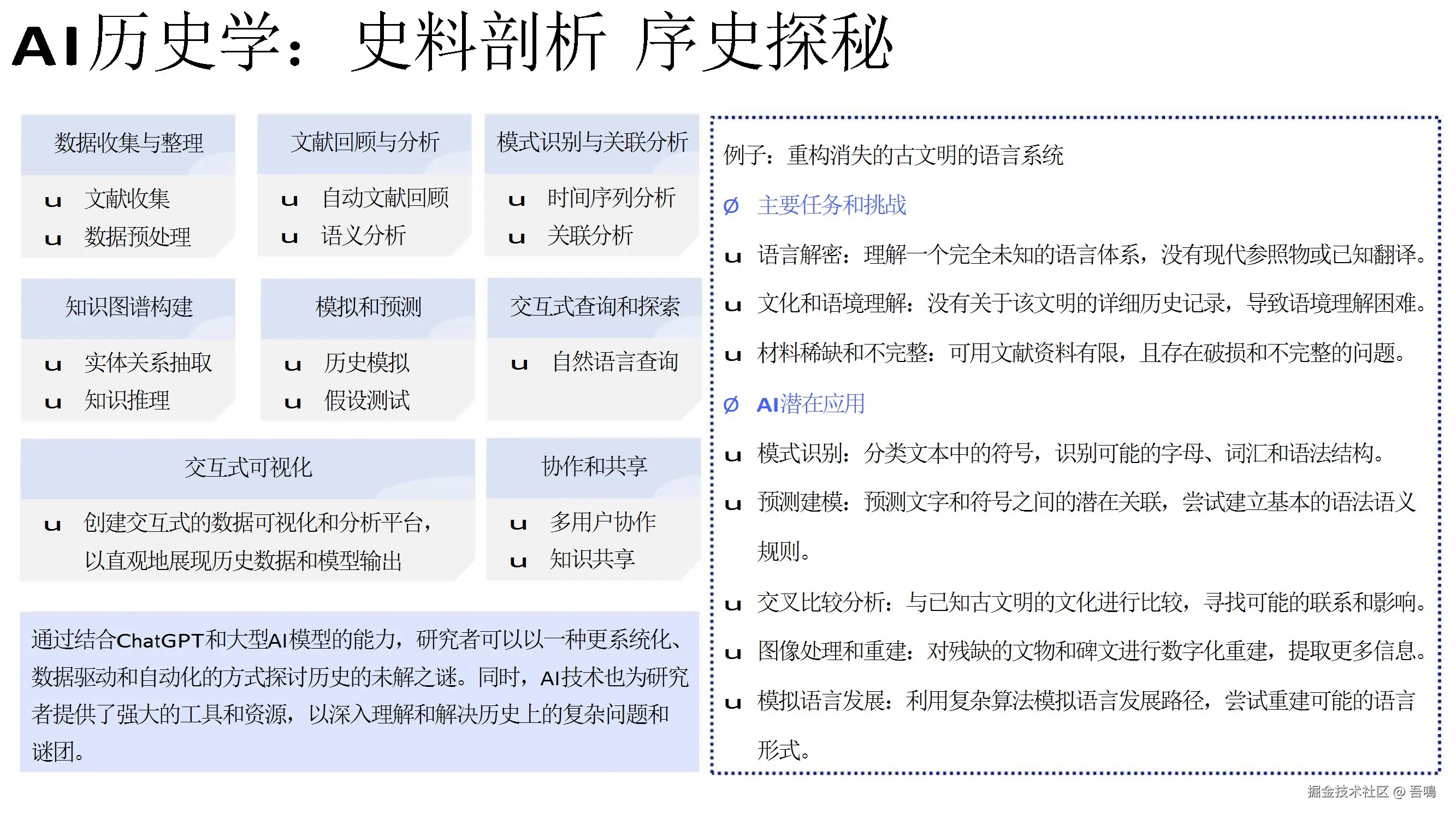
探讨了AIGC在心理学、历史学、美学、生物医药、人形机器人等领域的探索和应用,展示了AIGC技术的广泛性和深入性。同时,介绍了清华AI多学科诊疗系统(AI-MDT)和人形机器人在医疗、教育等方面的应用实例。

8. AIGC的未来展望

‌对AIGC的未来发展趋势进行了展望,包括技术本地化、服装大模型、未来科技教育等方面的探索。同时,强调了AIGC在元宇宙、文旅等领域的应用前景,以及AIGC技术对人类工作和学习方式的深远影响。

报告无套路下载地址:kdocs.cn/l/ci1DfElGC…