清华大学第七弹:《DeepSeek + Deep Research应用》

269 阅读2分钟

大家好,我是吾鳴。

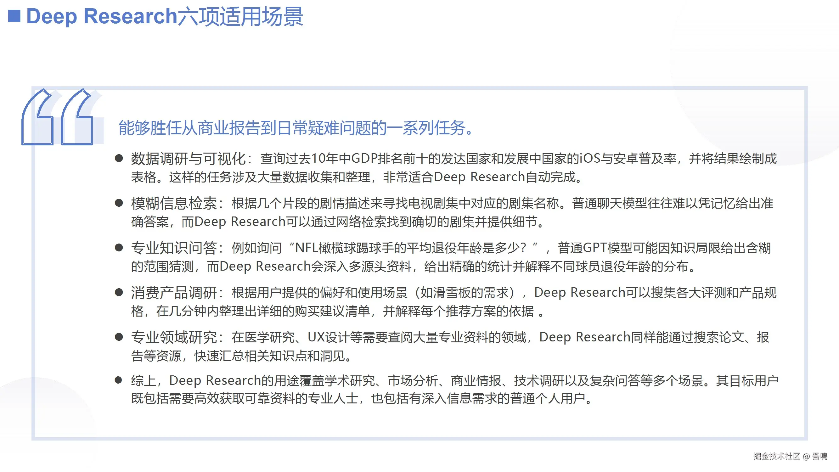
继之前给大家分享的清华大学出版的六套DeepSeek教程,今天吾鳴在逛贴吧的时候又发现有贴友在给我们安利清华大学出版的《DeepSeek + Deep Research应用》(文末有完整版下载地址)。首先先科普下Deep Research,这种AI模型擅长于输出各种研究报告,比如学术报告、论文、金融经济报告等,以数据准确性高著称,因此对科研报告、论文等各种报告的朋友,Deep Research你需要关注一下。

内容摘要

这份教程一共有59页PPT,主要的内容有Deep Research的内容概述、参与式观察一个团队的大模型应用与内化和推理大模型的使用心得三大部分。

  • Deep Research应用概述

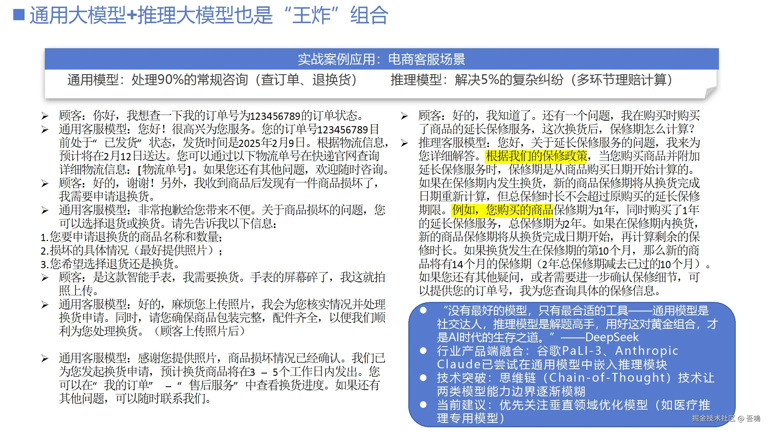
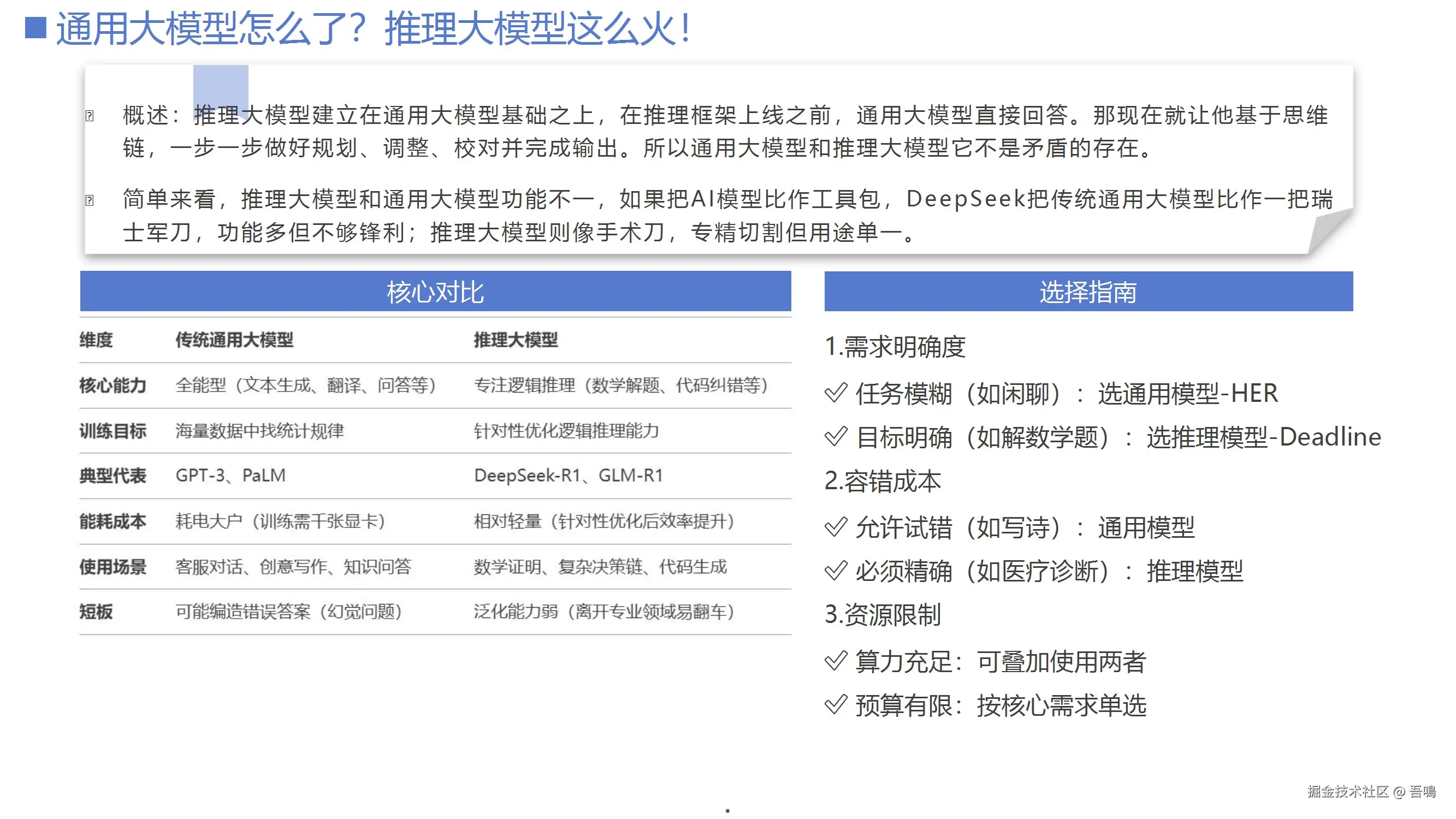
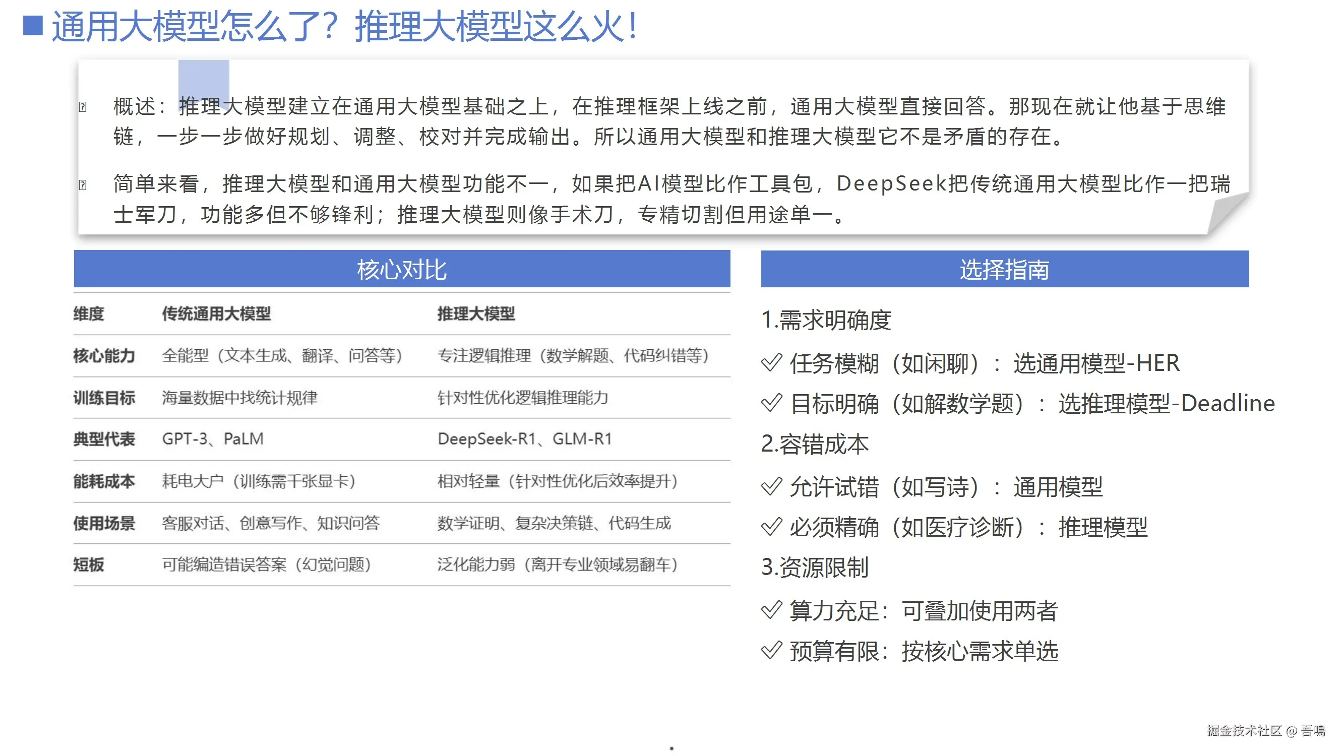
介绍了DeepSeek推理大模型(如R1、Janus Pro)的技术特点与应用场景。模型通过思维链(CoT)和强化学习优化推理流程,擅长数学解题、代码纠错等逻辑任务,支持多模态数据处理。对比通用大模型,推理模型更专注精准推理,但泛化能力较弱。案例包括电商客服场景(通用模型处理常规咨询,推理模型解决复杂纠纷)和舆情分析(如《哪吒2》票房事件)。

  • 参与式观察一个团队的大模型应用与内化

记录某300人分析团队从2022年至2025年逐步内化大模型的过程。初期通过测试评估AI工具(如ChatGPT),中期将AI嵌入工作流(如AI会商系统、AI热搜系统),后期结合推理大模型开发智能体产品(如舆情分析报告生成)。团队经历了“认知→实验→内化→创新”四阶段,最终实现AI与业务深度结合,部分智能体性能接近中级分析师水平。

  • 推理大模型使用心得

总结推理大模型的实践经验和注意事项。建议根据任务需求选择模型(明确任务用推理模型,模糊任务用通用模型),结合两者优势(如模板类任务);提示词设计需简洁,避免过度干预;需警惕幻觉问题,结果需人工校验。列举工具组合(如DeepSeek+Mermaid AI生成流程图、Kimi+DeepSeek制作PPT)和行业案例(如医疗诊断、政策分析),强调AI内化需持续实验与迭代。

精彩展示

好了,吾鳴也不一一列举了,感兴趣的朋友可以按照下方的方式自取。

PDF无套路下载地址:pan.quark.cn/s/7380eff83…