清华大学第八弹:《DeepSeek赋能家庭教育》

214 阅读3分钟

大家好,我是吾鳴。

之前吾鳴给大家分享过清华大学出版的七份报告,它们分别是:

《DeepSeek从入门到精通》

《DeepSeek如何赋能职场应用》

《普通人如何抓住DeepSeek红利》

《DeepSeek+DeepResearch:让科研像聊天一样简单》

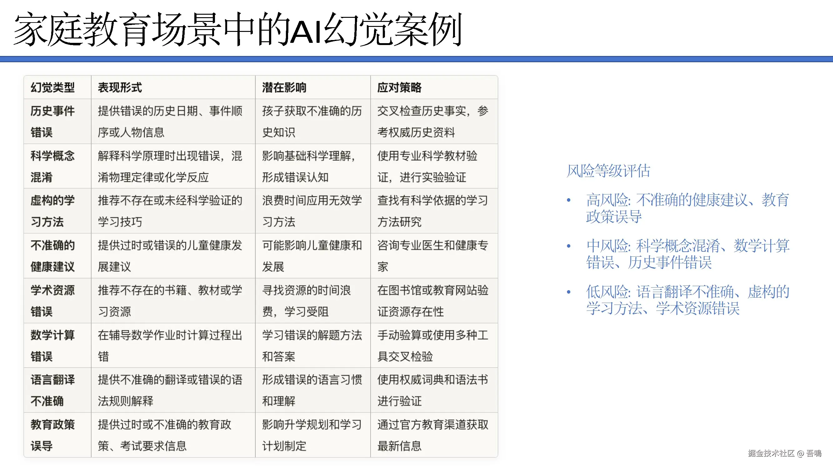
《DeepSeek与AI幻觉》

《AIGC发展研究3.0》

《DeepSeek + Deep Research应用》

今天吾鳴给大家分享清华大学出版的第八份报告——《DeepSeek赋能家庭教育》,如标题,这份报告主要是教大家怎么样使用DeepSeek来辅助家庭教育,如辅导小孩的作业、学龄前儿童启蒙等。

家长可以使用DeepSeek辅导孩子的数学作业、英语作业,帮助引导孩子管理情绪与沟通技巧,相当于请了一个住家的家教,家教的知识水平是个深不可测的高手。报告一共有91页PPT,文末有完整版下载地址。

内容摘要

一、研究背景与意义

  1. 家庭教育转型需求
    • 数字化时代家庭教育痛点分析(时间成本/专业度缺失/个性化不足)
    • 教育公平视角下的技术赋能价值
  1. DeepSeek技术定位
    • 清华大学跨学科研究背景(新闻传播+人工智能融合优势)
    • 智能教育辅助系统的技术演进路径

二、DeepSeek技术架构解析

  1. 核心技术模块
    • 自然语言处理(NLP)在教育场景的深度适配
    • 知识图谱构建:学科知识体系结构化
    • 多模态交互技术(语音/文本/视觉融合)
  1. 智能教育特性
    • 动态学习诊断系统(认知水平实时评估)
    • 自适应推荐算法(个性化学习路径生成)
    • 情感计算模块(学习情绪识别与干预)

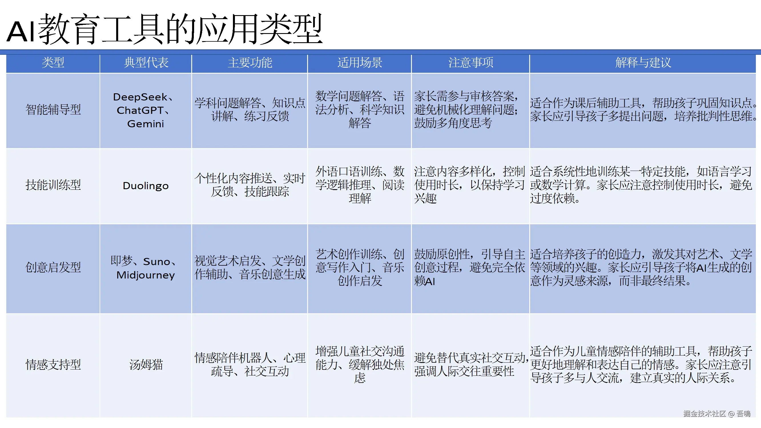
三、家庭教育应用场景矩阵

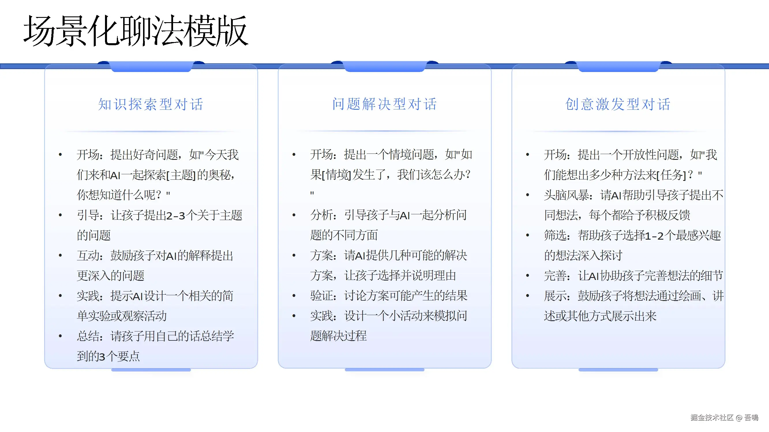
  1. 学龄前教育赋能
    • 语言启蒙智能陪练系统
    • 行为习惯养成互动游戏
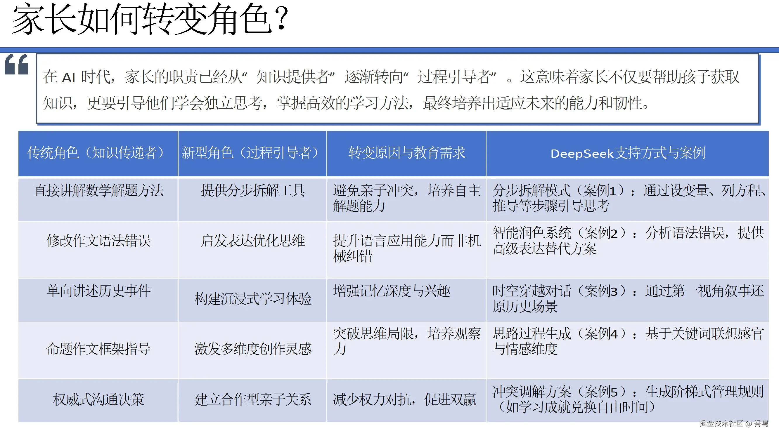
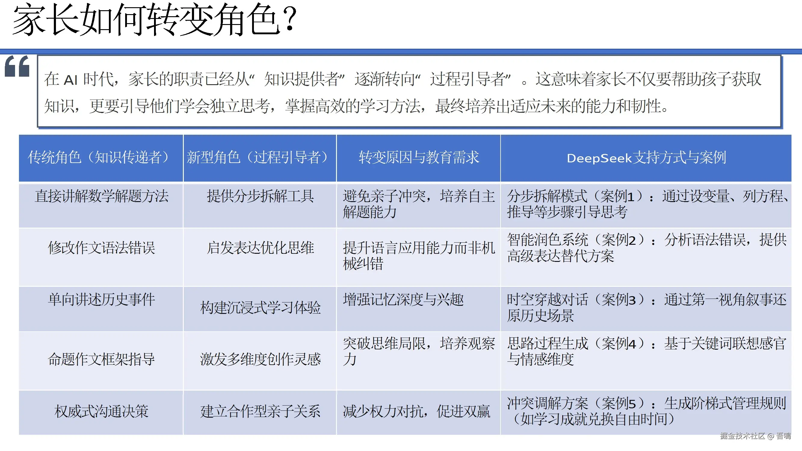
  1. K12阶段支持系统
    • 学科知识智能答疑(数学思维/作文批改)
    • 项目式学习(PBL)框架辅助设计
  1. 家长教育能力提升
    • 亲子沟通策略模拟训练
    • 教育政策与资源智能导航

四、实证研究与效果评估

  1. 实验设计方法论
    • 双盲对照实验设计(传统教育 vs AI辅助教育)
    • 多维度评估指标(学业成绩/学习动机/家庭关系)
  1. 典型案例分析
    • 留守儿童家庭教育支持项目
    • 特殊儿童个性化教育方案

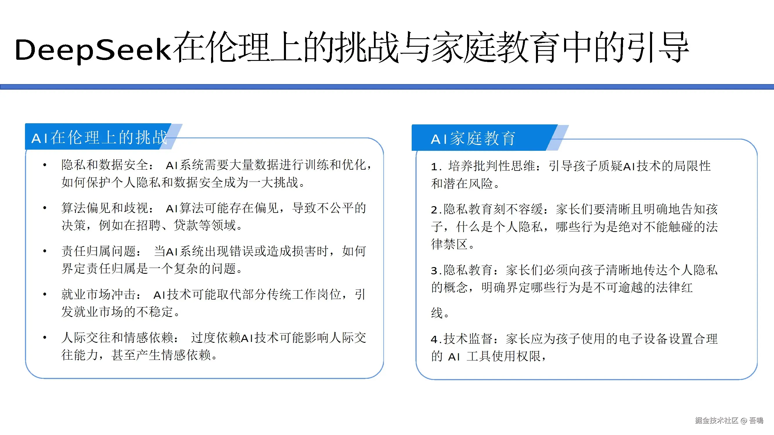
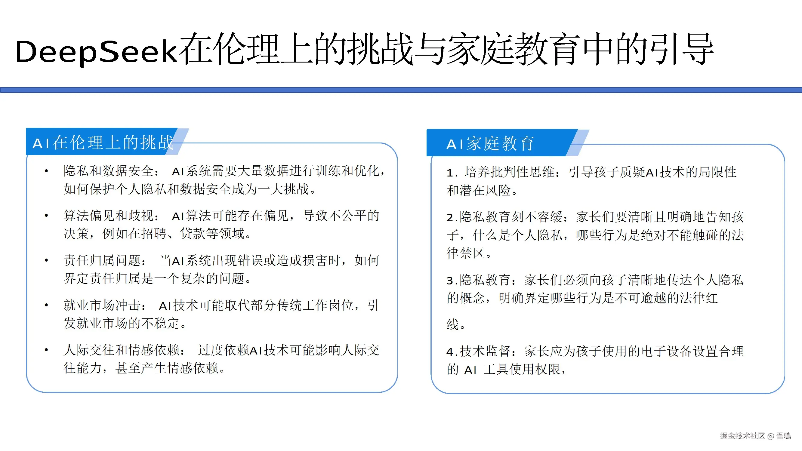
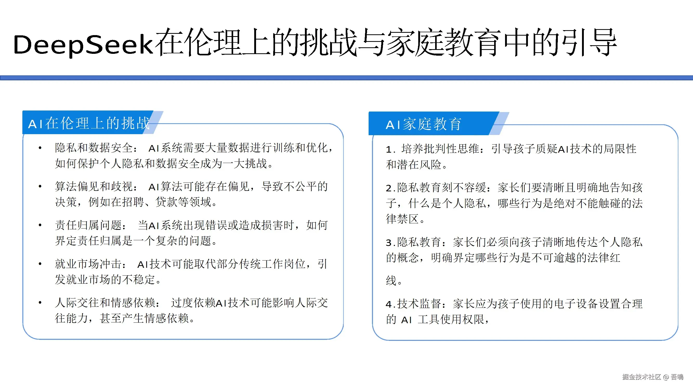
五、伦理挑战与应对策略

  1. 技术应用边界探讨
    • 教育主体性保护(AI辅助 vs 人类主导)
    • 算法偏见防范机制
  1. 数据安全体系构建
    • 家庭隐私数据加密传输标准
    • 儿童数字身份保护方案

六、未来发展趋势展望

  1. 技术演进方向
    • 脑机接口在教育反馈中的应用前景
    • 元宇宙环境下的沉浸式家庭课堂
  1. 社会协同生态构建
    • 政产学研合作模式创新
    • 智能教育公共服务平台建设

报告内容

报告无套路下载地址:pan.quark.cn/s/7380eff83…