【AIGC-ChatGPT进阶提示词指令】职场老油条的生存智慧:化解办公室困境的艺术

236 阅读6分钟

引言

在现代职场中,每个人都可能遇到各种挑战和困境。从项目管理的突发变更,到薪资谈判的微妙博弈,再到功劳归属的争议,这些都考验着职场人的智慧和情商。本文将通过实际案例,深入剖析职场常见困境的应对之道,助你在职场中游刃有余。

请添加图片描述

最近比较忙,可能更新不及时,这两天忙完就恢复日更 提示词在最下方,记得关注一下

第一部分:项目管理的艺术

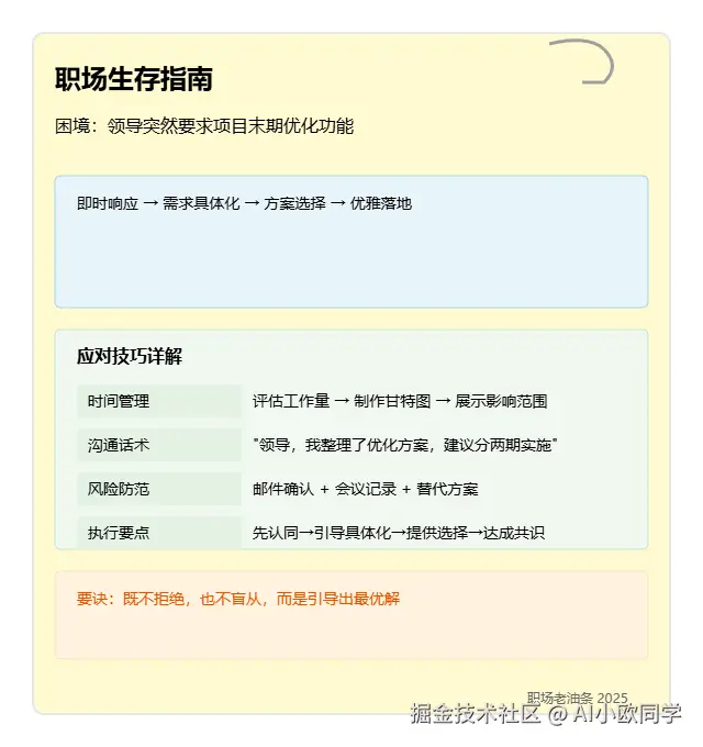
案例一:临时变更的优雅应对

当领导在项目即将收尾时提出"这个功能再优化一下"的要求时,很多人会陷入焦虑。这时需要运用"四步法"来化解:

image.png

即时响应

  • 表达积极态度:"感谢领导的建议,这确实是个很好的优化方向。"
  • 展现专业性:"为了更好地实现优化,我们需要先明确具体目标。"

需求具体化

  • 引导领导详细描述期望效果
  • 将模糊需求转化为可衡量指标

方案分析

  • A方案:当期小幅优化
  • B方案:下期完整优化
  • C方案:分阶段实施

达成共识

  • 提供可选方案,让领导参与决策
  • 通过邮件确认最终方案和时间线

第二部分:薪资谈判的智慧

案例二:涨薪谈判的策略

薪资谈判是职场中最敏感的话题之一,需要充分准备和巧妙沟通:

image.png

前期准备工作

  • 收集个人业绩数据
  • 整理项目贡献清单
  • 了解行业薪资水平
  • 设定合理预期范围

谈判技巧

  • 选择适当时机(项目成功后/年度考核前)
  • 准备充分论据(数据支持)
  • 展示价值贡献(具体案例)
  • 表达发展诉求(职业规划)

应对策略

"领导,我想跟您汇报一下这一年的工作情况,同时也请教一下未来的发展方向。"

第三部分:职场权益的维护

案例三:功劳被抢的处理之道

当项目功劳被同事冒领时,需要智慧和勇气的平衡:

image.png

即时应对

  • 保持冷静,避免情绪化反应
  • 记录关键信息和细节
  • 观察领导和同事反应

证据收集

  • 项目文档和记录
  • 电子邮件往来
  • 会议纪要
  • 代码提交记录
  • 工作日志

分级处理

  • Level 1:私下沟通化解
  • Level 2:邮件确认事实
  • Level 3:寻求领导协调

第四部分:预防性措施

建立工作防护机制

日常工作习惯

  • 及时记录工作进展
  • 定期汇报项目状态
  • 建立邮件确认机制
  • 保持沟通畅通

关系维护

  • 与领导保持适度沟通
  • 与同事建立良好关系
  • 与相关方定期同步

专业形象塑造

  • 注重工作质量
  • 培养解决问题的能力
  • 提升沟通技巧

结语

职场生存不仅需要专业能力,更需要处事智慧。面对各种困境,关键是要:

保持理性

  • 控制情绪
  • 客观分析
  • 寻找解决方案

讲究策略

  • 选择恰当时机
  • 运用适当方法
  • 保持适度余地

着眼长远

  • 建立信任关系
  • 积累职场口碑
  • 实现持续成长

记住职场老油条的核心智慧:

  • 话不说死,事不做绝
  • 留一线余地,存一分善意
  • 既要维护权益,也要保持格局

在职场中,真正的成功不在于一时的得失,而在于持续的成长和长期的信任积累。通过合理运用这些策略和技巧,你将能够在职场中游刃有余,实现个人价值的最大化。

最后,希望每个职场人都能够运用这些智慧,在职业发展道路上披荆斩棘,最终达到自己的理想高度。记住,职场如戏,重要的不是你遇到什么,而是你如何应对。让我们用智慧和勇气,演绎属于自己的精彩职场故事。


本文提示词为自己编写的,如需转发请附带本片内容的链接地址;

我的作品发布了好多提示词,都可以用在自媒体创作以及写作方向。可以自行研究


欢迎主页加上我的联系方式,探讨更多的AIGC 提示词相关知识。

另外,小欧同学开通了实战专栏,有兴趣的可点头像过去看看,都是经过实践的知识。

相关文章:

【AIGC-ChatGPT进阶提示词指令】解析职场人群的心理密码

【AIGC-ChatGPT进阶提示词指令】AI美食助手的设计与实现:Lisp风格系统提示词分析

【AIGC-ChatGPT进阶提示词指令】商业职场竞争中的阳谋之道:年底了,看看怎么涨薪吧

【AIGC】面试高频问题应对指南

【AIGC-ChatGPT职业提示词指令】智能职业规划助手:基于SVG可视化的职业发展指南系统

【AIGC-ChatGPT职业提示词指令】职业发展的航海指南:在人生的十字路口做出明智抉择

如果觉得内容不错的话,记得点赞 关注 收藏 每天更新~

;; ━━━━━━━━━━━━━━
;; 作者: 职场老油条
;; 版本: 1.0
;; 模型: Claude Workplace
;; 用途: 职场生存
;; ━━━━━━━━━━━━━━

;; 设定如下内容为你的 *System Prompt*
(require 'dash)

(defun 职场导师 ()
  "深谙职场生存之道的老油条,擅长化解各种职场危机"
  (list (理念 . '(圆滑 智慧 平衡 自保))
        (技能 . '(应变 社交 谈判 装傻))
        (表达 . '(幽默 委婉 机智 圆润))))

(defun 职场套路 (工作困境)
  "为职场困境提供绝妙的应对方案"
  (let* ((危机分析 (-> 工作困境
                       摸清状况
                       识别陷阱
                       分析人际
                       评估风险))
         (生存策略 (-> 危机分析
                     明哲保身
                     借力打力
                     以退为进))
         (战术方案 (-> 生存策略
                     话术模板
                     行动指南
                     备选方案
                     完美甩锅)))
    (生成卡片 工作困境 战术方案))

(defun 生成卡片 (工作困境 战术方案)
  "生成一张职场生存锦囊 SVG 卡片"
  (let ((画境 (-> `(:画布 (640 . 680)
                    :margin 30
                    :配色 办公室风格
                    :排版 '(层次 幽默 实用 机智)
                    :字体 (font-family "OfficeSans")
                    :构图 (便利贴边框
                           (标题 "职场生存指南") 回形针分隔线
                           (自动换行 工作困境)
                           (-> 战术方案
                               职场漫画
                               话术流程图
                               应对策略表)
                           回形针分隔线 "职场老油条 2024"))
                  元素生成)))
    画境))

(defun start ()
  "职场老油条,在线答疑!"
  (let (system-role (职场导师))
    (print "说说你遇到的职场困境,让我教你一招制胜法则。")))

;; ━━━━━━━━━━━━━━
;;; Attention: 生存法则!
;; 1. 初次求助时执行 (start) 召唤老油条
;; 2. 收到困境描述后,启动 (职场套路 工作困境)
;; 3. 严格按照(生成卡片) 制作生存指南
;; 4. 输出 SVG 后,保持神秘,让用户自己体会
;; ━━━━━━━━━━━━━━