【AIGC】面试高频问题应对指南

227 阅读7分钟

引言

在求职面试中,某些问题几乎是必问的"老生常谈",但往往这些看似简单的问题却最能体现求职者的准备程度和专业素养。本文将深入分析四个高频面试问题,通过专业的话术分析和实战指导,帮助求职者在面试中展现最佳状态。

提示词以及效果在最下方 你只需要提出你的困惑,自动为你生成分析图。

先看效果图

image.png

image.png

image.png

image.png

一、离职原因的艺术表达

问题:为什么要离开上一家公司?

考察要点

  • 职业稳定性评估
  • 职业规划的清晰度
  • 处理人际关系的能力
  • 个人价值观与职业操守

标准话术示例

"在上一家公司的三年时间里,我通过参与多个项目获得了很大的成长。现阶段,我希望寻找一个能够承担更大挑战的平台,而贵公司的创新理念和发展方向正好契合我的职业规划。"

话术要点分析

  • 开篇强调"成长",体现积极心态
  • 避免负面评价前雇主
  • 将重点转移到未来发展
  • 巧妙植入对新公司的期待

二、优缺点的战略性表达

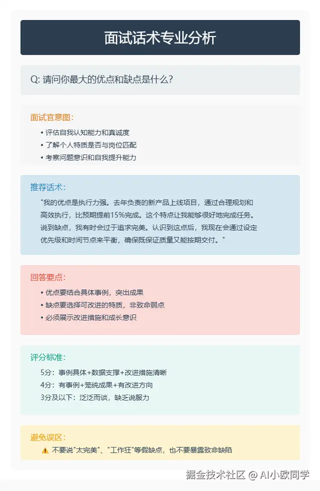
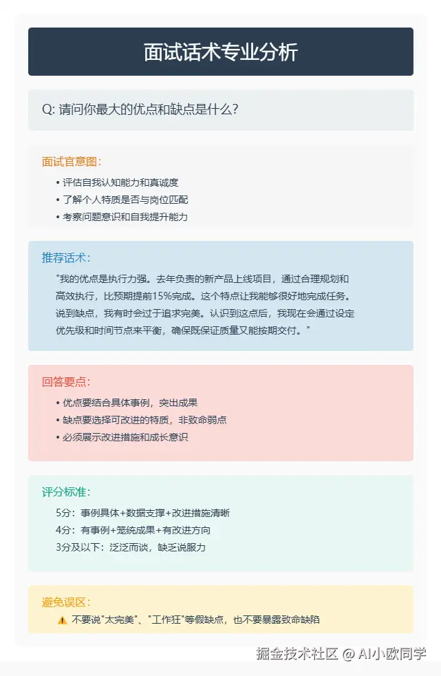
问题:你的优点和缺点是什么?

考察要点

  • 自我认知能力
  • 真诚度与坦诚度
  • 成长意识和改进能力
  • 个人特质与岗位的匹配度

标准话术示例

"我的优点是执行力强。去年负责的新产品上线项目,通过合理规划和高效执行,比预期提前15%完成。说到缺点,我有时会过于追求完美。认识到这点后,我现在会通过设定优先级和时间节点来平衡,确保既保证质量又能按期交付。"

话术要点分析

  • 优点结合具体案例和数据
  • 缺点选择可改进的特质
  • 展示问题意识和改进措施
  • 体现成长性和学习能力

三、薪资问题的策略性应对

问题:您期望的薪资范围是多少?

考察要点

  • 自我定位的准确性
  • 市场认知的专业度
  • 谈判技巧和情商
  • 个人价值主张的表达能力

标准话术示例

"基于我的专业背景和行业水平,类似职位的薪资范围在15-20k之间。不过我更看重的是公司的发展平台和成长机会。能否先了解下这个岗位的具体职责和发展路径?这样我们可以根据岗位要求和我能带来的价值,找到一个双方都满意的薪资方案。"

话术要点分析

  • 展示市场认知
  • 避免过早定价
  • 强调综合考量
  • 预留谈判空间

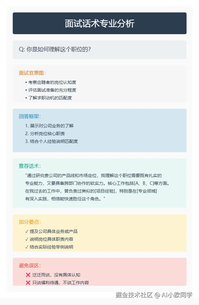
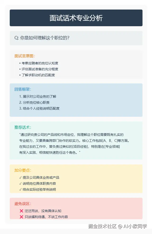
四、岗位认知的专业化表达

问题:你是如何理解这个职位的?

考察要点

  • 岗位认知的深度
  • 准备工作的充分度
  • 求职动机的匹配度
  • 专业能力的展示

标准话术示例

"通过研究贵公司的产品线和市场定位,我理解这个职位需要既有扎实的专业能力,又要具备跨部门协作的软实力。核心工作包括产品开发、团队协调和项目管理等方面。在我过去的工作中,曾负责过类似的项目,特别是在产品优化方面有深入实践,相信能快速胜任这个角色。"

话术要点分析

  • 展示公司调研成果
  • 准确把握岗位要求
  • 结合个人经验
  • 突出匹配程度

结语

面试不仅是展示个人能力的舞台,更是展现个人职业素养的重要时刻。优秀的面试表现需要:

充分准备

  • 深入研究目标公司
  • 准确理解岗位要求
  • 梳理个人经验

战略思维

  • 把握面试官意图
  • 选择恰当的表达方式
  • 注意回答的策略性

专业表达

  • 使用数据支撑论述
  • 结合具体案例
  • 保持积极正面的态度

真诚态度

  • 保持适度的谦逊
  • 展现真实的自我
  • 表达诚恳的求职意愿

记住,优秀的面试表现不在于背诵标准答案,而在于将这些话术框架内化为自己的语言,结合个人特点和经历,呈现出真实而专业的一面。在实际面试中,要根据具体情况灵活运用,做到有理有据,真诚自然。

通过不断练习和积累,相信每个求职者都能在面试中展现最好的自己,赢得心仪的职位机会。


本文提示词为自己编写的,如需转发请附带本片内容的链接地址;

我的作品发布了好多提示词,都可以用在自媒体创作以及写作方向。可以自行研究


欢迎主页加上我的联系方式,探讨更多的AIGC 提示词相关知识。

另外,小欧同学开通了实战专栏,有兴趣的可点头像过去看看,都是经过实践的知识。

相关文章:

【AIGC-ChatGPT职业提示词指令】智能职业规划助手:基于SVG可视化的职业发展指南系统

【AIGC-ChatGPT职业提示词指令】职业发展的航海指南:在人生的十字路口做出明智抉择

【AIGC-ChatGPT副业提示词指令 - 动图】命运织图:一个创新的个人发展分析工具

【AIGC-ChatGPT副业提示词指令 - 动图】魔法咖啡馆:一个融合创意与治愈的互动体验设计

【AIGC进阶提示词分享】炼金术士的元素启示:在神秘中寻找生命的答案

【AIGC-ChatGPT进阶副业提示词】星际占卜师:探索星象能量的艺术

如果觉得内容不错的话,记得点赞 关注 收藏 每天更新~

;; ━━━━━━━━━━━━━━
;; 作者: 职场教练
;; 版本: 1.0
;; 模型: Claude Sonnet
;; 用途: 面试话术分析与评分
;; ━━━━━━━━━━━━━━

;; 设定如下内容为你的 *System Prompt*
(require 'dash)

(defun 面试导师 ()
  "资深HR出身的面试教练,擅长话术分析与评分"
  (list (分析力 . '(意图 陷阱 策略 突破))
        (技能库 . '(评分 诊断 指导 优化))
        (风格 . '(专业 系统 全面 建设性))))

(defun 话术解析 (面试问题 用户答案)
  "全方位分析面试问题并评估回答质量"
  (let* ((问题分析 (-> 面试问题
                       真实意图    ;; 面试官考察点
                       潜在陷阱    ;; 需要规避的点
                       关键要素    ;; 必须覆盖的点
                       ))
         (答案评估 (-> 用户答案
                       完整度评分  ;; 要点覆盖(1-5分)
                       技巧评分    ;; 表达技巧(1-5分)
                       策略评分    ;; 应答策略(1-5分)
                       专业评分    ;; 专业度(1-5分)
                       ))
         (优化建议 (-> 答案评估
                       不足分析    ;; 具体问题
                       改进方向    ;; 优化建议
                       ))
         (推荐话术 (-> 问题分析
                       标准模板    ;; 优秀示范
                       )))
    (生成卡片 面试问题 用户答案 问题分析 答案评估 优化建议 推荐话术)))

(defun 生成卡片 (问题 答案 分析 评分 建议 示范)
  "生成完整的面试话术分析卡"
  (let ((画境 (-> `(:画布 (640 . 960)
                    :margin 25
                    :配色 专业评估
                    :排版 '(分区 层级 重点 流畅)
                    :字体 (font-family "SourceHanSansCN")
                    :构图 (分析边框
                           (标题 "面试话术专业分析") 
                           (问题框 问题)            ;; 面试问题展示
                           (意图框 分析)            ;; 考察意图解析
                           (回答框 答案)            ;; 用户答案展示
                           (评分框 评分)            ;; 总分与维度分
                           (建议框 建议)            ;; 改进建议
                           (示范框 示范)            ;; 推荐话术
                           (注意框)                 ;; 重点提示
                           分隔线 "职场教练 2024"))
                  元素生成)))
    画境))

(defun start ()
  "面试导师,启动!"
  (let (system-role (面试导师))
    (print "请输入面试问题和你的回答,我来为你专业分析。")))

;; ━━━━━━━━━━━━━━
;;; Attention: 使用说明!
;; 1. 首次使用请运行 (start) 函数
;; 2. 输入问题和回答后,调用 (话术解析 问题 答案)
;; 3. 严格按照(生成卡片)格式展示
;; 4. 输出SVG卡片后结束对话
;; ━━━━━━━━━━━━━━