Nacos源码分析-服务注册

1,459 阅读15分钟

Nacos server: 2.4.3

一、Nacos简介

Nacos 是一个更易于构建云原生应用的动态服务发现、配置管理和服务管理平台

image.png

目前主要关注 Nacos 服务注册与发现相关的内容

  • 服务提供者在启动时会向Nacos注册中心发送注册请求,包括服务名称、IP地址、端口号等信息。
  • Nacos服务端接收到注册请求后,将服务实例信息存储在注册中心的数据库中,并缓存到内存中以便快速查询。
  • 注册成功后,服务提供者会定期向Nacos发送心跳请求,以表明服务实例仍在运行中。
  • 服务消费者从服务注册中心发现并调用服务。

img

二、服务注册原理

1.客户端请求原理图

Processon 地址:www.processon.com/diagraming/…

image-20241108135709194

简单来说就是,项目引入 spring-cloud-starter-alibaba-nacos-discovery 以后,利用Spring的自动装配,在它的spring.facotries中加载了 NacosServiceRegistryAutoConfiguration, NacosServiceRegistryAutoConfiguration 中加载了一个叫 NacosAutoServiceRegistration 的Bean,

这个Bean的父类实现了 ApplicationListener 这个接口,并监听了WebServerInitializedEvent类型的事件,在Tomcat启动后会发布WebServerInitializedEvent的事件,事件被监听到以后,就会调用 NacosServiceRegistryregister 方法向Nacos服务端注册实例,临时实例使用 RPC 调用,永久实例使用 HTTP 调用。

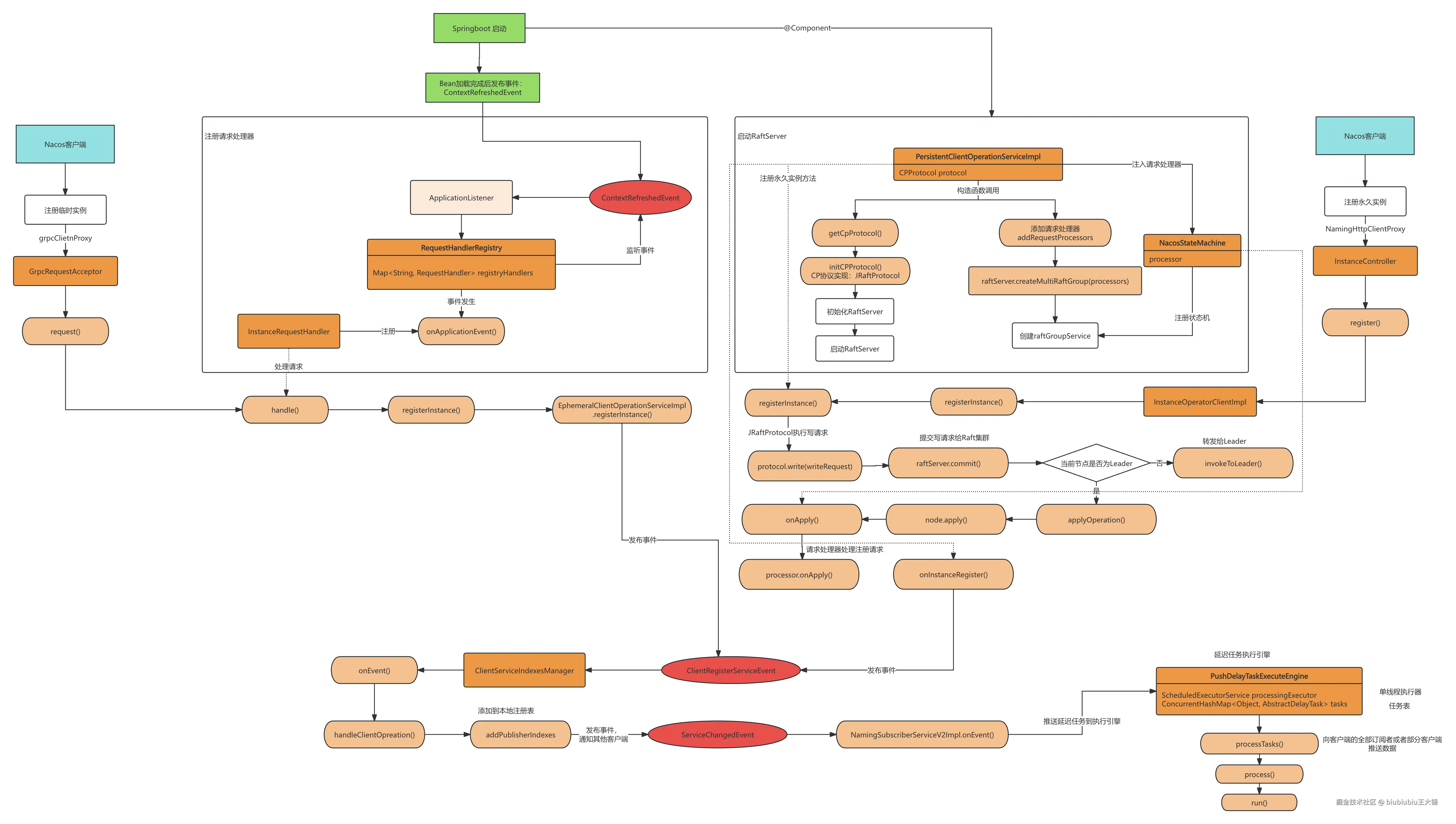
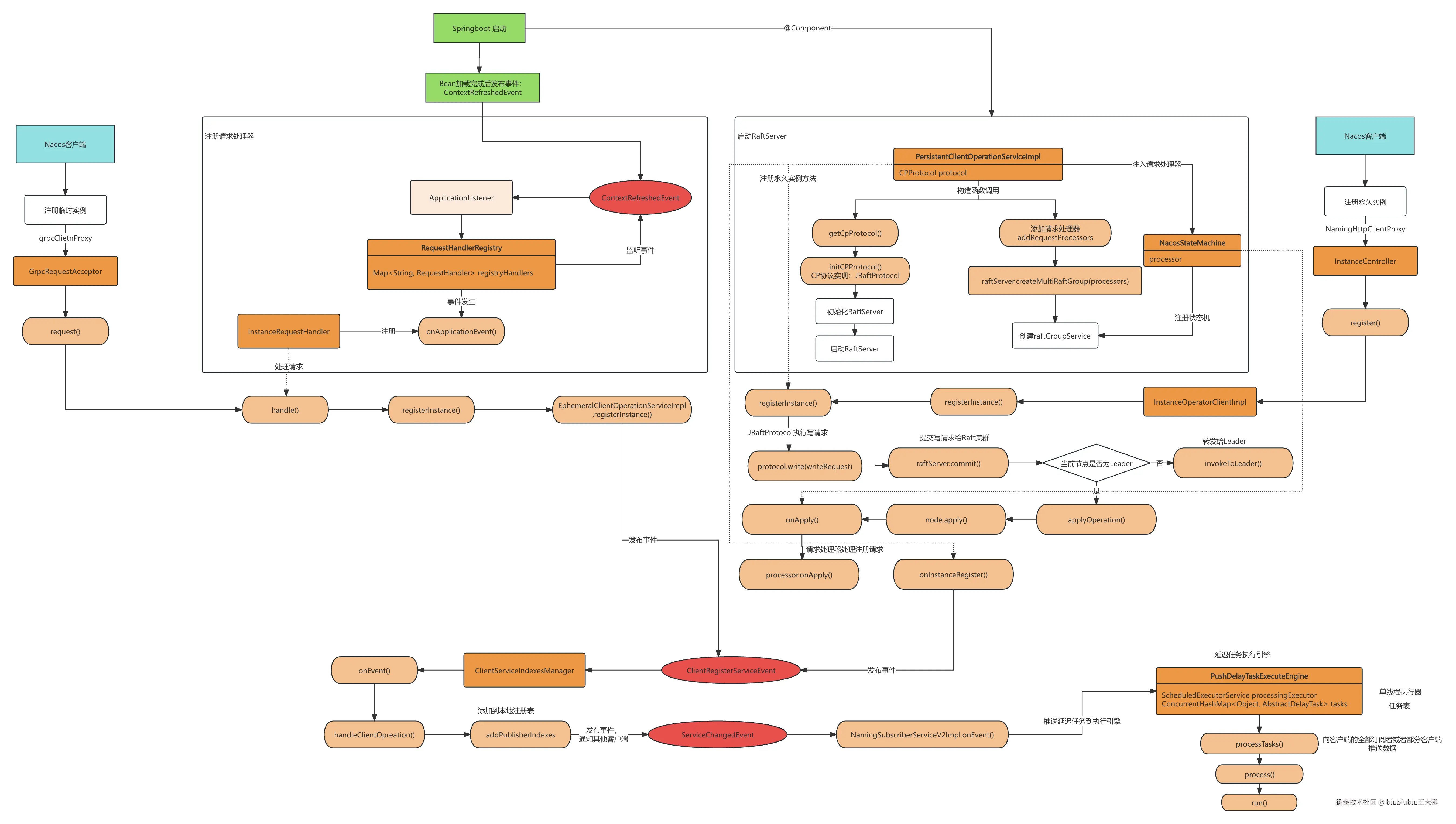
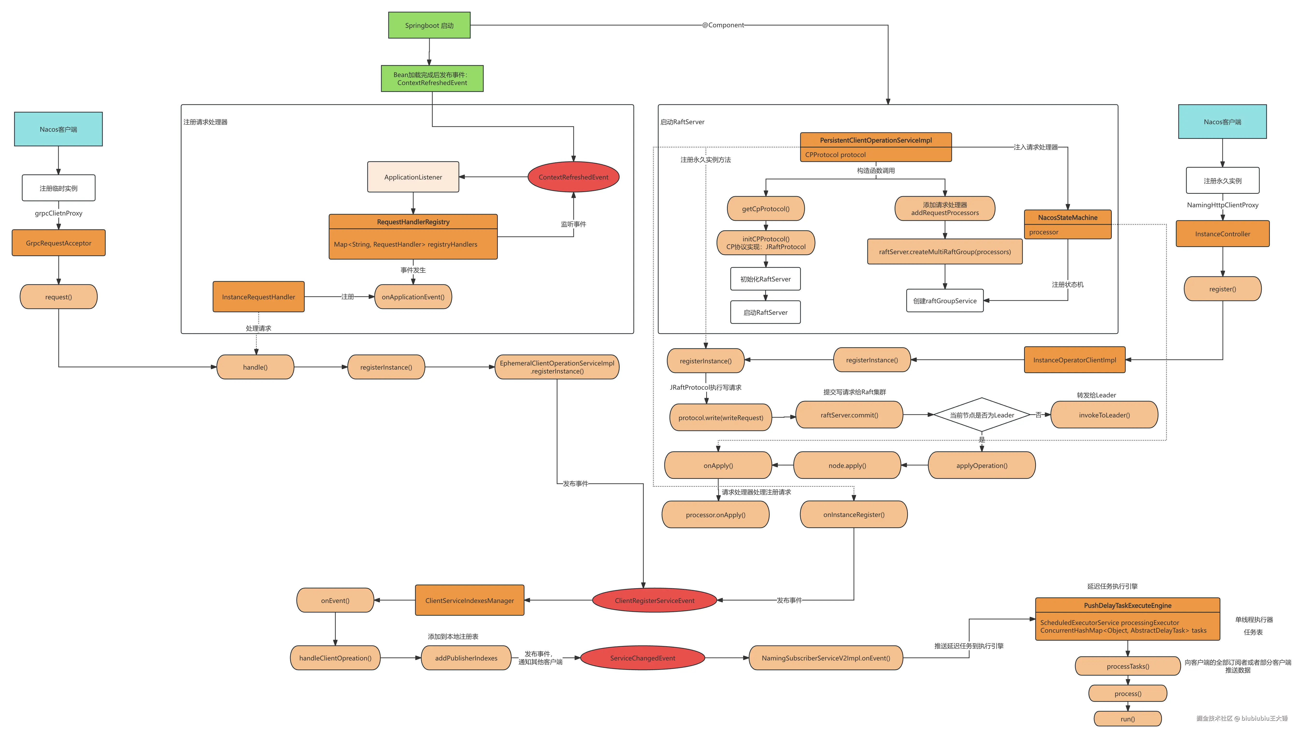
2.服务端处理请求原理图

Processon 地址:www.processon.com/diagraming/…

Nacos服务注册原理-服务端.png

注册临时实例:

RequestHandlerRegistry监听了ContextRefreshedEvent事件,在 Springboot 启动时context初始化完成后,通知RequestHandlerRegistry开始注册RequestHandler的全部实现类,这里面就包括InstanceRequestHandler

注册实例的 grpc 请求会被GrpcRequestAcceptor接口, 从RequestHandlerRegistry中拿到InstanceRequestHandler处理实例注册请求,然后调用EphemeralClientOperationServiceImpl.registerInstance() , 发布客户端注册事件ClientRegisterServiceEvent.

注册永久实例:

在Springboot 启动时会加载BeanPersistentClientOperationServiceImpl,初始化CPProtocol, 创建 NacosStateMachine, 并向状态机注册请求处理器PersistentClientOperationServiceImpl, 启动RaftServer集群。

注册实例的 HTTP 请求进入InstanceControllerregister方法,然后调用PersistentClientOperationServiceImplregisterInstance()方法,提交注册请求给 raft 集群,集群会让 Leader 节点处理本次写操作,最终会由状态机注册的processor也就是PersistentClientOperationServiceImpl处理,调用它的onApply方法,发布客户端注册事件ClientRegisterServiceEvent.

处理客户端注册事件

监听客户端注册事件的ClientServiceIndexesManager收到通知以后,将实例信息保存到本地注册表,并发布ServiceChangedEvent事件通知其他客户端,

NamingSubscriberServiceV2Impl监听到ServiceChangedEvent发布后,创建信息推送任务,添加到延迟任务执行引擎PushDelayTaskExecuteEngine, 引擎执行推送任务。

三、源码分析

客户端

当我们服务引入spring-cloud-starter-alibaba-nacos-discovery,便可以实现自动进行注册,这是因为在spring.facotries中自动装配了NacosServiceRegistryAutoConfiguration

image-20241107130511850

1. NacosServiceRegistryAutoConfiguration加载Bean

image-20241107135455045

此类中定义了三个 Bean:NacosServiceRegistry, NacosRegistration , NacosAutoServiceRegistration

仔细看会发现,前面两个Bean 都是 NacosAutoServiceRegistration 的入参

1.1 NacosServiceRegistry

NacosServiceRegistry 的构造函数入参主要是一些注册需要的配置信息,下面的register 方法就是实现服务注册的,不过要想在服务启动时自动完成注册,还得靠 NacosAutoServiceRegistration

image-20241107144358116

1.2 NacosRegistration
  • registrationCustomizers:一个 NacosRegistrationCustomizer 类型的列表,可能用于自定义注册过程。
  • nacosDiscoveryProperties:包含 Nacos 服务发现的相关配置。
  • contextApplicationContext 类型的对象,表示 Spring 应用上下文,可能用于访问 Spring 框架的功能。

image-20241107151522271

1.3 NacosAutoServiceRegistration

image-20241107155551813

这里我在查看类图的时候,图中并不显示 NacosAutoServiceRegistration ,而是从它的父类开始展示,没找到在哪里可以配置。不过可以按空格添加这个进来,也算是个办法。

从类图中可以看到实现了 ApplicationListener 接口,这是实现自动注册的关键。

image-20241107165110867

2. 监听WEB容器事件

ApplicationListener 是 Spring 框架中一个接口,它属于 org.springframework.context 包。这个接口允许 beans 监听 Spring 事件发布系统发布的事件。

image-20241107165642159

WebServerInitializedEvent 是 Spring Boot 中的一个具体事件类,它属于 org.springframework.boot.web.context 包,继承自ApplicationEvent。这个事件在嵌入式 web 服务器(如 Tomcat、Jetty 或 Undertow)初始化完成后发布。

当你创建一个 ApplicationListener 的实现,并指定 WebServerInitializedEvent 作为泛型参数时,Spring 容器会自动调用你的 onApplicationEvent 方法,并将 WebServerInitializedEvent 的实例作为参数传递给你的 listener。

image-20241107165813117

SmartLifecycle 是一个接口,它继承自 Lifecycle 接口,允许细粒度的控制Bean的生命周期行为。

start方法在Tomcat容器启动后,发布事件 ServletWebServerInitializedEvent, ServletWebServerInitializedEvent 继承自WebServerInitializedEvent

image-20241107171719648

3. 处理容器事件

所以当容器初始化完成后,会调用 org.springframework.cloud.client.serviceregistry.AbstractAutoServiceRegistration#onApplicationEvent

image-20241107174118933

// org.springframework.cloud.client.serviceregistry.AbstractAutoServiceRegistration#start
public void start() {
  	// 配置:spring.cloud.nacos.discovery.enabled
    if (!this.isEnabled()) {
        if (logger.isDebugEnabled()) {
            logger.debug("Discovery Lifecycle disabled. Not starting");
        }

    } else {
        // 是否已启动
        if (!this.running.get()) {
          	// 发布预注册事件
            this.context.publishEvent(new InstancePreRegisteredEvent(this, this.getRegistration()));
          	// 开始注册
            this.register();
            if (this.shouldRegisterManagement()) {
                this.registerManagement();
            }
						// 发布注册后事件
            this.context.publishEvent(new InstanceRegisteredEvent(this, this.getConfiguration()));
            // 修改running状态值
            this.running.compareAndSet(false, true);
        }

    }
}

4. NacosServiceRegistry 注册服务

image-20241107175345519

这里 serviceRegistry 就是 NacosServiceRegistryAutoConfiguration 中加载的 NacosServiceRegistry Bean

下面核心代码是 registerInstance

// com.alibaba.cloud.nacos.registry.NacosServiceRegistry#register
public void register(Registration registration) {
    // ServiceId不能为空,其实就是配置:spring.application.name
    if (StringUtils.isEmpty(registration.getServiceId())) {
        log.warn("No service to register for nacos client...");
    } else {
        NamingService namingService = this.namingService();
        // 应用名称
        String serviceId = registration.getServiceId();
        // 组名
        String group = this.nacosDiscoveryProperties.getGroup();
        // 将服务实例的信息封装为Instance对象
        Instance instance = this.getNacosInstanceFromRegistration(registration);

        try {
            // 注册示例
            namingService.registerInstance(serviceId, group, instance);
            log.info("nacos registry, {} {} {}:{} register finished", new Object[]{group, serviceId, instance.getIp(), instance.getPort()});
        } catch (Exception var7) {
            if (this.nacosDiscoveryProperties.isFailFast()) {
                log.error("nacos registry, {} register failed...{},", new Object[]{serviceId, registration.toString(), var7});
                ReflectionUtils.rethrowRuntimeException(var7);
            } else {
                log.warn("Failfast is false. {} register failed...{},", new Object[]{serviceId, registration.toString(), var7});
            }
        }

    }
}

registerInstance 方法作用:

  • 检查集群名称和心跳配置是否合法
  • 调用 NamingClientProxyDelegate#registerService 注册服务

image-20241108115204178

image-20241108115702451

image-20241108115924913

getExecuteClientProxy 方法,如果是临时示例使用grpc代理,永久示例则用http代理。

临时实例和永久实例的使用场景可以拿双十一举例,在双十一期间,为了应对流量高峰,需要增加更多的实例,它们就是临时实例,双十一过后,这些实例会被注销,剩下的维持服务平稳运行的实例就是永久实例

4.1 临时实例

临时实例使用 grpcClientProxy 注册

image-20241108120739949

cacheInstanceForRedo

// 用于缓存需要重做的实例信息。
// 当服务实例需要重新注册时,该方法会将实例信息存储在 registeredInstances 映射中,以便在连接恢复后重新注册这些实例。
public void cacheInstanceForRedo(String serviceName, String groupName, Instance instance) {
  	// groupName + "@@" + serviceName (如DEFAULT_GROUP@@service-provider)
    String key = NamingUtils.getGroupedName(serviceName, groupName);
    // 实例信息,包括组名,服务名,IP,端口等信息
    InstanceRedoData redoData = InstanceRedoData.build(serviceName, groupName, instance);
    synchronized(this.registeredInstances) {
        this.registeredInstances.put(key, redoData);
    }
}

将实例信息封装到 InstanceRequestrequestToServer 方法就是请求服务端接口注册实例了

image-20241108121654641

4.2 永久实例

永久实例调用 NamingHttpClientProxy#registerService注册

image-20241108122242165

感谢你看到了这里,我的朋友。

写累了,刷会儿抖音,哈哈哈哈

服务端

注册临时实例

1.注册请求处理器

在服务端有个类 RequestHandlerRegistry, 这个类实现了 ApplicationListener接口,并且指定了它监听的事件类型为 ContextRefreshedEventApplicationListener 是Spring框架中的一个接口,用于定义一个事件监听器,它可以监听Spring应用上下文中发生的事件。 ContextRefreshedEvent 是 Spring 框架中的一个事件,表示Spring应用上下文已经初始化完成并且已经刷新,即所有的Bean都已经创建和配置完成

image-20241108174909000

然后看下事件回调方法做了什么

// RequestHandlerRegistry#onApplicationEvent
public void onApplicationEvent(ContextRefreshedEvent event) {
    // 获取RequestHandler的所有实现类
    Map<String, RequestHandler> beansOfType = event.getApplicationContext().getBeansOfType(RequestHandler.class);
    Collection<RequestHandler> values = beansOfType.values();
    for (RequestHandler requestHandler : values) {
      	// ...省略部分代码
        Class<?> clazz = requestHandler.getClass();
        Class tClass = (Class) ((ParameterizedType) clazz.getGenericSuperclass()).getActualTypeArguments()[0];
      	// ...省略部分代码
		// 将处理器放到 registryHandlers
        registryHandlers.putIfAbsent(tClass.getSimpleName(), requestHandler);
    }
}

注册所有 RequestHandler 的实现类,这里面就包括处理注册实例请求的处理器:InstanceRequestHandler

2.请求接收器

上面提到过,临时实例使用 grpcClientProxy 注册,rpc请求将由GrpcRequestAcceptor接收并处理

image-20241109130421143

可以看到注入了 RequestHandlerRegistry, 在下面的 request方法中从RequestHandlerRegistry取出对应请求类型的hanlder,然后调用handleRequest方法。

@Override
public void request(Payload grpcRequest, StreamObserver<Payload> responseObserver) {
    // 请求类型,比如"InstanceRequest"
    String type = grpcRequest.getMetadata().getType();
    //.. 省略代码
    RequestHandler requestHandler = requestHandlerRegistry.getByRequestType(type);
    //.. 省略代码
    Response response = requestHandler.handleRequest(request, requestMeta);
    //.. 省略代码
}
3.实例请求处理器InstanceRequestHandler

InstanceRequestHandler有两个作用:

  • 注册临时实例
  • 注销临时实例

handle方法中如果请求类型是 registerInstance,则调用 registerInstance方法。

image-20241109134908184

从上面图中可以看到,通过构造函数注入了 EphemeralClientOperationServiceImpl,然后调用它的registerInstance方法继续注册实例

image-20241109140027793

registerInstance方法中发布了客户端注册事件ClientOperationEvent.ClientRegisterServiceEvent,监听该事件的Listener将会处理该事件完成服务注册

image-20241109201321583

4.处理客户端注册事件

ClientRegisterServiceEvent类图

image-20241109210412217

ClientRegisterServiceEventClientServiceIndexesManager订阅

事件发生时,进入onEvent方法,如果是事件类型是客户端注册服务事件,调用addPublisherIndexes

image-20241109210850719

``addPublisherIndexes方法的作用是将新的服务实例(由clientId 标识)注册到服务(service)的发布者列表中,并发布ServiceChangedEvent`事件,通知所有监听器服务数据已经发生了变化

image-20241109211751434

5.推送实例信息到其他客户端

NamingSubscriberServiceV2Impl类订阅了ServiceChangedEvent

ServiceChangedEvent 事件发生时,NamingSubscriberServiceV2Impl 会将服务变更信息封装成 PushDelayTask,然后添加到延迟任务执行引擎 PushDelayTaskExecuteEngine 中,以便稍后推送给所有订阅了该服务的客户端

PushDelayTask 在 Nacos 中是一个用于处理服务推送延迟任务的类。它主要负责在服务注册或变更时,将最新的服务实例列表推送给所有订阅了该服务的客户端

image-20241109213109934

PushDelayTaskExecuteEngine 继承了 NacosDelayTaskExecuteEngine

image-20241110172031608

NacosDelayTaskExecuteEngine的构造函数中初始化了tasks任务列表,还定义了一个单线程的延迟任务执行器processingExecutor, 定时执行ProcessRunnable任务

image-20241110172724023

ProcessRunnable实现了Runnable接口,调用processTasks方法处理实例注册任务

image-20241110172709799

image-20241110173016094

上面的processor是 推送延迟任务处理器:PushDelayTaskProcessor,调用process方法

从task拿到服务信息,封装成 PushExecuteTask,调度器调用执行引擎指定推送任务。

image-20241110183725281

核心逻辑在PushExecuteTaskrun方法中,生成包装器,然后向客户端的全部订阅者或者部分客户端推送数据

image-20241110184854642

注册永久实例

1. 注册实例接口

注册永久实例首先需要修改实例的配置信息,然后启动 nacos 集群

spring.cloud.nacos.discovery.ephemeral=false

前面讲过,注册永久实例是通过HTTP调用的方式,我们可以看下官方给出的OpenAPI指南

image-20241110190247838

请求路径为/nacos/v1/ns/instance,如果你直接在源码中 ctrl+shif+f 是搜不到的,因为它是由几个常量组成的

image-20241110190521110

注册实例由InstanceControllerregister方法实现

image-20241110191304164

InstanceOperatorClientImpl#registerInstance方法检查实例参数合法性,封装服务信息,继续调用service注册实例

image-20241110191824730

2. ClientOperationService

ClientOperationService接口中定义了注册和注销实例的方法,分别有注册临时实例和永久实例两种实现

image-20241110192627682

image-20241110192452043

因为我们是注册永久实例,所以调用PersistentClientOperationServiceImplregisterInstance方法

image-20241110194717154

3. JRaft实现CP模型

上面源码截图中,有一句关键代码protocol.write(writeRequest), 那么 protocol是什么呢?

image-20241111123843539

protocol是一个CPProtocol类型的成员变量,在PersistentClientOperationServiceImpl的构造函数中通过ProtocolManager获取并赋值给protocol

看下getCpProtocol方法做了什么

image-20241111124403018

拿到CPProtocol类型的Bean并执行初始化,CPProtocol类型的Bean只有一个:JRaftProtocol, 在继续看源码之前,先了解一下什么是 JRaft

JRaft 是一个纯 Java 开发的 Raft 算法实现库,它基于百度的 braft 实现而来,并使用 Java 重写了所有功能。以下是 JRaft 支持的主要功能:

  1. Raft 协议实现:JRaft 提供了 Raft 一致性算法的核心实现,包括领导者选举、日志复制、持久化和快照等。

  2. 领导者选举:JRaft 支持自动的领导者选举机制,能够在当前领导者失败时快速选举出新的领导者。

  3. 日志复制:JRaft 实现了日志复制功能,确保集群中的所有节点都能保持日志的一致性。

  4. 数据持久化:JRaft 支持数据的持久化存储,确保节点重启后能够恢复到之前的状态。

  5. 快照机制:为了优化性能和减少存储空间的使用,JRaft 提供了快照机制,可以将当前状态保存为快照文件。

  6. 数据恢复:JRaft 支持从快照和日志中恢复数据,以便在节点故障后快速恢复服务。

  7. 读写一致性:JRaft 提供了线性一致性和最终一致性的读写操作,以满足不同的业务需求。

  8. 集群管理:JRaft 允许动态地添加、移除和配置 Raft 集群中的节点。

  9. 异步接口:JRaft 提供了异步接口,支持非阻塞的读写操作,提高系统的吞吐量。

  10. 多线程支持:JRaft 支持多线程环境,可以在高并发场景下工作。

  11. 客户端支持:JRaft 提供了客户端库,使得客户端可以轻松地与 Raft 集群交互。

  12. 容错机制:JRaft 实现了容错机制,能够在节点故障时继续提供服务。

  13. 可插拔的存储和网络层:JRaft 允许用户自定义存储和网络层,以适应不同的存储和网络环境。

  14. 监控和日志:JRaft 提供了监控接口和详细的日志输出,方便用户监控集群状态和调试问题。

  15. 跨平台:JRaft 可以在多种操作系统和平台上运行,具有良好的跨平台性。

更多信息参考 JRaft用户指南

Nacos 在设计时考虑了CAP理论,并提供了两种一致性模型:AP(Availability & Partition tolerance)和CP(Consistency & Partition tolerance)。

  1. AP模型:Nacos默认采用AP模型,即在网络分区的情况下,优先保证系统的可用性,而不是一致性。这意味着在网络分区时,Nacos仍然可以对外提供服务,但可能会出现数据不一致的情况。AP模型适用于对可用性要求较高,但对一致性要求相对较低的场景,例如电商系统中的服务发现和配置管理。
  2. CP模型:Nacos也支持CP模型,即在网络分区的情况下,优先保证数据的一致性,而不是可用性。这意味着在网络分区时,Nacos可能会暂时无法对外提供服务,直到网络恢复并达到一致性。CP模型适用于对一致性要求较高,但对可用性要求相对较低的场景,例如金融系统中的数据一致性至关重要,因此可能需要选择CP模型。

Nacos2.X版本采用 JRaft 框架实现CP模型

继续看源码,JRaftProtocol Bean的init方法,初始化并启动 JRaft Server

image-20241111131709997

启动 JRaftServer

image-20241111162702811

创建多 Raft 组

// com.alibaba.nacos.core.distributed.raft.JRaftServer#createMultiRaftGroup
synchronized void createMultiRaftGroup(Collection<RequestProcessor4CP> processors) {
    // There is no reason why the LogProcessor cannot be processed because of the synchronization
    if (!this.isStarted) {
        this.processors.addAll(processors);
        return;
    }
    // 定义 parentPath 为 nacos.home下的data/protocol/raft 目录
    final String parentPath = Paths.get(EnvUtil.getNacosHome(), "data/protocol/raft").toString();

    for (RequestProcessor4CP processor : processors) {
        // 获取处理器的 groupName, 如:naming_persistent_service_v2
        final String groupName = processor.group();
        // 检查 multiRaftGroup 中是否已存在该 groupName,如果存在则抛出 DuplicateRaftGroupException。
        if (multiRaftGroup.containsKey(groupName)) {
            throw new DuplicateRaftGroupException(groupName);
        }

        // 复制当前的 Configuration 和 NodeOptions
        // Ensure that each Raft Group has its own configuration and NodeOptions
        Configuration configuration = conf.copy();
        NodeOptions copy = nodeOptions.copy();
        // 初始化目录
        JRaftUtils.initDirectory(parentPath, groupName, copy);

        // 创建 NacosStateMachine 并设置到 NodeOptions 中
        // 在这里,LogProcessor被传递给StateMachine,当StateMachine触发onApply时,实际调用LogProcessor的onApply
        // 比如调用PersistentClientOperationServiceImpl的onApply去注册实例
        NacosStateMachine machine = new NacosStateMachine(this, processor);

        copy.setFsm(machine);
        copy.setInitialConf(configuration);

        // Set snapshot interval, default 1800 seconds 设置快照间隔,默认1800秒
        int doSnapshotInterval = ConvertUtils.toInt(raftConfig.getVal(RaftSysConstants.RAFT_SNAPSHOT_INTERVAL_SECS),
                RaftSysConstants.DEFAULT_RAFT_SNAPSHOT_INTERVAL_SECS);

        // If the business module does not implement a snapshot processor, cancel the snapshot
        doSnapshotInterval = CollectionUtils.isEmpty(processor.loadSnapshotOperate()) ? 0 : doSnapshotInterval;

        copy.setSnapshotIntervalSecs(doSnapshotInterval);
        Loggers.RAFT.info("create raft group : {}", groupName);
        // 创建 RaftGroupService 并启动节点
        RaftGroupService raftGroupService = new RaftGroupService(groupName, localPeerId, copy, rpcServer, true);

        // Because BaseRpcServer has been started before, it is not allowed to start again here
        Node node = raftGroupService.start(false);
        machine.setNode(node);
        // 更新 RouteTable 配置
        RouteTable.getInstance().updateConfiguration(groupName, configuration);

        // 注册自己到集群中
        RaftExecutor.executeByCommon(() -> registerSelfToCluster(groupName, localPeerId, configuration));

        // Turn on the leader auto refresh for this group
        Random random = new Random();
        long period = nodeOptions.getElectionTimeoutMs() + random.nextInt(5 * 1000);
        // 设置定时任务定期刷新路由表
        RaftExecutor.scheduleRaftMemberRefreshJob(() -> refreshRouteTable(groupName),
                nodeOptions.getElectionTimeoutMs(), period, TimeUnit.MILLISECONDS);
        // 将 Raft 组信息存储到 multiRaftGroup 中
        multiRaftGroup.put(groupName, new RaftGroupTuple(node, processor, raftGroupService, machine));
    }
}

上面代码中重点是 Nacos 状态机的创建,注册了processor(这里注册的是永久实例,所以processorPersistentClientOperationServiceImpl)。

Task提交到sofa-jraft框架后,当超半数节点commit log成功,最终会调用用户实现的状态机的onApply方法

释义来自 JRaft 用户指南

image-20241111150336558

以上就是protocol变量的一个初始化过程,然后继续看protocol.write(writeRequest)这行代码,进入JRaftProtocolcommit方法处理注册请求

image-20241111141333646

image-20241111141825526

commit方法的核心是applyOperation方法,就算不是 Leader 节点,转发请求以后,最终还是会由 Leader 节点执行applyOperation

image-20241111144824139

调用node.apply方法,这里使用sofa-jraftNode.apply(Task)方法提交本次写入请求到Raft集群

上面在创建 Nacos 状态机 那里提到,请求提交给 Raft 集群后,最终会调用用户实现的状态机的onApply方法

下面看下 Nacos 状态机onApply的实现

image-20241111153555093

如果是写请求,则调用processoronApply方法,我们是写入永久实例,这里注册的processorPersistentClientOperationServiceImpl

如果是注册实例,调用onInstanceRegister

image-20241111154312180

image-20241111154710628

最终发布了客户端注册事件ClientRegisterServiceEvent,后面的逻辑就和注册临时实例时发布客户端注册事件ClientRegisterServiceEvent一样了。

感谢看到这里的朋友,如果你觉得写的还行或者对你有帮助,希望能求一个赞,如果你觉得文章很垃圾,也希望你能提出宝贵的意见,非常感谢

Nacos源码分析系列:

  1. Nacos源码分析-环境搭建
  2. Nacos源码分析-服务注册原理
  3. Nacos源码分析-客户端启动与配置动态更新的实现细节
  4. Nacos源码分析-更新配置时服务端做了什么
  5. Nacos源码分析-临时实例健康检查机制
  6. Nacos源码分析-永久实例健康检查机制
  7. Nacos源码分析-事件驱动架构