nacos源码分析-客户端启动与配置动态更新的实现细节

1,026 阅读13分钟

Nacos server: 2.4.3

Nacos 是 Alibaba 提供的一个开源项目,除了服务发现之外,还可以作为配置中心使用。

本文围绕以下两个问题展开:

  • 客户端启动时是如何从 nacos 服务端拉取并加载配置?
  • 配置如何动态更新?

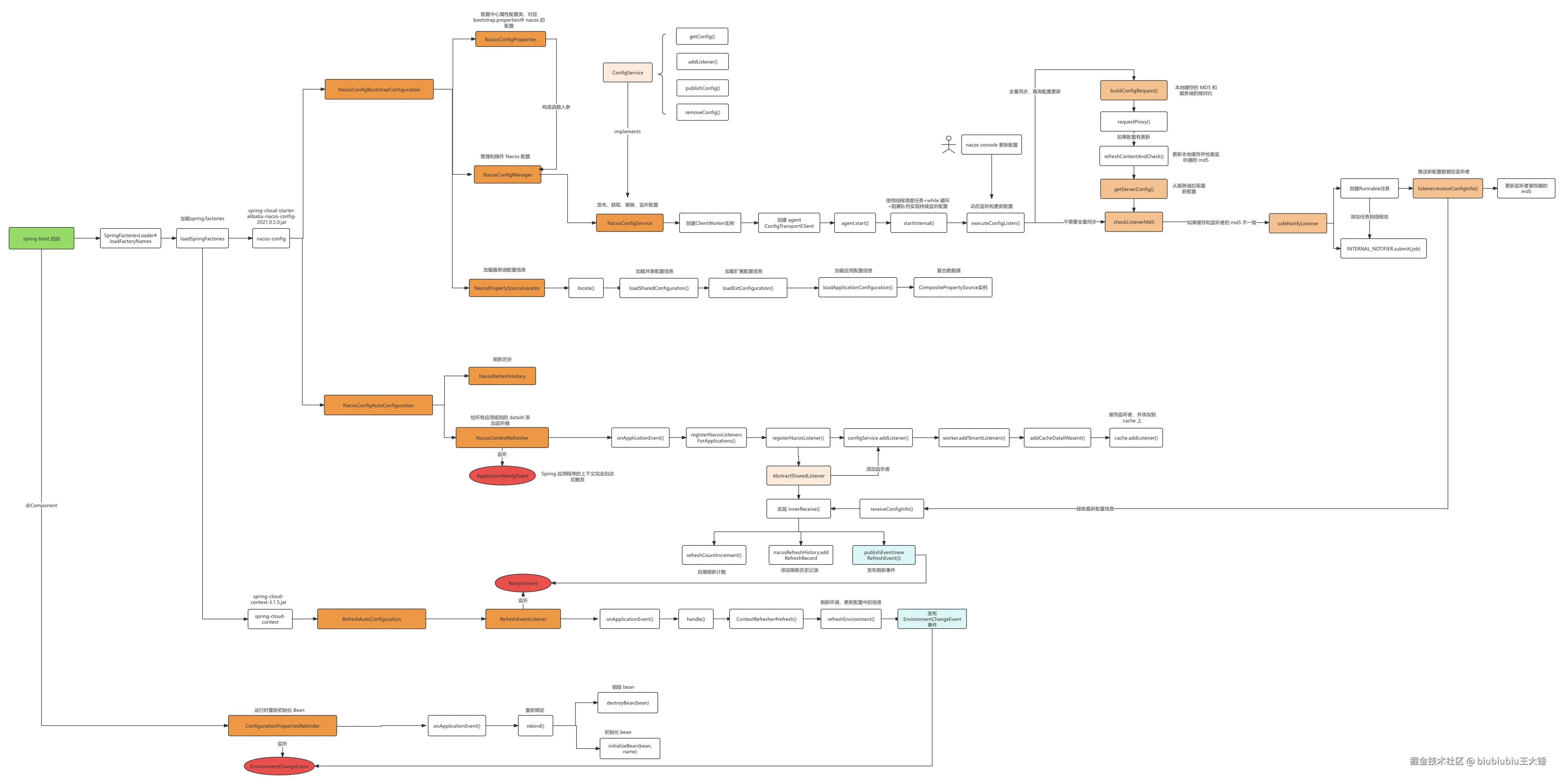
原理简图

读完文章后再看此图更易于理解

ProcessOn 链接:www.processon.com/diagraming/…

其他作者分享的一份更细致的流程图:www.processon.com/view/link/6…

Nacos 配置中心原理-客户端.png

启动加载 NacosConfigBootstrapConfiguration

Springboot在启动的时候会读取 spring-cloud-starter-alibaba-nacos-config-2021.0.5.0.jar下的 spring.factories加载com.alibaba.cloud.nacos.NacosConfigBootstrapConfiguration

image-20241114152350162

调用SpringFactoriesLoader#loadFactoryNames获取工厂类型名为org.springframework.cloud.bootstrap.BootstrapConfiguration的 类名列表。org.springframework.cloud.bootstrap.BootstrapConfiguration就是上面 spring.factories中的 KEY

loadSpringFactories是加载 spring.factories文件的具体执行方法,返回一个HashMap

image-20241114153917736

image-20241114152249007

NacosConfigBootstrapConfiguration

NacosConfigBootstrapConfiguration 是 Spring Cloud Alibaba 中与 Nacos 配置管理相关的一个配置类。它主要用于在 Spring Boot 应用程序中引导 Nacos 配置的加载和管理。

image-20241114155252523

配置类中一共加载了四个Bean,它们的作用如下:

1. NacosConfigProperties

NacosConfigProperties用于封装与 Nacos 配置相关的属性。它提供了对 Nacos 配置中心的连接和配置管理所需的各种设置。

image-20241114155745939

2. NacosConfigManager

主要用于管理和操作 Nacos 配置相关的功能。它提供了一种简便的方式来获取、更新和管理 Nacos 配置中心中的配置信息。

来看下NacosConfigManager的构造函数做了什么:

image-20241114173808589

上面创建的 Bean NacosConfigProperties 作为参数传入构造函数,将配置信息交给 NacosConfigManager管理,并且调用createConfigService创建 ConfigService

image-20241114174513189

createConfigService方法中通过反射的方式调用构造函数创建了NacosConfigService

2.1 NacosConfigService

NacosConfigService 是 Nacos 客户端中的一个核心类,负责与 Nacos 配置中心进行交互。NacosConfigService实现了ConfigService接口,可以从下图看到,ConfigService接口定义了发布、获取、移除、监听配置的接口,提供了多种方法来获取、发布和管理配置数据的功能。这个类是 Nacos Java 客户端的主要入口之一,允许开发者方便地操作 Nacos 配置。

image-20241114175748329

继续看NacosConfigService的构造函数

image-20241114174851225

public NacosConfigService(Properties properties) throws NacosException {
    // 派生 properties 并生成NacosClientProperties
    final NacosClientProperties clientProperties = NacosClientProperties.PROTOTYPE.derive(properties);
    // 检查 contextPath 是否符合正则
    ValidatorUtils.checkInitParam(clientProperties);
		
    // 初始化命名空间
    initNamespace(clientProperties);
    // 配置过滤器链
    this.configFilterChainManager = new ConfigFilterChainManager(clientProperties.asProperties());
    // 管理服务器列表,它的成员变量isFixed决定它使用固定的服务器列表还是动态的从 nacos 拉取服务器列表
    ServerListManager serverListManager = new ServerListManager(clientProperties);
    // 如果是动态获取服务器列表,就从 nacos 服务端拉取
    serverListManager.start();
		
  	// 初始化 ClientWorker 实例,负责长轮询和配置管理
    this.worker = new ClientWorker(this.configFilterChainManager, serverListManager, clientProperties);
    // will be deleted in 2.0 later versions
    // ServerHttpAgent 是一个用于与 Nacos 服务器进行 HTTP 通信的代理类。它负责处理 HTTP 请求(GET、POST、DELETE 等)
    agent = new ServerHttpAgent(serverListManager);

}

重点在于创建ClientWorker实例

2.2 ClientWorker

ClientWorker 主要用于封装与 Nacos 配置服务的交互逻辑,提供配置的获取、监听和更新等功能。它确保了客户端能够高效地与 Nacos 服务器通信,并管理配置的生命周期。

构造函数:

public ClientWorker(final ConfigFilterChainManager configFilterChainManager, ServerListManager serverListManager,
        final NacosClientProperties properties) throws NacosException {
    this.configFilterChainManager = configFilterChainManager;
		
    init(properties);
		
  	// 创建ConfigTransportClient
    agent = new ConfigRpcTransportClient(properties, serverListManager);
  	// 根据系统的处理器核心数和一个指定的线程倍数,计算出一个适合的工作线程数,THREAD_MULTIPLE为 1,假如服务器是 2 核,那 count 就是 2
    int count = ThreadUtils.getSuitableThreadCount(THREAD_MULTIPLE);
  	// 创建线程池
    ScheduledExecutorService executorService = Executors
            .newScheduledThreadPool(Math.max(count, MIN_THREAD_NUM), r -> {
                Thread t = new Thread(r);
                t.setName("com.alibaba.nacos.client.Worker");
                t.setDaemon(true);
                return t;
            });
    agent.setExecutor(executorService);
    agent.start();
}

重点是 **agen.start**方法,前面都是为启动它做准备

start方法启动了一个安全代理,并且每 5 秒登录一次,维持会话的有效性;然后调用startInternal方法执行核心逻辑

public void start() throws NacosException {
      securityProxy.login(this.properties);
  		// 定时登录
      this.executor.scheduleWithFixedDelay(() -> securityProxy.login(properties), 0,
              this.securityInfoRefreshIntervalMills, TimeUnit.MILLISECONDS);
      startInternal();
}

**startInternal**方法比较有意思

  1. 调度任务

    • executor.schedule(...):使用 ScheduledExecutorServiceschedule 方法安排一个任务。这个任务将在立即执行(延迟为 0 毫秒)。
  2. 循环监听

    • while (!executor.isShutdown() && !executor.isTerminated()):这个循环会持续运行,直到 executor 被关闭或终止。它确保在调度任务未被停止的情况下持续进行配置监听。
  3. 阻塞等待

    • listenExecutebell是一个容易为 1 的有界阻塞队列

    • listenExecutebell.poll(5L, TimeUnit.SECONDS);:从 listenExecutebell 队列中尝试获取一个元素。如果队列在 5 秒内没有可用的元素,poll 方法将返回 null。这提供了一个阻塞的等待机制,允许该线程在没有新事件的情况下休眠一段时间。

  4. 条件检查

    • if (executor.isShutdown() || executor.isTerminated()) { continue; }:如果在 poll 后发现 executor 已经被关闭或终止,继续下一个循环。这样可以确保在处理配置监听逻辑之前,检查是否还需要继续运行。
  5. 执行监听逻辑

    • executeConfigListen();:如果 executor 仍在运行且队列有元素可用,调用 executeConfigListen() 方法来处理配置监听的逻辑。

image-20241115105321347

2.3 动态监听和更新配置

executeConfigListen() 方法通过管理缓存数据的监听和更新,确保应用能够及时响应配置的变化。它实现了配置的动态监听,通过网络请求与配置中心进行交互,确保本地配置的有效性和一致性。

方法比较复杂,看一遍有个印象就行,下面会对重点进行分析

// 本地缓存
private final AtomicReference<Map<String, CacheData>> cacheMap = new AtomicReference<>(new HashMap<>());
public void executeConfigListen() {

    Map<String, List<CacheData>> listenCachesMap = new HashMap<>(16);
    Map<String, List<CacheData>> removeListenCachesMap = new HashMap<>(16);
    long now = System.currentTimeMillis();
    // 5 分钟全量同步一次
    boolean needAllSync = now - lastAllSyncTime >= ALL_SYNC_INTERNAL;
    for (CacheData cache : cacheMap.get().values()) {

        synchronized (cache) {

            // 检查本地缓存的 MD5和监听器的 Md5 一致性
            if (cache.isSyncWithServer()) {
                cache.checkListenerMd5();
                if (!needAllSync) {
                    continue;
                }
            }
			// 如果缓存没被丢弃(当缓存不被任何监听器监听时,就会丢弃)
            if (!cache.isDiscard()) {
                // 如果缓存未丢弃且未使用本地配置信息,则将其添加到需要监听的缓存列表中
                if (!cache.isUseLocalConfigInfo()) {
                    List<CacheData> cacheDatas = listenCachesMap.get(String.valueOf(cache.getTaskId()));
                    if (cacheDatas == null) {
                        cacheDatas = new LinkedList<>();
                        listenCachesMap.put(String.valueOf(cache.getTaskId()), cacheDatas);
                    }
                    cacheDatas.add(cache);

                }
            } else if (cache.isDiscard()) {
     			// 如果缓存被丢弃且未使用本地配置信息,则将其添加到需要移除监听的缓存列表中
                if (!cache.isUseLocalConfigInfo()) {
                    List<CacheData> cacheDatas = removeListenCachesMap.get(String.valueOf(cache.getTaskId()));
                    if (cacheDatas == null) {
                        cacheDatas = new LinkedList<>();
                        removeListenCachesMap.put(String.valueOf(cache.getTaskId()), cacheDatas);
                    }
                    cacheDatas.add(cache);

                }
            }
        }

    }

    boolean hasChangedKeys = false;
		
    if (!listenCachesMap.isEmpty()) {
        for (Map.Entry<String, List<CacheData>> entry : listenCachesMap.entrySet()) {
            String taskId = entry.getKey();
            Map<String, Long> timestampMap = new HashMap<>(listenCachesMap.size() * 2);

            List<CacheData> listenCaches = entry.getValue();
            for (CacheData cacheData : listenCaches) {
                timestampMap.put(GroupKey.getKeyTenant(cacheData.dataId, cacheData.group, cacheData.tenant),
                        cacheData.getLastModifiedTs().longValue());
            }
			// 构建请求,获取更新了的配置信息
            ConfigBatchListenRequest configChangeListenRequest = buildConfigRequest(listenCaches);
            configChangeListenRequest.setListen(true);
            try {
                RpcClient rpcClient = ensureRpcClient(taskId);
                ConfigChangeBatchListenResponse configChangeBatchListenResponse = (ConfigChangeBatchListenResponse) requestProxy(
                        rpcClient, configChangeListenRequest);
                if (configChangeBatchListenResponse.isSuccess()) {

                    Set<String> changeKeys = new HashSet<>();
                    //handle changed keys,notify listener
                    if (!CollectionUtils.isEmpty(configChangeBatchListenResponse.getChangedConfigs())) {
                        hasChangedKeys = true;
                        for (ConfigChangeBatchListenResponse.ConfigContext changeConfig : configChangeBatchListenResponse
                                .getChangedConfigs()) {
                            String changeKey = GroupKey
                                    .getKeyTenant(changeConfig.getDataId(), changeConfig.getGroup(),
                                            changeConfig.getTenant());
                            changeKeys.add(changeKey);
                            // 更新本地缓存状态
                            refreshContentAndCheck(changeKey);
                        }

                    }

                    //handler content configs
                    for (CacheData cacheData : listenCaches) {
                        String groupKey = GroupKey
                                .getKeyTenant(cacheData.dataId, cacheData.group, cacheData.getTenant());
                        if (!changeKeys.contains(groupKey)) {
                            //sync:cache data md5 = server md5 && cache data md5 = all listeners md5.
                            synchronized (cacheData) {
                                if (!cacheData.getListeners().isEmpty()) {

                                    Long previousTimesStamp = timestampMap.get(groupKey);
                                    if (previousTimesStamp != null && !cacheData.getLastModifiedTs()
                                            .compareAndSet(previousTimesStamp, System.currentTimeMillis())) {
                                        continue;
                                    }
                                    cacheData.setSyncWithServer(true);
                                }
                            }
                        }

                        cacheData.setInitializing(false);
                    }

                }
            } catch (Exception e) {

                LOGGER.error("Async listen config change error ", e);
                try {
                    Thread.sleep(50L);
                } catch (InterruptedException interruptedException) {
                    //ignore
                }
            }
        }
    }
		// 对于需要移除监听的缓存,构建请求并发送,成功后从缓存中移除
    if (!removeListenCachesMap.isEmpty()) {
        for (Map.Entry<String, List<CacheData>> entry : removeListenCachesMap.entrySet()) {
            String taskId = entry.getKey();
            List<CacheData> removeListenCaches = entry.getValue();
            ConfigBatchListenRequest configChangeListenRequest = buildConfigRequest(removeListenCaches);
            configChangeListenRequest.setListen(false);
            try {
                RpcClient rpcClient = ensureRpcClient(taskId);
                boolean removeSuccess = unListenConfigChange(rpcClient, configChangeListenRequest);
                if (removeSuccess) {
                    for (CacheData cacheData : removeListenCaches) {
                        synchronized (cacheData) {
                            if (cacheData.isDiscard()) {
                                ClientWorker.this
                                        .removeCache(cacheData.dataId, cacheData.group, cacheData.tenant);
                            }
                        }
                    }
                }

            } catch (Exception e) {
                LOGGER.error("async remove listen config change error ", e);
            }
            try {
                Thread.sleep(50L);
            } catch (InterruptedException interruptedException) {
                //ignore
            }
        }
    }

    if (needAllSync) {
        lastAllSyncTime = now;
    }
    //如果有变更的键,调用 notifyListenConfig() 方法通知相关监听器。
    if (hasChangedKeys) {
        notifyListenConfig();
    }
}
2.3.1 检查本地缓存和监听者装饰器的一致性

checkListenerMd5方法遍历当前 cache 的监听者装饰器,检查他们的 MD5 是否一致,如果不一样,通知监听器

image-20241115172131360

你可以尝试在 nacos 配置中心修改一个配置,进入safeNotifyListener方法

image-20241115172936989

可以看到当前 cache 和监听者装饰器的 md5 值已经不一样了。

然后创建了一个可执行任务,丢给监听器自己的执行器或者CacheData类的执行器

image-20241115173808078

2.3.2 通知任务(配置更新入口)

配置更新的关键入口就是这里啦,后面讲配置动态更新就从这里入手

下面是 job 的关键代码:

  • 创建ConfigResponse对象,并设置数据ID、组、内容和加密数据键
  • 使用过滤器链过滤,将过滤后的内容通过listener.receiveConfigInfo方法通知给监听器
  • 如果监听器是AbstractConfigChangeListener的实例,那么解析配置变更数据,并通知监听器配置变更事件
  • 更新监听器装饰器的最后调用 md5 值

image-20241116184134619

2.3.3 请求 Nacos 服务器做 MD5 对比

继续看executeConfigListen方法,下面这段代码的目的就是发送一个超时时间为 30s 的请求询问配置中心,哪些配置改了

image-20241117184559908

将被监听的缓存配置信息批量提交给 nacos 服务端做 MD5 对比, 首先构建请求对象

image-20241115142824287

将配置的dataId, group, md5, tennat 封装到configListenContext,为什么用 MD5,而不是整个配置文件呢?因为传输整个文件会给服务器网络带来巨大的压力,而先对比 MD5 值,如果不一致再拉取配置信息的方式,明显更加节省资源

image-20241115143813186

看下图,请求成功以后,如果有配置发生变更,则返回了配置的group, dataId, tenant, 将它们组成一个changeKey, 调用refreshContentAndCheck方法

image-20241116192924807

refreshContentAndCheck方法做了两件事:

  • 拉取 nacos 服务端的配置文件信息,请求超时时间为 30S,更新到本地缓存cacheData
  • 调用checkListenerMd5方法检查本地缓存和监听者装饰器 md5 值是否一致,如果不一致,通知监听者

image-20241116193458433

3. 加载服务端配置信息:NacosPropertySourceLocator

NacosPropertySourceLocator 是用于从 Nacos 配置中心加载配置的核心类,通过实现 PropertySourceLocator 接口并使用 @Order(0) 注解设置优先级,使其在 Spring 应用启动时能够优先加载配置

image-20241114160229534

它的构造函数通过接收 NacosConfigManager 实例来初始化类,并获取 Nacos 配置属性

image-20241116195707257

NacosPropertySourceLocator实现了 PropertySourceLocator 接口的locate方法加载配置信息:

  • loadSharedConfiguration:加载共享配置。多个服务共享的配置,比如数据源
  • loadExtConfiguration:加载扩展配置
  • loadApplicationConfiguration:加载应用程序特定的配置

image-20241116204212161

上面三个方法会根据你在本地spring.cloud.nacos.config的配置加载不同类型的配置 。

image-20241118111615456

最终都是调用**com.alibaba.cloud.nacos.client.NacosPropertySourceBuilder#loadNacosData**方法,使用 NacosConfigService实例请求 Nacos 服务端拉取配置信息。

上面2.1小节讲过NacosConfigService提供了多种方法来获取、发布和管理配置数据的功能。

image-20241118110850881

加载完成的多属性源示例如下:

image-20241118110032241

总结:

​ 本文的第一个问题(客户端启动时是如何从 nacos 服务端拉取并加载配置?)到此就有答案了。在 Springboot 启动时优先加载 Bean NacosPropertySourceLocator, 根据本地spring.cloud.nacos.config的配置依次加载共享配置,扩展配置,应用配置,底层是使用NacosConfigService与 Nacos 服务端交互拉取配置信息。

配置动态更新基石:ConfigurationPropertiesRebinder

ConfigurationPropertiesRebinder 是 Spring Cloud context的一个类,通常与动态配置更新相关。它的主要作用是支持在运行时重新绑定配置属性,以实现配置的动态更新。

主要方法:rebind(), 用于触发重新绑定。当配置源中的配置发生变化时,相关的监听器会调用 rebind 方法,从而使得 Spring 容器中的 Bean 能够获得最新的配置值

image-20241116211218979

ConfigurationPropertiesRebinder 实现ApplicationListener接口,监听了EnvironmentChangeEvent,这个事件在 Spring 的环境(Environment)发生变化时发布。

image-20241117170445658

接着看核心方法:rebind(), 我在 nacos console 修改配置触发重新绑定。

在下main断点处可以看到,我使用了注解 @ConfigurationProperties的类MyAppProperties需要重新绑定。

image-20241116213944841

进入rebind(String name, ApplicationContext appContext)方法,进行 bean 的销毁和初始化

代码执行到137行,销毁当前的 bean,此时配置中的 'name'还是张三

image-20241116214148371

代码执行到139行时,bean 已经重新初始化完成,变成了 nacos 中最新修改的值

image-20241116214342287

这样,配置动态更新就完成了,销毁和重新初始化 bean 不是本文的重点,感兴趣可自行研究。

刷新 Nacos 配置:NacosContextRefresher

在上面2.3.2小节提到过,当客户端检测到服务端配置发生改变,会通知监听者,那么谁是监听者,又是如何注册的呢?这就涉及到一个类:NacosContextRefresher

image-20241118140322678

image-20241118140450609

作者在类注释写道:在应用程序启动时,NacosContextRefresher 向所有应用程序级别的 dataId 添加 nacos 监听器,当数据发生变化时,监听器将刷新配置。

1. 在应用程序启动时添加监听器

首先,在应用程序启动时就添加监听器依赖于它实现了ApplicationListener接口,并且监听了ApplicationReadyEvent事件。Spring 应用程序的上下文完全启动后触发ApplicationReadyEvent事件,进入 NacosContextRefresher.onApplicationEvent()

image-20241118141410638

2. 注册 Nacos 监听器

接着为所有应用程序级别的 dataId 添加 nacos 监听器

image-20241118141741320

image-20241118142756028

  • 以 group 和 dataId 为 key,添加一个NacosContextRefresher监听者到listenerMap中。
  • NacosContextRefresher实现了 innerReveive方法,接收更新后的配置信息,更新刷新次数,添加新配置信息到刷新历史记录链表头部,发布RefreshEvent事件
  • 添加监听者到NacosConfigService实例

3. 添加监听器到 CacheData

2.2提到过,ClientWorker 主要用于封装与 Nacos 配置服务的交互逻辑,提供配置的获取、监听和更新等功能,这里将监听者注册到 ClientWorker,配置发生变更时通知监听者。

image-20241118143646906

监听器最终是添加到CacheData实例的,在绑定之前,先确保不同租户和 group 下的 dataId 使用唯一的缓存数据。调用addCacheDataIfAbsent,如果缓存不存则创建。

image-20241118144812449

cache有个属性:taskId,它的值是 cacheMap 的数量除以 perTaskConfigSize(3000)的商。通过 RPC 长链接获取服务端配置数据时,taskId将决定使用哪一个rpcClient。简单来说就是 3000 个 cache 使用同一个长链接,这样做是为了控制报文大小,提高性能

image-20241118151548148

cache 创建完成,然后调用addListener添加监听器。这里使用了装饰模式为listener添加了额外属性:md5 串,配置信息。然后将装饰对象添加到listeners中。

image-20241118160159666

事件驱动配置动态更新

上面**2.3.2 通知任务(配置更新入口)** 提到过,当配置发生变更,将调用监听者的receiveConfigInfo方法推送配置给监听者。我们注册到 cache 的监听者是NacosContextRefresher, NacosContextRefresher中的receiveConfigInfo方法会发布一个RefreshEvent事件。

RefreshEventListener监听了RefreshEvent事件,调用 ContextRefresher#refresh方法处理事件。

image-20241118164133098

refresh方法调用refreshEnvironment()发布了一个环境改变事件**EnvironmentChangeEvent**。

image-20241118164429414

配置动态更新的基石:ConfigurationPropertiesRebinder 监听了EnvironmentChangeEvent,于是触发了 bean 重新绑定,这样在 nacos console 修改的配置信息就更新到 spring 的运行环境中了。

到此本文的第二个问题(配置如何动态更新?)就解决了。

image-20241118164844528

总结

客户端启动与配置动态更新的实现细节可以简单总结为以下几点:

  • 启动加载spring.factories中的 NacosConfigBootstrapConfiguration,实例化NacosConfigPropertiesNacosConfigManager, NacosPropertySourceLocator
  • NacosConfigManager创建NacosConfigService与配置中心交互,提供获取配置,监听配置等的重要功能
  • 使用长链接定时与服务端做配置数据MD5对比,监听服务端配置信息变更,发布事件通知监听者 NacosContextRefresher
  • 监听者NacosContextRefresher接收配置信息,发布环境变更事件
  • 触发ConfigurationPropertiesRebinder,销毁并重新初始化配置信息 Bean

Nacos源码分析系列:

  1. Nacos源码分析-环境搭建
  2. Nacos源码分析-服务注册原理
  3. Nacos源码分析-客户端启动与配置动态更新的实现细节
  4. Nacos源码分析-更新配置时服务端做了什么
  5. Nacos源码分析-临时实例健康检查机制
  6. Nacos源码分析-永久实例健康检查机制
  7. Nacos源码分析-事件驱动架构