代码GitHub:github.com/lanjie6/Des…
迭代器模式
迭代器模式提供一个对象来顺序访问聚合对象中的一系列数据,而不暴露聚合对象的内部表示。
进一步阐述:
迭代器模式在客户访问类与聚合类之间插入一个迭代器,这分离了聚合对象与其遍历行为,对客户也隐藏了其内部细节,且满足“单一职责原则”和“开闭原则”,如 Java 中的 Collection、List、Set、Map 等都包含了迭代器。
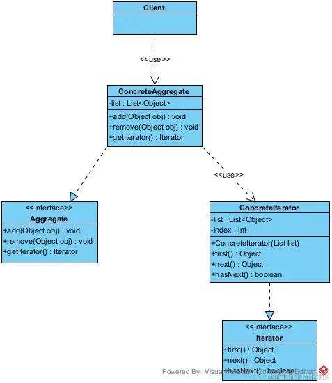
迭代器模式主要包含四种角色:
- Aggregate(抽象聚合角色):定义存储、添加、删除聚合对象以及创建迭代器对象的接口。
- ConcreteAggregate(具体聚合角色):实现抽象聚合类,返回一个具体迭代器的实例。
- Iterator(抽象迭代器角色):定义访问和遍历聚合元素的接口,通常包含 hasNext()、first()、next() 等方法。
- Concretelterator(具体迭代器角色):实现抽象迭代器接口中所定义的方法,完成对聚合对象的遍历,记录遍历的当前位置。
案例:以自己写一个聚合类来存储数据为例,我们通过迭代器遍历来获取聚合类当中的数据,屏蔽了内部细节,也保证了数据的安全。其中聚合Aggregate抽象类就是抽象聚合角色,具体聚合ConcreteAggregate实现类就是具体聚合角色,迭代器Iterator接口就是抽象迭代器角色,迭代器ConcreteIterator实现类就是具体迭代器角色。
UML类图:
客户端Client类:
/**
* 使用迭代器模式的客户端类
*/
public class Client {
public static void main(String[] args) {
//创建聚合对象
Aggregate ag = new ConcreteAggregate();
ag.add("中山大学");
ag.add("华南理工");
ag.add("韶关学院");
Iterator it = ag.getIterator();
//获取第一个元素
Object ob = it.first();
System.out.println("第一个元素:" + ob);
//删除一个元素
ag.remove("韶关学院");
//遍历聚合元素
System.out.println("遍历聚合对象:");
while (it.hasNext()) {
Object element = it.next();
System.out.println(element);
}
}
}
聚合Aggregate抽象类:
/**
* 聚合抽象类(聚合抽象)
*/
public interface Aggregate {
/**
* 添加元素
*/
void add(Object obj);
/**
* 删除元素
*/
void remove(Object obj);
/**
* 获取迭代器
*/
Iterator getIterator();
}
具体聚合ConcreteAggregate实现类:
/**
* 具体聚合实现类,内部封装一个集合来作为数据的聚合(具体聚合)
*/
public class ConcreteAggregate implements Aggregate {
//持有一个集合
private List<Object> list = new ArrayList<>();
public void add(Object obj) {
list.add(obj);
}
public void remove(Object obj) {
list.remove(obj);
}
public Iterator getIterator() {
return new ConcreteIterator(list);
}
}
迭代器Iterator接口:
/**
* 迭代器接口(抽象迭代器)
*/
public interface Iterator {
/**
* 获取第一个元素
*/
Object first();
/**
* 获取下一个元素
*/
Object next();
/**
* 判断是否有下一个元素
*/
boolean hasNext();
}
迭代器ConcreteIterator实现类:
/**
* 迭代器实现类(具体迭代器)
*/
public class ConcreteIterator implements Iterator {
//需要迭代的集合
private List<Object> list;
//当前索引下标
private int index = -1;
public ConcreteIterator(List<Object> list) {
this.list = list;
}
public Object first() {
return list.get(0);
}
public Object next() {
Object obj = null;
if (this.hasNext()) {
obj = list.get(++index);
}
return obj;
}
public boolean hasNext() {
return index < list.size() - 1;
}
}
运行结果:
总结:
- 访问一个聚合对象的内容而无须暴露它的内部表示。遍历任务交由迭代器完成,这简化了聚合类。
- 它支持以不同方式遍历一个聚合,甚至可以自定义迭代器的子类以支持新的遍历。
- 增加新的聚合类和迭代器类都很方便,无须修改原有代码。
- 封装性良好,为遍历不同的聚合结构提供一个统一的接口。
- 增加了类的个数,这在一定程度上增加了系统的复杂性。
典型运用场景举例:
由于聚合与迭代器的关系非常密切,所以大多数语言在实现聚合类时都提供了迭代器类,因此大数情况下使用语言中已有的聚合类的迭代器就已经够了,Java中List、Set、HashMap等都有对应的迭代器。
设计模式相关文章
- 【Java设计模式】设计模式七大基本原则(一)
- 【Java设计模式】创建型设计模式-单例模式(二)
- 【Java设计模式】创建型设计模式-工厂模式(三)
- 【Java设计模式】创建型设计模式-建造者模式(四)
- 【Java设计模式】创建型设计模式-原型模式(五)
- 【Java设计模式】结构型设计模式-适配器模式(六)
- 【Java设计模式】结构型设计模式-装饰者模式(七)
- 【Java设计模式】结构型设计模式-门面模式(八)
- 【Java设计模式】结构型设计模式-桥接模式(九)
- 【Java设计模式】结构型设计模式-代理模式(十)
- 【Java设计模式】结构型设计模式-享元模式(十一)
- 【Java设计模式】结构型设计模式-组合模式(十二)
- 【Java设计模式】行为型设计模式-策略模式(十三)
- 【Java设计模式】行为型设计模式-模板方法模式(十四)
- 【Java设计模式】行为型设计模式-观察者模式(十五)
- 【Java设计模式】行为型设计模式-责任链模式(十六)
- 【Java设计模式】行为型设计模式-委派模式(十七)
- 【Java设计模式】行为型设计模式-状态模式(十八)
- 【Java设计模式】行为型设计模式-中介者模式(十九)
- 【Java设计模式】行为型设计模式-迭代器模式(二十)
- 【Java设计模式】行为型设计模式-访问者模式(二十一)
- 【Java设计模式】行为型设计模式-备忘录模式(二十二)
- 【Java设计模式】行为型设计模式-解释器模式(二十三)