前端项目国际化资源的初始化和更新方式详解

666 阅读4分钟

前端项目国际化资源的初始化和更新方式详解

本文介绍的前端项目使用了第三方库react-intl-universal实现国际化,并对国际化资源进行初始化和更新。以下是该项目中初始化和更新国际化资源的详细方式。

首先,我们来介绍每个函数的作用和实现原理:

1. getCookie(name)

该函数用于根据提供的名称获取对应的cookie值。

  • 参数: name - 要获取的cookie的名称。
  • 返回值: 如果找到匹配的cookie,则返回其值;否则返回null
  • 实现原理: 通过document.cookie获取当前页面的cookie字符串,然后将其按照分号进行分割,得到一个包含所有cookie的数组。接着使用find方法查找数组中以提供的名称开头的cookie。如果找到了匹配的cookie,就使用decodeURIComponent对其值进行解码并返回;否则返回null

2. needsUpdateIntl()

该函数用于判断国际化资源是否需要进行更新。

  • 返回值: 如果cookie中保存的i18n版本号大于localStorage中保存的版本号,则返回true;否则返回false
  • 实现原理: 通过getCookie函数获取cookie中保存的i18n版本号和localStorage中保存的版本号,并进行比较判断是否需要更新。

3. getLocalIntl()

该函数用于获取本地存储的国际化资源。

  • 返回值: 一个包含英文和中文国际化资源的对象。
  • 实现原理: 首先,尝试将存储在localStorage中的i18nResources数据解析为一个对象。如果解析成功,则返回解析后的对象;否则返回一个包含默认英文和中文资源的对象。

4. updateLocalIntl(newIntl, version)

该函数用于更新本地存储的国际化资源,并保存更新时间和版本号。

  • 参数:
    • newIntl - 一个包含新的国际化资源的对象。
    • version - 最新的国际化资源版本号。
  • 返回值: 一个包含更新后的国际化资源的对象。
  • 实现原理: 将新的国际化资源与本地存储的资源进行合并,并将合并后的资源、更新时间和版本号分别保存到localStorage中。

5. updateIntl()

该函数用于从服务器获取最新的国际化资源数据,并进行热更新。

  • 实现原理: 首先,调用getI18nResources函数从服务器异步获取最新的国际化资源数据。如果获取成功,则解析响应数据中的英文和中文国际化资源以及更新时间。然后,调用updateLocalIntl函数将新的资源合并到本地存储的资源中,并将更新时间保存到localStorage中。最后,使用intl.load函数加载更新后的国际化资源,使其立即生效。

6. initializeIntl()

该函数用于初始化国际化资源和语言环境。

  • 实现原理: 首先,调用needsUpdateIntl函数判断是否需要更新国际化资源。如果需要更新,则调用getToken函数获取用户的认证凭证,并调用updateIntl函数进行资源热更新。接着,从cookie中获取选择的语言,并通过getLocalIntl函数获取本地存储的国际化资源。最后,使用intl.init函数进行初始化,设置初始语言和对应的国际化资源。

以上是每个函数的详细介绍。通过将这些函数整合到App组件中,该前端项目实现了国际化资源的初始化和更新,以适应不同的语言环境,并提供更好的用户体验。

下面是完整的代码,包括以上介绍的函数和App组件部分的代码:

import "./App.less";
import React from "react";
import intl from "react-intl-universal";
import { getToken } from "./lib/index.js";
import { getI18nResources } from "./lib/api/index.js";
import Router from "./router/index.js";
import enUSData from "../translations/en-us.json";
import zhCNData from "../translations/zh-cn.json";

function getCookie(name) {
  const cookiePair = document.cookie
    .split(";")
    .find((row) => row.trim().startsWith(`${name}=`));
  return cookiePair ? decodeURIComponent(cookiePair.split("=")[1]) : null;
}

const needsUpdateIntl = () => {
  const i18nVersionCookie = getCookie("i18nVersion") || 0;
  const i18nVersionLocal = localStorage.getItem("i18nVersion") || 0;
  const _a = Number(i18nVersionCookie);
  const _b = Number(i18nVersionLocal);
  return _a > _b;
};

const getLocalIntl = () => {
  try {
    const storageData = JSON.parse(localStorage.getItem("i18nResources"));
    if (storageData) {
      return storageData;
    }
  } catch (e) {}

  return {
    "en_US": enUSData,
    "zh_CN": zhCNData,
  };
};

const updateLocalIntl = (newIntl = {}, version) => {
  const merged = {
    ...getLocalIntl(),
    ...newIntl,
  };
  localStorage.setItem("i18nVersion", JSON.stringify(version));
  localStorage.setItem("i18nResources", JSON.stringify(newIntl));
  return merged;
};

async function updateIntl() {
  try {
    const data = await getI18nResources();
    if (data) {
      const { i18nArJson, i18nEnJson, updateTime } = data;
      const merged = updateLocalIntl(
        {
          "en_US": JSON.parse(i18nEnJson),
          "zh_CN": JSON.parse(i18nArJson),
        },
        updateTime
      );
      intl.load(merged);
    }
  } catch (e) {}
}

const initializeIntl = () => {
  if (needsUpdateIntl()) {
    getToken(() => {
      updateIntl();
    });
  }

  let currentLocale = getCookie("lang");
  const LOCALE_DATA = getLocalIntl();
  currentLocale = LOCALE_DATA[currentLocale];

  intl.init({
    currentLocale,
    locales: LOCALE_DATA,
  });
};

class App extends React.Component {
  constructor(props) {
    super(props);
    initializeIntl();
  }

  render() {
    return (
      <div className="g-container">
        <Router />
      </div>
    );
  }
}

export default App;

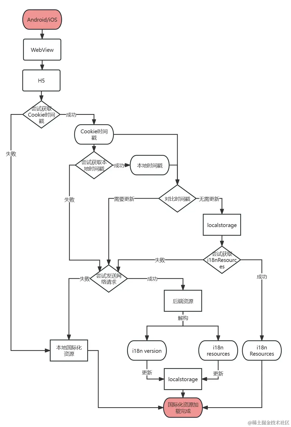
本文本质上是对[H5热更新策略](H5 WebView热更新策略 - 掘金 (juejin.cn))的实现,其流程图可以表示为:

image.png