H5 WebView热更新策略

1,588 阅读1分钟

背景介绍

本文介绍了一种嵌入到原生客户端(安卓和IOS)中的H5页面中资源热更新策略。

通常使用WebView技术将H5页面嵌入到原生客户端中,作为二级页面,以此来提高开发效率。但由此带来的一个问题就是:如何向H5页面传递信息。

常见的作法有两种:1. 通过在js全局对象上注入方法的方式;2. 原生打开H5页面的时候通过cookie传递消息。

这两种做法各有利弊:

  • 注入js方法的方式可以携带较大的数据量,但是缺点在于: 1. 注入需要时间;2. 传递的数据量超过限制之后会导致App闪退;
  • 通过cookie的方式克服了注入等待时间的缺点,但是cookie能够携带的数据量比较小,不能作为大量数据传递的途径。

解决方案

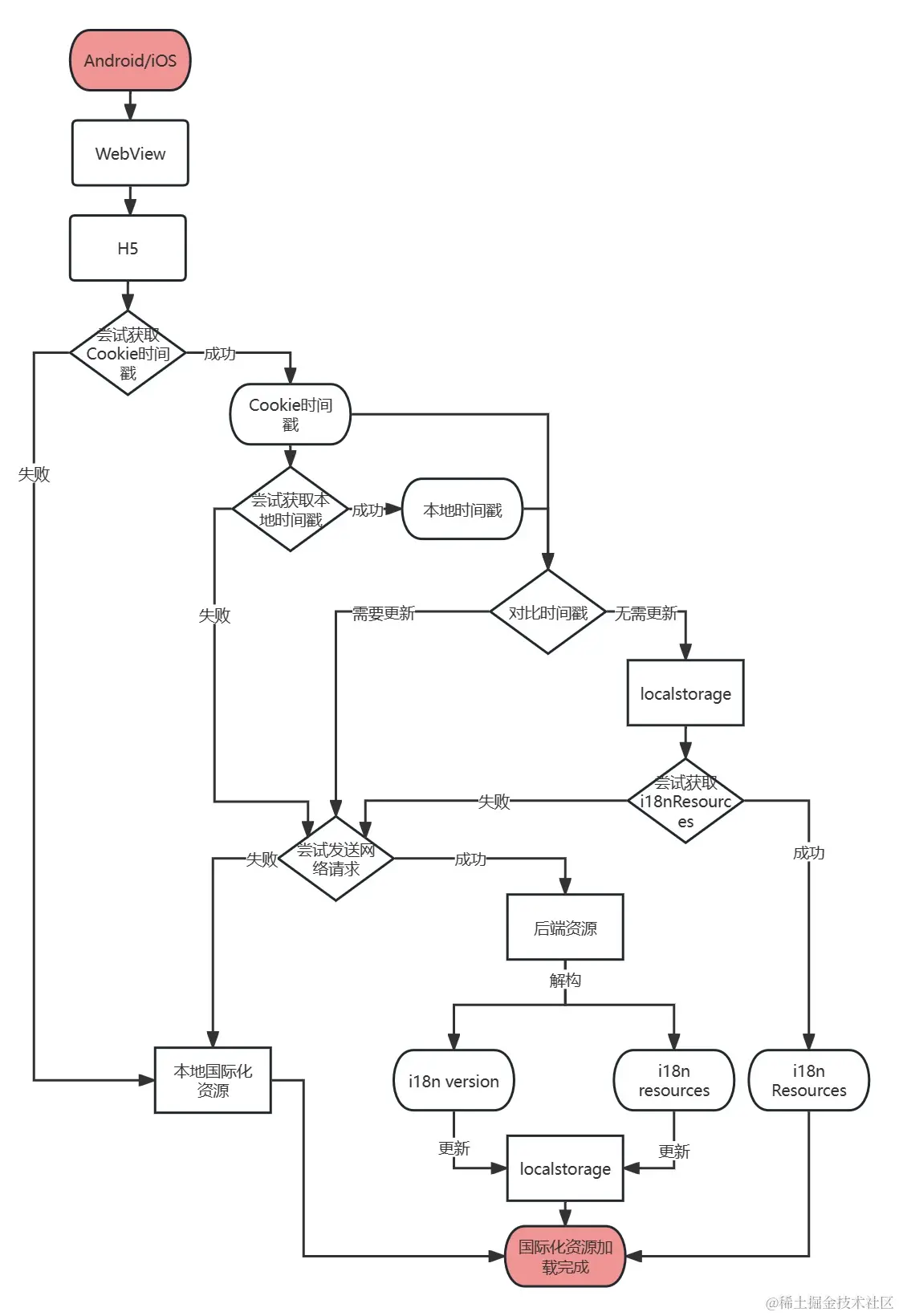
笔者在工作实践中采用的方式是:cookie+时间戳的方式;通过cookie不传递信息,而是传递信息是否更新的时间戳;通过和本地保存的时间戳进行对比,可以判断出本地保存的信息是否过期,如果过期,再由H5向后端请求数据。

下面是国际化资源热更新的流程图,从中清晰的体现出资源热更新的策略:

数据流程图.jpg