MySQL的锁这么多,不知从何学起,看完这篇文章就够了

540 阅读2分钟

MySQL有两个核心的知识点,索引和锁。前几篇文章已经详细讲解了MySQL索引实现机制,今天再一起学习一下MySQL的锁。

1 为什么要加锁?

当多个事务并发操作同一批数据的时候,如果不加锁,就无法保证事务的隔离性,最后导致数据错乱。

加锁是为了保证并发操作下数据的正确性。

2 锁的分类有哪些?

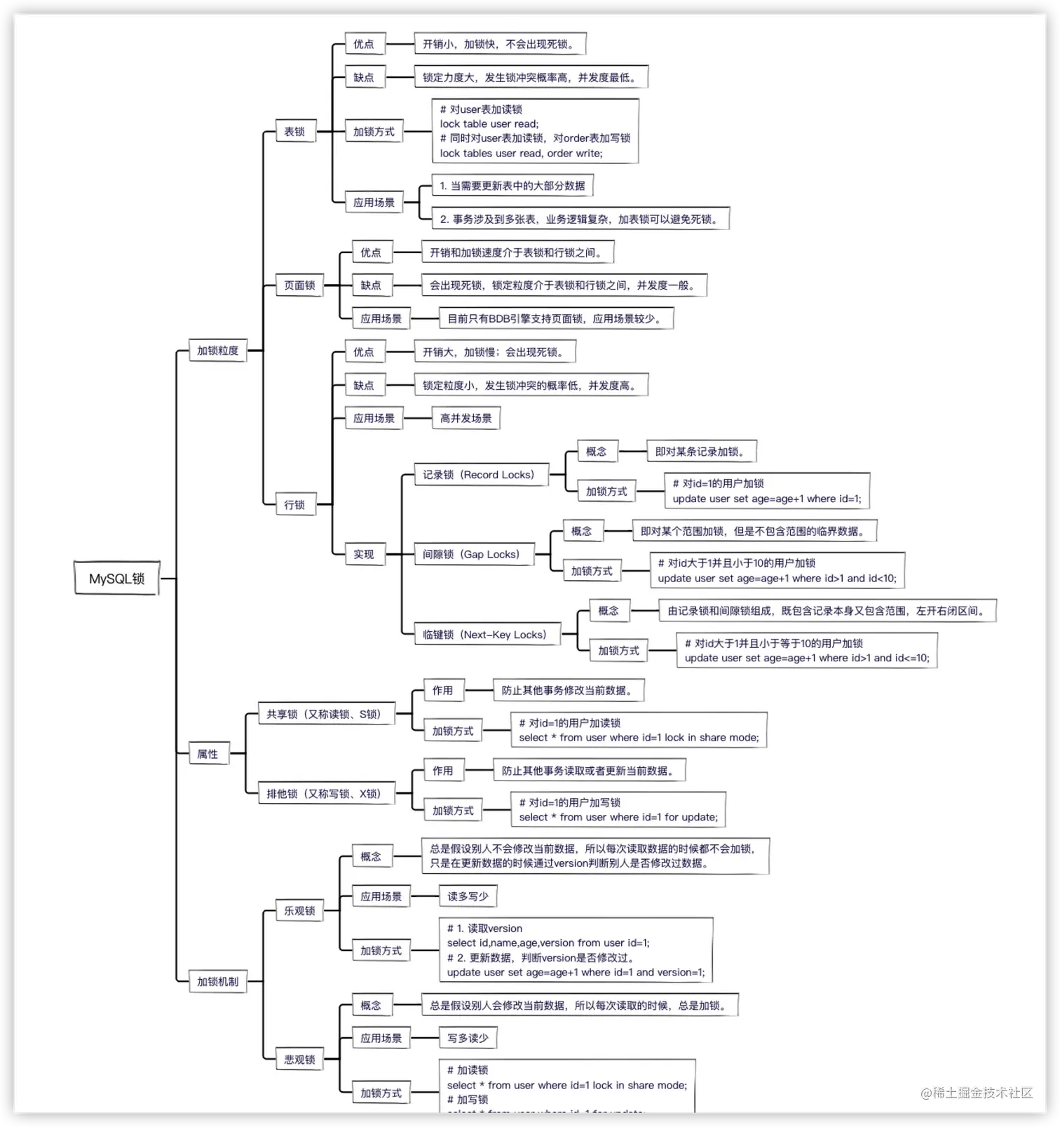
按锁的粒度可分为:表锁、页面锁、行锁、记录锁、间隙锁、临键锁

按锁的属性可分为:共享锁、排它锁

按加锁机制可分为:乐观锁、悲观锁

下面依次介绍一下这几种锁:

表锁:

MyISAM和InnoDB引擎均支持表锁。

优点:开销小,加锁快,不会出现死锁。

缺点:锁定力度大,发生锁冲突概率高,并发度最低。

加锁方式:

# 对user表加读锁
lock table user read;
# 同时对user表加读锁,对order表加写锁
lock tables user read, order write;

什么情况下需要用到表锁?

  1. 当需要更新表中的大部分数据
  2. 事务涉及到多张表,业务逻辑复杂,加表锁可以避免死锁。

页面锁:

优点:开销和加锁速度介于表锁和行锁之间。

缺点:会出现死锁,锁定粒度介于表锁和行锁之间,并发度一般。

目前只有BDB引擎支持页面锁,应用场景较少。

行锁:

只有InnoDB引擎支持行锁,另外锁是加在索引上面的。

优点: 开销大,加锁慢;会出现死锁。

缺点:锁定粒度小,发生锁冲突的概率低,并发度高。

另外记录锁、间隙锁、临键锁均属于行锁。

记录锁(Record Locks):

即对某条记录加锁。

# 对id=1的用户加锁
update user set age=age+1 where id=1;

间隙锁(Gap Locks):

即对某个范围加锁,但是不包含范围的临界数据。

# 对id大于1并且小于10的用户加锁
update user set age=age+1 where id>1 and id<10;

上面SQL的加锁范围是(1,10)。

临键锁(Next-Key Locks):

由记录锁和间隙锁组成,既包含记录本身又包含范围,左开右闭区间。

# 对id大于1并且小于等于10的用户加锁
update user set age=age+1 where id>1 and id<=10;

共享锁(又称读锁、S锁):

作用:防止其他事务修改当前数据。

加锁方式:

在select语句末尾加上lock in share mode关键字。

# 对id=1的用户加读锁
select * from user where id=1 lock in share mode;

排他锁(又称写锁、X锁):

作用:防止其他事务读取或者更新当前数据。

加锁方式:

在select语句末尾加上for update关键字。

# 对id=1的用户加写锁
select * from user where id=1 for update;

乐观锁:

总是假设别人不会修改当前数据,所以每次读取数据的时候都不会加锁,只是在更新数据的时候通过version判断别人是否修改过数据,Java的atomic包下的类就是使用乐观锁(CAS)实现的。

适用于读多写少的场景。

加锁方式:

  1. 读取version

    select id,name,age,version from user id=1;
    
  2. 更新数据,判断version是否修改过。

    update user set age=age+1 where id=1 and version=1;
    

悲观锁:

总是假设别人会修改当前数据,所以每次读取的时候,总是加锁。

适用于写多读少的场景。

加锁方式:

# 加读锁
select * from user where id=1 lock in share mode;
# 加写锁
select * from user where id=1 for update;

本文知识点总结:

MySQL锁.png

推荐阅读:

为什么要用MQ?MQ的作用有哪些?
高并发场景下,如何保证数据的一致性的?
如何进行分库分表?分库分表后有哪些问题以及对应的解决方案。
高并发下怎么生成订单ID?以及每种方案的优缺点。
如何实现分布式锁?使用数据库、分布式数据库、分布式协调服务分别如何实现?
MySQL索引底层数据结构为什么要用B+树?以及红黑树、B树的优缺点。
ThreadLocal线上故障复盘,差点丢了工作。
一篇文章讲清楚MySQL的聚簇/联合/覆盖索引、回表、索引下推
MySQL事务底层原理

关注我.png